Физика . Ашық сабақ.
Физика . Ашық сабақ.

#1 слайд
1 слайд
#2 слайд
ОМ:
Қатынас ыдыстардың анықтамасын,
олардағы біртекті және әртекті
сұйық құйылғанда сұйықтардың
деңгейін сипаттай алу
2 слайд
ОМ: Қатынас ыдыстардың анықтамасын, олардағы біртекті және әртекті сұйық құйылғанда сұйықтардың деңгейін сипаттай алу
#3 слайд
Қатынас ыдыстар
3 слайд
Қатынас ыдыстар
#4 слайд
4 слайд
#5 слайд
5 слайд
#6 слайд
Тәжірибе жасау
Кез келген пішінді қатынас ыдыстардағы
тыныш тұрған біртекті сұйықтың еркін
беттері бірдей деңгейде болады.
6 слайд
Тәжірибе жасау Кез келген пішінді қатынас ыдыстардағы тыныш тұрған біртекті сұйықтың еркін беттері бірдей деңгейде болады.
#7 слайд
Қысымдары тең болғанда, тығыздығы
үлкен сұйық бағанының биіктігі
тығыздығы аз сұйық бағанының
биіктігінен кем болады.
7 слайд
Қысымдары тең болғанда, тығыздығы үлкен сұйық бағанының биіктігі тығыздығы аз сұйық бағанының биіктігінен кем болады.
#8 слайд
Қатынас ыдыстардағы әртекті
сұйық бағандарының биіктігі
олардың тығыздықтарына
кері пропорционал.
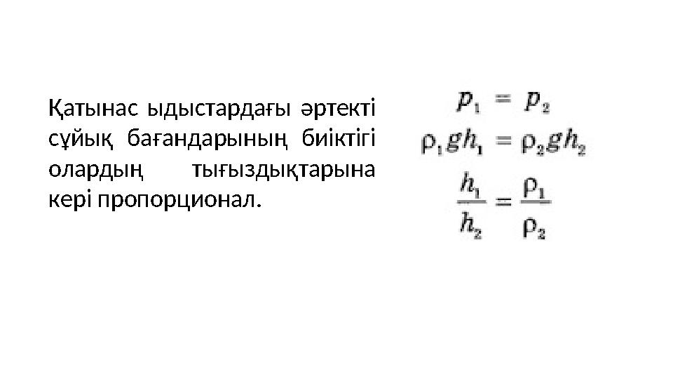
8 слайд
Қатынас ыдыстардағы әртекті сұйық бағандарының биіктігі олардың тығыздықтарына кері пропорционал.
шағым қалдыра аласыз













