Газдардың салыстырмалы тығыздығы
Газдардың салыстырмалы тығыздығы

#1 слайд
Тақырыбы: Газдардың салыстырмалы тығыздығы
8-сынып
1 слайд
Тақырыбы: Газдардың салыстырмалы тығыздығы 8-сынып
#2 слайд
2
8.2.3.7 газдардың салыстырмалы тығыздығын және заттың молярлық
массасын салыстырмалы тығыздық бойынша есептеу
газдардың салыстырмалы тығыздығын есептей алады;
заттың молярлық массасын салыстырмалы тығыздық бойынша есептей
алады;
есептеулерді дұрыс жүргізе алады.
Оқу мақсаты
Бағалау критерийлері
2 слайд
2 8.2.3.7 газдардың салыстырмалы тығыздығын және заттың молярлық массасын салыстырмалы тығыздық бойынша есептеу газдардың салыстырмалы тығыздығын есептей алады; заттың молярлық массасын салыстырмалы тығыздық бойынша есептей алады; есептеулерді дұрыс жүргізе алады. Оқу мақсаты Бағалау критерийлері
#3 слайд
Газдардың тығыздығын есептеу
Стандарт /қалыпты жағдайда газдардың тығыздығын есептеу
формуласы
3
Кез-келген газдың 1 молінің көлемі (V
М
- молярлық көлем) қалыпты жағдайда
22,4 л екенін пайдаланып, берілген газдың тығыздықтарын келесі формула
бойынша есептейді
р═ m/V
мұндағы
•р(ро) –заттың тығыздығы
•m- заттың массасы
•V- заттың көлемі
3 слайд
Газдардың тығыздығын есептеу Стандарт /қалыпты жағдайда газдардың тығыздығын есептеу формуласы 3 Кез-келген газдың 1 молінің көлемі (V М - молярлық көлем) қалыпты жағдайда 22,4 л екенін пайдаланып, берілген газдың тығыздықтарын келесі формула бойынша есептейді р═ m/V мұндағы •р(ро) –заттың тығыздығы •m- заттың массасы •V- заттың көлемі
#4 слайд
Газдардың салыстырмалы тығыздығы
Әртүрлі газдардың бірдей мөлшері бірдей көлемге, бірақ әртүрлі масса
мен молярлық массаға ие болады. Сондықтан да олардың тығыздығы да
әртүрлі болады. Қалыпты жағдайдағы 1 моль екі түрлі газдың
тығыздығын салыстырып көрейік:
4
бұдан
4 слайд
Газдардың салыстырмалы тығыздығы Әртүрлі газдардың бірдей мөлшері бірдей көлемге, бірақ әртүрлі масса мен молярлық массаға ие болады. Сондықтан да олардың тығыздығы да әртүрлі болады. Қалыпты жағдайдағы 1 моль екі түрлі газдың тығыздығын салыстырып көрейік: 4 бұдан
#5 слайд
Газдардың салыстырмалы тығыздығы
Мұндай қатынас газдардың салыстырмалы тығыздығы
деп аталады және D әрпімен белгіленеді. Ол өлшемсіз шама,
бір газдың екіншісінен қанша есе ауыр немесе жеңіл екенін
көрсетеді.
5
5 слайд
Газдардың салыстырмалы тығыздығы Мұндай қатынас газдардың салыстырмалы тығыздығы деп аталады және D әрпімен белгіленеді. Ол өлшемсіз шама, бір газдың екіншісінен қанша есе ауыр немесе жеңіл екенін көрсетеді. 5
#6 слайд
Газдардың салыстырмалы тығыздығын есептеу.
6
6 слайд
Газдардың салыстырмалы тығыздығын есептеу. 6
#7 слайд
Салыстырмалы тығыздық бойынша газдың молярлық массасын есептеу.
7
7 слайд
Салыстырмалы тығыздық бойынша газдың молярлық массасын есептеу. 7
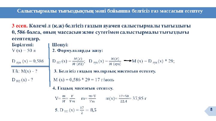
#8 слайд
Салыстырмалы тығыздықтың мәні бойынша белгісіз газ массасын есептеу
8
8 слайд
Салыстырмалы тығыздықтың мәні бойынша белгісіз газ массасын есептеу 8
#9 слайд
9
1 тапсырма
Сутегімен салыстырғандағы тығыздығы 8 тең, осы газдың ауамен салыстырғандағы
тығыздығын табыңдар.
Бекіту тапсырмасы
9 слайд
9 1 тапсырма Сутегімен салыстырғандағы тығыздығы 8 тең, осы газдың ауамен салыстырғандағы тығыздығын табыңдар. Бекіту тапсырмасы
#10 слайд
10
1 тапсырма
Дұрыс жауап
10 слайд
10 1 тапсырма Дұрыс жауап
#11 слайд
11
Бекіту тапсырмасы
2 тапсырма
Көміртек (ІV) оксидінің оттекпен салыстырғандағы
тығыздығын есептеңіз.
11 слайд
11 Бекіту тапсырмасы 2 тапсырма Көміртек (ІV) оксидінің оттекпен салыстырғандағы тығыздығын есептеңіз.
#12 слайд
12
Дұрыс жауап
2 тапсырма
Дескриптор: білім алушы
Көміртек оксидін оттекпен салыстырғандағы тығыздығын есептейді.
12 слайд
12 Дұрыс жауап 2 тапсырма Дескриптор: білім алушы Көміртек оксидін оттекпен салыстырғандағы тығыздығын есептейді.
#13 слайд
13
Оқу тапсырмасы
Салыстырмалы тығыздық дегеніміз не?
Мына газдардың тығыздықтарын есептеңдер:
Cl
2
, CH
4
, CO
2
13 слайд
13 Оқу тапсырмасы Салыстырмалы тығыздық дегеніміз не? Мына газдардың тығыздықтарын есептеңдер: Cl 2 , CH 4 , CO 2
#14 слайд
14
Қорытынды
Бүгінгі сабақта:
Газдардың салыстырмалы тығыздықтарын түсінемін;Газдардың салыстырмалы тығыздықтарын түсінемін;
Салыстырмалы тығыздыққа байланысты есептерді есептей Салыстырмалы тығыздыққа байланысты есептерді есептей
аламын.аламын.
14 слайд
14 Қорытынды Бүгінгі сабақта: Газдардың салыстырмалы тығыздықтарын түсінемін;Газдардың салыстырмалы тығыздықтарын түсінемін; Салыстырмалы тығыздыққа байланысты есептерді есептей Салыстырмалы тығыздыққа байланысты есептерді есептей аламын.аламын.
#15 слайд
15
Қосымша ресурстар
М.Б.Усманова, Қ.Н. Сақариянова, Б.Н.Сахариева
Химия оқулығы 8- сынып.
https://bilimland.kz/kk/subject/ximiya/8-synyp/
15 слайд
15 Қосымша ресурстар М.Б.Усманова, Қ.Н. Сақариянова, Б.Н.Сахариева Химия оқулығы 8- сынып. https://bilimland.kz/kk/subject/ximiya/8-synyp/
шағым қалдыра аласыз













