Жобалау қызметін қолдау бойынша практикум
Жобалау қызметін қолдау бойынша практикум

#1 слайд
Адамның адамшылығы - ақыл, ғылым, жақсы ата, жақсы ана,
жақсы құрбы, жақсы ұстаздан болады. Үш-ақ нәрсе адамның қасиеті: Ыстық қайрат,
Нұрлы ақыл, Жылы жүрек.
Абай
Ұстаз атана білу, оны қадір тұту,
қастерлеу, арындай таза ұстау — әр
мұғалімнің борышы. Ол — өз
кәсібін, өз пәнін, барлық шәкіртін,
мектебін шексіз сүйетін адам.Осы
іске деген қызығушылық пен
сүйіспеншілік қана оны небір қиын
әрекеттерге жетелейді, іске батыл
кірісуге себін тигізеді. Нәтижесінде
бір емес, бірнеше жас жүрекке мәңгі
ұстаз болып қалады.
1 слайд
Адамның адамшылығы - ақыл, ғылым, жақсы ата, жақсы ана, жақсы құрбы, жақсы ұстаздан болады. Үш-ақ нәрсе адамның қасиеті: Ыстық қайрат, Нұрлы ақыл, Жылы жүрек. Абай Ұстаз атана білу, оны қадір тұту, қастерлеу, арындай таза ұстау — әр мұғалімнің борышы. Ол — өз кәсібін, өз пәнін, барлық шәкіртін, мектебін шексіз сүйетін адам.Осы іске деген қызығушылық пен сүйіспеншілік қана оны небір қиын әрекеттерге жетелейді, іске батыл кірісуге себін тигізеді. Нәтижесінде бір емес, бірнеше жас жүрекке мәңгі ұстаз болып қалады.
#2 слайд
IQ мен EQ
Көптеген зерттеулер IQ көрсеткіші сіздің
өміріңізде --- % дейін ғана сәттілікке жетуге
көмектесетінін көрсетеді.
Қалған --- % сіздің эмоциялық зиятыңызға
байланысты екен.
2 слайд
IQ мен EQ Көптеген зерттеулер IQ көрсеткіші сіздің өміріңізде --- % дейін ғана сәттілікке жетуге көмектесетінін көрсетеді. Қалған --- % сіздің эмоциялық зиятыңызға байланысты екен.
#3 слайд
IQ мен EQ
Көптеген зерттеулер
IQ көрсеткіші сіздің
өміріңізде 20% дейін
ғана сәттілікке жетуге
көмектесетінін
көрсетеді.
Қалған 80% сіздің
эмоциялық зиятыңызға
байланысты екен.
3 слайд
IQ мен EQ Көптеген зерттеулер IQ көрсеткіші сіздің өміріңізде 20% дейін ғана сәттілікке жетуге көмектесетінін көрсетеді. Қалған 80% сіздің эмоциялық зиятыңызға байланысты екен.
#4 слайд
«Зерттеу және жобалау жұмыстары -оқушылардың
жаратылыстану ғылыми сауаттылығын дамыту негізі»
Мақсаты:
Оқытудың қазіргі заманауи технологияларын оқу үрдісіне енгізу барысында
мұғалімдердің кәсіби өсуіне ықпал ету;
мұғалімдер арасында өзара біліктілік және тәжірибе алмасу;
Оқушылардың білімін, қызығушылығын және ізденімпаздық қабілеттерін
дамыту әдістерімен таныстыру;
Мұғалімдерді бірін бірі оқыту жұмыстарын үздіксіз жүргізуді іске асыруда
зерттеу және жобалау жұмысын жандандыру.
Күтілетін нәтиже:
Мұғалімдер бір-бірімен тәжірибе алмасады , мұғалімдер жұмысы тиімділігін
арттыру бойынша пікірлер қорытылады;
Оқушы және мұғалім ғылыми сауаттылық ,шығармашылық қабілеттерін
арттыруда жаңа білім бағдарламасының роли айқындалады
4 слайд
«Зерттеу және жобалау жұмыстары -оқушылардың жаратылыстану ғылыми сауаттылығын дамыту негізі» Мақсаты: Оқытудың қазіргі заманауи технологияларын оқу үрдісіне енгізу барысында мұғалімдердің кәсіби өсуіне ықпал ету; мұғалімдер арасында өзара біліктілік және тәжірибе алмасу; Оқушылардың білімін, қызығушылығын және ізденімпаздық қабілеттерін дамыту әдістерімен таныстыру; Мұғалімдерді бірін бірі оқыту жұмыстарын үздіксіз жүргізуді іске асыруда зерттеу және жобалау жұмысын жандандыру. Күтілетін нәтиже: Мұғалімдер бір-бірімен тәжірибе алмасады , мұғалімдер жұмысы тиімділігін арттыру бойынша пікірлер қорытылады; Оқушы және мұғалім ғылыми сауаттылық ,шығармашылық қабілеттерін арттыруда жаңа білім бағдарламасының роли айқындалады
#5 слайд
•Жобалау-зерттеу қызметі –
мақсаттар мен міндеттерді,
әдістемелерді таңдау принциптерін
бөлуді, зерттеу барысын
жоспарлауды, күтілетін нәтижелерді
анықтауды, зерттеудің жүзеге
асырылуын бағалауды, қажетті
ресурстарды анықтауды көздейтін
өз зерттеулерін жобалау қызметі. Ол
зерттеудің ұйымдастырушылық
негізі болып табылады.
•:.
•Жобалау-зерттеу қызметінің
мақсаты: оқушылардың өзін-өзі
дамытуының, өзін-өзі жүзеге
асыруының және өзін-өзі
тәрбиелеуінің негізі ретінде
жобалау-зерттеу қызметін енгізуге
жағдай жасау.
•Оқушылардың зерттеушілік қызметі – оқушылардың
шығармашылық, зерттеушілік есептерді алдын ала белгісіз
шешіммен шешуге байланысты және негізгі кезеңдердің болуын
көздейтін іс-әрекеті: мәселені тұжырымдау, берілген мәселеге
арналған теорияны зерделеу, зерттеу әдістерін таңдау және
оларды практикалық меңгеру, өз материалдарын жинақтау, оны
талдау және жалпылау, ғылыми түсініктеме, өзіндік қорытындылар.
5 слайд
•Жобалау-зерттеу қызметі – мақсаттар мен міндеттерді, әдістемелерді таңдау принциптерін бөлуді, зерттеу барысын жоспарлауды, күтілетін нәтижелерді анықтауды, зерттеудің жүзеге асырылуын бағалауды, қажетті ресурстарды анықтауды көздейтін өз зерттеулерін жобалау қызметі. Ол зерттеудің ұйымдастырушылық негізі болып табылады. •:. •Жобалау-зерттеу қызметінің мақсаты: оқушылардың өзін-өзі дамытуының, өзін-өзі жүзеге асыруының және өзін-өзі тәрбиелеуінің негізі ретінде жобалау-зерттеу қызметін енгізуге жағдай жасау. •Оқушылардың зерттеушілік қызметі – оқушылардың шығармашылық, зерттеушілік есептерді алдын ала белгісіз шешіммен шешуге байланысты және негізгі кезеңдердің болуын көздейтін іс-әрекеті: мәселені тұжырымдау, берілген мәселеге арналған теорияны зерделеу, зерттеу әдістерін таңдау және оларды практикалық меңгеру, өз материалдарын жинақтау, оны талдау және жалпылау, ғылыми түсініктеме, өзіндік қорытындылар.
#6 слайд
Жобалау-зерттеу қызметінің мақсаты: оқушылардың өзін-өзі дамытуының,
өзін-өзі жүзеге асыруының және өзін-өзі тәрбиелеуінің негізі ретінде
жобалау-зерттеу қызметін енгізуге жағдай жасау
Тапсырмалар:
1. Оқушылардың іс-әрекетін ұйымдастыруға жағдай жасау: оның
мақсаттары мен міндеттерін анықтау, жүзеге асыру құралдарын таңдау
және оларды іс жүзінде қолдану, ортақ мақсаттарға жетуде басқа
адамдармен қарым-қатынас жасау, қол жеткізілген нәтижелерді бағалау;
2. Кәсіптік таңдауға дайындалу үшін жағдай жасау, яғни. кәсіптер
әлемінде, кәсіптік білім беру жүйесінде, өз мүдделері мен мүмкіндіктері
бойынша бағдарлануға үйрету, кәсіптік білім беру мекемесінде оқу
жағдайларына дайындау, белгілі бір бейіндегі кәсіптік білім беруде
анықтамалық маңызы бар білім мен дағдыларды қалыптастыру. .
3. Оқушылардың жаңа білімді өз бетінше меңгеру, қажетті ақпаратты
жинақтау, гипотеза жасай білу, қорытынды жасай білу, қорытынды жасай
білу дағдыларын қалыптастыруға жағдай жасау.
6 слайд
Жобалау-зерттеу қызметінің мақсаты: оқушылардың өзін-өзі дамытуының, өзін-өзі жүзеге асыруының және өзін-өзі тәрбиелеуінің негізі ретінде жобалау-зерттеу қызметін енгізуге жағдай жасау Тапсырмалар: 1. Оқушылардың іс-әрекетін ұйымдастыруға жағдай жасау: оның мақсаттары мен міндеттерін анықтау, жүзеге асыру құралдарын таңдау және оларды іс жүзінде қолдану, ортақ мақсаттарға жетуде басқа адамдармен қарым-қатынас жасау, қол жеткізілген нәтижелерді бағалау; 2. Кәсіптік таңдауға дайындалу үшін жағдай жасау, яғни. кәсіптер әлемінде, кәсіптік білім беру жүйесінде, өз мүдделері мен мүмкіндіктері бойынша бағдарлануға үйрету, кәсіптік білім беру мекемесінде оқу жағдайларына дайындау, белгілі бір бейіндегі кәсіптік білім беруде анықтамалық маңызы бар білім мен дағдыларды қалыптастыру. . 3. Оқушылардың жаңа білімді өз бетінше меңгеру, қажетті ақпаратты жинақтау, гипотеза жасай білу, қорытынды жасай білу, қорытынды жасай білу дағдыларын қалыптастыруға жағдай жасау.
#7 слайд
•Гипотеза: жобалау-зерттеу іс-әрекетінің
технологиясы арқылы білім беру сапасын
басқару оқушылардың өзін-өзі дамытуына,
өзін-өзі жүзеге асыруына және өз бетінше
білім алуына жағдай жасайды.
7 слайд
•Гипотеза: жобалау-зерттеу іс-әрекетінің технологиясы арқылы білім беру сапасын басқару оқушылардың өзін-өзі дамытуына, өзін-өзі жүзеге асыруына және өз бетінше білім алуына жағдай жасайды.
#8 слайд
Жобалардың қандай түрлері бар?
Зерттеушілік. Мұндай жобалар жан-жақты ойластырылған құрылымды,
белгіленген мақсаттарды, жобаның барлық қатысушылар үшін
өзектілігін, ойластырылған әдістерді, соның ішінде тәжірибелік және
тәжірибелік жұмыстарды, нәтижелерді өңдеу әдістерін талап
етеді. Мысал: жоғары сынып оқушыларына арналған жобалар: эсселер,
зерттеу эсселері.
Шығармашылық. Мұндай жобалар, әдетте, егжей-тегжейлі құрылымға ие
емес, ол тек жобаға қатысушылардың логикасы мен мүдделерін ескере
отырып, жоспарланған және одан әрі дамиды. Мысал: газет,
бейнефильм, интеллектуалды ойын, көрмені дайындау. Менің ойымша,
олар 5-6 сынып оқушылары үшін өте қолайлы.
Ойын. Мұндай жобаларда құрылым тек жоспарланған және жоба
аяқталғанға дейін ашық болып қалады. Қатысушылар жобаның сипаты
мен мазмұнына байланысты белгілі бір рөлдерді алады. Мұндай
жобалардың нәтижелері жобаның басында көрсетілуі мүмкін немесе
оның соңында ғана пайда болуы мүмкін. Мысал: дәуір мерекесінің
сценарийі, сабақтың үзіндісі, сөзжұмбақтар.
Ақпараттық жобалар. Жобаның бұл түрі бастапқыда қандай да бір объект
туралы ақпарат жинауға, жобаға қатысушыларды осы ақпаратпен
таныстыруға, оны талдауға және кең аудиторияға арналған фактілерді
жалпылауға бағытталған.
8 слайд
Жобалардың қандай түрлері бар? Зерттеушілік. Мұндай жобалар жан-жақты ойластырылған құрылымды, белгіленген мақсаттарды, жобаның барлық қатысушылар үшін өзектілігін, ойластырылған әдістерді, соның ішінде тәжірибелік және тәжірибелік жұмыстарды, нәтижелерді өңдеу әдістерін талап етеді. Мысал: жоғары сынып оқушыларына арналған жобалар: эсселер, зерттеу эсселері. Шығармашылық. Мұндай жобалар, әдетте, егжей-тегжейлі құрылымға ие емес, ол тек жобаға қатысушылардың логикасы мен мүдделерін ескере отырып, жоспарланған және одан әрі дамиды. Мысал: газет, бейнефильм, интеллектуалды ойын, көрмені дайындау. Менің ойымша, олар 5-6 сынып оқушылары үшін өте қолайлы. Ойын. Мұндай жобаларда құрылым тек жоспарланған және жоба аяқталғанға дейін ашық болып қалады. Қатысушылар жобаның сипаты мен мазмұнына байланысты белгілі бір рөлдерді алады. Мұндай жобалардың нәтижелері жобаның басында көрсетілуі мүмкін немесе оның соңында ғана пайда болуы мүмкін. Мысал: дәуір мерекесінің сценарийі, сабақтың үзіндісі, сөзжұмбақтар. Ақпараттық жобалар. Жобаның бұл түрі бастапқыда қандай да бір объект туралы ақпарат жинауға, жобаға қатысушыларды осы ақпаратпен таныстыруға, оны талдауға және кең аудиторияға арналған фактілерді жалпылауға бағытталған.
#9 слайд
Жобалау
зерттеу
Іс- әрекеті
Құзыреттілігі дамиды
Проблеманы
көреді,айқындайды, шешу
жолдарын қарастырады.
Оқушылардың
белсенділігі артады
Түсінуі тереңдейді
Жұмыстың нәтижесі
қызықтырады
Өз бетімен жұмыс
жасай алады
Талдап,
тусініп,топтап,бағалай алады
ББД жоғары
деңгейге
көтеріледі
Өз ойын ашық
жеткізе алады
.ы..
9 слайд
Жобалау зерттеу Іс- әрекеті Құзыреттілігі дамиды Проблеманы көреді,айқындайды, шешу жолдарын қарастырады. Оқушылардың белсенділігі артады Түсінуі тереңдейді Жұмыстың нәтижесі қызықтырады Өз бетімен жұмыс жасай алады Талдап, тусініп,топтап,бағалай алады ББД жоғары деңгейге көтеріледі Өз ойын ашық жеткізе алады .ы..
#10 слайд
Жаңартылған білім беру бағдарламасы жағдайында
мұғалімдер мен оқушыларды ғылыми-зерттеушілік,
шығармашылық жұмыстарға баулу
(мұғалімдерге арналған әдістемелік көмекші құрал)
Авторлық бағдарлама
Функционалдық сауаттылықты дамытуға
арналған тапсырмалар
Жаңартылған білім беру мазмұны аясында
математика сабағында қалыптастырушы бағалау
тапсырмаларын қолдану (оқу-әдістемелік құрал)
10 слайд
Жаңартылған білім беру бағдарламасы жағдайында мұғалімдер мен оқушыларды ғылыми-зерттеушілік, шығармашылық жұмыстарға баулу (мұғалімдерге арналған әдістемелік көмекші құрал) Авторлық бағдарлама Функционалдық сауаттылықты дамытуға арналған тапсырмалар Жаңартылған білім беру мазмұны аясында математика сабағында қалыптастырушы бағалау тапсырмаларын қолдану (оқу-әдістемелік құрал)
#11 слайд
• Қазіргі қоғам талабына сәйкес
мұғалімдер неліктен өзгеруі тиіс?
•Себебі – сіз алғашқыда мұғалімдікке неліктен
келген болсаңыз , сол себебті сіз өзгересіз.
•Сіздің табыс көзіңіз ешқашан жай жұмыс
болған емес – ол қасиетті мамандық,
сондықтан сіз өзгересіз.
•Сіздің балаларға жаныңыз ашиды, әрі
олардың білімі мен дағдыларрын жетілдіру
жұмыстарын жүргізесіз, сондықтан сіз
өзгересіз.
•Оқу бір жерде тұрмайтынын , өзгеріс болмаса
өсудің тоқтайтынын түсінесіз, сондықтан
сіз өзгересіз.
11 слайд
• Қазіргі қоғам талабына сәйкес мұғалімдер неліктен өзгеруі тиіс? •Себебі – сіз алғашқыда мұғалімдікке неліктен келген болсаңыз , сол себебті сіз өзгересіз. •Сіздің табыс көзіңіз ешқашан жай жұмыс болған емес – ол қасиетті мамандық, сондықтан сіз өзгересіз. •Сіздің балаларға жаныңыз ашиды, әрі олардың білімі мен дағдыларрын жетілдіру жұмыстарын жүргізесіз, сондықтан сіз өзгересіз. •Оқу бір жерде тұрмайтынын , өзгеріс болмаса өсудің тоқтайтынын түсінесіз, сондықтан сіз өзгересіз.
#12 слайд
Сабақта оқу/оқытудың кейбір тәсілдерін қолданғанда
мәліметтердің 24 сағат ішінде есте сақталуы
Тәсілдер
Есте сақтау мөлшері
Лекция 5%
Оқу (мәтін,кітап оқу) 10%
Аудио-және видио құралдарды қолдану 15%
Көрсету (жобалар,кестелер, басқа да көрнекіліктер) 30%
Пікірталас 50%
Практикалық іс-әрекеттер 75%
Үйренген білімді дереу қолдану,басқаларды үйрету 90%
12 слайд
Сабақта оқу/оқытудың кейбір тәсілдерін қолданғанда мәліметтердің 24 сағат ішінде есте сақталуы Тәсілдер Есте сақтау мөлшері Лекция 5% Оқу (мәтін,кітап оқу) 10% Аудио-және видио құралдарды қолдану 15% Көрсету (жобалар,кестелер, басқа да көрнекіліктер) 30% Пікірталас 50% Практикалық іс-әрекеттер 75% Үйренген білімді дереу қолдану,басқаларды үйрету 90%
#13 слайд
13 слайд
#14 слайд
14 слайд
#15 слайд
15 слайд
#16 слайд
16 слайд
#17 слайд
Белсенді оқу әдістері Проблеманы
айқындау
Мотивация.
Жүйелік
органайзер.
Сүреттерді
ретімен
орналастыр.
(бойы, жылы)
«Мен ...............бой
ынша
орналастырдым» .
Тақтада дұрыс
жауап реті беріледі.
Оқушылар суретті
карточкалар
алып ,ондағы
ұқсастықты табады,
топтарға бөлінеді:
Байтерек , Хан
Шатыр, Бейбітшілік
және келісім
сарайы, Нұр -
Астана суреттері
бойынша топқа
бөлу.
«сұрақ-жауап
әдісі» бойынша,
жұптасып ,өткен
тақырыпты
пысықтайды. Топ
атын өткен
тақырыппен
байланыстырады.
Үйге берілген
есептерді дайын
жауап бойынша
топтағы бір оқушы
тексереді.
Өзара бағалау.
Стикерге жазу
арқылы.
«Допты лақтыру»
әдісімен
жетелеуші сұрақтар
арқылы жаңа
білімді
қалыптастыру.
Проблеманы шешу
Топтық тапсырма
орындау.
Проблеманы қолдану
Жинақтау.
Топтық жұмыс .
Постер қорғау.
Кітаппен жұмыс № 911 ,
№ 912 , №917. №919.
Оқушылар әр топтан шығып
тапсырманы тақтада
қорғайды.
Бағалау
«Пікір алмасу тәсілі»
бойынша қалыптастырушы
бағалау жүргізіледі.
«Құпия зат » әдісі
бойынша түрлі түсті
диаграммалық суреттер
арқылы 5 сұрақпен сабақты
қорытындылау. Бұл не?
сұрағын қоюға болмайды.
Үйге тапсырма; № 910,
Шығармашылық жұмыс.
Тапсырма бойынша 4
турдегі диаграммаларды
салу.
Білем 1 Білдім 2 Білгім келеді БК
17 слайд
Белсенді оқу әдістері Проблеманы айқындау Мотивация. Жүйелік органайзер. Сүреттерді ретімен орналастыр. (бойы, жылы) «Мен ...............бой ынша орналастырдым» . Тақтада дұрыс жауап реті беріледі. Оқушылар суретті карточкалар алып ,ондағы ұқсастықты табады, топтарға бөлінеді: Байтерек , Хан Шатыр, Бейбітшілік және келісім сарайы, Нұр - Астана суреттері бойынша топқа бөлу. «сұрақ-жауап әдісі» бойынша, жұптасып ,өткен тақырыпты пысықтайды. Топ атын өткен тақырыппен байланыстырады. Үйге берілген есептерді дайын жауап бойынша топтағы бір оқушы тексереді. Өзара бағалау. Стикерге жазу арқылы. «Допты лақтыру» әдісімен жетелеуші сұрақтар арқылы жаңа білімді қалыптастыру. Проблеманы шешу Топтық тапсырма орындау. Проблеманы қолдану Жинақтау. Топтық жұмыс . Постер қорғау. Кітаппен жұмыс № 911 , № 912 , №917. №919. Оқушылар әр топтан шығып тапсырманы тақтада қорғайды. Бағалау «Пікір алмасу тәсілі» бойынша қалыптастырушы бағалау жүргізіледі. «Құпия зат » әдісі бойынша түрлі түсті диаграммалық суреттер арқылы 5 сұрақпен сабақты қорытындылау. Бұл не? сұрағын қоюға болмайды. Үйге тапсырма; № 910, Шығармашылық жұмыс. Тапсырма бойынша 4 турдегі диаграммаларды салу. Білем 1 Білдім 2 Білгім келеді БК
#18 слайд
Критериалды бағалау
Топтық бағалау « Топ басшысы бағалау парағы арқылы бағалайды»
Дескриптор 1: білім алушы
•әрбір сектордың градустық өлшемдерін
есептейді;
•берілген градустық өлшемдері мен
секторларды салады;
•секторларға сәйкес келетін атауларын жазады.
.
Топтар өз атына сәйкес
диаграммалар салу.
Кестедегі берілген
мәліметтерді пайдаланып,
егіс алқаптарының
үлестерінің диаграммасын
салыңыз. Кестедегі
берілген мәліметтерді
пайдаланып, егіс
алқаптарының үлестерінің
диаграммасын салыңыз.
Дәнді-
дақылдардың
атауы
Алатын ауданы, %
есебімен
Бидай 70
Арпа 50
Жүгері 40
Мақсары 20
Дескриптор 2: білім алушы
•бірлік кесіндіні таңдайды;
•диаграмманы салады.
.
Дескриптор 3: білім алушы
•бірлік кесіндіні таңдайды;
•диаграмманы салады.
.
Дескриптор 4: білімалушы
•Бірлік кесіндіні таңдайды
•Нүктелерды анықтайды
•Диаграмманы салады
.
18 слайд
Критериалды бағалау Топтық бағалау « Топ басшысы бағалау парағы арқылы бағалайды» Дескриптор 1: білім алушы •әрбір сектордың градустық өлшемдерін есептейді; •берілген градустық өлшемдері мен секторларды салады; •секторларға сәйкес келетін атауларын жазады. . Топтар өз атына сәйкес диаграммалар салу. Кестедегі берілген мәліметтерді пайдаланып, егіс алқаптарының үлестерінің диаграммасын салыңыз. Кестедегі берілген мәліметтерді пайдаланып, егіс алқаптарының үлестерінің диаграммасын салыңыз. Дәнді- дақылдардың атауы Алатын ауданы, % есебімен Бидай 70 Арпа 50 Жүгері 40 Мақсары 20 Дескриптор 2: білім алушы •бірлік кесіндіні таңдайды; •диаграмманы салады. . Дескриптор 3: білім алушы •бірлік кесіндіні таңдайды; •диаграмманы салады. . Дескриптор 4: білімалушы •Бірлік кесіндіні таңдайды •Нүктелерды анықтайды •Диаграмманы салады .
#19 слайд
Е с е п. Велосипедші 4 сағатта 48 км, ал мотоциклші 3 сағатта 108 км жол жүрді. Мотоциклші
велосипедшіге қарағанда қанша есе жылдам жүрді?
Ш е ш у і.
Анализ әдісі
Бұл есепті шығаруды «Мотоциклші велосипедшіге қарағанда қанша есе жылдам
жүрді?» деген сұрақтан бастаймыз.
1) мотоциклшінің сағатына қанша км жүргенін анықтаймыз: 108км:3=36км
2) велосипедшінің сағатына қанша км жүргенін анықтаймыз:48км:4=12км
3) мотоциклшінің велосипедшіге қарағанда қанша есе жылдам жүргенін анықтаймыз:
36км:12км=3.
19 слайд
Е с е п. Велосипедші 4 сағатта 48 км, ал мотоциклші 3 сағатта 108 км жол жүрді. Мотоциклші велосипедшіге қарағанда қанша есе жылдам жүрді? Ш е ш у і. Анализ әдісі Бұл есепті шығаруды «Мотоциклші велосипедшіге қарағанда қанша есе жылдам жүрді?» деген сұрақтан бастаймыз. 1) мотоциклшінің сағатына қанша км жүргенін анықтаймыз: 108км:3=36км 2) велосипедшінің сағатына қанша км жүргенін анықтаймыз:48км:4=12км 3) мотоциклшінің велосипедшіге қарағанда қанша есе жылдам жүргенін анықтаймыз: 36км:12км=3.
#20 слайд
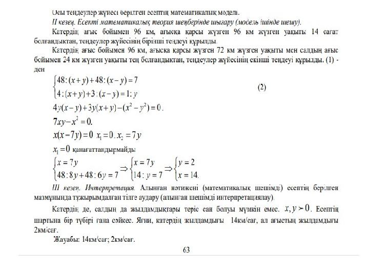
Есеп: Катер төмен қарай ағыс бойымен арасы 96 км А-дан В-ға дейін және
кейін қарай Вдан А-ға дейін барлық жолды 14 сағат ішінде жүреді. А-дан
катермен қатар бір мезгілде сал шығады. Катер қайтып келе жатқанда А-
дан 24 км қашықтықта (С-да) салды кездестіреді. Катердің тынық судағы
жылдамдығын және ағыс жылдамдығын анықтаңдар.
20 слайд
Есеп: Катер төмен қарай ағыс бойымен арасы 96 км А-дан В-ға дейін және кейін қарай Вдан А-ға дейін барлық жолды 14 сағат ішінде жүреді. А-дан катермен қатар бір мезгілде сал шығады. Катер қайтып келе жатқанда А- дан 24 км қашықтықта (С-да) салды кездестіреді. Катердің тынық судағы жылдамдығын және ағыс жылдамдығын анықтаңдар.
#21 слайд
21 слайд
#22 слайд
Мысал.
(x-2)²+(y+1)²=9
теңдеуімен берілген шеңбердің радиусын және центрінің координаталарын табыңдар. В(5;-1)
нүктесі бұл шеңберде жатама?
Мысал. (GeoGebra пр қолдану)
Центрінің координаталары және радиусы берілгенде шеңбер теңдеуін жазу
Нақты мәліметті еске түсіру.
1) Шеңбер.
2) Шеңбердің центрі.
3) Шеңбердің радиусы.
4) Шеңбердің диаметрі.
5) Шеңберге жүргізілген жанама.
6) Тікбұрышты координаталар жүйесі.
7) Екі нүктенің арақашықтығы.
(x-а)²+(y-в)²=R2
1. Шешуі: А(2: -1), R=3, (5-2)2+(-1+1)2=32+0=9 , В нүктесі
2. Шешуі : (x-2)²+(y+1)²=4 (2-2)²+(-3+1)²=0+(-2)2
А шеңберде нүктесі жатады
22 слайд
Мысал. (x-2)²+(y+1)²=9 теңдеуімен берілген шеңбердің радиусын және центрінің координаталарын табыңдар. В(5;-1) нүктесі бұл шеңберде жатама? Мысал. (GeoGebra пр қолдану) Центрінің координаталары және радиусы берілгенде шеңбер теңдеуін жазу Нақты мәліметті еске түсіру. 1) Шеңбер. 2) Шеңбердің центрі. 3) Шеңбердің радиусы. 4) Шеңбердің диаметрі. 5) Шеңберге жүргізілген жанама. 6) Тікбұрышты координаталар жүйесі. 7) Екі нүктенің арақашықтығы. (x-а)²+(y-в)²=R2 1. Шешуі: А(2: -1), R=3, (5-2)2+(-1+1)2=32+0=9 , В нүктесі 2. Шешуі : (x-2)²+(y+1)²=4 (2-2)²+(-3+1)²=0+(-2)2 А шеңберде нүктесі жатады
#23 слайд
Е с е п. Велосипедші 4 сағатта 48 км, ал мотоциклші 3 сағатта 108 км жол жүрді. Мотоциклші
велосипедшіге қарағанда қанша есе жылдам жүрді?
Ш е ш у і.
Анализ әдісі
Бұл есепті шығаруды «Мотоциклші велосипедшіге қарағанда қанша есе жылдам жүрді?» деген сұрақтан
бастаймыз.
1) мотоциклшінің сағатына қанша км жүргенін анықтаймыз: 108км:3=36км
2) велосипедшінің сағатына қанша км жүргенін анықтаймыз:48км:4=12км
3) мотоциклшінің велосипедшіге қарағанда қанша есе жылдам жүргенін анықтаймыз: 36км:12км=3.
Жауабы 3 есе.
23 слайд
Е с е п. Велосипедші 4 сағатта 48 км, ал мотоциклші 3 сағатта 108 км жол жүрді. Мотоциклші велосипедшіге қарағанда қанша есе жылдам жүрді? Ш е ш у і. Анализ әдісі Бұл есепті шығаруды «Мотоциклші велосипедшіге қарағанда қанша есе жылдам жүрді?» деген сұрақтан бастаймыз. 1) мотоциклшінің сағатына қанша км жүргенін анықтаймыз: 108км:3=36км 2) велосипедшінің сағатына қанша км жүргенін анықтаймыз:48км:4=12км 3) мотоциклшінің велосипедшіге қарағанда қанша есе жылдам жүргенін анықтаймыз: 36км:12км=3. Жауабы 3 есе.
#24 слайд
*Есептерді шығару барысында математикалық модель құрып,
интерактивті құралдар, цифрлық білім беру ресурстары және т. б.
қолдануға болады.
Бағалау критерийлері:
Тапсырма оқу мақсатына/мақсаттарына сәйкес.
Есеп практикалық мазмұнды.
Есептің дұрыс шығару жолы берілген.
Есептің жауабы көрсетілген.
Есепті сабақта пайдалану бойынша әдістемелік ұсыныс берілген.
24 слайд
*Есептерді шығару барысында математикалық модель құрып, интерактивті құралдар, цифрлық білім беру ресурстары және т. б. қолдануға болады. Бағалау критерийлері: Тапсырма оқу мақсатына/мақсаттарына сәйкес. Есеп практикалық мазмұнды. Есептің дұрыс шығару жолы берілген. Есептің жауабы көрсетілген. Есепті сабақта пайдалану бойынша әдістемелік ұсыныс берілген.
#25 слайд
25 слайд
#26 слайд
Мектепте сабақ беріп жүргенімде, түс қайта оқушыларды
ҰБТ-ға дайындайтын орталықта он жылдай жұмыс
істедім. Сонда түйгенім: Ең маңыздысы оқушы өзінің
жоғары ұпай жинай алатынына сену керек. Егер
сенбесе, мұғалім сендіру керек. Оқушы өзіне сенбесе,
мұғалім сендіре алмаса, нәтиже шықпайды. Әрине, ары
қарай еңбек, ізденіс, талпыныс керек. Гус Хиддингке
"Жаттықтырушы ретінде жұмысты неден бастайсыз?"
деген сұрақ қойылды. Ол:"Мен алғашқы алты ай уақытты
футболшыларымды:"Сендер де Испания, Германия,
Италия сияқты ойнай аласыңдар" дегенге сендіруге
жұмсаймын. Егер осыған сендірсем, қалғаны жаттығумен
шешіледі" деп жауап берді. Өзіңе сенім арту, өзіңнен
бірдеңе шығатынына сену- ұлы жеңіс. Мұғалімнің осы
мәселеге мән беруі- керек-ақ іс...
26 слайд
Мектепте сабақ беріп жүргенімде, түс қайта оқушыларды ҰБТ-ға дайындайтын орталықта он жылдай жұмыс істедім. Сонда түйгенім: Ең маңыздысы оқушы өзінің жоғары ұпай жинай алатынына сену керек. Егер сенбесе, мұғалім сендіру керек. Оқушы өзіне сенбесе, мұғалім сендіре алмаса, нәтиже шықпайды. Әрине, ары қарай еңбек, ізденіс, талпыныс керек. Гус Хиддингке "Жаттықтырушы ретінде жұмысты неден бастайсыз?" деген сұрақ қойылды. Ол:"Мен алғашқы алты ай уақытты футболшыларымды:"Сендер де Испания, Германия, Италия сияқты ойнай аласыңдар" дегенге сендіруге жұмсаймын. Егер осыған сендірсем, қалғаны жаттығумен шешіледі" деп жауап берді. Өзіңе сенім арту, өзіңнен бірдеңе шығатынына сену- ұлы жеңіс. Мұғалімнің осы мәселеге мән беруі- керек-ақ іс...
#27 слайд
Ирисметова Барно. Айқанат олимпиадасы грант иегері.
2024-2025 оқу жылында 10 - сыныпта Айқанат мектебінде оқиды.
Тест тапсырып Кембриджге оқуға түсті. Бағыты IT .
27 слайд
Ирисметова Барно. Айқанат олимпиадасы грант иегері. 2024-2025 оқу жылында 10 - сыныпта Айқанат мектебінде оқиды. Тест тапсырып Кембриджге оқуға түсті. Бағыты IT .
#28 слайд
Табысқа жету ережесі
Егер Сіз кеш батқанша ешбір жақсы нәрсе істемесеңіз немесе
жаңа білім апмасаңыз, онда күніңіздің босқа кеткенін біліңіз.
Егер көңіліңізге қаяу түссе, жағдайы Сізден де төмен адамды
тауып, оған көмек көрсетсеңіз, әлдеқайда жеңілдеп қаласыз.
Есіңізде болсын: өлімнен басқа жағдайдың бэрін де шешуге
болады.
Біреуге ренжу - пайдасыз нәрсе. Реніш - ол мінезіңізді теріс
жағынан көрсетуіңіз ғана, оның Сіздің жұмыска кедергі жасап,
денсаулықты бұзғаннан басқа пайдасы жоқ. Болған нәрсе болды.
Уақыт өте бәрі де ұмы...
28 слайд
Табысқа жету ережесі Егер Сіз кеш батқанша ешбір жақсы нәрсе істемесеңіз немесе жаңа білім апмасаңыз, онда күніңіздің босқа кеткенін біліңіз. Егер көңіліңізге қаяу түссе, жағдайы Сізден де төмен адамды тауып, оған көмек көрсетсеңіз, әлдеқайда жеңілдеп қаласыз. Есіңізде болсын: өлімнен басқа жағдайдың бэрін де шешуге болады. Біреуге ренжу - пайдасыз нәрсе. Реніш - ол мінезіңізді теріс жағынан көрсетуіңіз ғана, оның Сіздің жұмыска кедергі жасап, денсаулықты бұзғаннан басқа пайдасы жоқ. Болған нәрсе болды. Уақыт өте бәрі де ұмы...
шағым қалдыра аласыз













