Кремний және оның қосылыстары 9 сынып
Кремний және оның қосылыстары 9 сынып

#1 слайд
Кремний және оның
қосылыстары
1 слайд
Кремний және оның қосылыстары
#2 слайд
Оқу мақсаты
9.2.1.24 кремнийдің қолданылу аймағын және оның жартылай
өткізгіш ретінде қолданылуын түсіндіру;
9.1.4.8 кремний, оның диоксиді мен карбидіндегі химиялық
байланыс түрін және кристалдық тор түрін сипаттау;
9.2.1.25 кремний мен оның қосылыстарының негізгі химиялық
қасиеттерін сипаттау және реакция теңдеулерін құрастыру
2 слайд
Оқу мақсаты 9.2.1.24 кремнийдің қолданылу аймағын және оның жартылай өткізгіш ретінде қолданылуын түсіндіру; 9.1.4.8 кремний, оның диоксиді мен карбидіндегі химиялық байланыс түрін және кристалдық тор түрін сипаттау; 9.2.1.25 кремний мен оның қосылыстарының негізгі химиялық қасиеттерін сипаттау және реакция теңдеулерін құрастыру
#3 слайд
Тарихқа шолу
Кремний (Si, Silicium) латынның
шақпақтас деген сөзінен шыққан.
Кремнийді 1811 жылы француз
ғалымы Ж.Л. Гей-Люссак таза
күйінде бөліп алған. Швед
ғалымы И.Я. Берцеллиус 1824
жылы латынша “сицилий” —
кремень атауын берді.
3 слайд
Тарихқа шолу Кремний (Si, Silicium) латынның шақпақтас деген сөзінен шыққан. Кремнийді 1811 жылы француз ғалымы Ж.Л. Гей-Люссак таза күйінде бөліп алған. Швед ғалымы И.Я. Берцеллиус 1824 жылы латынша “сицилий” — кремень атауын берді.
#4 слайд
Периодтық жүйедегі орны
Кремний III периодтың IV топтың негізгі топшасының элементі.
Реттік нөмірі 14, ядросында 14 протон, 14 нейтроны бар (A
r =
28). Электрондар саны да 14. Оның электрондық формуласы
1s
2
2s
2
2p
6
3s
2
3p
2
, -4, +4 тотығу дәрежелерін көрсетеді. Кремний
— p-элемент, бейметалл.
4 слайд
Периодтық жүйедегі орны Кремний III периодтың IV топтың негізгі топшасының элементі. Реттік нөмірі 14, ядросында 14 протон, 14 нейтроны бар (A r = 28). Электрондар саны да 14. Оның электрондық формуласы 1s 2 2s 2 2p 6 3s 2 3p 2 , -4, +4 тотығу дәрежелерін көрсетеді. Кремний — p-элемент, бейметалл.
#5 слайд
Табиғатта таралуы
Кремний табиғатта таралуы
жағынан оттектен кейінгі екінші
элемент (27,6% масса бойынша).
Бос күйінде кездеспейді, ең көп
тараған қосылысы — кремнезем
SiO
2
(шақпақтас, кварц, құм)
және де әртүрлі силикаттар.
Кремний өсімдіктер (қалақай,
бамбук) мен жануарлар
организімдерінде кездеседі.
5 слайд
Табиғатта таралуы Кремний табиғатта таралуы жағынан оттектен кейінгі екінші элемент (27,6% масса бойынша). Бос күйінде кездеспейді, ең көп тараған қосылысы — кремнезем SiO 2 (шақпақтас, кварц, құм) және де әртүрлі силикаттар. Кремний өсімдіктер (қалақай, бамбук) мен жануарлар организімдерінде кездеседі.
#6 слайд
Силикаттар
каолинит
Al
2
O
3
*2SiO
2
*2H
2
O
ортоклаз
K
2
O*Al
2
O
3
*6SiO
2
слюда
K
2
O*Al
2
O
3
*6SiO
2
*H
2
O
6 слайд
Силикаттар каолинит Al 2 O 3 *2SiO 2 *2H 2 O ортоклаз K 2 O*Al 2 O 3 *6SiO 2 слюда K 2 O*Al 2 O 3 *6SiO 2 *H 2 O
#7 слайд
Алынуы
Зертханада: SiO
2 + 2Mg = Si + 2MgO
Өндірісте: SiO
2 + 2C = Si + 2CO
7 слайд
Алынуы Зертханада: SiO 2 + 2Mg = Si + 2MgO Өндірісте: SiO 2 + 2C = Si + 2CO
#8 слайд
Физикалық қасиеттері
Кремнийдің екі аллотропиялық түрөзгерісі бар: аморфты және
кристалдық. Кристалдық кремний — металдық жылтыры бар,
күмістей сұр түсті зат. Кристалдық торы алмаздың кристалдық
торына ұқсас, 1415
о
С - та балқитын жартылай өткізгіш.
Аморфты кремний — сұр түсті ұнтақ.
8 слайд
Физикалық қасиеттері Кремнийдің екі аллотропиялық түрөзгерісі бар: аморфты және кристалдық. Кристалдық кремний — металдық жылтыры бар, күмістей сұр түсті зат. Кристалдық торы алмаздың кристалдық торына ұқсас, 1415 о С - та балқитын жартылай өткізгіш. Аморфты кремний — сұр түсті ұнтақ.
#9 слайд
Химиялық қасиеттері
Қалыпты температурада кремний енжар зат, бірақ аморфты
кремнийдің кристалдық кремнийге қарағанда белсенділігі
жоғарырақ. Бөлме температурасында кремний тек фтормен
әрекеттеседі. 400-600
о
С-қа дейін қыздырғанда кремний қалған
галогендермен галогенидтер түзе әрекеттеседі:
9 слайд
Химиялық қасиеттері Қалыпты температурада кремний енжар зат, бірақ аморфты кремнийдің кристалдық кремнийге қарағанда белсенділігі жоғарырақ. Бөлме температурасында кремний тек фтормен әрекеттеседі. 400-600 о С-қа дейін қыздырғанда кремний қалған галогендермен галогенидтер түзе әрекеттеседі:
#10 слайд
10 слайд
#11 слайд
11 слайд
#12 слайд
Қолданылуы
Кремний — қазіргі уақыттағы негізгі жартылай өткізгіш материал.
Ол электроникада, электротехникада диодтар, транзисторлар,
фотоэлементтер жасауда қолданылады. Кремнийдің көп мөлшері
ыстық пен қышқыл әсеріне төзімді болат алуға жұмсалады.
12 слайд
Қолданылуы Кремний — қазіргі уақыттағы негізгі жартылай өткізгіш материал. Ол электроникада, электротехникада диодтар, транзисторлар, фотоэлементтер жасауда қолданылады. Кремнийдің көп мөлшері ыстық пен қышқыл әсеріне төзімді болат алуға жұмсалады.
#13 слайд
Кремний қосылыстары
Кремний (IV) оксиді. Құрылысы. Кремний (IV) оксидіндегі
SiO
2 кремний атомдары өзара оттек атомдары арқылы
байланысып, атомдық кристалдық тор түзеді. Нәтижесінде
кремний мен оттек атомдарынан ұзын тізбек құралады.
13 слайд
Кремний қосылыстары Кремний (IV) оксиді. Құрылысы. Кремний (IV) оксидіндегі SiO 2 кремний атомдары өзара оттек атомдары арқылы байланысып, атомдық кристалдық тор түзеді. Нәтижесінде кремний мен оттек атомдарынан ұзын тізбек құралады.
#14 слайд
Табиғатта таралуы
Табиғатта SiO
2
кристалды және
аморфты кремнезем түрінде
кездеседі. Кристалдық
кремнезем — кварц минералы,
агат, яшма, тау хрусталі,
хальцедон түрінде кездеседі.
Жалпы, формуласы SiO
2
*nH2O
болатын аморфты кремнезем —
опал, инфузорлы саз, силикагель
түрінде кездеседі.
14 слайд
Табиғатта таралуы Табиғатта SiO 2 кристалды және аморфты кремнезем түрінде кездеседі. Кристалдық кремнезем — кварц минералы, агат, яшма, тау хрусталі, хальцедон түрінде кездеседі. Жалпы, формуласы SiO 2 *nH2O болатын аморфты кремнезем — опал, инфузорлы саз, силикагель түрінде кездеседі.
#15 слайд
Физикалық қасиеттері
Таза күйінде кремний (IV) оксиді, көміртек (IV) оксидімен
салыстырғанда, қатты, кристалды, қиын балқитын зат.
15 слайд
Физикалық қасиеттері Таза күйінде кремний (IV) оксиді, көміртек (IV) оксидімен салыстырғанда, қатты, кристалды, қиын балқитын зат.
#16 слайд
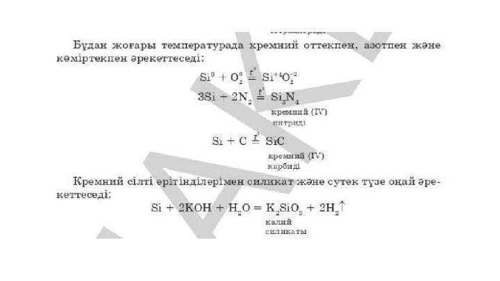
Химиялық қасиеттері
16 слайд
Химиялық қасиеттері
#17 слайд
Шыны
Шыны құрамында кремний болады. Арнайы пештерде сода
(Na
2CO
3), бор (CaCO
3) және ақ құмды (SiO
2) балқытады.
Сонда кәдімгі шыны алынады. Шыны алуда мына
реакциялар жүреді:
Na
2CO
3 + SiO
2 = Na
2SiO
3 + CO
2↑
CaCO
3 + SiO
2 = CaSiO
3 + CO
2↑
Кәдімгі шыны: Na
2O*CaO*6SiO
2
Химиялық шыны: K
2O*CaO*6SiO
2
17 слайд
Шыны Шыны құрамында кремний болады. Арнайы пештерде сода (Na 2CO 3), бор (CaCO 3) және ақ құмды (SiO 2) балқытады. Сонда кәдімгі шыны алынады. Шыны алуда мына реакциялар жүреді: Na 2CO 3 + SiO 2 = Na 2SiO 3 + CO 2↑ CaCO 3 + SiO 2 = CaSiO 3 + CO 2↑ Кәдімгі шыны: Na 2O*CaO*6SiO 2 Химиялық шыны: K 2O*CaO*6SiO 2
#18 слайд
Қолданылуы
Кремний (IV) оксиді қыздырғанда
шыны тәрізді күйге оңай ауысады.
Кварц шынысы химиялық және
термиялық тұрақты, оны өте
жоғары температураға дейін
қыздырып, суық суға батырғанда
да шатынамайды. Одан химиялық
қондырғылар мен оптикалық
құралдар жасалынады. Кварц
құмының көп мөлшері шыны,
цемент, кәрлен өндірісіне
жұмсалады.
18 слайд
Қолданылуы Кремний (IV) оксиді қыздырғанда шыны тәрізді күйге оңай ауысады. Кварц шынысы химиялық және термиялық тұрақты, оны өте жоғары температураға дейін қыздырып, суық суға батырғанда да шатынамайды. Одан химиялық қондырғылар мен оптикалық құралдар жасалынады. Кварц құмының көп мөлшері шыны, цемент, кәрлен өндірісіне жұмсалады.
#19 слайд
Кремний карбиді немесе карборунд
Кремний карбиді SiC табиғатта муассанит деп аталатын өте
сирек кездесетін минерал түрінде кездеседі. Муассанит сирек
кездесетіндіктен кремний карбидін жасанды түрде алады.
19 слайд
Кремний карбиді немесе карборунд Кремний карбиді SiC табиғатта муассанит деп аталатын өте сирек кездесетін минерал түрінде кездеседі. Муассанит сирек кездесетіндіктен кремний карбидін жасанды түрде алады.
#20 слайд
Үй жұмысы
60 бет, №2 тапсырма, №1 есеп
65 бет, №2 есеп
20 слайд
Үй жұмысы 60 бет, №2 тапсырма, №1 есеп 65 бет, №2 есеп
шағым қалдыра аласыз













