Шартты белгілер
Шартты белгілер

#1 слайд
1 слайд
#2 слайд
2 слайд
#3 слайд
3 слайд
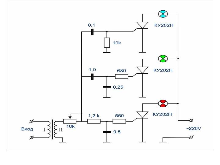
#4 слайд
4 слайд
#5 слайд
Сначала смотрим, куда указывает стрелка на
условном изображении. Далее представляем, что
мы идём по направлению стрелки, и, если
упираемся в «стенку» – вертикальную черту – то,
значит, «Прохода Нет»! "Нет" – значит p-n-p (П-Н-
П ).
Ну, а если идём, и не упираемся в "стенку", то на
схеме показан транзистор структуры n-p-n. Похожую
аналогию можно использовать и в отношении
полевых транзисторов при определении типа канала
(n или p).
5 слайд
Сначала смотрим, куда указывает стрелка на условном изображении. Далее представляем, что мы идём по направлению стрелки, и, если упираемся в «стенку» – вертикальную черту – то, значит, «Прохода Нет»! "Нет" – значит p-n-p (П-Н- П ). Ну, а если идём, и не упираемся в "стенку", то на схеме показан транзистор структуры n-p-n. Похожую аналогию можно использовать и в отношении полевых транзисторов при определении типа канала (n или p).
#6 слайд
6 слайд
#7 слайд
7 слайд
#8 слайд
8 слайд
шағым қалдыра аласыз













