«Бекітемін»
Мектеп директорының оқу ісі жөніндегі орынбасары _____________
|
Бөлім: |
6.1А Қатынастар және пропорциялар |
|||||
|
Педагогтің Тегі, Аты, Әкесінің аты |
Кумисбекова А.Б. |
|||||
|
Пән/Сынып: |
Математика / 6«Ә» сынып; Қатысқандар саны: Қатыспағандар саны: |
|||||
|
Күні: |
20.10.2025 |
|||||
|
Сабақтың тақырыбы: |
Теріс рационал сандарды қосу. Таңбалары әртүрлі рационал сандарды қосу. |
|||||
|
Оқу бағдарламасына сәйкес оқыту мақсаттары |
6.1.2.13 таңбалары бірдей, таңбалары әртүрлі рационал сандарды қосуды орындау; |
|||||
|
Сабақтың мақсаттары: |
- Теріс рационал сандарды қосуды біледі; - Әртүрлі рационал сандарды қосуды біледі; |
|||||
|
«Адал азамат» біртұтас тәрбие бағдарламасының құндылықтарын ендіру |
Әділдік пен жауапкершілік Бірлік пен ынтымақ |
|||||
|
Сабақ барысы: |
||||||
|
Уақыты |
Кезең дері |
Педагогтің әрекеті |
Оқушының әрекеті |
Бағалау |
Ресурстар |
|
|
5 минут 10 мин |
Ұйым дастыру |
Сәлеметсіздерме! Бүгін, Рационал сандарды қосуды қарастырамыз. Бүгінгі сабағымыздың мақсатына ынтымақпен бірлесе отырып жетуге шақыру. Үй тапсырмасын тексеру.
Өткенді қайталау сұрақтары Санның модулі дегеніміз не? Қандай сандардың модулі өзіне тең болады? Теріс санның модулі қалай анықталады? Модуль таңбасы қалай жазылады?
|
Сабақ мақсатымен танысады. Үй жұмысын айтады. Оқушылар сұрақтарға жауап береді |
|
Оқулық Карточкалар |
|
|
5 мин |
Жаңа сабақ ты бекіту. |
|
Тақырып бойынша ресурстарды қарап, танысады |
|
6-сыныбына арн. / Оқулық авторы: А.Е.Әбілқасымова;. - Алматы: Мектеп, 2018 |
|
|
23 мин |
Тапсырмалар. |
Оқулықтан Бірлік пен ынтымақ (оқушылар тақтаға, дәптерге есепті шығарып, есептің жауабын бірлесе отырып талдайды) №400
№401
|
Оқулықтан берілген есептерді шығарады Рационал сандарды координаталық түзудің көмегімен қосу шығарады |
Дескриптор: -рационал сандар ұғымын біледі; -координаталық түзу ұғымын біледі; -Есептеу жүргізеді; -Есептің жауабын жазады; |
6-сыныбына арн. / Оқулық авторы: А.Е.Әбілқасымова;. - Алматы: Мектеп, 2018 |
|
|
|
|
(ЕББҚ) тапсырма
|
Оқушы тапсырманы орындайды |
Мадақтау арқылы бағалау |
Карточка |
|
|
2 минут |
Соңы |
Бүгінгі сабақта: - Оң сандар мен теріс сандар ұғымын біледі; - Қарама қарсы сандарды координаталық түзуде белгілей алады; Рефлексия «Білім энергиясы» әдісі арқылы рефлексия жүргізіледі. Үйге тапсырма. №403 |
Тақырыпты меңгергенін анықтау |
Кері байланыс |
карточкалар
|
|
«Бекітемін»
Мектеп директорының оқу ісі жөніндегі орынбасары _____________
|
Бөлім: |
6.1А Қатынастар және пропорциялар |
|||||
|
Педагогтің Тегі, Аты, Әкесінің аты |
Кумисбекова А.Б. |
|||||
|
Пән/Сынып: |
Математика / 6«Ә» сынып; Қатысқандар саны: Қатыспағандар саны: |
|||||
|
Күні: |
16.10.2025 |
|||||
|
Сабақтың тақырыбы: |
Рационал сандарды координаталық түзудің көмегімен қосу |
|||||
|
Оқу бағдарламасына сәйкес оқыту мақсаттары |
6.1.2.10 бүтін сандарды координаталық түзу көмегімен қосу және азайтуды орындау; |
|||||
|
Сабақтың мақсаттары: |
- Оң сандар мен теріс сандар ұғымын біледі; - Қарама қарсы сандарды координаталық түзуде белгілей алады; |
|||||
|
«Адал азамат» біртұтас тәрбие бағдарламасының құндылықтарын ендіру |
Әділдік пен жауапкершілік Бірлік пен ынтымақ |
|||||
|
Сабақ барысы: |
||||||
|
Уақыты |
Кезең дері |
Педагогтің әрекеті |
Оқушының әрекеті |
Бағалау |
Ресурстар |
|
|
5 минут 10 мин |
Ұйым дастыру |
Сәлеметсіздерме! Бүгінгі сабағымыздың мақсатына ынтымақпен бірлесе отырып жетуге шақыру. Үй тапсырмасын тексеру. №227, 237 Өткенді қайталау сұрақтары Оң сан дегеніміз не? Теріс сан дегеніміз не? Қандай сан нөлден үлкен болады? Қандай сан нөлден кіші болады? Нөл қандай сан? Ол оң ба, теріс пе? Координаталық түзу дегеніміз не? Координаталық түзуде оң бағыт қай жаққа көрсетіледі?
|
Сабақ мақсатымен танысады. Үй жұмысын айтады. Оқушылар сұрақтарға жауап береді |
|
Оқулық Карточкалар |
|
|
5 мин |
Жаңа сабақ ты бекіту. |
|
Тақырып бойынша ресурстарды қарап, танысады |
|
6-сыныбына арн. / Оқулық авторы: А.Е.Әбілқасымова;. - Алматы: Мектеп, 2018 |
|
|
23 мин |
Тапсырмалар. |
Оқулықтан Бірлік пен ынтымақ (оқушылар тақтаға, дәптерге есепті шығарып, есептің жауабын бірлесе отырып талдайды) №245
№246
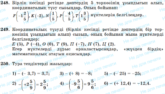
№248
№249
№250
|
Оқулықтан берілген есептерді шығарады Оң сандар, теріс сандар есептерін шығарады |
Дескриптор: -оң сандар ұғымын біледі; -теріс сандар ұғымын біледі; -қарама-қарсы сандарды коор.түзуде белгілеу; -есептеу жүргізеді; -есептің жауабын жазады; |
6-сыныбына арн. / Оқулық авторы: А.Е.Әбілқасымова;. - Алматы: Мектеп, 2018 |
|
|
|
|
(ЕББҚ) тапсырма \
|
Оқушы тапсырманы орындайды |
Мадақтау арқылы бағалау |
Карточка |
|
|
2 минут |
Соңы |
Бүгінгі сабақта: - Оң сандар мен теріс сандар ұғымын біледі; - Қарама қарсы сандарды координаталық түзуде белгілей алады; Рефлексия «Білім энергиясы» әдісі арқылы рефлексия жүргізіледі. Үйге тапсырма. №251 |
Тақырыпты меңгергенін анықтау |
Кері байланыс |
карточкалар
оқулық |
|
«Бекітемін»
Мектеп директорының оқу ісі жөніндегі орынбасары _____________
|
Бөлім: |
6.1А Қатынастар және пропорциялар |
|||||
|
Педагогтің Тегі, Аты, Әкесінің аты |
Кумисбекова А.Б. |
|||||
|
Пән/Сынып: |
Математика / 6«Ә» сынып; Қатысқандар саны: Қатыспағандар саны: |
|||||
|
Күні: |
17.10.2025 |
|||||
|
Сабақтың тақырыбы: |
Теріс рационал сандарды қосу. Таңбалары әртүрлі рационал сандарды қосу. |
|||||
|
Оқу бағдарламасына сәйкес оқыту мақсаттары |
6.1.2.13 таңбалары бірдей, таңбалары әртүрлі рационал сандарды қосуды орындау; |
|||||
|
Сабақтың мақсаттары: |
- Теріс рационал сандарды қосуды біледі; - Әртүрлі рационал сандарды қосуды біледі; |
|||||
|
«Адал азамат» біртұтас тәрбие бағдарламасының құндылықтарын ендіру |
Әділдік пен жауапкершілік Бірлік пен ынтымақ |
|||||
|
Сабақ барысы: |
||||||
|
Уақыты |
Кезең дері |
Педагогтің әрекеті |
Оқушының әрекеті |
Бағалау |
Ресурстар |
|
|
5 минут 10 мин |
Ұйым дастыру |
Сәлеметсіздерме! Бүгін, Рационал сандарды қосуды қарастырамыз. Бүгінгі сабағымыздың мақсатына ынтымақпен бірлесе отырып жетуге шақыру. Үй тапсырмасын тексеру.
Өткенді қайталау сұрақтары Санның модулі дегеніміз не? Қандай сандардың модулі өзіне тең болады? Теріс санның модулі қалай анықталады? Модуль таңбасы қалай жазылады?
|
Сабақ мақсатымен танысады. Үй жұмысын айтады. Оқушылар сұрақтарға жауап береді |
|
Оқулық Карточкалар |
|
|
5 мин |
Жаңа сабақ ты бекіту. |
|
Тақырып бойынша ресурстарды қарап, танысады |
|
6-сыныбына арн. / Оқулық авторы: А.Е.Әбілқасымова;. - Алматы: Мектеп, 2018 |
|
|
23 мин |
Тапсырмалар. |
Оқулықтан Бірлік пен ынтымақ (оқушылар тақтаға, дәптерге есепті шығарып, есептің жауабын бірлесе отырып талдайды) №396
№397
|
Оқулықтан берілген есептерді шығарады Рационал сандарды координаталық түзудің көмегімен қосу шығарады |
Дескриптор: -рационал сандар ұғымын біледі; -координаталық түзу ұғымын біледі; -Есептеу жүргізеді; -Есептің жауабын жазады; |
6-сыныбына арн. / Оқулық авторы: А.Е.Әбілқасымова;. - Алматы: Мектеп, 2018 |
|
|
|
|
(ЕББҚ) тапсырма
|
Оқушы тапсырманы орындайды |
Мадақтау арқылы бағалау |
Карточка |
|
|
2 минут |
Соңы |
Бүгінгі сабақта: - Оң сандар мен теріс сандар ұғымын біледі; - Қарама қарсы сандарды координаталық түзуде белгілей алады; Рефлексия «Білім энергиясы» әдісі арқылы рефлексия жүргізіледі. Үйге тапсырма. №396 |
Тақырыпты меңгергенін анықтау |
Кері байланыс |
карточкалар
оқулық |
|
«Бекітемін»
Мектеп директорының оқу ісі жөніндегі орынбасары
_______________Г.Е.Мамытова
|
Бөлім: |
6.1А Қатынастар және пропорциялар |
|||||
|
Педагогтің Тегі, Аты, Әкесінің аты |
Кумисбекова А.Б. |
|||||
|
Пән/Сынып: |
Математика / 6«Ә» сынып; Қатысқандар саны: Қатыспағандар саны: |
|||||
|
Күні: |
15.10.2025 |
|||||
|
Сабақтың тақырыбы: |
Рационал сандарды координаталық түзудің көмегімен қосу |
|||||
|
Оқу бағдарламасына сәйкес оқыту мақсаттары |
6.1.2.10 бүтін сандарды координаталық түзу көмегімен қосу және азайтуды орындау; |
|||||
|
Сабақтың мақсаттары: |
- Рационал ұғымын түсінеді - координаталық түзу сыза алады |
|||||
|
«Адал азамат» біртұтас тәрбие бағдарламасының құндылықтарын ендіру |
Әділдік пен жауапкершілік Бірлік пен ынтымақ |
|||||
|
Сабақ барысы: |
||||||
|
Уақыты |
Кезең дері |
Педагогтің әрекеті |
Оқушының әрекеті |
Бағалау |
Ресурстар |
|
|
5 минут 10 мин |
Ұйым дастыру |
Сәлеметсіздерме! Бүгінгі сабағымыздың мақсатына ынтымақпен бірлесе отырып жетуге шақыру. Үй тапсырмасын тексеру.
Математикалық логика тапсырмасы беріледі (Әділдік пен жауапкершілік)
|
Сабақ мақсатымен танысады. Үй жұмысын айтады. Оқушы тапсырманы орындайды |
|
Оқулық Карточкалар |
|
|
10 мин |
Жаңа сабақ ты бекіту. |
|
Тақырып бойынша ресурстарды қарап, танысады |
|
6-сыныбына арн. / Оқулық авторы: А.Е.Әбілқасымова;. - Алматы: Мектеп, 2018 |
|
|
18 мин |
Тапсырмалар. |
Оқулықтан (Бірлік пен ынтымақ) №252
№253
№300
|
Оқулықтан берілген есептерді шығарады Есептерді шығарады |
Дескриптор: - есептің шартын құрады - пайыз ұғымын біледі; - пропорция арқылы есептей алады; - пайызды пропорция арқылы таба алады; |
6-сыныбына арн. / Оқулық авторы: А.Е.Әбілқасымова;. - Алматы: Мектеп, 2018 |
|
|
|
|
(ЕББҚ) тапсырма
|
Оқушы тапсырманы орындайды |
Мадақтау арқылы бағалау |
Карточкалар |
|
|
2 минут |
Соңы |
Бүгінгі сабақта: - пайыз ұғымын біледі; - пропорция арқылы есептей алады; - пайызды пропорция арқылы таба алады; Рефлексия (Әділдік пен
жауапкершілік) Үйге тапсырма. №301 |
Тақырыпты меңгергенін анықтау |
Кері байланыс |
карточкалар
оқулық |
|
«Бекітемін»
Мектеп директорының оқу ісі жөніндегі орынбасары _____________
|
Бөлім: |
6.1А Қатынастар және пропорциялар |
|||||
|
Педагогтің Тегі, Аты, Әкесінің аты |
Кумисбекова А.Б. |
|||||
|
Пән/Сынып: |
Математика / 6«Ә» сынып; Қатысқандар саны: Қатыспағандар саны: |
|||||
|
Күні: |
21.10.2025 |
|||||
|
Сабақтың тақырыбы: |
Рационал сандарды азайту. Координаталық түзуде нүктелердің арақашықтығы. БЖБ №2 |
|||||
|
Оқу бағдарламасына сәйкес оқыту мақсаттары |
6.1.2.14 рационал сандарды азайтуды орындау; 6.1.2.24 координаталық түзуде нүктелердің арақашықтығын табу |
|||||
|
Сабақтың мақсаттары: |
- Теріс рационал сандарды азайтуды біледі; - Әртүрлі рационал сандарды азайтуды біледі; |
|||||
|
«Адал азамат» біртұтас тәрбие бағдарламасының құндылықтарын ендіру |
Әділдік пен жауапкершілік Бірлік пен ынтымақ |
|||||
|
Сабақ барысы: |
||||||
|
Уақыты |
Кезең дері |
Педагогтің әрекеті |
Оқушының әрекеті |
Бағалау |
Ресурстар |
|
|
5 минут 10 мин |
Ұйым дастыру |
Сәлеметсіздерме! Бүгін, Рационал сандарды қосуды қарастырамыз. Бүгінгі сабағымыздың мақсатына ынтымақпен бірлесе отырып жетуге шақыру. Үй тапсырмасын тексеру.
Өткенді қайталау сұрақтары Санның модулі дегеніміз не? Қандай сандардың модулі өзіне тең болады? Теріс санның модулі қалай анықталады? Модуль таңбасы қалай жазылады?
|
Сабақ мақсатымен танысады. Үй жұмысын айтады. Оқушылар сұрақтарға жауап береді |
|
Оқулық Карточкалар |
|
|
5 мин |
Жаңа сабақ ты бекіту. |
|
Тақырып бойынша ресурстарды қарап, танысады |
|
6-сыныбына арн. / Оқулық авторы: А.Е.Әбілқасымова;. - Алматы: Мектеп, 2018 |
|
|
23 мин |
Тапсырмалар. |
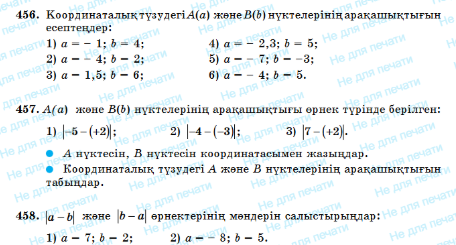
Оқулықтан Бірлік пен ынтымақ (оқушылар тақтаға, дәптерге есепті шығарып, есептің жауабын бірлесе отырып талдайды) №456
№457
БЖБ №2 |
Оқулықтан берілген есептерді шығарады Рационал сандарды координаталық түзудің көмегімен қосу шығарады Бжб тапсырмаларын орындайды |
Дескриптор: -рационал сандар ұғымын біледі; -координаталық түзу ұғымын біледі; -Есептеу жүргізеді; -Есептің жауабын жазады; |
6-сыныбына арн. / Оқулық авторы: А.Е.Әбілқасымова;. - Алматы: Мектеп, 2018 |
|
|
|
|
(ЕББҚ) тапсырма
|
Оқушы тапсырманы орындайды |
Мадақтау арқылы бағалау |
Карточка |
|
|
2 минут |
Соңы |
Бүгінгі сабақта: - Оң сандар мен теріс сандар ұғымын біледі; - Қарама қарсы сандарды координаталық түзуде белгілей алады; Рефлексия «Білім энергиясы» әдісі арқылы рефлексия жүргізіледі. Үйге тапсырма. №459 |
Тақырыпты меңгергенін анықтау |
Кері байланыс |
карточкалар
оқулық |
|
«Бекітемін»
Мектеп директорының оқу ісі жөніндегі орынбасары _____________
|
Бөлім: |
6.1А Қатынастар және пропорциялар |
|||||
|
Педагогтің Тегі, Аты, Әкесінің аты |
Кумисбекова А.Б. |
|||||
|
Пән/Сынып: |
Математика / 6«Ә» сынып; Қатысқандар саны: Қатыспағандар саны: |
|||||
|
Күні: |
22.10.2025 |
|||||
|
Сабақтың тақырыбы: |
Рационал сандарды азайту. Координаталық түзуде нүктелердің арақашықтығы |
|||||
|
Оқу бағдарламасына сәйкес оқыту мақсаттары |
6.1.2.14 рационал сандарды азайтуды орындау; 6.1.2.24 координаталық түзуде нүктелердің арақашықтығын табу |
|||||
|
Сабақтың мақсаттары: |
- Теріс рационал сандарды азайтуды біледі; - Әртүрлі рационал сандарды азайтуды біледі; |
|||||
|
«Адал азамат» біртұтас тәрбие бағдарламасының құндылықтарын ендіру |
Әділдік пен жауапкершілік Бірлік пен ынтымақ |
|||||
|
Сабақ барысы: |
||||||
|
Уақыты |
Кезең дері |
Педагогтің әрекеті |
Оқушының әрекеті |
Бағалау |
Ресурстар |
|
|
5 минут 10 мин |
Ұйым дастыру |
Сәлеметсіздерме! Бүгін, Рационал сандарды қосуды қарастырамыз. Бүгінгі сабағымыздың мақсатына ынтымақпен бірлесе отырып жетуге шақыру. Үй тапсырмасын тексеру.
Өткенді қайталау сұрақтары Санның модулі дегеніміз не? Қандай сандардың модулі өзіне тең болады? Теріс санның модулі қалай анықталады? Модуль таңбасы қалай жазылады?
|
Сабақ мақсатымен танысады. Үй жұмысын айтады. Оқушылар сұрақтарға жауап береді |
|
Оқулық Карточкалар |
|
|
5 мин |
Жаңа сабақ ты бекіту. |
|
Тақырып бойынша ресурстарды қарап, танысады |
|
6-сыныбына арн. / Оқулық авторы: А.Е.Әбілқасымова;. - Алматы: Мектеп, 2018 |
|
|
23 мин |
Тапсырмалар. |
Оқулықтан Бірлік пен ынтымақ (оқушылар тақтаға, дәптерге есепті шығарып, есептің жауабын бірлесе отырып талдайды) №461
№462
|
Оқулықтан берілген есептерді шығарады Рационал сандарды координаталық түзудің көмегімен қосу шығарады |
Дескриптор: -рационал сандар ұғымын біледі; -координаталық түзу ұғымын біледі; -Есептеу жүргізеді; -Есептің жауабын жазады; |
6-сыныбына арн. / Оқулық авторы: А.Е.Әбілқасымова;. - Алматы: Мектеп, 2018 |
|
|
|
|
(ЕББҚ) тапсырма
|
Оқушы тапсырманы орындайды |
Мадақтау арқылы бағалау |
Карточка |
|
|
2 минут |
Соңы |
Бүгінгі сабақта: - Оң сандар мен теріс сандар ұғымын біледі; - Қарама қарсы сандарды координаталық түзуде белгілей алады; Рефлексия «Білім энергиясы» әдісі арқылы рефлексия жүргізіледі. Үйге тапсырма. №465 |
Тақырыпты меңгергенін анықтау |
Кері байланыс |
карточкалар
оқулық |
|
«Бекітемін»
Мектеп директорының оқу ісі жөніндегі орынбасары _____________
|
Бөлім: |
6.1А Қатынастар және пропорциялар |
|||||
|
Педагогтің Тегі, Аты, Әкесінің аты |
Кумисбекова А.Б. |
|||||
|
Пән/Сынып: |
Математика / 6«Ә» сынып; Қатысқандар саны: Қатыспағандар саны: |
|||||
|
Күні: |
24.10.2025 |
|||||
|
Сабақтың тақырыбы: |
Рационал сандарды азайту. Координаталық түзуде нүктелердің арақашықтығы |
|||||
|
Оқу бағдарламасына сәйкес оқыту мақсаттары |
6.1.2.14 рационал сандарды азайтуды орындау; 6.1.2.24 координаталық түзуде нүктелердің арақашықтығын табу |
|||||
|
Сабақтың мақсаттары: |
- Теріс рационал сандарды азайтуды біледі; - Әртүрлі рационал сандарды азайтуды біледі; |
|||||
|
«Адал азамат» біртұтас тәрбие бағдарламасының құндылықтарын ендіру |
Әділдік пен жауапкершілік Бірлік пен ынтымақ |
|||||
|
Сабақ барысы: |
||||||
|
Уақыты |
Кезең дері |
Педагогтің әрекеті |
Оқушының әрекеті |
Бағалау |
Ресурстар |
|
|
5 минут 10 мин |
Ұйым дастыру |
Сәлеметсіздерме! Бүгін, Рационал сандарды қосуды қарастырамыз. Бүгінгі сабағымыздың мақсатына ынтымақпен бірлесе отырып жетуге шақыру. Үй тапсырмасын тексеру.
Өткенді қайталау сұрақтары Санның модулі дегеніміз не? Қандай сандардың модулі өзіне тең болады? Теріс санның модулі қалай анықталады? Модуль таңбасы қалай жазылады?
|
Сабақ мақсатымен танысады. Үй жұмысын айтады. Оқушылар сұрақтарға жауап береді |
|
Оқулық Карточкалар |
|
|
5 мин |
Жаңа сабақ ты бекіту. |
|
Тақырып бойынша ресурстарды қарап, танысады |
|
6-сыныбына арн. / Оқулық авторы: А.Е.Әбілқасымова;. - Алматы: Мектеп, 2018 |
|
|
23 мин |
Тапсырмалар. |
Оқулықтан Бірлік пен ынтымақ (оқушылар тақтаға, дәптерге есепті шығарып, есептің жауабын бірлесе отырып талдайды) №466
№467
|
Оқулықтан берілген есептерді шығарады Рационал сандарды координаталық түзудің көмегімен қосу шығарады |
Дескриптор: -рационал сандар ұғымын біледі; -координаталық түзу ұғымын біледі; -Есептеу жүргізеді; -Есептің жауабын жазады; |
6-сыныбына арн. / Оқулық авторы: А.Е.Әбілқасымова;. - Алматы: Мектеп, 2018 |
|
|
|
|
(ЕББҚ) тапсырма
|
Оқушы тапсырманы орындайды |
Мадақтау арқылы бағалау |
Карточка |
|
|
2 минут |
Соңы |
Бүгінгі сабақта: - Оң сандар мен теріс сандар ұғымын біледі; - Қарама қарсы сандарды координаталық түзуде белгілей алады; Рефлексия «Білім энергиясы» әдісі арқылы рефлексия жүргізіледі. Үйге тапсырма. №467 |
Тақырыпты меңгергенін анықтау |
Кері байланыс |
карточкалар
оқулық |
|
жүктеу мүмкіндігіне ие боласыз
Бұл материал сайт қолданушысы жариялаған. Материалдың ішінде жазылған барлық ақпаратқа жауапкершілікті жариялаған қолданушы жауап береді. Ұстаз тілегі тек ақпаратты таратуға қолдау көрсетеді. Егер материал сіздің авторлық құқығыңызды бұзған болса немесе басқа да себептермен сайттан өшіру керек деп ойласаңыз осында жазыңыз
ашық сабақ
ашық сабақ
«Бекітемін»
Мектеп директорының оқу ісі жөніндегі орынбасары _____________
|
Бөлім: |
6.1А Қатынастар және пропорциялар |
|||||
|
Педагогтің Тегі, Аты, Әкесінің аты |
Кумисбекова А.Б. |
|||||
|
Пән/Сынып: |
Математика / 6«Ә» сынып; Қатысқандар саны: Қатыспағандар саны: |
|||||
|
Күні: |
20.10.2025 |
|||||
|
Сабақтың тақырыбы: |
Теріс рационал сандарды қосу. Таңбалары әртүрлі рационал сандарды қосу. |
|||||
|
Оқу бағдарламасына сәйкес оқыту мақсаттары |
6.1.2.13 таңбалары бірдей, таңбалары әртүрлі рационал сандарды қосуды орындау; |
|||||
|
Сабақтың мақсаттары: |
- Теріс рационал сандарды қосуды біледі; - Әртүрлі рационал сандарды қосуды біледі; |
|||||
|
«Адал азамат» біртұтас тәрбие бағдарламасының құндылықтарын ендіру |
Әділдік пен жауапкершілік Бірлік пен ынтымақ |
|||||
|
Сабақ барысы: |
||||||
|
Уақыты |
Кезең дері |
Педагогтің әрекеті |
Оқушының әрекеті |
Бағалау |
Ресурстар |
|
|
5 минут 10 мин |
Ұйым дастыру |
Сәлеметсіздерме! Бүгін, Рационал сандарды қосуды қарастырамыз. Бүгінгі сабағымыздың мақсатына ынтымақпен бірлесе отырып жетуге шақыру. Үй тапсырмасын тексеру.
Өткенді қайталау сұрақтары Санның модулі дегеніміз не? Қандай сандардың модулі өзіне тең болады? Теріс санның модулі қалай анықталады? Модуль таңбасы қалай жазылады?
|
Сабақ мақсатымен танысады. Үй жұмысын айтады. Оқушылар сұрақтарға жауап береді |
|
Оқулық Карточкалар |
|
|
5 мин |
Жаңа сабақ ты бекіту. |
|
Тақырып бойынша ресурстарды қарап, танысады |
|
6-сыныбына арн. / Оқулық авторы: А.Е.Әбілқасымова;. - Алматы: Мектеп, 2018 |
|
|
23 мин |
Тапсырмалар. |
Оқулықтан Бірлік пен ынтымақ (оқушылар тақтаға, дәптерге есепті шығарып, есептің жауабын бірлесе отырып талдайды) №400
№401
|
Оқулықтан берілген есептерді шығарады Рационал сандарды координаталық түзудің көмегімен қосу шығарады |
Дескриптор: -рационал сандар ұғымын біледі; -координаталық түзу ұғымын біледі; -Есептеу жүргізеді; -Есептің жауабын жазады; |
6-сыныбына арн. / Оқулық авторы: А.Е.Әбілқасымова;. - Алматы: Мектеп, 2018 |
|
|
|
|
(ЕББҚ) тапсырма
|
Оқушы тапсырманы орындайды |
Мадақтау арқылы бағалау |
Карточка |
|
|
2 минут |
Соңы |
Бүгінгі сабақта: - Оң сандар мен теріс сандар ұғымын біледі; - Қарама қарсы сандарды координаталық түзуде белгілей алады; Рефлексия «Білім энергиясы» әдісі арқылы рефлексия жүргізіледі. Үйге тапсырма. №403 |
Тақырыпты меңгергенін анықтау |
Кері байланыс |
карточкалар
|
|
«Бекітемін»
Мектеп директорының оқу ісі жөніндегі орынбасары _____________
|
Бөлім: |
6.1А Қатынастар және пропорциялар |
|||||
|
Педагогтің Тегі, Аты, Әкесінің аты |
Кумисбекова А.Б. |
|||||
|
Пән/Сынып: |
Математика / 6«Ә» сынып; Қатысқандар саны: Қатыспағандар саны: |
|||||
|
Күні: |
16.10.2025 |
|||||
|
Сабақтың тақырыбы: |
Рационал сандарды координаталық түзудің көмегімен қосу |
|||||
|
Оқу бағдарламасына сәйкес оқыту мақсаттары |
6.1.2.10 бүтін сандарды координаталық түзу көмегімен қосу және азайтуды орындау; |
|||||
|
Сабақтың мақсаттары: |
- Оң сандар мен теріс сандар ұғымын біледі; - Қарама қарсы сандарды координаталық түзуде белгілей алады; |
|||||
|
«Адал азамат» біртұтас тәрбие бағдарламасының құндылықтарын ендіру |
Әділдік пен жауапкершілік Бірлік пен ынтымақ |
|||||
|
Сабақ барысы: |
||||||
|
Уақыты |
Кезең дері |
Педагогтің әрекеті |
Оқушының әрекеті |
Бағалау |
Ресурстар |
|
|
5 минут 10 мин |
Ұйым дастыру |
Сәлеметсіздерме! Бүгінгі сабағымыздың мақсатына ынтымақпен бірлесе отырып жетуге шақыру. Үй тапсырмасын тексеру. №227, 237 Өткенді қайталау сұрақтары Оң сан дегеніміз не? Теріс сан дегеніміз не? Қандай сан нөлден үлкен болады? Қандай сан нөлден кіші болады? Нөл қандай сан? Ол оң ба, теріс пе? Координаталық түзу дегеніміз не? Координаталық түзуде оң бағыт қай жаққа көрсетіледі?
|
Сабақ мақсатымен танысады. Үй жұмысын айтады. Оқушылар сұрақтарға жауап береді |
|
Оқулық Карточкалар |
|
|
5 мин |
Жаңа сабақ ты бекіту. |
|
Тақырып бойынша ресурстарды қарап, танысады |
|
6-сыныбына арн. / Оқулық авторы: А.Е.Әбілқасымова;. - Алматы: Мектеп, 2018 |
|
|
23 мин |
Тапсырмалар. |
Оқулықтан Бірлік пен ынтымақ (оқушылар тақтаға, дәптерге есепті шығарып, есептің жауабын бірлесе отырып талдайды) №245
№246
№248
№249
№250
|
Оқулықтан берілген есептерді шығарады Оң сандар, теріс сандар есептерін шығарады |
Дескриптор: -оң сандар ұғымын біледі; -теріс сандар ұғымын біледі; -қарама-қарсы сандарды коор.түзуде белгілеу; -есептеу жүргізеді; -есептің жауабын жазады; |
6-сыныбына арн. / Оқулық авторы: А.Е.Әбілқасымова;. - Алматы: Мектеп, 2018 |
|
|
|
|
(ЕББҚ) тапсырма \
|
Оқушы тапсырманы орындайды |
Мадақтау арқылы бағалау |
Карточка |
|
|
2 минут |
Соңы |
Бүгінгі сабақта: - Оң сандар мен теріс сандар ұғымын біледі; - Қарама қарсы сандарды координаталық түзуде белгілей алады; Рефлексия «Білім энергиясы» әдісі арқылы рефлексия жүргізіледі. Үйге тапсырма. №251 |
Тақырыпты меңгергенін анықтау |
Кері байланыс |
карточкалар
оқулық |
|
«Бекітемін»
Мектеп директорының оқу ісі жөніндегі орынбасары _____________
|
Бөлім: |
6.1А Қатынастар және пропорциялар |
|||||
|
Педагогтің Тегі, Аты, Әкесінің аты |
Кумисбекова А.Б. |
|||||
|
Пән/Сынып: |
Математика / 6«Ә» сынып; Қатысқандар саны: Қатыспағандар саны: |
|||||
|
Күні: |
17.10.2025 |
|||||
|
Сабақтың тақырыбы: |
Теріс рационал сандарды қосу. Таңбалары әртүрлі рационал сандарды қосу. |
|||||
|
Оқу бағдарламасына сәйкес оқыту мақсаттары |
6.1.2.13 таңбалары бірдей, таңбалары әртүрлі рационал сандарды қосуды орындау; |
|||||
|
Сабақтың мақсаттары: |
- Теріс рационал сандарды қосуды біледі; - Әртүрлі рационал сандарды қосуды біледі; |
|||||
|
«Адал азамат» біртұтас тәрбие бағдарламасының құндылықтарын ендіру |
Әділдік пен жауапкершілік Бірлік пен ынтымақ |
|||||
|
Сабақ барысы: |
||||||
|
Уақыты |
Кезең дері |
Педагогтің әрекеті |
Оқушының әрекеті |
Бағалау |
Ресурстар |
|
|
5 минут 10 мин |
Ұйым дастыру |
Сәлеметсіздерме! Бүгін, Рационал сандарды қосуды қарастырамыз. Бүгінгі сабағымыздың мақсатына ынтымақпен бірлесе отырып жетуге шақыру. Үй тапсырмасын тексеру.
Өткенді қайталау сұрақтары Санның модулі дегеніміз не? Қандай сандардың модулі өзіне тең болады? Теріс санның модулі қалай анықталады? Модуль таңбасы қалай жазылады?
|
Сабақ мақсатымен танысады. Үй жұмысын айтады. Оқушылар сұрақтарға жауап береді |
|
Оқулық Карточкалар |
|
|
5 мин |
Жаңа сабақ ты бекіту. |
|
Тақырып бойынша ресурстарды қарап, танысады |
|
6-сыныбына арн. / Оқулық авторы: А.Е.Әбілқасымова;. - Алматы: Мектеп, 2018 |
|
|
23 мин |
Тапсырмалар. |
Оқулықтан Бірлік пен ынтымақ (оқушылар тақтаға, дәптерге есепті шығарып, есептің жауабын бірлесе отырып талдайды) №396
№397
|
Оқулықтан берілген есептерді шығарады Рационал сандарды координаталық түзудің көмегімен қосу шығарады |
Дескриптор: -рационал сандар ұғымын біледі; -координаталық түзу ұғымын біледі; -Есептеу жүргізеді; -Есептің жауабын жазады; |
6-сыныбына арн. / Оқулық авторы: А.Е.Әбілқасымова;. - Алматы: Мектеп, 2018 |
|
|
|
|
(ЕББҚ) тапсырма
|
Оқушы тапсырманы орындайды |
Мадақтау арқылы бағалау |
Карточка |
|
|
2 минут |
Соңы |
Бүгінгі сабақта: - Оң сандар мен теріс сандар ұғымын біледі; - Қарама қарсы сандарды координаталық түзуде белгілей алады; Рефлексия «Білім энергиясы» әдісі арқылы рефлексия жүргізіледі. Үйге тапсырма. №396 |
Тақырыпты меңгергенін анықтау |
Кері байланыс |
карточкалар
оқулық |
|
«Бекітемін»
Мектеп директорының оқу ісі жөніндегі орынбасары
_______________Г.Е.Мамытова
|
Бөлім: |
6.1А Қатынастар және пропорциялар |
|||||
|
Педагогтің Тегі, Аты, Әкесінің аты |
Кумисбекова А.Б. |
|||||
|
Пән/Сынып: |
Математика / 6«Ә» сынып; Қатысқандар саны: Қатыспағандар саны: |
|||||
|
Күні: |
15.10.2025 |
|||||
|
Сабақтың тақырыбы: |
Рационал сандарды координаталық түзудің көмегімен қосу |
|||||
|
Оқу бағдарламасына сәйкес оқыту мақсаттары |
6.1.2.10 бүтін сандарды координаталық түзу көмегімен қосу және азайтуды орындау; |
|||||
|
Сабақтың мақсаттары: |
- Рационал ұғымын түсінеді - координаталық түзу сыза алады |
|||||
|
«Адал азамат» біртұтас тәрбие бағдарламасының құндылықтарын ендіру |
Әділдік пен жауапкершілік Бірлік пен ынтымақ |
|||||
|
Сабақ барысы: |
||||||
|
Уақыты |
Кезең дері |
Педагогтің әрекеті |
Оқушының әрекеті |
Бағалау |
Ресурстар |
|
|
5 минут 10 мин |
Ұйым дастыру |
Сәлеметсіздерме! Бүгінгі сабағымыздың мақсатына ынтымақпен бірлесе отырып жетуге шақыру. Үй тапсырмасын тексеру.
Математикалық логика тапсырмасы беріледі (Әділдік пен жауапкершілік)
|
Сабақ мақсатымен танысады. Үй жұмысын айтады. Оқушы тапсырманы орындайды |
|
Оқулық Карточкалар |
|
|
10 мин |
Жаңа сабақ ты бекіту. |
|
Тақырып бойынша ресурстарды қарап, танысады |
|
6-сыныбына арн. / Оқулық авторы: А.Е.Әбілқасымова;. - Алматы: Мектеп, 2018 |
|
|
18 мин |
Тапсырмалар. |
Оқулықтан (Бірлік пен ынтымақ) №252
№253
№300
|
Оқулықтан берілген есептерді шығарады Есептерді шығарады |
Дескриптор: - есептің шартын құрады - пайыз ұғымын біледі; - пропорция арқылы есептей алады; - пайызды пропорция арқылы таба алады; |
6-сыныбына арн. / Оқулық авторы: А.Е.Әбілқасымова;. - Алматы: Мектеп, 2018 |
|
|
|
|
(ЕББҚ) тапсырма
|
Оқушы тапсырманы орындайды |
Мадақтау арқылы бағалау |
Карточкалар |
|
|
2 минут |
Соңы |
Бүгінгі сабақта: - пайыз ұғымын біледі; - пропорция арқылы есептей алады; - пайызды пропорция арқылы таба алады; Рефлексия (Әділдік пен
жауапкершілік) Үйге тапсырма. №301 |
Тақырыпты меңгергенін анықтау |
Кері байланыс |
карточкалар
оқулық |
|
«Бекітемін»
Мектеп директорының оқу ісі жөніндегі орынбасары _____________
|
Бөлім: |
6.1А Қатынастар және пропорциялар |
|||||
|
Педагогтің Тегі, Аты, Әкесінің аты |
Кумисбекова А.Б. |
|||||
|
Пән/Сынып: |
Математика / 6«Ә» сынып; Қатысқандар саны: Қатыспағандар саны: |
|||||
|
Күні: |
21.10.2025 |
|||||
|
Сабақтың тақырыбы: |
Рационал сандарды азайту. Координаталық түзуде нүктелердің арақашықтығы. БЖБ №2 |
|||||
|
Оқу бағдарламасына сәйкес оқыту мақсаттары |
6.1.2.14 рационал сандарды азайтуды орындау; 6.1.2.24 координаталық түзуде нүктелердің арақашықтығын табу |
|||||
|
Сабақтың мақсаттары: |
- Теріс рационал сандарды азайтуды біледі; - Әртүрлі рационал сандарды азайтуды біледі; |
|||||
|
«Адал азамат» біртұтас тәрбие бағдарламасының құндылықтарын ендіру |
Әділдік пен жауапкершілік Бірлік пен ынтымақ |
|||||
|
Сабақ барысы: |
||||||
|
Уақыты |
Кезең дері |
Педагогтің әрекеті |
Оқушының әрекеті |
Бағалау |
Ресурстар |
|
|
5 минут 10 мин |
Ұйым дастыру |
Сәлеметсіздерме! Бүгін, Рационал сандарды қосуды қарастырамыз. Бүгінгі сабағымыздың мақсатына ынтымақпен бірлесе отырып жетуге шақыру. Үй тапсырмасын тексеру.
Өткенді қайталау сұрақтары Санның модулі дегеніміз не? Қандай сандардың модулі өзіне тең болады? Теріс санның модулі қалай анықталады? Модуль таңбасы қалай жазылады?
|
Сабақ мақсатымен танысады. Үй жұмысын айтады. Оқушылар сұрақтарға жауап береді |
|
Оқулық Карточкалар |
|
|
5 мин |
Жаңа сабақ ты бекіту. |
|
Тақырып бойынша ресурстарды қарап, танысады |
|
6-сыныбына арн. / Оқулық авторы: А.Е.Әбілқасымова;. - Алматы: Мектеп, 2018 |
|
|
23 мин |
Тапсырмалар. |
Оқулықтан Бірлік пен ынтымақ (оқушылар тақтаға, дәптерге есепті шығарып, есептің жауабын бірлесе отырып талдайды) №456
№457
БЖБ №2 |
Оқулықтан берілген есептерді шығарады Рационал сандарды координаталық түзудің көмегімен қосу шығарады Бжб тапсырмаларын орындайды |
Дескриптор: -рационал сандар ұғымын біледі; -координаталық түзу ұғымын біледі; -Есептеу жүргізеді; -Есептің жауабын жазады; |
6-сыныбына арн. / Оқулық авторы: А.Е.Әбілқасымова;. - Алматы: Мектеп, 2018 |
|
|
|
|
(ЕББҚ) тапсырма
|
Оқушы тапсырманы орындайды |
Мадақтау арқылы бағалау |
Карточка |
|
|
2 минут |
Соңы |
Бүгінгі сабақта: - Оң сандар мен теріс сандар ұғымын біледі; - Қарама қарсы сандарды координаталық түзуде белгілей алады; Рефлексия «Білім энергиясы» әдісі арқылы рефлексия жүргізіледі. Үйге тапсырма. №459 |
Тақырыпты меңгергенін анықтау |
Кері байланыс |
карточкалар
оқулық |
|
«Бекітемін»
Мектеп директорының оқу ісі жөніндегі орынбасары _____________
|
Бөлім: |
6.1А Қатынастар және пропорциялар |
|||||
|
Педагогтің Тегі, Аты, Әкесінің аты |
Кумисбекова А.Б. |
|||||
|
Пән/Сынып: |
Математика / 6«Ә» сынып; Қатысқандар саны: Қатыспағандар саны: |
|||||
|
Күні: |
22.10.2025 |
|||||
|
Сабақтың тақырыбы: |
Рационал сандарды азайту. Координаталық түзуде нүктелердің арақашықтығы |
|||||
|
Оқу бағдарламасына сәйкес оқыту мақсаттары |
6.1.2.14 рационал сандарды азайтуды орындау; 6.1.2.24 координаталық түзуде нүктелердің арақашықтығын табу |
|||||
|
Сабақтың мақсаттары: |
- Теріс рационал сандарды азайтуды біледі; - Әртүрлі рационал сандарды азайтуды біледі; |
|||||
|
«Адал азамат» біртұтас тәрбие бағдарламасының құндылықтарын ендіру |
Әділдік пен жауапкершілік Бірлік пен ынтымақ |
|||||
|
Сабақ барысы: |
||||||
|
Уақыты |
Кезең дері |
Педагогтің әрекеті |
Оқушының әрекеті |
Бағалау |
Ресурстар |
|
|
5 минут 10 мин |
Ұйым дастыру |
Сәлеметсіздерме! Бүгін, Рационал сандарды қосуды қарастырамыз. Бүгінгі сабағымыздың мақсатына ынтымақпен бірлесе отырып жетуге шақыру. Үй тапсырмасын тексеру.
Өткенді қайталау сұрақтары Санның модулі дегеніміз не? Қандай сандардың модулі өзіне тең болады? Теріс санның модулі қалай анықталады? Модуль таңбасы қалай жазылады?
|
Сабақ мақсатымен танысады. Үй жұмысын айтады. Оқушылар сұрақтарға жауап береді |
|
Оқулық Карточкалар |
|
|
5 мин |
Жаңа сабақ ты бекіту. |
|
Тақырып бойынша ресурстарды қарап, танысады |
|
6-сыныбына арн. / Оқулық авторы: А.Е.Әбілқасымова;. - Алматы: Мектеп, 2018 |
|
|
23 мин |
Тапсырмалар. |
Оқулықтан Бірлік пен ынтымақ (оқушылар тақтаға, дәптерге есепті шығарып, есептің жауабын бірлесе отырып талдайды) №461
№462
|
Оқулықтан берілген есептерді шығарады Рационал сандарды координаталық түзудің көмегімен қосу шығарады |
Дескриптор: -рационал сандар ұғымын біледі; -координаталық түзу ұғымын біледі; -Есептеу жүргізеді; -Есептің жауабын жазады; |
6-сыныбына арн. / Оқулық авторы: А.Е.Әбілқасымова;. - Алматы: Мектеп, 2018 |
|
|
|
|
(ЕББҚ) тапсырма
|
Оқушы тапсырманы орындайды |
Мадақтау арқылы бағалау |
Карточка |
|
|
2 минут |
Соңы |
Бүгінгі сабақта: - Оң сандар мен теріс сандар ұғымын біледі; - Қарама қарсы сандарды координаталық түзуде белгілей алады; Рефлексия «Білім энергиясы» әдісі арқылы рефлексия жүргізіледі. Үйге тапсырма. №465 |
Тақырыпты меңгергенін анықтау |
Кері байланыс |
карточкалар
оқулық |
|
«Бекітемін»
Мектеп директорының оқу ісі жөніндегі орынбасары _____________
|
Бөлім: |
6.1А Қатынастар және пропорциялар |
|||||
|
Педагогтің Тегі, Аты, Әкесінің аты |
Кумисбекова А.Б. |
|||||
|
Пән/Сынып: |
Математика / 6«Ә» сынып; Қатысқандар саны: Қатыспағандар саны: |
|||||
|
Күні: |
24.10.2025 |
|||||
|
Сабақтың тақырыбы: |
Рационал сандарды азайту. Координаталық түзуде нүктелердің арақашықтығы |
|||||
|
Оқу бағдарламасына сәйкес оқыту мақсаттары |
6.1.2.14 рационал сандарды азайтуды орындау; 6.1.2.24 координаталық түзуде нүктелердің арақашықтығын табу |
|||||
|
Сабақтың мақсаттары: |
- Теріс рационал сандарды азайтуды біледі; - Әртүрлі рационал сандарды азайтуды біледі; |
|||||
|
«Адал азамат» біртұтас тәрбие бағдарламасының құндылықтарын ендіру |
Әділдік пен жауапкершілік Бірлік пен ынтымақ |
|||||
|
Сабақ барысы: |
||||||
|
Уақыты |
Кезең дері |
Педагогтің әрекеті |
Оқушының әрекеті |
Бағалау |
Ресурстар |
|
|
5 минут 10 мин |
Ұйым дастыру |
Сәлеметсіздерме! Бүгін, Рационал сандарды қосуды қарастырамыз. Бүгінгі сабағымыздың мақсатына ынтымақпен бірлесе отырып жетуге шақыру. Үй тапсырмасын тексеру.
Өткенді қайталау сұрақтары Санның модулі дегеніміз не? Қандай сандардың модулі өзіне тең болады? Теріс санның модулі қалай анықталады? Модуль таңбасы қалай жазылады?
|
Сабақ мақсатымен танысады. Үй жұмысын айтады. Оқушылар сұрақтарға жауап береді |
|
Оқулық Карточкалар |
|
|
5 мин |
Жаңа сабақ ты бекіту. |
|
Тақырып бойынша ресурстарды қарап, танысады |
|
6-сыныбына арн. / Оқулық авторы: А.Е.Әбілқасымова;. - Алматы: Мектеп, 2018 |
|
|
23 мин |
Тапсырмалар. |
Оқулықтан Бірлік пен ынтымақ (оқушылар тақтаға, дәптерге есепті шығарып, есептің жауабын бірлесе отырып талдайды) №466
№467
|
Оқулықтан берілген есептерді шығарады Рационал сандарды координаталық түзудің көмегімен қосу шығарады |
Дескриптор: -рационал сандар ұғымын біледі; -координаталық түзу ұғымын біледі; -Есептеу жүргізеді; -Есептің жауабын жазады; |
6-сыныбына арн. / Оқулық авторы: А.Е.Әбілқасымова;. - Алматы: Мектеп, 2018 |
|
|
|
|
(ЕББҚ) тапсырма
|
Оқушы тапсырманы орындайды |
Мадақтау арқылы бағалау |
Карточка |
|
|
2 минут |
Соңы |
Бүгінгі сабақта: - Оң сандар мен теріс сандар ұғымын біледі; - Қарама қарсы сандарды координаталық түзуде белгілей алады; Рефлексия «Білім энергиясы» әдісі арқылы рефлексия жүргізіледі. Үйге тапсырма. №467 |
Тақырыпты меңгергенін анықтау |
Кері байланыс |
карточкалар
оқулық |
|
шағым қалдыра аласыз

































