Қысқа мерзімді (сабақ) жоспар
|
Бөлім: |
Атомдық және кванттық физика |
|
|
Білім беру ұйымының атауы |
«М.Мақатаев атындағы № 73 ЖББОМ» КММ |
|
|
Пәні: |
Физика |
|
|
Педагогтің тегі, аты, әкесінің аты |
Куспанова Айгуль Сагитжановна |
|
|
Күні: |
23.01.2025 ж |
|
|
Сынып: 11 «Ә» |
Қатысушылар саны: |
Қатыспағандар саны: |
|
Сабақтың тақырыбы: |
Фотоэффектіні қолдану |
|
|
Оқу бағдарламасына сәйкес оқыту мақсаттары: |
11.8.1.4 - фотоэффектінің табиғатын түсіндіру және оны қолдануға мысалдар келтіру; 11.8.1.5 - фотоэффектінің заңдары мен Эйнштейн теңдеуін есеп шығаруда қолдану |
|
|
Сабақтың мақсаты: |
- фотоэффектінің табиғатын түсінеді - фотоэффектіні қолдануға мысалдар келтіреді - фотоэффектінің заңдары мен Эйнштейн теңдеуін есеп шығаруда қолданады. |
|
|
Құндылықтарға баулу: |
Бірлік және ынтымақ – топтық тапсырмаларды орындап, басқалармен бірлескен жұмыстың нәтижесін қорғай алады; Жасампаздық және жаңашылдық–ғылым мен техниканың дамуы және оның қоғам өміріндегі маңыздылығын түсінеді |
|
Сабақтың барысы:
|
Сабақтың кезеңі/ уақыты |
Педагогтың әрекеті |
Білім алушының іс-әрекеті |
Бағалау |
Ресурстар |
|
Сабақтың басы
10 минут |
Ұйымдастыру кезеңі. - оқушылармен сәлемдесу; - оқушыларды түгелдеу; - оқушылардың зейінін сабаққа шоғырландыру; Жағымды психологиялық ахуал орнату: пазл құрау.
Үй тaпсырмaсын сұрау. «Өткенге шолу» әдісі 1.Ашық сұрақ 1. Жылулық сәулеленудің негізгі қасиеттері қандай? 2. Дененің сәулелену және жұту қабілеттері деген не? 3. Абсолют қара дене деп нені айтады? 4. Бір кванттың энергиясы неге тең? 5. Қара дененің сәулелену қабілеттігінің максимумы температура өскен сайын қалай қарай жылжиды?
Проблемалық сұрақ: "Суретте, ракета қанатшалары мен үй шатырында қандай құрылғы орналасқан? Ол не үшін керек деп ойлайсыңдар?" "Ракета қанатшалары мен үй шатырындағы құрылғылар күн сәулесімен қандай да бір байланыста болуы мүмкін бе? Қалай ойлайсыңдар, олар не істейді?" Бұл қандай құбылысқа негізделеді деп ойлайсыздар? Сабақтың тақырыбын, мақсатын хабарлау. |
Мұғаліммен сәлемдеседі, оқу құралдарын түгелдеп, сабаққа дайындалады. Пазл құрау арқылы «Бүгінгі сабаққа сәттілік!!!» сөзін шығарады.
Оқушылар сұрақтарға жауап береді. Сұрақтар талқыланып, білім алушылар өздерінің жауаптарын береді Оқушылар дәптеріне сабақтың тақырыбын жазады. |
«Тамаша! Керемет!» әдісі бойынша сыныптың көңіл-күйін көтеру. Әрбір жауап формативті түрде бағала-нады. «Жарайсың! » «Керемет!» «Жақсы! » Әрбір жауапты формативті түрде өзара бағаланады ("Бағдар-шам" әдісі: жасыл карта – мен толық келісемін, қызыл – мен келіспеймін, сары – қосатын нәрсе бар). |
Пазлдар жиынтығы
|
|
Сабақтың ортасы 25 минут
|
Жaңа тaқырыпты меңгеру «Кинолента» әдісі. Оқушылардың тақырып туралы түсініктерін кеңейту мақсатында, бейнематериал көрсетіледі. А.Г.Столетов тәжірибесі Ток күшінің кернеуге тәуелділігі Есептер шығару. "Көрсету және орындау" әдісі Мұғаліммен бірлесе отырып есептер шығару. 23-жаттығу №2 есеп Мырыш пластинаға толқын ұзындығы λ=220 нм монохромат жарық түседі.Мырыш үшін шығу жұмысы А=4эв.Фотоэлектрон-дардың максимал жылдамдығы қандай?
Сергіту сәті
«Ғажайып тақта» әдісі. Жеке жұмыс. Деңгейлік тапсырмалар A - деңгей
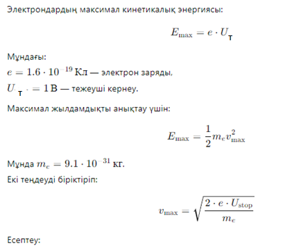
Толқын ұзындығы λ=5,0 В - деңгей Егер тежеуші кернеудің 1В мәнінде фототок тоқтайтын болса, онда фотоэлектрондардың максимал жылдамдығы қандай болғаны?
(е=1,6 С – деңгей(1)
Электрондардың металдан шығу жұмысы
3,3
(h=6,63*10-34 Дж С – деңгей(2) UT=3B потенциалдар айырымында толығымен тежелетін электрон-дарды жұлып шығаратын жарықтың жиілігі (Фотоэффект басталатын жиілік)
v0 = 6 «Интерактивті жаттығу» Жұптық жұмыс.
«learningapps» платформасындағы сұрақты, жауабымен сәйкестендіру.
«Сәйкестендір» әдісі Жеке жұмыс: Фотоэффект, Планк гипотезасына қатыстыларды табу
«wordwall.» платформасында тест жұмысын орындау
«Ұшқыр ойдан-ұтымды жауап» әдісі lessonup. платформасында тест жұмысын орындау |
Бейнематериал-ды мұғалім түсіндіруімен тыңдайды, оқушылар негізгі ереже, формуланы жазып отырады.
Мұғалім есепті шығарып көр-сетеді, оқушы-лар түсініп жазады. Оқушылар есептерді шығарады. Оқушылар 2 оқушымен жұптaсып тапсырманы орындайды. Оқушылар берілген сілтеме бойынша, сәйкестендіру тапсырмасын орындайды. Оқушылар берілген сілтеме бойынша өтіп, фотоэффект, Планк гипотезасына қатыстыларды табады. Оқушылар берілген сілтеме бойынша өтіп, тест жұмысын орындайды. Оқушылар берілген сілтеме бойынша өтіп, тест жұмысын орындайды. |
Дескриптор: - фотоэффекті-нің анықтама-сын біледі; - фотоэффекті-нің кванттық табиғатын түсінеді; - классикалық физика заңдары-ның ерекшелік-терін сипат-тайды; - Эйнштейн теңдеуін біледі. Жалпы балл-4 Дескриптор: - есептің шартын жаза алады. - фотон энергиясын дұрыс есептей алады -тежеуші кернеу энергиясы мен кинетикалық энергия-ның теңдігін қолда-нып, максимал жыл-дамдықты анықтай алады. -қызыл шекараның жиілігін анықтай алады, - формуланы түрлендіріп, керекті шаманы таба алады; - математикалық амалды орындай алады. Есептің жауабын дұрыс жазады. Жалпы балл-4 Дескриптор: Берілген тапсырмалардың жауаптарын дұрыс таба алады. Жалпы балл-2 ҚБ.Керемет!!! ҚБ.Жарайсың!!! ҚБ.Керемет!!! |
https://www.vascak.cz/data/android/physicsatschool/template.php?f=opt_fotoefekt&l=ru Интербелсенді тақта
https://learningapps.org/display?v=phjv2thqj25
https://learningapps.org/33967997
https://learningapps.org/29961355
https://wordwall.net/ru/resource/53009740
|
|
Сабақтың соңы: (10 мин) Үй тапсыр-масы Рефлексия. Кері байланыс Бағалау.
|
Үй тапсырмасын беру. Оқулық «Физика» 11 сынып §48. Жаттығу 23 (1,3) Сабақ барысында үйренген жаңа ақпарат. Сабақта түсінбеген немесе толық жауап ала алмай қалған сұрақ. «Ми
заряды» |
Оқушылар сабақ бойынша өз ойларын айтады.
Оқушылар кері байланыс береді |
Сабақтағы тапсырмалар-дың жалпы бағалау критерий-10 баллдық жүйемен бағаланады. |
|
«Өткенге шолу» әдісі
Жауаптар:
-
Жылулық сәулеленудің негізгі қасиеттері:
-
Дененің температурасы жоғарылаған сайын шығарылатын сәулеленудің қарқындылығы артады.
-
Сәулеленудің спектрлік құрамы температураға байланысты өзгереді.
-
Денеден шығатын сәулелену үздіксіз спектрге ие.
-
Сәулеленудің энергиясы Планк формуласы бойынша квантық түрде бөлінеді.
-
-
Дененің сәулелену және жұту қабілеттері деген не?
-
Сәулелену қабілеті: Дененің өзінен энергияны жылулық сәулелену арқылы тарату қабілеті.
-
Жұту қабілеті: Дененің сырттан түсетін сәуле энергиясын жұту қабілеті. Абсолют қара дене барлық түскен сәулені жұтады .
-
-
Абсолют қара дене деп нені айтады? Абсолют қара дене — өзіне түскен барлық электромагниттік сәулеленуді толық жұтатын дене. Мұндай дененің сәулелену спектрі тек температураға тәуелді болады.
-
Бір кванттың энергиясы неге тең? Бір кванттың энергиясы Планк формуласы бойынша анықталады:
E=h⋅ν
мұндағы h=6.63⋅10−34 Дж⋅ с; h — Планк тұрақтысы, ν — жиілік.
-
Қара дененің сәулелену қабілеттігінің максимумы температура өскен сайын қалай қарай жылжиды?
Қара дененің сәулелену қабілеттігінің максимумы температура артқан сайын қысқа толқындарға қарай жылжиды (толқын ұзындығы азаяды). Бұл Вин заңымен сипатталады:
λmax=b / T
мұндағы b=2,9 ⋅10−3 м ⋅ К b - Вин тұрақтысы, T - абсолют температура.
23-жаттығу №2 есеп
Мырыш пластинаға толқын ұзындығы λ=220 нм монохромат жарық түседі.Мырыш үшін шығу жұмысы А=4эв.Фотоэлектрон-дардың максимал жылдамдығы қандай?
|
Берілгені:
h= 6,63⋅ c =3⋅
|
ХБЖ
4⋅1,6 ⋅
|
Шешуі:
h⋅ν
|
|
|
||
«Ғажайып тақта» әдісі.
Деңгейлік тапсырмалар. Жауаптары:


В-деңгейі



A - деңгей
Толқын
ұзындығы λ=5,0
10-7
м.
Фотонның энергиясын анықта (h=6,63
10-34
Дж
с; c= 3
108
м/с).
В - деңгей
Егер тежеуші кернеудің 1В мәнінде фототок тоқтайтын болса, онда фотоэлектрондардың максимал жылдамдығы қандай болғаны?
(е=1,6
10-19
Кл;
mэ= 9,1
10-31
кг).
С – деңгей(1)
Электрондардың металдан шығу жұмысы
3,3
10-19
Дж.Фотоэффек-тінің қызыл шекарасын анықта
(h=6,63*10-34
Дж
с; )
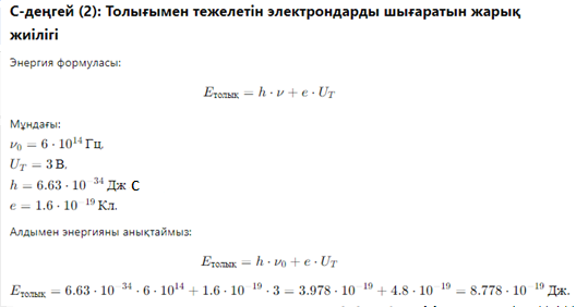
С – деңгей(2)
UT=3B потенциалдар айырымында толығымен тежелетін электрон-дарды жұлып шығаратын жарықтың жиілігі (Фотоэффект басталатын жиілік)
v0
=
6
1014
Гц;
һ=6,63
10-34Дж*c;


Тест тапсырмалары
-
Фотоэффект дегеніміз не?
A) Түскен жарықтың әсерінен заттан электрондардың ұшып шығу құбылысы.
B) Түскен жарықтың әсерінен металдардан электрондардың ұшып шығу құбылысы
C) Түскен жарықтың әсерінен сұйықтардан электрондардың ұшып шығу құбылысы
D) жауаптардың бәрі дұрыс.
-
Фотоээфектіні зерттеп, заңдарын тағайындаған ғалым ....
A) 1923 жылы Милликен.
B) 1887 жылы Герц.
C) 1905 жылы Столетов.
D) жауаптардың дұрысы жоқ.
-
Фотоэффектінің заңдарының маңызы неде?
A) фотоэффект процесіндегі энергияның сақталу заңы
B) фотоэффект процесіндегі электрондардың қозғалысын түсіндіру болып табылады
C) фотоэффект процесіндегі жарық кванттарының энергиясы мөлшерінің шектеулілігін көрсетеді
D) фотоэффект процесіндегі энергияның қалай бөлінетіндігін дәлелдеп түсіндіретін заң.
-
"Жапқыш кернеу" дегеніміз не?
A) катод пен анод арасындағы кернеу
B) фотоэлектрондардың катодтан анодқа жетпей қалатындай потенциалдар айырымын түсіретін кернеу
C) катодтан анодқа қарай электрондар қозғалысқа келетін кернеу.
D) фотоэлектрондардың жылдамдығын әлсірететін кернеу
-
Фотоэффектінің "қызыл шекарасы" дегеніміз не?
A) жарық түссе де фотоэффект болмайтын толқын ұзындығы
B) жарықтың әсерінен электрондардың ұшып шығатын жиілігі
C) фотоэффект туғыза алатын ең аз жиілік шамасы
D) жауаптардың бәрі дұрыс.
-
"Қанығу тогы" қай кезде пайда болады?
A) 1 секундта катодтан ұшып шыққан электрондардың қозғалысы туғызатын ток
B) түскен жарықтың әсерінен катодтан ұшып шыққан электрондар санын анықтайтын ток.
C) катодқа түсетін жарық интенсивтілігінің берілген мәнінде фототоктың өсуі
D) жауаптардың дұрысы жоқ.
-
Сыртқы фотоэффектінің маңызы неде?
A) автоматты ойындар үшін қолданылады
B) фотоэлементтерде қолданылады
C) өндірісте, әртүрлі технологиялық процестерде, фоторелелерде - әскери істерде қондырғыларды автоматты түрде ағытып, іске қосып отыруға қолданылады
D) жауаптардың бәрі дұрыс
-
Фотон деп нені айтамыз?
A) Әрбір жарық кванты бір бөлшек болып табылады, оны фотон деп атаймыз.
B) бір порция энергияcы hv-ға тең элементар бөлшек, оны фотон деп атаймыз.
C) жарықтың бөлшектік қасиетін дәлелдейтін бір квант - фотон деп аталады
D) жауаптардың бәрі дұрыс.
-
Фотонның энергиясы неге тең?
A) E=hv
B) E=mc2
C) E=0
D) E=eU.
10. Фотон импульсінің болуы ненің дәлелі болып табылады?
A) жарықтың тыныштық массасының бар болуының
B) жарықтың бөлшектік сипатының бар екенін дәлелдейді
C) жарықтың энергиясының бар болуының
D) жауаптардың бәрі дұрыс
11. Эйнштейн теңдеуі дегеніміз не?
A) E=mc2
B) E=hv
C) hv=Aш+mv2/2
D) E=eU.
12. Бір кванттың таситын энергиясы неге тең?
A) E=hv
B) E=mc2
C) E=0
D) E=eU.
13. Фотоэффектінің І заңы қалай тұжырымдалады?
A) әр металл үшін фотоэффектінің қызыл шекарасы , яғни одан төменгі жиілікте фотоэффект байқалмайтын ең аз жиілік бар - vmin.
B) қанығу фототок күші түскен жарықтың интенсивтілігіне пропорционал өседі, бірақ жарықтың жиілігіне тәуелді емес.
C) фотоэлектрондардың максимал жылдамдығы түскен жарықтың интенсивтілігіне тәуелді емес, ол тек жарықтың жиілігіне тәуелді.
D) жауаптардың бәрі дұрыс.
14. Планк тұжырымдамасының физикалық маңызы неде?
A) Жарықтың әрбір үлесін "квант" деп атаймыз
B) Әрбір квант 1 "үлес" энергия тасиды, оның шамасы hv-ге тең.
C) Қызған дене жарық шығарғанда "үлеспен" үздікті шығарады.
D) классикалық физиканың заңына қайшы, дене энергияны үлестік, дискреттік түрде шығаратынын, жарықтың бөлшектік күйде тарайтынын тұжырымдап берді.
15. Ішкі фотоэффект дегеніміз не?
A) жарықтың әсерінен бос электрондардың санының артуынан болатын құбылыс.
B) жартылай өткізгіштердегі электрондар мен кемтіктердің санының артуынан жүретін фототоктың қолданылуы
C) фотоэффект 2 түрге бөлінеді: ішкі және сыртқы
D) жауаптардың бәрі дұрыс
Тест жауаптары
|
№ |
Жауабы |
№ |
Жауабы |
№ |
Жауабы |
|
1 |
Д |
6 |
В |
11 |
С |
|
2 |
С |
7 |
Д |
12 |
А |
|
3 |
Д |
8 |
Д |
13 |
С |
|
4 |
В |
9 |
В |
14 |
Д |
|
5 |
С |
10 |
В |
15 |
В |


Бұл сурет фотоэффекттің
голографиялық визуализациясын көрсетеді, онда процестің негізгі
элементтері бейнеленген:
Атомдық модель:
-
Ортасында электрондар қозғалатын орбиталармен қоршалған атом ядросы орналасқан.
-
Орбиталар электрондардың орналасуын ерекше көрсету үшін бейнеленген.
Фотон ағыны:
-
Орбиталардың бірінде электронға бағытталған жарық сәулесі (фотондар) көрінеді.
-
Бұл фотонның энергияны электронға сіңіру процесін көрсетеді.
Электронның шығу эффекті:
-
Электрондардың бірі атом шегінен шығу процесінде көрсетілген. Бұл фотоэффекттің мәні: фотон энергиясының әсерінен электрон жеткілікті энергия алады, ядроның тартылысын жеңіп, атомды тастап кетеді.
Фотоэлектрондардың пайда болуы:
-
Атомнан шыққан электрон фотоэлектрон деп аталады. Бұл процесс басқа бөлшектердің траекториясының өзгеруі сияқты қосымша эффектілермен жиі жүреді.
Деңгейлік тапсырмалар
A - деңгей
Толқын ұзындығы λ=5,0
10-7 м. Фотонның энергиясын
анықта (h=6,63
10-34 Дж
с; c= 3
108 м/с).
В - деңгей
Егер тежеуші кернеудің 1В мәнінде фототок тоқтайтын болса, онда фотоэлектрондардың максимал жылдамдығы қандай болғаны?
(е=1,6
10-19 Кл;
mэ=
9,1
10-31
кг).
С – деңгей(1)
Электрондардың металдан шығу жұмысы
3,3
10-19
Дж.Фотоэффек-тінің қызыл шекарасын
анықта
(h=6,63*10-34 Дж
с; )
С – деңгей(2)
UT=3B потенциалдар айырымында толығымен тежелетін электрон-дарды жұлып шығаратын жарықтың жиілігі (Фотоэффект басталатын жиілік)
v0 =
6
1014
Гц; һ=6,63
10-34Дж*c;
жүктеу мүмкіндігіне ие боласыз
Бұл материал сайт қолданушысы жариялаған. Материалдың ішінде жазылған барлық ақпаратқа жауапкершілікті жариялаған қолданушы жауап береді. Ұстаз тілегі тек ақпаратты таратуға қолдау көрсетеді. Егер материал сіздің авторлық құқығыңызды бұзған болса немесе басқа да себептермен сайттан өшіру керек деп ойласаңыз осында жазыңыз
Ашық сабақ : Фотоэффект. Фотоэффекті қолдану. 11 сынып
Ашық сабақ : Фотоэффект. Фотоэффекті қолдану. 11 сынып
Қысқа мерзімді (сабақ) жоспар
|
Бөлім: |
Атомдық және кванттық физика |
|
|
Білім беру ұйымының атауы |
«М.Мақатаев атындағы № 73 ЖББОМ» КММ |
|
|
Пәні: |
Физика |
|
|
Педагогтің тегі, аты, әкесінің аты |
Куспанова Айгуль Сагитжановна |
|
|
Күні: |
23.01.2025 ж |
|
|
Сынып: 11 «Ә» |
Қатысушылар саны: |
Қатыспағандар саны: |
|
Сабақтың тақырыбы: |
Фотоэффектіні қолдану |
|
|
Оқу бағдарламасына сәйкес оқыту мақсаттары: |
11.8.1.4 - фотоэффектінің табиғатын түсіндіру және оны қолдануға мысалдар келтіру; 11.8.1.5 - фотоэффектінің заңдары мен Эйнштейн теңдеуін есеп шығаруда қолдану |
|
|
Сабақтың мақсаты: |
- фотоэффектінің табиғатын түсінеді - фотоэффектіні қолдануға мысалдар келтіреді - фотоэффектінің заңдары мен Эйнштейн теңдеуін есеп шығаруда қолданады. |
|
|
Құндылықтарға баулу: |
Бірлік және ынтымақ – топтық тапсырмаларды орындап, басқалармен бірлескен жұмыстың нәтижесін қорғай алады; Жасампаздық және жаңашылдық–ғылым мен техниканың дамуы және оның қоғам өміріндегі маңыздылығын түсінеді |
|
Сабақтың барысы:
|
Сабақтың кезеңі/ уақыты |
Педагогтың әрекеті |
Білім алушының іс-әрекеті |
Бағалау |
Ресурстар |
|
Сабақтың басы
10 минут |
Ұйымдастыру кезеңі. - оқушылармен сәлемдесу; - оқушыларды түгелдеу; - оқушылардың зейінін сабаққа шоғырландыру; Жағымды психологиялық ахуал орнату: пазл құрау.
Үй тaпсырмaсын сұрау. «Өткенге шолу» әдісі 1.Ашық сұрақ 1. Жылулық сәулеленудің негізгі қасиеттері қандай? 2. Дененің сәулелену және жұту қабілеттері деген не? 3. Абсолют қара дене деп нені айтады? 4. Бір кванттың энергиясы неге тең? 5. Қара дененің сәулелену қабілеттігінің максимумы температура өскен сайын қалай қарай жылжиды?
Проблемалық сұрақ: "Суретте, ракета қанатшалары мен үй шатырында қандай құрылғы орналасқан? Ол не үшін керек деп ойлайсыңдар?" "Ракета қанатшалары мен үй шатырындағы құрылғылар күн сәулесімен қандай да бір байланыста болуы мүмкін бе? Қалай ойлайсыңдар, олар не істейді?" Бұл қандай құбылысқа негізделеді деп ойлайсыздар? Сабақтың тақырыбын, мақсатын хабарлау. |
Мұғаліммен сәлемдеседі, оқу құралдарын түгелдеп, сабаққа дайындалады. Пазл құрау арқылы «Бүгінгі сабаққа сәттілік!!!» сөзін шығарады.
Оқушылар сұрақтарға жауап береді. Сұрақтар талқыланып, білім алушылар өздерінің жауаптарын береді Оқушылар дәптеріне сабақтың тақырыбын жазады. |
«Тамаша! Керемет!» әдісі бойынша сыныптың көңіл-күйін көтеру. Әрбір жауап формативті түрде бағала-нады. «Жарайсың! » «Керемет!» «Жақсы! » Әрбір жауапты формативті түрде өзара бағаланады ("Бағдар-шам" әдісі: жасыл карта – мен толық келісемін, қызыл – мен келіспеймін, сары – қосатын нәрсе бар). |
Пазлдар жиынтығы
|
|
Сабақтың ортасы 25 минут
|
Жaңа тaқырыпты меңгеру «Кинолента» әдісі. Оқушылардың тақырып туралы түсініктерін кеңейту мақсатында, бейнематериал көрсетіледі. А.Г.Столетов тәжірибесі Ток күшінің кернеуге тәуелділігі Есептер шығару. "Көрсету және орындау" әдісі Мұғаліммен бірлесе отырып есептер шығару. 23-жаттығу №2 есеп Мырыш пластинаға толқын ұзындығы λ=220 нм монохромат жарық түседі.Мырыш үшін шығу жұмысы А=4эв.Фотоэлектрон-дардың максимал жылдамдығы қандай?
Сергіту сәті
«Ғажайып тақта» әдісі. Жеке жұмыс. Деңгейлік тапсырмалар A - деңгей
Толқын ұзындығы λ=5,0 В - деңгей Егер тежеуші кернеудің 1В мәнінде фототок тоқтайтын болса, онда фотоэлектрондардың максимал жылдамдығы қандай болғаны?
(е=1,6 С – деңгей(1)
Электрондардың металдан шығу жұмысы
3,3
(h=6,63*10-34 Дж С – деңгей(2) UT=3B потенциалдар айырымында толығымен тежелетін электрон-дарды жұлып шығаратын жарықтың жиілігі (Фотоэффект басталатын жиілік)
v0 = 6 «Интерактивті жаттығу» Жұптық жұмыс.
«learningapps» платформасындағы сұрақты, жауабымен сәйкестендіру.
«Сәйкестендір» әдісі Жеке жұмыс: Фотоэффект, Планк гипотезасына қатыстыларды табу
«wordwall.» платформасында тест жұмысын орындау
«Ұшқыр ойдан-ұтымды жауап» әдісі lessonup. платформасында тест жұмысын орындау |
Бейнематериал-ды мұғалім түсіндіруімен тыңдайды, оқушылар негізгі ереже, формуланы жазып отырады.
Мұғалім есепті шығарып көр-сетеді, оқушы-лар түсініп жазады. Оқушылар есептерді шығарады. Оқушылар 2 оқушымен жұптaсып тапсырманы орындайды. Оқушылар берілген сілтеме бойынша, сәйкестендіру тапсырмасын орындайды. Оқушылар берілген сілтеме бойынша өтіп, фотоэффект, Планк гипотезасына қатыстыларды табады. Оқушылар берілген сілтеме бойынша өтіп, тест жұмысын орындайды. Оқушылар берілген сілтеме бойынша өтіп, тест жұмысын орындайды. |
Дескриптор: - фотоэффекті-нің анықтама-сын біледі; - фотоэффекті-нің кванттық табиғатын түсінеді; - классикалық физика заңдары-ның ерекшелік-терін сипат-тайды; - Эйнштейн теңдеуін біледі. Жалпы балл-4 Дескриптор: - есептің шартын жаза алады. - фотон энергиясын дұрыс есептей алады -тежеуші кернеу энергиясы мен кинетикалық энергия-ның теңдігін қолда-нып, максимал жыл-дамдықты анықтай алады. -қызыл шекараның жиілігін анықтай алады, - формуланы түрлендіріп, керекті шаманы таба алады; - математикалық амалды орындай алады. Есептің жауабын дұрыс жазады. Жалпы балл-4 Дескриптор: Берілген тапсырмалардың жауаптарын дұрыс таба алады. Жалпы балл-2 ҚБ.Керемет!!! ҚБ.Жарайсың!!! ҚБ.Керемет!!! |
https://www.vascak.cz/data/android/physicsatschool/template.php?f=opt_fotoefekt&l=ru Интербелсенді тақта
https://learningapps.org/display?v=phjv2thqj25
https://learningapps.org/33967997
https://learningapps.org/29961355
https://wordwall.net/ru/resource/53009740
|
|
Сабақтың соңы: (10 мин) Үй тапсыр-масы Рефлексия. Кері байланыс Бағалау.
|
Үй тапсырмасын беру. Оқулық «Физика» 11 сынып §48. Жаттығу 23 (1,3) Сабақ барысында үйренген жаңа ақпарат. Сабақта түсінбеген немесе толық жауап ала алмай қалған сұрақ. «Ми
заряды» |
Оқушылар сабақ бойынша өз ойларын айтады.
Оқушылар кері байланыс береді |
Сабақтағы тапсырмалар-дың жалпы бағалау критерий-10 баллдық жүйемен бағаланады. |
|
«Өткенге шолу» әдісі
Жауаптар:
-
Жылулық сәулеленудің негізгі қасиеттері:
-
Дененің температурасы жоғарылаған сайын шығарылатын сәулеленудің қарқындылығы артады.
-
Сәулеленудің спектрлік құрамы температураға байланысты өзгереді.
-
Денеден шығатын сәулелену үздіксіз спектрге ие.
-
Сәулеленудің энергиясы Планк формуласы бойынша квантық түрде бөлінеді.
-
-
Дененің сәулелену және жұту қабілеттері деген не?
-
Сәулелену қабілеті: Дененің өзінен энергияны жылулық сәулелену арқылы тарату қабілеті.
-
Жұту қабілеті: Дененің сырттан түсетін сәуле энергиясын жұту қабілеті. Абсолют қара дене барлық түскен сәулені жұтады .
-
-
Абсолют қара дене деп нені айтады? Абсолют қара дене — өзіне түскен барлық электромагниттік сәулеленуді толық жұтатын дене. Мұндай дененің сәулелену спектрі тек температураға тәуелді болады.
-
Бір кванттың энергиясы неге тең? Бір кванттың энергиясы Планк формуласы бойынша анықталады:
E=h⋅ν
мұндағы h=6.63⋅10−34 Дж⋅ с; h — Планк тұрақтысы, ν — жиілік.
-
Қара дененің сәулелену қабілеттігінің максимумы температура өскен сайын қалай қарай жылжиды?
Қара дененің сәулелену қабілеттігінің максимумы температура артқан сайын қысқа толқындарға қарай жылжиды (толқын ұзындығы азаяды). Бұл Вин заңымен сипатталады:
λmax=b / T
мұндағы b=2,9 ⋅10−3 м ⋅ К b - Вин тұрақтысы, T - абсолют температура.
23-жаттығу №2 есеп
Мырыш пластинаға толқын ұзындығы λ=220 нм монохромат жарық түседі.Мырыш үшін шығу жұмысы А=4эв.Фотоэлектрон-дардың максимал жылдамдығы қандай?
|
Берілгені:
h= 6,63⋅ c =3⋅
|
ХБЖ
4⋅1,6 ⋅
|
Шешуі:
h⋅ν
|
|
|
||
«Ғажайып тақта» әдісі.
Деңгейлік тапсырмалар. Жауаптары:


В-деңгейі



A - деңгей
Толқын
ұзындығы λ=5,0
10-7
м.
Фотонның энергиясын анықта (h=6,63
10-34
Дж
с; c= 3
108
м/с).
В - деңгей
Егер тежеуші кернеудің 1В мәнінде фототок тоқтайтын болса, онда фотоэлектрондардың максимал жылдамдығы қандай болғаны?
(е=1,6
10-19
Кл;
mэ= 9,1
10-31
кг).
С – деңгей(1)
Электрондардың металдан шығу жұмысы
3,3
10-19
Дж.Фотоэффек-тінің қызыл шекарасын анықта
(h=6,63*10-34
Дж
с; )
С – деңгей(2)
UT=3B потенциалдар айырымында толығымен тежелетін электрон-дарды жұлып шығаратын жарықтың жиілігі (Фотоэффект басталатын жиілік)
v0
=
6
1014
Гц;
һ=6,63
10-34Дж*c;


Тест тапсырмалары
-
Фотоэффект дегеніміз не?
A) Түскен жарықтың әсерінен заттан электрондардың ұшып шығу құбылысы.
B) Түскен жарықтың әсерінен металдардан электрондардың ұшып шығу құбылысы
C) Түскен жарықтың әсерінен сұйықтардан электрондардың ұшып шығу құбылысы
D) жауаптардың бәрі дұрыс.
-
Фотоээфектіні зерттеп, заңдарын тағайындаған ғалым ....
A) 1923 жылы Милликен.
B) 1887 жылы Герц.
C) 1905 жылы Столетов.
D) жауаптардың дұрысы жоқ.
-
Фотоэффектінің заңдарының маңызы неде?
A) фотоэффект процесіндегі энергияның сақталу заңы
B) фотоэффект процесіндегі электрондардың қозғалысын түсіндіру болып табылады
C) фотоэффект процесіндегі жарық кванттарының энергиясы мөлшерінің шектеулілігін көрсетеді
D) фотоэффект процесіндегі энергияның қалай бөлінетіндігін дәлелдеп түсіндіретін заң.
-
"Жапқыш кернеу" дегеніміз не?
A) катод пен анод арасындағы кернеу
B) фотоэлектрондардың катодтан анодқа жетпей қалатындай потенциалдар айырымын түсіретін кернеу
C) катодтан анодқа қарай электрондар қозғалысқа келетін кернеу.
D) фотоэлектрондардың жылдамдығын әлсірететін кернеу
-
Фотоэффектінің "қызыл шекарасы" дегеніміз не?
A) жарық түссе де фотоэффект болмайтын толқын ұзындығы
B) жарықтың әсерінен электрондардың ұшып шығатын жиілігі
C) фотоэффект туғыза алатын ең аз жиілік шамасы
D) жауаптардың бәрі дұрыс.
-
"Қанығу тогы" қай кезде пайда болады?
A) 1 секундта катодтан ұшып шыққан электрондардың қозғалысы туғызатын ток
B) түскен жарықтың әсерінен катодтан ұшып шыққан электрондар санын анықтайтын ток.
C) катодқа түсетін жарық интенсивтілігінің берілген мәнінде фототоктың өсуі
D) жауаптардың дұрысы жоқ.
-
Сыртқы фотоэффектінің маңызы неде?
A) автоматты ойындар үшін қолданылады
B) фотоэлементтерде қолданылады
C) өндірісте, әртүрлі технологиялық процестерде, фоторелелерде - әскери істерде қондырғыларды автоматты түрде ағытып, іске қосып отыруға қолданылады
D) жауаптардың бәрі дұрыс
-
Фотон деп нені айтамыз?
A) Әрбір жарық кванты бір бөлшек болып табылады, оны фотон деп атаймыз.
B) бір порция энергияcы hv-ға тең элементар бөлшек, оны фотон деп атаймыз.
C) жарықтың бөлшектік қасиетін дәлелдейтін бір квант - фотон деп аталады
D) жауаптардың бәрі дұрыс.
-
Фотонның энергиясы неге тең?
A) E=hv
B) E=mc2
C) E=0
D) E=eU.
10. Фотон импульсінің болуы ненің дәлелі болып табылады?
A) жарықтың тыныштық массасының бар болуының
B) жарықтың бөлшектік сипатының бар екенін дәлелдейді
C) жарықтың энергиясының бар болуының
D) жауаптардың бәрі дұрыс
11. Эйнштейн теңдеуі дегеніміз не?
A) E=mc2
B) E=hv
C) hv=Aш+mv2/2
D) E=eU.
12. Бір кванттың таситын энергиясы неге тең?
A) E=hv
B) E=mc2
C) E=0
D) E=eU.
13. Фотоэффектінің І заңы қалай тұжырымдалады?
A) әр металл үшін фотоэффектінің қызыл шекарасы , яғни одан төменгі жиілікте фотоэффект байқалмайтын ең аз жиілік бар - vmin.
B) қанығу фототок күші түскен жарықтың интенсивтілігіне пропорционал өседі, бірақ жарықтың жиілігіне тәуелді емес.
C) фотоэлектрондардың максимал жылдамдығы түскен жарықтың интенсивтілігіне тәуелді емес, ол тек жарықтың жиілігіне тәуелді.
D) жауаптардың бәрі дұрыс.
14. Планк тұжырымдамасының физикалық маңызы неде?
A) Жарықтың әрбір үлесін "квант" деп атаймыз
B) Әрбір квант 1 "үлес" энергия тасиды, оның шамасы hv-ге тең.
C) Қызған дене жарық шығарғанда "үлеспен" үздікті шығарады.
D) классикалық физиканың заңына қайшы, дене энергияны үлестік, дискреттік түрде шығаратынын, жарықтың бөлшектік күйде тарайтынын тұжырымдап берді.
15. Ішкі фотоэффект дегеніміз не?
A) жарықтың әсерінен бос электрондардың санының артуынан болатын құбылыс.
B) жартылай өткізгіштердегі электрондар мен кемтіктердің санының артуынан жүретін фототоктың қолданылуы
C) фотоэффект 2 түрге бөлінеді: ішкі және сыртқы
D) жауаптардың бәрі дұрыс
Тест жауаптары
|
№ |
Жауабы |
№ |
Жауабы |
№ |
Жауабы |
|
1 |
Д |
6 |
В |
11 |
С |
|
2 |
С |
7 |
Д |
12 |
А |
|
3 |
Д |
8 |
Д |
13 |
С |
|
4 |
В |
9 |
В |
14 |
Д |
|
5 |
С |
10 |
В |
15 |
В |


Бұл сурет фотоэффекттің
голографиялық визуализациясын көрсетеді, онда процестің негізгі
элементтері бейнеленген:
Атомдық модель:
-
Ортасында электрондар қозғалатын орбиталармен қоршалған атом ядросы орналасқан.
-
Орбиталар электрондардың орналасуын ерекше көрсету үшін бейнеленген.
Фотон ағыны:
-
Орбиталардың бірінде электронға бағытталған жарық сәулесі (фотондар) көрінеді.
-
Бұл фотонның энергияны электронға сіңіру процесін көрсетеді.
Электронның шығу эффекті:
-
Электрондардың бірі атом шегінен шығу процесінде көрсетілген. Бұл фотоэффекттің мәні: фотон энергиясының әсерінен электрон жеткілікті энергия алады, ядроның тартылысын жеңіп, атомды тастап кетеді.
Фотоэлектрондардың пайда болуы:
-
Атомнан шыққан электрон фотоэлектрон деп аталады. Бұл процесс басқа бөлшектердің траекториясының өзгеруі сияқты қосымша эффектілермен жиі жүреді.
Деңгейлік тапсырмалар
A - деңгей
Толқын ұзындығы λ=5,0
10-7 м. Фотонның энергиясын
анықта (h=6,63
10-34 Дж
с; c= 3
108 м/с).
В - деңгей
Егер тежеуші кернеудің 1В мәнінде фототок тоқтайтын болса, онда фотоэлектрондардың максимал жылдамдығы қандай болғаны?
(е=1,6
10-19 Кл;
mэ=
9,1
10-31
кг).
С – деңгей(1)
Электрондардың металдан шығу жұмысы
3,3
10-19
Дж.Фотоэффек-тінің қызыл шекарасын
анықта
(h=6,63*10-34 Дж
с; )
С – деңгей(2)
UT=3B потенциалдар айырымында толығымен тежелетін электрон-дарды жұлып шығаратын жарықтың жиілігі (Фотоэффект басталатын жиілік)
v0 =
6
1014
Гц; һ=6,63
10-34Дж*c;
шағым қалдыра аласыз































