|
Мектеп |
№ 22 ЖОББМ |
|
Педагогтің аты-жөні: |
Темирболатова Фариза Тайыровна |
|
Күні: |
30.01.2026 |
|
Сыныбы: |
9 ә |
|
Сабақтың тақырыбы: |
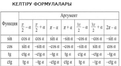
Келтіру формулалары(есептер шығару) |
|
Оқу бағдарламасына сәйкес оқу мақсаты: |
9.2.4.4-келтіру формулаларын қорытып шығару және қолдану; |
|
Сабақтың мақсаты: |
Оқушылар келтіру формулаларын қорытып шығара алады; Оқушылар келтіру формулаларын есептер шығаруда қолдана алады; |
|
Құндылықтарға баулу |
Аптаның дәйек сөзі: Тәртіпсіз ел болмайды. |
Сабақтың барысы:
|
Сабақ кезеңі/ Уақыты |
Педагогтің іс-әрекеті |
Оқушының іс-әрекеті |
Бағалау |
Ресурстар |
|
Сабақтың басы (10мин) |
Ұйымдастыру кезеңі: 1.Оқушылармен амандасу, түгелдеу; 2.Ынтымақтастық ахуал тудыру. 3.Шаттық шеңберін құру; 4. Мұғалім оқушыларға сабақ тақырыбымен және сабақ мақсатымен таныстыру. ІІ.Топтарға бөлу. Оқушыларды «Кітап» әдісі арқылы 3 топқа бөлу. 1топ: «Синустар» тобы 2.топ: «Косинустар» тобы 3топ: «Тангенс пен котангенс» тобы Үй тапсырмасын тексеру: «Принтер әдісі» №23.6 Берілген
тригонометриялық функцияны бұрышы
«Айналмалы бекет» әдісі (Wordwall)
|
Шаттық шеңберін құрып «Жылы жүрек-жақсы тілек!» «Көгершін» әдісі арқылы бір-біріне топ тілек айтып,жақсы көңіл күй сыйлайды. Тиімділігі: Топты бір-біріне тілек айту арқылы жақындастырады, көңіл –күйін көтереді, бауырмалдығын оятады. Оқушылар қалаған кітап үстін басу арқылы топқа бөлінеді Құндылықтарды дарыту: «Егер елде тәртіп болмаса, онда барлық нәрсе хаосқа айналады. Математикада да дәл сол сияқты: егер формулаларды дұрыс қолданбаса, есептер дұрыс шықпайды. Сондықтан әрбір қадамда логика мен тәртіп керек.» Шешуі:
1)у=sinx –Імен ІІ ширекте «+» ІІІ пен ІV те «-» y=cosx - І мен ІІІ те «+» ІІ мен ІV те «-» y=tgx – І мен ІІІ те «+» ІІ мен ІV те «-» y=ctgx - І мен ІІІ те «+» ІІ мен ІV те «-» 2) Жалпы жағдайдағы функциялар деп аталады 3) y=sinx, y=tgx, y=ctgx –тақ функциялар, координаталар бас нүктесіне қатысты симметриялы. 4) Егер y=f(x) функциясының
анықталу облысындағы әрбір х үшін f(-x)=-f(x) теңдігі орындалса,
бұл функцияны тақ функция д. а. Мысалы:
y= 5)
Егер y=f(x) функциясының
анықталу облысындағы әрбір х үшін f(-x)=f(x) теңдігі орындалса, бұл
функцияны жұп функция д. а. Мысалы:
y= 6) Ең кіші оң периодын аламыз. |
«Жылы жүрек-жақсы тілек!» демекші «Көгершін» әдісі арқылы бір-біріне тілек айтып,жақсы көңіл күй сыйлайды. Тиімділігі: Оқушыны бір-біріне тілек айту арқылы жақындастырады, көңіл –күйін көтереді, бауырмалдығын оятады дескриптор: -тригонометриялық функциялардың қасиеттерін біледі; - сұрақтарға дұрыс жауап бере алады; Дескриптор: -тригонометриялық функциялардың қасиетін біле отырып жауап береді «Тамаша!», «Жарайсыңдар!» «Керемет!» «Жақсы!» «Талпын!» «Әрекет жаса!» -деген сияқты «Мадақтау сөз!» әдісі арқылы бағалау |
9 сынып алгебра оқулығы Пән дәптерлері ЖИ элементтері
Сла 9 сынып алгебра оқулығы Пән дәптерлері Слайд Cлайд https://wordwall.net/ru/resource/105388135
|
|
Сабақтың ортасы 7 мин 6 мин 7 мин 5 мин 5 мин |
Келтіру формулалары
Топтық жұмыс: «Сандық» әдісі
Егер,
Синустар
тобы: sin
Косинустар
тобы: cos
Тангенс және котангенс
тобы: tg -ның мәндерін табыңдар Жұптық жұмыс: Жұмыс парақтарын беру арқылы тапсырма орындау.
Оқулықпен жұмыс: Деңгейлік тапсырма №23.7 Өрнектің мәнін табыңдар: А деңгейі:
В деңгейі: Өрнек мәнінің
таңбасын анықтаңдар: C деңгейі:Өрнектің мәнінің табыңдар:
Функционалдық сауаттылық Күн сәулесенің бұрыштары әртүрлі екі бірдей бидай алқабына түседі. Бірінші алқапқа 150 градуспен түссе, екінші алқапқа 120 градус бұрышпен түседі.Қай алқабта жарықтану көп, қайсысында азырақ?
Сабақты бекіту: «Сәйкес алаңға орналастыр» Learningapps
|
Топ мүшелері есепті қалай шығару керегін талқылайды. Қажет болса, есепті шағын қадамдарға бөледі. Формулалар, мысалдар немесе қажетті мәліметтерді анықтайды. Әр оқушы өз рөліне сай есепті шығарады. Бірлесіп шешу барысында әр қадам тексеріледі. Шешуі:
Жауабы:
-
Жауабы:
Жауабы:
Жауабы: жұбымен бірге тапсырманы талқылайды, есептеулерді бірге орындайды; Шешуі: Есептеңіз
Өрнекті ықшамдаңыз:
Шешуі: А
деңгейі: ctg(-45 В
деңгейі: C деңгейі:
Берілген тапсырманы орындайды Бекіту сұрақтарына жауап береді. |
Дескриптор: - Келтіру формуласын қолданады; -тригонометриялық функциялардың бұрыштарына сәйкес мәндерін орнына қояды; (2ұпай) Дескриптор: - Келтіру формуласын қолданады; -сәйкес ширектегі тригонометриялық функциялардың таңбасын анықтайды (2 ұпай) Дескриптор: -сәйкес ширектегі тригонометриялық функциялардың таңбасын анықтайды тригонометриялық функциялардың бұрыштарына сәйкес мәндерін орнына қояды;(4 ұпай) Дескриптор: - Келтіру формуласын қолданады; -тригонометриялық функциялардың мәндерін анықтап, шешімін табады (2 ұпай) Белсенді қатысқан оқушыны мадақтау арқылы бағалау |
9 сынып алгебра оқулығы Пән дәптерлері Слайд Слайд Слайд Жұмыс парақтары Пән дәптерлері https://learningapps.org/watch?v=p9m19p9ia26 Слайд |
|
Сабақтың соңы 5 мин |
Бүгінгі сабақтан алған әсерін қандай? Кері байланыс алады Оқушыларды ЖИ мен бағалауды жүргізеді Үйге тапсырма:№23.24 |
Рефлексия: Жасанды көмекші арқылы оқушылар кері байланыс береді. -Түсіндім -Сұрақтарым бар -Түсінбедім |
Бағалау парақтары бойынша жинаған ұпайларына қарай мұғалім 1-10 баллмен бағалайды |
ЖИ элементтері 9 сынып алгебра оқулығы Слайд |
жүктеу мүмкіндігіне ие боласыз
Бұл материал сайт қолданушысы жариялаған. Материалдың ішінде жазылған барлық ақпаратқа жауапкершілікті жариялаған қолданушы жауап береді. Ұстаз тілегі тек ақпаратты таратуға қолдау көрсетеді. Егер материал сіздің авторлық құқығыңызды бұзған болса немесе басқа да себептермен сайттан өшіру керек деп ойласаңыз осында жазыңыз
Ашық сабақ.Келтіру формулалары
Ашық сабақ.Келтіру формулалары
|
Мектеп |
№ 22 ЖОББМ |
|
Педагогтің аты-жөні: |
Темирболатова Фариза Тайыровна |
|
Күні: |
30.01.2026 |
|
Сыныбы: |
9 ә |
|
Сабақтың тақырыбы: |
Келтіру формулалары(есептер шығару) |
|
Оқу бағдарламасына сәйкес оқу мақсаты: |
9.2.4.4-келтіру формулаларын қорытып шығару және қолдану; |
|
Сабақтың мақсаты: |
Оқушылар келтіру формулаларын қорытып шығара алады; Оқушылар келтіру формулаларын есептер шығаруда қолдана алады; |
|
Құндылықтарға баулу |
Аптаның дәйек сөзі: Тәртіпсіз ел болмайды. |
Сабақтың барысы:
|
Сабақ кезеңі/ Уақыты |
Педагогтің іс-әрекеті |
Оқушының іс-әрекеті |
Бағалау |
Ресурстар |
|
Сабақтың басы (10мин) |
Ұйымдастыру кезеңі: 1.Оқушылармен амандасу, түгелдеу; 2.Ынтымақтастық ахуал тудыру. 3.Шаттық шеңберін құру; 4. Мұғалім оқушыларға сабақ тақырыбымен және сабақ мақсатымен таныстыру. ІІ.Топтарға бөлу. Оқушыларды «Кітап» әдісі арқылы 3 топқа бөлу. 1топ: «Синустар» тобы 2.топ: «Косинустар» тобы 3топ: «Тангенс пен котангенс» тобы Үй тапсырмасын тексеру: «Принтер әдісі» №23.6 Берілген
тригонометриялық функцияны бұрышы
«Айналмалы бекет» әдісі (Wordwall)
|
Шаттық шеңберін құрып «Жылы жүрек-жақсы тілек!» «Көгершін» әдісі арқылы бір-біріне топ тілек айтып,жақсы көңіл күй сыйлайды. Тиімділігі: Топты бір-біріне тілек айту арқылы жақындастырады, көңіл –күйін көтереді, бауырмалдығын оятады. Оқушылар қалаған кітап үстін басу арқылы топқа бөлінеді Құндылықтарды дарыту: «Егер елде тәртіп болмаса, онда барлық нәрсе хаосқа айналады. Математикада да дәл сол сияқты: егер формулаларды дұрыс қолданбаса, есептер дұрыс шықпайды. Сондықтан әрбір қадамда логика мен тәртіп керек.» Шешуі:
1)у=sinx –Імен ІІ ширекте «+» ІІІ пен ІV те «-» y=cosx - І мен ІІІ те «+» ІІ мен ІV те «-» y=tgx – І мен ІІІ те «+» ІІ мен ІV те «-» y=ctgx - І мен ІІІ те «+» ІІ мен ІV те «-» 2) Жалпы жағдайдағы функциялар деп аталады 3) y=sinx, y=tgx, y=ctgx –тақ функциялар, координаталар бас нүктесіне қатысты симметриялы. 4) Егер y=f(x) функциясының
анықталу облысындағы әрбір х үшін f(-x)=-f(x) теңдігі орындалса,
бұл функцияны тақ функция д. а. Мысалы:
y= 5)
Егер y=f(x) функциясының
анықталу облысындағы әрбір х үшін f(-x)=f(x) теңдігі орындалса, бұл
функцияны жұп функция д. а. Мысалы:
y= 6) Ең кіші оң периодын аламыз. |
«Жылы жүрек-жақсы тілек!» демекші «Көгершін» әдісі арқылы бір-біріне тілек айтып,жақсы көңіл күй сыйлайды. Тиімділігі: Оқушыны бір-біріне тілек айту арқылы жақындастырады, көңіл –күйін көтереді, бауырмалдығын оятады дескриптор: -тригонометриялық функциялардың қасиеттерін біледі; - сұрақтарға дұрыс жауап бере алады; Дескриптор: -тригонометриялық функциялардың қасиетін біле отырып жауап береді «Тамаша!», «Жарайсыңдар!» «Керемет!» «Жақсы!» «Талпын!» «Әрекет жаса!» -деген сияқты «Мадақтау сөз!» әдісі арқылы бағалау |
9 сынып алгебра оқулығы Пән дәптерлері ЖИ элементтері
Сла 9 сынып алгебра оқулығы Пән дәптерлері Слайд Cлайд https://wordwall.net/ru/resource/105388135
|
|
Сабақтың ортасы 7 мин 6 мин 7 мин 5 мин 5 мин |
Келтіру формулалары
Топтық жұмыс: «Сандық» әдісі
Егер,
Синустар
тобы: sin
Косинустар
тобы: cos
Тангенс және котангенс
тобы: tg -ның мәндерін табыңдар Жұптық жұмыс: Жұмыс парақтарын беру арқылы тапсырма орындау.
Оқулықпен жұмыс: Деңгейлік тапсырма №23.7 Өрнектің мәнін табыңдар: А деңгейі:
В деңгейі: Өрнек мәнінің
таңбасын анықтаңдар: C деңгейі:Өрнектің мәнінің табыңдар:
Функционалдық сауаттылық Күн сәулесенің бұрыштары әртүрлі екі бірдей бидай алқабына түседі. Бірінші алқапқа 150 градуспен түссе, екінші алқапқа 120 градус бұрышпен түседі.Қай алқабта жарықтану көп, қайсысында азырақ?
Сабақты бекіту: «Сәйкес алаңға орналастыр» Learningapps
|
Топ мүшелері есепті қалай шығару керегін талқылайды. Қажет болса, есепті шағын қадамдарға бөледі. Формулалар, мысалдар немесе қажетті мәліметтерді анықтайды. Әр оқушы өз рөліне сай есепті шығарады. Бірлесіп шешу барысында әр қадам тексеріледі. Шешуі:
Жауабы:
-
Жауабы:
Жауабы:
Жауабы: жұбымен бірге тапсырманы талқылайды, есептеулерді бірге орындайды; Шешуі: Есептеңіз
Өрнекті ықшамдаңыз:
Шешуі: А
деңгейі: ctg(-45 В
деңгейі: C деңгейі:
Берілген тапсырманы орындайды Бекіту сұрақтарына жауап береді. |
Дескриптор: - Келтіру формуласын қолданады; -тригонометриялық функциялардың бұрыштарына сәйкес мәндерін орнына қояды; (2ұпай) Дескриптор: - Келтіру формуласын қолданады; -сәйкес ширектегі тригонометриялық функциялардың таңбасын анықтайды (2 ұпай) Дескриптор: -сәйкес ширектегі тригонометриялық функциялардың таңбасын анықтайды тригонометриялық функциялардың бұрыштарына сәйкес мәндерін орнына қояды;(4 ұпай) Дескриптор: - Келтіру формуласын қолданады; -тригонометриялық функциялардың мәндерін анықтап, шешімін табады (2 ұпай) Белсенді қатысқан оқушыны мадақтау арқылы бағалау |
9 сынып алгебра оқулығы Пән дәптерлері Слайд Слайд Слайд Жұмыс парақтары Пән дәптерлері https://learningapps.org/watch?v=p9m19p9ia26 Слайд |
|
Сабақтың соңы 5 мин |
Бүгінгі сабақтан алған әсерін қандай? Кері байланыс алады Оқушыларды ЖИ мен бағалауды жүргізеді Үйге тапсырма:№23.24 |
Рефлексия: Жасанды көмекші арқылы оқушылар кері байланыс береді. -Түсіндім -Сұрақтарым бар -Түсінбедім |
Бағалау парақтары бойынша жинаған ұпайларына қарай мұғалім 1-10 баллмен бағалайды |
ЖИ элементтері 9 сынып алгебра оқулығы Слайд |
шағым қалдыра аласыз




























































