|
Күні: |
15.10.25 |
||
|
Сабақтың тақырыбы: |
Көпмүшелерге амалдар қолдану |
||
|
Сынып:7 А |
Сабаққа қатысқандар саны: |
Сынып:7 |
|
|
Осы сабақта қол жеткізілетін оқу мақсаттары (оқу бағдарламасына сілтеме) |
7.2.1.8көпмүшені бірмүшеге көбейтудіорындау; 7.2.1.9көпмүшені көпмүшеге көбейтуді орындау; |
||
|
Сабақтың мақсаты: |
Көпмүшеге амалдар қолдану ережелерімен танысып, есептер шешу дағдысын қалыптастыру. |
||
|
|
Топта жұмыс істеу арқылы ізденеді, біледі, түсінеді және мәтінмен жұмыс істеу арқылы пәнге қызығушылығы артады |
||
|
|
Көпмүшеге амалдар қолданып есептер шығара алады. |
||
Сабақтың тақырыбы:
|
Кезең |
Мұғалімнің іс-әрекеті |
Оқушының іс-әрекеті |
Бағалау |
Ресурстар |
|
Сабақтың басы 20минут |
Постермен жұмыс 1 топ Бірмүше туралы не білеміз 2 топ Көпмүше 3 топ Венн диаграммасы Жаңа сабақты бастамас бұрын ой қозғау арқылы өткен сабаққа арналған тапсырмалар төгірегіндне жұмыс жүргізу Ол үшір постер мен жұмыс жасату |
Қандай өрнекті бірмүше деп
атайды? |
|
|
|
2. сабақтың ортасы 20минут |
Жаңа материалмен танысу
Сен маған- мен саған Әр топ тақырыпқа қатысты сұрақтар дайындайды Топтарға жаңа тақырып бойынша Сен маған мен саған әдісімен конвертке салынған тапсырмалар тарату, тапсырма төңірегінде топпен жұмыс жүргізу Берілген тапсырманы уақытылы орындау, сұрақтарға нақты жауап беру Мына берілген өрнектерді ұқсас мүшелерді біріктіріп көпмүшенің дәрежесін анықта 5а2в-5ав2-ав-2а2в+10ав2 3а2в+5ав2-ав Бұл көпмүшенің дәрежесі 3-ке тең |
Сабақты мұқият тыңдайды мысалды жазып алады
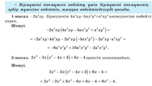
3. -Көбейтудің үлестірімділік заңын қолдана отырып, берілген өрнектерді теңбе-тең түрлендіргендегі алынған өрнектердің сәйкестігін тап. Сәйкестік тест 3(2ах+5у+7) 5х2+15ху2 2а(4х+у) 6ах+15у+21 5ху(х+3у) 8ах+2ау №4. Ұжымдық жұмыс. Проблемалық әдіс. -Бірмүшелерді көбейту алгоритмін жаса: -3а2в4с2*6а3в2сd=-18а5в6c3d |
Бағалау: Топтар арасындағы бағалау максимум 3 балл. |
Оқулық: Алгебра 7 сынып |
|
5 минут |
Оқулықпен жұмыс
|
|
|
|
жүктеу мүмкіндігіне ие боласыз
Бұл материал сайт қолданушысы жариялаған. Материалдың ішінде жазылған барлық ақпаратқа жауапкершілікті жариялаған қолданушы жауап береді. Ұстаз тілегі тек ақпаратты таратуға қолдау көрсетеді. Егер материал сіздің авторлық құқығыңызды бұзған болса немесе басқа да себептермен сайттан өшіру керек деп ойласаңыз осында жазыңыз
Көпмүшелерге амалдар қолдану
Көпмүшелерге амалдар қолдану
|
Күні: |
15.10.25 |
||
|
Сабақтың тақырыбы: |
Көпмүшелерге амалдар қолдану |
||
|
Сынып:7 А |
Сабаққа қатысқандар саны: |
Сынып:7 |
|
|
Осы сабақта қол жеткізілетін оқу мақсаттары (оқу бағдарламасына сілтеме) |
7.2.1.8көпмүшені бірмүшеге көбейтудіорындау; 7.2.1.9көпмүшені көпмүшеге көбейтуді орындау; |
||
|
Сабақтың мақсаты: |
Көпмүшеге амалдар қолдану ережелерімен танысып, есептер шешу дағдысын қалыптастыру. |
||
|
|
Топта жұмыс істеу арқылы ізденеді, біледі, түсінеді және мәтінмен жұмыс істеу арқылы пәнге қызығушылығы артады |
||
|
|
Көпмүшеге амалдар қолданып есептер шығара алады. |
||
Сабақтың тақырыбы:
|
Кезең |
Мұғалімнің іс-әрекеті |
Оқушының іс-әрекеті |
Бағалау |
Ресурстар |
|
Сабақтың басы 20минут |
Постермен жұмыс 1 топ Бірмүше туралы не білеміз 2 топ Көпмүше 3 топ Венн диаграммасы Жаңа сабақты бастамас бұрын ой қозғау арқылы өткен сабаққа арналған тапсырмалар төгірегіндне жұмыс жүргізу Ол үшір постер мен жұмыс жасату |
Қандай өрнекті бірмүше деп
атайды? |
|
|
|
2. сабақтың ортасы 20минут |
Жаңа материалмен танысу
Сен маған- мен саған Әр топ тақырыпқа қатысты сұрақтар дайындайды Топтарға жаңа тақырып бойынша Сен маған мен саған әдісімен конвертке салынған тапсырмалар тарату, тапсырма төңірегінде топпен жұмыс жүргізу Берілген тапсырманы уақытылы орындау, сұрақтарға нақты жауап беру Мына берілген өрнектерді ұқсас мүшелерді біріктіріп көпмүшенің дәрежесін анықта 5а2в-5ав2-ав-2а2в+10ав2 3а2в+5ав2-ав Бұл көпмүшенің дәрежесі 3-ке тең |
Сабақты мұқият тыңдайды мысалды жазып алады
3. -Көбейтудің үлестірімділік заңын қолдана отырып, берілген өрнектерді теңбе-тең түрлендіргендегі алынған өрнектердің сәйкестігін тап. Сәйкестік тест 3(2ах+5у+7) 5х2+15ху2 2а(4х+у) 6ах+15у+21 5ху(х+3у) 8ах+2ау №4. Ұжымдық жұмыс. Проблемалық әдіс. -Бірмүшелерді көбейту алгоритмін жаса: -3а2в4с2*6а3в2сd=-18а5в6c3d |
Бағалау: Топтар арасындағы бағалау максимум 3 балл. |
Оқулық: Алгебра 7 сынып |
|
5 минут |
Оқулықпен жұмыс
|
|
|
|
шағым қалдыра аласыз



















