10 cынып Идеал газ күйінің теңдеуі

#1 слайд
Күні:23.11.2020 ж
сыныбы:10
пәні:физика
Сабақтың тақырыбы:
7 тарау ГАЗ ЗАҢДАРЫ
§31 Идеал газ күйінің теңдеуі.Изопроцестер
§32 Изопроцестер.Изопроцестердің графиктері
Дальтон заңы
1 слайд
Күні:23.11.2020 ж сыныбы:10 пәні:физика Сабақтың тақырыбы: 7 тарау ГАЗ ЗАҢДАРЫ §31 Идеал газ күйінің теңдеуі.Изопроцестер §32 Изопроцестер.Изопроцестердің графиктері Дальтон заңы
#2 слайд
Менделеев - Клапейрон теңдеуі. Газ заңдары.
Газдың қандай күйд е тұратынын білу үшіноның термодинамикалық параметрлерін,
яғни қысымды, температураны, көлемді білу қажет. Термопараметрлердің біреуінің
өзгерісі , оның басқа параметрлерінің өзгеруіне әкеп соғады. Термодинамикалық
параметрлерді байланыстыратын теңдеу идеал газ күйінің теңдеуі деп аталады.
RT
M
m
pV , мұндағы R=k*N A=8,31Дж К*моль – универсал газ тұрақтысы деп аталады.
Бұл теңдеу Менделеев – Клапейрон теңдеуі деп те аталынады.
2 слайд
Менделеев - Клапейрон теңдеуі. Газ заңдары. Газдың қандай күйд е тұратынын білу үшіноның термодинамикалық параметрлерін, яғни қысымды, температураны, көлемді білу қажет. Термопараметрлердің біреуінің өзгерісі , оның басқа параметрлерінің өзгеруіне әкеп соғады. Термодинамикалық параметрлерді байланыстыратын теңдеу идеал газ күйінің теңдеуі деп аталады. RT M m pV , мұндағы R=k*N A=8,31Дж К*моль – универсал газ тұрақтысы деп аталады. Бұл теңдеу Менделеев – Клапейрон теңдеуі деп те аталынады.
#3 слайд
Газдың бір параметрінің мәні тағайындалып, қалған екеуінің
арасындағы сандық тәуелділікті айқындайтын заңдарды газ
заңдары деп атайды.
Параметрлердің біреуінің мәні өзгермей қалған кезде өтетін
процестер изопроцестер деп аталады. Изопроцестер табиғатта кең
таралған және техникада жиі пайдаланылады.
3 слайд
Газдың бір параметрінің мәні тағайындалып, қалған екеуінің арасындағы сандық тәуелділікті айқындайтын заңдарды газ заңдары деп атайды. Параметрлердің біреуінің мәні өзгермей қалған кезде өтетін процестер изопроцестер деп аталады. Изопроцестер табиғатта кең таралған және техникада жиі пайдаланылады.
#4 слайд
1. Изотермиялық процесс:
Тұрақты температурада өтетін процесс изотермиялық процесс деп аталады.
const T .
Изотермиялық процесті сипаттайтын заңды ағылшын ғалымы Бойль мен фран цуз
ғалымы Мариот бір -бірінен тәуелсіз, тәжірибе жүзінде алды. Сондықтан бұл заң
Бойль -Мариот заңы деп аталады.
Берілген газдың массасы үшін тұрақты температурада газ қысымының
көлемге көбейтіндісі тұрақты болады .
N NV p V p V p ... 2 2 1 1 немесе const pV
Изотермиялы қ процесті сипаттайтын графикті изотерма деп атайды. Графикте
Т 1< Т 2.
4 слайд
1. Изотермиялық процесс: Тұрақты температурада өтетін процесс изотермиялық процесс деп аталады. const T . Изотермиялық процесті сипаттайтын заңды ағылшын ғалымы Бойль мен фран цуз ғалымы Мариот бір -бірінен тәуелсіз, тәжірибе жүзінде алды. Сондықтан бұл заң Бойль -Мариот заңы деп аталады. Берілген газдың массасы үшін тұрақты температурада газ қысымының көлемге көбейтіндісі тұрақты болады . N NV p V p V p ... 2 2 1 1 немесе const pV Изотермиялы қ процесті сипаттайтын графикті изотерма деп атайды. Графикте Т 1< Т 2.
#5 слайд
Изотермиялық процестің графигі
pV = const
5 слайд
Изотермиялық процестің графигі pV = const
#6 слайд
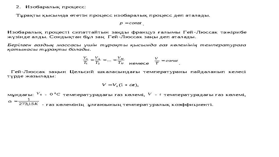
2. Изобаралық процесс:
Тұрақты қысымда өтетін процесс изобаралық процесс деп аталады.
const p .
Изобаралық процесті сипаттайтын заңды француз ғалымы Гей -Люссак тәжірибе
жүзінде алды. Сондықтан бұл заң Гей -Люссак заңы деп аталады .
Берілген газдың массасы үшін тұрақты қысымда газ көлемінің температураға
қатынасы тұрақты болады .
N
N
T
V
T
V
T
V ...
2
2
1
1
немесе const T
V .
Гей -Люссак заңын Цельсий шкаласындағы температураны пайдаланып келесі
түрде жазылады:
), 1(0 t V V
мұндағы: 0 V - C0 0 температурадағы газ көлемі, V - t температурадағы газ көлемі,
K 15, 273
1
- газ көлемінің ұлғаюының температуралық коэффициенті.
6 слайд
2. Изобаралық процесс: Тұрақты қысымда өтетін процесс изобаралық процесс деп аталады. const p . Изобаралық процесті сипаттайтын заңды француз ғалымы Гей -Люссак тәжірибе жүзінде алды. Сондықтан бұл заң Гей -Люссак заңы деп аталады . Берілген газдың массасы үшін тұрақты қысымда газ көлемінің температураға қатынасы тұрақты болады . N N T V T V T V ... 2 2 1 1 немесе const T V . Гей -Люссак заңын Цельсий шкаласындағы температураны пайдаланып келесі түрде жазылады: ), 1(0 t V V мұндағы: 0 V - C0 0 температурадағы газ көлемі, V - t температурадағы газ көлемі, K 15, 273 1 - газ көлемінің ұлғаюының температуралық коэффициенті.
#7 слайд
Изобаралы қ процесті сипаттайтын графикті изобара деп атайды. Графикте р 1< р 2.
7 слайд
Изобаралы қ процесті сипаттайтын графикті изобара деп атайды. Графикте р 1< р 2.
#8 слайд
Изобаралық процестің графигі a tg const
T
V
V
T
8 слайд
Изобаралық процестің графигі a tg const T V V T
#9 слайд
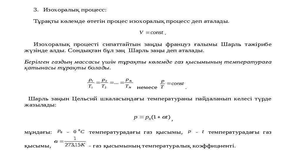
3. Изохоралық процесс:
Тұрақты көлемде өтетін процес изохоралық процесс деп аталады.
const V .
Изохоралық процесті сипаттайтын заңды француз ғалымы Шарль тәжірибе
жүзінде алды. Сондықтан бұл заң Шарль заңы деп аталады .
Берілген газдың массасы үшін тұрақты көлемде газ қысымының температураға
қатынасы тұрақты болады .
...
2
2
1
1
N
N
T
p
T
p
T
p
немесе
const
T
p
.
Шарль заңын Цельсий шкаласындағы температураны пайдаланып келесі түрде
жазылады:
) 1(0 t p p ,
мұндағы: 0 p - C0 0 температурадағы газ қысымы, p - t температурадағы газ
қысымы , K 15, 273
1
- газ қысымының температуралық коэффициенті.
9 слайд
3. Изохоралық процесс: Тұрақты көлемде өтетін процес изохоралық процесс деп аталады. const V . Изохоралық процесті сипаттайтын заңды француз ғалымы Шарль тәжірибе жүзінде алды. Сондықтан бұл заң Шарль заңы деп аталады . Берілген газдың массасы үшін тұрақты көлемде газ қысымының температураға қатынасы тұрақты болады . ... 2 2 1 1 N N T p T p T p немесе const T p . Шарль заңын Цельсий шкаласындағы температураны пайдаланып келесі түрде жазылады: ) 1(0 t p p , мұндағы: 0 p - C0 0 температурадағы газ қысымы, p - t температурадағы газ қысымы , K 15, 273 1 - газ қысымының температуралық коэффициенті.
#10 слайд
Изохоралы қ процесті сипаттайтын граф икті изохора деп атайды. Графикте V 1< V 2.
10 слайд
Изохоралы қ процесті сипаттайтын граф икті изохора деп атайды. Графикте V 1< V 2.
#11 слайд
Изохоралық процестің графигі
11 слайд
Изохоралық процестің графигі
#12 слайд
Клапейрон теңдеуі
1834 жылы француз ғалымы Клапейрон Бойль -Мариот және Гей -Люссак
заңдарын біріктіре отырып, (р,Т,V) параметрлерінің үшеуі де өзгергенде жүретін
процестерді сипаттайтын теңдеуді алды. Бұл теңдеу Клапейрон теңдеуі деп
аталады.
. ... неме се
2
2 2
1
1 1
N
N N
T
V p
T
V p
T
V p
const
T
pV
12 слайд
Клапейрон теңдеуі 1834 жылы француз ғалымы Клапейрон Бойль -Мариот және Гей -Люссак заңдарын біріктіре отырып, (р,Т,V) параметрлерінің үшеуі де өзгергенде жүретін процестерді сипаттайтын теңдеуді алды. Бұл теңдеу Клапейрон теңдеуі деп аталады. . ... неме се 2 2 2 1 1 1 N N N T V p T V p T V p const T pV
#13 слайд
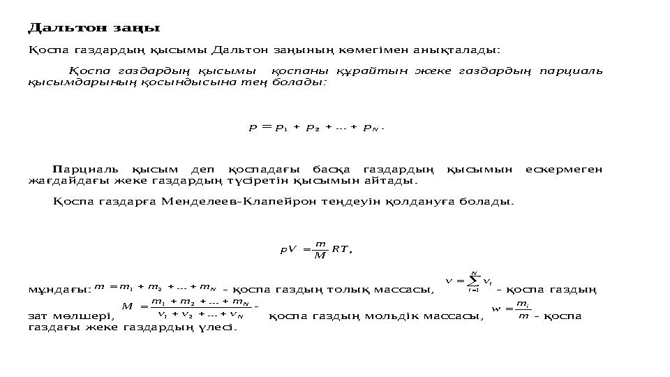
Дальтон заңы
Қоспа газдардың қысымы Дальтон заңының көмегімен анықталады:
Қоспа газдардың қысымы қоспаны құрайтын жеке газдардың па рциаль
қысымдарының қосындысына тең болады:
. ... 2 1 N p p p p
Парциаль қысым деп қоспадағы басқа газдардың қысымын ескермеген
жағдайдағы жеке газдардың түсіретін қысымын айтады.
Қоспа газдарға Менделеев -Клапейрон теңдеуін қолдануға болады.
, RT M
m рV
мұндағы: N m m m m ... 2 1 - қоспа газдың толық массасы,
N
i iv v
1 - қоспа газдың
зат мөлшері,
N
N
v v v
m m m M ...
...
2 1
2 1
қоспа газдың мольдік массасы, m
m w i
- қоспа
газдағы жеке газдардың үлесі.
13 слайд
Дальтон заңы Қоспа газдардың қысымы Дальтон заңының көмегімен анықталады: Қоспа газдардың қысымы қоспаны құрайтын жеке газдардың па рциаль қысымдарының қосындысына тең болады: . ... 2 1 N p p p p Парциаль қысым деп қоспадағы басқа газдардың қысымын ескермеген жағдайдағы жеке газдардың түсіретін қысымын айтады. Қоспа газдарға Менделеев -Клапейрон теңдеуін қолдануға болады. , RT M m рV мұндағы: N m m m m ... 2 1 - қоспа газдың толық массасы, N i iv v 1 - қоспа газдың зат мөлшері, N N v v v m m m M ... ... 2 1 2 1 қоспа газдың мольдік массасы, m m w i - қоспа газдағы жеке газдардың үлесі.
#14 слайд
Графикте изопроцесті кескіндеңдер
T - const
P - const
V - constP
V
VVP
P T
PV
T
PT TV
P
T
14 слайд
Графикте изопроцесті кескіндеңдер T - const P - const V - constP V VVP P T PV T PT TV P T
#15 слайд
1- сурет p 2 - сурет p
1 2 1 2
3 3
V T
3 - сурет V 1 4-сурет V 1
2
3 3 2
T TГрафи калық есептер
Графиктегі изопроцестерді анықта
15 слайд
1- сурет p 2 - сурет p 1 2 1 2 3 3 V T 3 - сурет V 1 4-сурет V 1 2 3 3 2 T TГрафи калық есептер Графиктегі изопроцестерді анықта
шағым қалдыра аласыз


