Функция графигіне жүргізілген жанаманың теңдеуі

#1 слайд
Сабақ тақырыбы:
Оқу мақсаты:
10.4.1.25 Берілген функцияның графигіне жанама теңдеуін құру
Функция графигіне жүргізілген
жанаманың теңдеуі
1 слайд
Сабақ тақырыбы: Оқу мақсаты: 10.4.1.25 Берілген функцияның графигіне жанама теңдеуін құру Функция графигіне жүргізілген жанаманың теңдеуі
#2 слайд
Бағалау критерийлері :
•функция графигіне жүргізілген жанама мен нормаль
теңдеулерін біледі;
•- функция графигіне жүргізілген жанама мен нормаль
теңдеулерін жаза алады
•-бағдарламалық қамтамасыз етуді пайдалана отырып
функция графигіне жүргізілген жанама мен нормаль
теңдеулерінанықтай алады
2 слайд
Бағалау критерийлері : •функция графигіне жүргізілген жанама мен нормаль теңдеулерін біледі; •- функция графигіне жүргізілген жанама мен нормаль теңдеулерін жаза алады •-бағдарламалық қамтамасыз етуді пайдалана отырып функция графигіне жүргізілген жанама мен нормаль теңдеулерінанықтай алады
#3 слайд
3 слайд
#4 слайд
№1 мысал
4 слайд
№1 мысал
#5 слайд
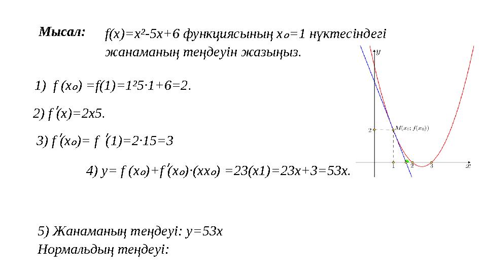
Мысал:f(x)=x²-5x+6 функциясының xₒ=1 нүктесіндегі
жанаманың теңдеуін жазыңыз.
1) f (xₒ) =f(1)=1²5·1+6=2.
2) fʹ(x)=2x5.
3) fʹ(xₒ)= f ʹ(1)=2·15=3
4) y= f (xₒ)+fʹ(xₒ)·(xxₒ) =23(x1)=23x+3=53x.
5) Жанаманың теңдеуі: y=53x
Нормальдың теңдеуі:
5 слайд
Мысал:f(x)=x²-5x+6 функциясының xₒ=1 нүктесіндегі жанаманың теңдеуін жазыңыз. 1) f (xₒ) =f(1)=1²5·1+6=2. 2) fʹ(x)=2x5. 3) fʹ(xₒ)= f ʹ(1)=2·15=3 4) y= f (xₒ)+fʹ(xₒ)·(xxₒ) =23(x1)=23x+3=53x. 5) Жанаманың теңдеуі: y=53x Нормальдың теңдеуі:
#6 слайд
•к
БұрыштықБұрыштықкоэффицкоэффиц
теңтең-2..
33. .
ФункциясыныңФункциясыныңграфигінеграфигінеабсциссасыабсциссасы
НүктесіНүктесіарқылыарқылыжүргізілгенжүргізілгенжанаманыңжанаманыңбұрыштыңбұрыштың
коэффициентінкоэффициентінтаптап
xy 2cos
4
0
x
Шешуі.
f '(xf '(x₀₀) ) ==tgtgαα= =
кк
xxxxy 2sin2)2(2sin)2(cos
кк== 2)
4
2sin(2)
4
(
y
6 слайд
•к БұрыштықБұрыштықкоэффицкоэффиц теңтең-2.. 33. . ФункциясыныңФункциясыныңграфигінеграфигінеабсциссасыабсциссасы НүктесіНүктесіарқылыарқылыжүргізілгенжүргізілгенжанаманыңжанаманыңбұрыштыңбұрыштың коэффициентінкоэффициентінтаптап xy 2cos 4 0 x Шешуі. f '(xf '(x₀₀) ) ==tgtgαα= = кк xxxxy 2sin2)2(2sin)2(cos кк== 2) 4 2sin(2) 4 ( y
#7 слайд
Сәйкесін тап!!!
7 слайд
Сәйкесін тап!!!
#8 слайд
№2 мысал
8 слайд
№2 мысал
#9 слайд
№3 мысал
9 слайд
№3 мысал
#10 слайд
10 слайд
#11 слайд
11 слайд
#12 слайд
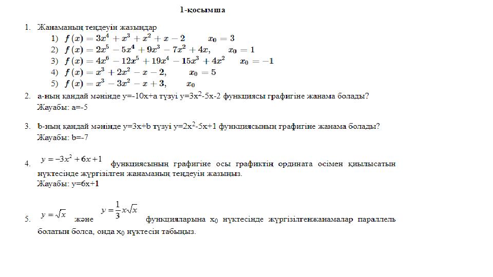
Оқу тапсырмасы
12 слайд
Оқу тапсырмасы
#13 слайд
Рефлексия:
Нені білдім? Нені үйрендім?Нені білгім келеді?
13 слайд
Рефлексия: Нені білдім? Нені үйрендім?Нені білгім келеді?
шағым қалдыра аласыз


