Идеал газ. 10 сынып

#1 слайд
Идеал газ
1 слайд
Идеал газ
#2 слайд
•Идеал газ деп газ молекуларының
материалдық нүкте ретінде
қарастыруға болатын және олардың бір-
бірімен әсерлесуі жоқ , тек қана
серпімді соқтығысумен әсерлесетін
газды атайды.
2 слайд
•Идеал газ деп газ молекуларының материалдық нүкте ретінде қарастыруға болатын және олардың бір- бірімен әсерлесуі жоқ , тек қана серпімді соқтығысумен әсерлесетін газды атайды.
#3 слайд
3 слайд
#4 слайд
Нақты (реалды) газ
•Идеал газға қарағанда нақты газ
молекулаларының өлшемдері бар және
бір-бірімен әсерлеседі.
4 слайд
Нақты (реалды) газ •Идеал газға қарағанда нақты газ молекулаларының өлшемдері бар және бір-бірімен әсерлеседі.
#5 слайд
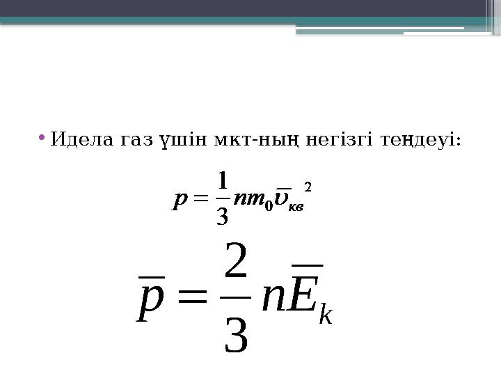
•Идела газ үшін мкт-ның негізгі теңдеуі:
5 слайд
•Идела газ үшін мкт-ның негізгі теңдеуі:
#6 слайд
Заттың тығыздығы p, молекулалар
концетрациясы n және молекуланың m
массасымен келесі байланыста
p=nm,Сондықтан газ қысымын былай
да анықтауға болады:
6 слайд
Заттың тығыздығы p, молекулалар концетрациясы n және молекуланың m массасымен келесі байланыста p=nm,Сондықтан газ қысымын былай да анықтауға болады:
#7 слайд
Идеал газ молекуланың орташа кв
жылдамдығы
7 слайд
Идеал газ молекуланың орташа кв жылдамдығы
#8 слайд
•Газ молекуласының кинетикалық
энергиясы мен
• температурасы арасындағы байланыс
8 слайд
•Газ молекуласының кинетикалық энергиясы мен • температурасы арасындағы байланыс
#9 слайд
Больцман тұрақтысы
9 слайд
Больцман тұрақтысы
#10 слайд
•Больцман тұрақтысының физикалық
мағынасы –энергиясының өлшем
бірлігін джоульді температураның
өлшем бірлігі кельвинге айналдыратын
көбейткіш.
• p = nkT
10 слайд
•Больцман тұрақтысының физикалық мағынасы –энергиясының өлшем бірлігін джоульді температураның өлшем бірлігі кельвинге айналдыратын көбейткіш. • p = nkT
#11 слайд
Газ заңдары
•Идеал газдың күй теңдеуі немесе
Менделеев-Клайперон теңдеуі
11 слайд
Газ заңдары •Идеал газдың күй теңдеуі немесе Менделеев-Клайперон теңдеуі
#12 слайд
Изопроцестер
•Изопроцестер – тұрақты массадағы
газдың бір параметрі тұрақты болып
қалатын процесстер.
12 слайд
Изопроцестер •Изопроцестер – тұрақты массадағы газдың бір параметрі тұрақты болып қалатын процесстер.
#13 слайд
Изотермиялық – T=const
•Бойль-Мариот заңы
13 слайд
Изотермиялық – T=const •Бойль-Мариот заңы
#14 слайд
• V1*p1=V1*p2
• pV=const
14 слайд
• V1*p1=V1*p2 • pV=const
#15 слайд
15 слайд
#16 слайд
• Q=U+A
• U=0
• Q=A
16 слайд
• Q=U+A • U=0 • Q=A
#17 слайд
Изобаралық процесс P=const
•Гей-Люсак заңы
17 слайд
Изобаралық процесс P=const •Гей-Люсак заңы
#18 слайд
• V/T=const
18 слайд
• V/T=const
#19 слайд
19 слайд
#20 слайд
• Q=U+A
20 слайд
• Q=U+A
#21 слайд
Изохоралық процесс V=const
•Шарль заңы
21 слайд
Изохоралық процесс V=const •Шарль заңы
#22 слайд
• P/T=const
22 слайд
• P/T=const
#23 слайд
23 слайд
#24 слайд
• Q=U+A
• A=0
• Q=U
24 слайд
• Q=U+A • A=0 • Q=U
#25 слайд
Адиобаталық процесс
•Адиобаталық процесс-жылу алмасу
болмайтын процесс.
• Q=0
• U=-A
25 слайд
Адиобаталық процесс •Адиобаталық процесс-жылу алмасу болмайтын процесс. • Q=0 • U=-A
#26 слайд
26 слайд
#27 слайд
Есептер мен сұрақтар
•1.Өзгермейтін концентрацияда идеал
газ молекулаларының орташа
квадраттық жылдамдығы 3 есе артса ,
газдың қысымы қалай өзгереді?
•Ж.:Молекулалы – кинетикалық
теорияның негізгі теңдеуінен :
, (n=const).Жылдамдық 3 есе
артса ,газдың қысымы 9 есе артады.
27 слайд
Есептер мен сұрақтар •1.Өзгермейтін концентрацияда идеал газ молекулаларының орташа квадраттық жылдамдығы 3 есе артса , газдың қысымы қалай өзгереді? •Ж.:Молекулалы – кинетикалық теорияның негізгі теңдеуінен : , (n=const).Жылдамдық 3 есе артса ,газдың қысымы 9 есе артады.
#28 слайд
•2.Массасы 10 кг,мольдік массасы 40*10-
3 кг/моль газдың 400К
температурадағы қысымы 250кПа.Газ
тұрған ыдыстың көлемі қандай?
•Ж.:PV=m*RT/M
•V=10*8,31*400/40*10-3*250*10
3=3.324м3
28 слайд
•2.Массасы 10 кг,мольдік массасы 40*10- 3 кг/моль газдың 400К температурадағы қысымы 250кПа.Газ тұрған ыдыстың көлемі қандай? •Ж.:PV=m*RT/M •V=10*8,31*400/40*10-3*250*10 3=3.324м3
#29 слайд
•3.Егер неон газының температурасы 27
градус цельсий болса ,онда оның
атомның орташа кинетикалық
энергиясы неге тең?
•Ж.:E=3*kT/2=3*1.38*10-23*(273+27)/
2=6.63*10-34
29 слайд
•3.Егер неон газының температурасы 27 градус цельсий болса ,онда оның атомның орташа кинетикалық энергиясы неге тең? •Ж.:E=3*kT/2=3*1.38*10-23*(273+27)/ 2=6.63*10-34
#30 слайд
•4.Қалыпты жағдайда Қысым мен
температура нешеге тең?
•Ж.:P=10 5 ,T=273K
30 слайд
•4.Қалыпты жағдайда Қысым мен температура нешеге тең? •Ж.:P=10 5 ,T=273K
#31 слайд
•5.Көлемі 246,4 л ыдыста қалыпты
жағдайда газ бар.Ыдыста осы газдың
шамамен қанша молекуласы бар?
•Ж.:Қалыпты жағдайда 1 моль идеал газ
22,4 л көлем қамтиды.Сондықтан
ыдыстағы газ молекулалар саны:
•N=V*N A/Vж=246,4*6,02*10 23 /22,4 =
6,6*10 24
31 слайд
•5.Көлемі 246,4 л ыдыста қалыпты жағдайда газ бар.Ыдыста осы газдың шамамен қанша молекуласы бар? •Ж.:Қалыпты жағдайда 1 моль идеал газ 22,4 л көлем қамтиды.Сондықтан ыдыстағы газ молекулалар саны: •N=V*N A/Vж=246,4*6,02*10 23 /22,4 = 6,6*10 24
шағым қалдыра аласыз













