Математикалық маятниктер

#1 слайд
1 слайд
#2 слайд
2 слайд
#3 слайд
3 слайд
#4 слайд
Маятниктердің түрлерімен
таныстырып, олардың периодын,
жиілігін анықтауды үйрету.
4 слайд
Маятниктердің түрлерімен таныстырып, олардың периодын, жиілігін анықтауды үйрету.
#5 слайд
1. Білімділік: Оқушыларды модельдер арқылы математикалық және
серіппелі маятниктермен таныстырып, периодының формуласын
қорытып шығару арқылы оқушылардың коммуникативтік
құзыреттілігін дамыту;
2. Дамытушылық: Математикалық және серіппелі маятниктердің
тербелістерін компьютерлік модельден бақылау арқылы оқушылардың
ақпараттық құзыреттілігін дамыту;
3. Тәрбиелік: Оқушыларды нақты қоршаған орта құбылыстарын танып
білуге тәрбиелеу.
5 слайд
1. Білімділік: Оқушыларды модельдер арқылы математикалық және серіппелі маятниктермен таныстырып, периодының формуласын қорытып шығару арқылы оқушылардың коммуникативтік құзыреттілігін дамыту; 2. Дамытушылық: Математикалық және серіппелі маятниктердің тербелістерін компьютерлік модельден бақылау арқылы оқушылардың ақпараттық құзыреттілігін дамыту; 3. Тәрбиелік: Оқушыларды нақты қоршаған орта құбылыстарын танып білуге тәрбиелеу.
#6 слайд
Эксперименттік тапсырмалар
1-тапсырма. Ұзын жіпке массалары әр түрлі
жүктерді іліп, тербеліс периодын анықта.
2-тапсырма. Ұзын жіпке жүкті іліп, оны
әртүрлі бұрыштармен ауытқығандағы тербеліс
периодын анықта.
3-тапсырма. Ұзын және қысқа жіпке ілінген
шардың тербеліс периодын анықта.
6 слайд
Эксперименттік тапсырмалар 1-тапсырма. Ұзын жіпке массалары әр түрлі жүктерді іліп, тербеліс периодын анықта. 2-тапсырма. Ұзын жіпке жүкті іліп, оны әртүрлі бұрыштармен ауытқығандағы тербеліс периодын анықта. 3-тапсырма. Ұзын және қысқа жіпке ілінген шардың тербеліс периодын анықта.
#7 слайд
1.Егер маятниктің ұзындығын өзгертпей, оған массалары әр түрлі жүктер ілсек,
онда маятниктің тербеліс периодының өзгермейтіндігі байқалды.
Математикалық маятниктің периоды жүктің массасына тәуелді болмайды.
2. Егер маятникті қозғалысқа келтіргенде оны әр түрлі бұрьшқа (бірақ өте үлкен
емес) ауытқытатын болсақ, онда ол амплитудасы түрліше болғанымен, бірдей
периодпен тербелді.
Математикалық маятниктің периоды тербеліс амплитудасына тәуелді болмайды.
3. Маятник неғұрлым ұзын болса, тербеліс периоды соғұрлым көп болды. Ал,
керісінше, маятник неғұрлым қысқа болса, тербеліс периоды соғұрлым аз болды.
Тербеліс периоды маятник ұзындығына тәуелді болады.
Тербелмелі процестер жүзеге асатын құрылғыларды тербелмелі жүйелер деп
атайды. Осындай жүйелердің қарапайым түрі - математикалық және серіппелі
маятник.
Математикалық маятник деп созылмайтын салмақсыз жіңішке ұзын жіпке
ілінген кішкентай ауыр шарды айтады.
Сабақ барысы
7 слайд
1.Егер маятниктің ұзындығын өзгертпей, оған массалары әр түрлі жүктер ілсек, онда маятниктің тербеліс периодының өзгермейтіндігі байқалды. Математикалық маятниктің периоды жүктің массасына тәуелді болмайды. 2. Егер маятникті қозғалысқа келтіргенде оны әр түрлі бұрьшқа (бірақ өте үлкен емес) ауытқытатын болсақ, онда ол амплитудасы түрліше болғанымен, бірдей периодпен тербелді. Математикалық маятниктің периоды тербеліс амплитудасына тәуелді болмайды. 3. Маятник неғұрлым ұзын болса, тербеліс периоды соғұрлым көп болды. Ал, керісінше, маятник неғұрлым қысқа болса, тербеліс периоды соғұрлым аз болды. Тербеліс периоды маятник ұзындығына тәуелді болады. Тербелмелі процестер жүзеге асатын құрылғыларды тербелмелі жүйелер деп атайды. Осындай жүйелердің қарапайым түрі - математикалық және серіппелі маятник. Математикалық маятник деп созылмайтын салмақсыз жіңішке ұзын жіпке ілінген кішкентай ауыр шарды айтады. Сабақ барысы
#8 слайд
Маятниктің тербеліс периодының еркін түсу үдеуіне тәуелді болатын-
дығы тәжірибеде жер бетінің әр түрлі нүктелеріндегі еркін түсу үдеуін
дәл өлшеу үшін пайдаланылады. Мұндай құралдардың негізгі тетігі маят-
ник болғандықтан, оларды маятникті құралдар деп атайды. Жер бетінің
қажет аймағындағы еркін түсу үдеуін өлшеу үшін сол жерге маятникті
құралдарды орнатады да, маятниктің Т тербеліс периодын өлшейді.
Периодтың алынған мәні мен маятниктің белгілі ұзындығы бойынша сол
жердегі еркін түсу үдеуі есептеледі. Еркін түсу үдеуін есептеу нәтижелері
бойынша пайдалы қазба байлықтар қоры жатқан аймақты анықтауға
болады.
8 слайд
Маятниктің тербеліс периодының еркін түсу үдеуіне тәуелді болатын- дығы тәжірибеде жер бетінің әр түрлі нүктелеріндегі еркін түсу үдеуін дәл өлшеу үшін пайдаланылады. Мұндай құралдардың негізгі тетігі маят- ник болғандықтан, оларды маятникті құралдар деп атайды. Жер бетінің қажет аймағындағы еркін түсу үдеуін өлшеу үшін сол жерге маятникті құралдарды орнатады да, маятниктің Т тербеліс периодын өлшейді. Периодтың алынған мәні мен маятниктің белгілі ұзындығы бойынша сол жердегі еркін түсу үдеуі есептеледі. Еркін түсу үдеуін есептеу нәтижелері бойынша пайдалы қазба байлықтар қоры жатқан аймақты анықтауға болады.
#9 слайд
Жіпке немесе серіппеге ілінген жүктің тер-
беліс периодының тербеліс амплитудасына
тәуелді болмайтындығын 1583 ж. итальян-
дық ұлы физик әрі астроном Галилео
Галилей ашқан болатын. Бұл жаңалық де-
нелердің механикалық тербелістерінің ал-
ғашқы негізгі заңдарының бірі болып табы-
лады. Аңыз бойынша Галилей бұл жаңа-
лықты шіркеудегі шырақтың шайқалуын
бақылай отырып ашқан екен. Галилей ма-
ятниктің тербеліс периодының оның
амплитудасына тәуелді болмайтынын
тәжірибе жүзінде дәлелдей отырып, маят-
никтерді уақыт өлшеуіші ретінде сағат-
тарда пайдалануды ұсынды. Алайда тек
70 жылдан астам уақыт өткенде, 1656 ж.
X. Гюйгенс осы идеяны жүзеге асырып, ал-
ғаш рет маятникті сағат құрастырып
шығарды.
9 слайд
Жіпке немесе серіппеге ілінген жүктің тер- беліс периодының тербеліс амплитудасына тәуелді болмайтындығын 1583 ж. итальян- дық ұлы физик әрі астроном Галилео Галилей ашқан болатын. Бұл жаңалық де- нелердің механикалық тербелістерінің ал- ғашқы негізгі заңдарының бірі болып табы- лады. Аңыз бойынша Галилей бұл жаңа- лықты шіркеудегі шырақтың шайқалуын бақылай отырып ашқан екен. Галилей ма- ятниктің тербеліс периодының оның амплитудасына тәуелді болмайтынын тәжірибе жүзінде дәлелдей отырып, маят- никтерді уақыт өлшеуіші ретінде сағат- тарда пайдалануды ұсынды. Алайда тек 70 жылдан астам уақыт өткенде, 1656 ж. X. Гюйгенс осы идеяны жүзеге асырып, ал- ғаш рет маятникті сағат құрастырып шығарды.
#10 слайд
Математикалық маятник тербеліс периодының формуласын қорытып
шығарайық .
Маятник тербеліп тұрғанда жүк АВ
доғасының бойымен Ғ
қ кері қайтарушы, яғни
қорытқы күштің әрекетінен үдеумен қозғалады. Бұл
күштің шамасы қозғалыс кезінде өзгеріп отырады.
Дененің тұрақсыз күштің әрекетінен қозғалысын
есептеу өте күрделі.
Сондықтан есепті жеңілдету үшін маятникті бір
жазықтықта тербелтпей, жүк шеңбер бойымен
қозғалатындай етіп, оны конус сызуға мәжбүр
етеміз.
Маятниктің айналу периоды оның тербеліс
периодына тең болады. Т
айн.=Т
тер=Т.
Конустық маятниктің айналу периоды жүк
сызатын шеңбердің ұзындығын сызықтық
жылдамдыққа бөлгенге тең:
R
T
2
10 слайд
Математикалық маятник тербеліс периодының формуласын қорытып шығарайық . Маятник тербеліп тұрғанда жүк АВ доғасының бойымен Ғ қ кері қайтарушы, яғни қорытқы күштің әрекетінен үдеумен қозғалады. Бұл күштің шамасы қозғалыс кезінде өзгеріп отырады. Дененің тұрақсыз күштің әрекетінен қозғалысын есептеу өте күрделі. Сондықтан есепті жеңілдету үшін маятникті бір жазықтықта тербелтпей, жүк шеңбер бойымен қозғалатындай етіп, оны конус сызуға мәжбүр етеміз. Маятниктің айналу периоды оның тербеліс периодына тең болады. Т айн.=Т тер=Т. Конустық маятниктің айналу периоды жүк сызатын шеңбердің ұзындығын сызықтық жылдамдыққа бөлгенге тең: R T 2
#11 слайд
Ал маятник вертикаль күйінен шамалы ғана
ауытқитын болса, амплитуда аз болғанда, қорытқы
күш шеңбердің ВС радиусы бойымен бағытталады
деп есептеуге болады. Бұл жағдайда қорытқы күш
центрге тартқыш күшке тең:
R
m
F
2
l
mgR
F
;
2
l
mgR
R
m
ОВС және ВDE үшбұрыштарының ұқсастығынан:
ВЕ:ВD = СВ:ОС немесе Ғ:mg = R:l, бұдан
Ғ күшінің осы екі өрнегін теңестіре отырып алатынымыз:
немесе
l
g
R
Осыны Т периодтың өрнегіне қойып, мынаны аламыз:
11 слайд
Ал маятник вертикаль күйінен шамалы ғана ауытқитын болса, амплитуда аз болғанда, қорытқы күш шеңбердің ВС радиусы бойымен бағытталады деп есептеуге болады. Бұл жағдайда қорытқы күш центрге тартқыш күшке тең: R m F 2 l mgR F ; 2 l mgR R m ОВС және ВDE үшбұрыштарының ұқсастығынан: ВЕ:ВD = СВ:ОС немесе Ғ:mg = R:l, бұдан Ғ күшінің осы екі өрнегін теңестіре отырып алатынымыз: немесе l g R Осыны Т периодтың өрнегіне қойып, мынаны аламыз:
#12 слайд
Математикалық маятниктің жібінің ұзындығы мына өрнек арқылы
есептеледі:
болғандықтан, математикалық маятниктің жиілігін мына
өрнек арқылы шығара аламыз:
12 слайд
Математикалық маятниктің жібінің ұзындығы мына өрнек арқылы есептеледі: болғандықтан, математикалық маятниктің жиілігін мына өрнек арқылы шығара аламыз:
#13 слайд
Енді серіппеге ілінген жүктің тербелісін қарастырайық.
Мұндай қарапайым тербелмелі жүйені серіппелі маятник деп атайды.
Егер серіппе l ұзындыққа созылса
немесе сығылса, онда денені тепе-теңдік
күйіне қайтаратын Ғ күші туындайды.
Ұзару шамасы азғантай болған
кезде бұл күш серіппенің ұзаруына
пропорционал болады, яғни Гук заңы
бойынша:
0llx
Ньютонның 2-ші заңын пайдалансақ, дененің қозғалыс теңдеуін
мына түрде жазуға болады:
xkam
xkF
бұдан,
m
xk
a
Гармоникалық тербелістердің жиілігі 1с ішіндегі тербелістер
санын көрсетсе, циклдік жиілік секундтағы тербелістер
санына тең болады, яғни:
2
Т
2
2
13 слайд
Енді серіппеге ілінген жүктің тербелісін қарастырайық. Мұндай қарапайым тербелмелі жүйені серіппелі маятник деп атайды. Егер серіппе l ұзындыққа созылса немесе сығылса, онда денені тепе-теңдік күйіне қайтаратын Ғ күші туындайды. Ұзару шамасы азғантай болған кезде бұл күш серіппенің ұзаруына пропорционал болады, яғни Гук заңы бойынша: 0llx Ньютонның 2-ші заңын пайдалансақ, дененің қозғалыс теңдеуін мына түрде жазуға болады: xkam xkF бұдан, m xk a Гармоникалық тербелістердің жиілігі 1с ішіндегі тербелістер санын көрсетсе, циклдік жиілік секундтағы тербелістер санына тең болады, яғни: 2 Т 2 2
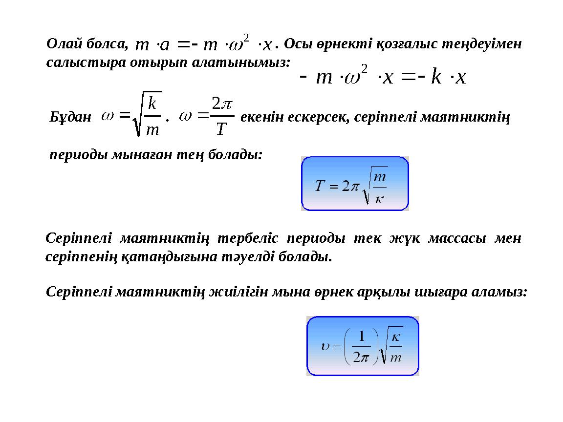
#14 слайд
Олай болса, . Осы өрнекті қозғалыс теңдеуімен
салыстыра отырып алатынымыз:
xmam
2
xkxm
2
m
k
Бұдан . екенін ескерсек, серіппелі маятниктің
периоды мынаған тең болады:
Т
2
Серіппелі маятниктің тербеліс периоды тек жүк массасы мен
серіппенің қатаңдығына тәуелді болады.
Серіппелі маятниктің жиілігін мына өрнек арқылы шығара аламыз:
14 слайд
Олай болса, . Осы өрнекті қозғалыс теңдеуімен салыстыра отырып алатынымыз: xmam 2 xkxm 2 m k Бұдан . екенін ескерсек, серіппелі маятниктің периоды мынаған тең болады: Т 2 Серіппелі маятниктің тербеліс периоды тек жүк массасы мен серіппенің қатаңдығына тәуелді болады. Серіппелі маятниктің жиілігін мына өрнек арқылы шығара аламыз:
#15 слайд
Маятник тербелісінің графигі синусойда немесе косинусойда
түрінде болады.
Серіппелі маятниктің қатаңдық коэффи-
циенті мына формуламен анықталады:
Серіппелі маятникке ілінген жүктің
массасы мына өрнек арқылы есептеледі:
15 слайд
Маятник тербелісінің графигі синусойда немесе косинусойда түрінде болады. Серіппелі маятниктің қатаңдық коэффи- циенті мына формуламен анықталады: Серіппелі маятникке ілінген жүктің массасы мына өрнек арқылы есептеледі:
#16 слайд
Кестені толтыр:
Физикалық шама БелгіленуіӨлшем бірлігі Формуласы
Т
[Гц]
Циклдік жиілік
g
l
Т2
k
m
Т2
Дидактикалық материалдар
16 слайд
Кестені толтыр: Физикалық шама БелгіленуіӨлшем бірлігі Формуласы Т [Гц] Циклдік жиілік g l Т2 k m Т2 Дидактикалық материалдар
#17 слайд
1-сұрақ
Математикалық маятниктің жиілігін қалай
өзгертуге болады?
A) Жіптің ұзындығын өзгерту керек.
Б) Шардың массасын өзгерту керек.
В) Маятниктің амплитудасын өзгерту керек.
Г) Ешқайсысы маятниктің жиілігін өзгерте алмайды.
17 слайд
1-сұрақ Математикалық маятниктің жиілігін қалай өзгертуге болады? A) Жіптің ұзындығын өзгерту керек. Б) Шардың массасын өзгерту керек. В) Маятниктің амплитудасын өзгерту керек. Г) Ешқайсысы маятниктің жиілігін өзгерте алмайды.
#18 слайд
2-сұрақ
Айдың бетінде математикалық маятниктің
периоды қалай өзгеретін еді?
A) Кемиді, себебі тартылыс күші Айда төменірек.
Б) Артады, себебі тартылыс күші Айда төменірек.
В) Артады, себебі тартылыс күші Айда жоғарырақ.
Г) Өзгермейді, себебі тартылыс күші периодқа
әсер етпейді.
18 слайд
2-сұрақ Айдың бетінде математикалық маятниктің периоды қалай өзгеретін еді? A) Кемиді, себебі тартылыс күші Айда төменірек. Б) Артады, себебі тартылыс күші Айда төменірек. В) Артады, себебі тартылыс күші Айда жоғарырақ. Г) Өзгермейді, себебі тартылыс күші периодқа әсер етпейді.
#19 слайд
3-сұрақ
Математикалық маятник жібінің ұзындығы
арттырса, не болады?
A) Маятниктің периоды да, жиілігі де артады.
Б) Маятниктің периоды да, жиілігі де азаяды.
В) Маятниктің периоды артады, ал жиілігі азаяды.
Г) Маятниктің периоды азаяды, ал жиілігі артады.
19 слайд
3-сұрақ Математикалық маятник жібінің ұзындығы арттырса, не болады? A) Маятниктің периоды да, жиілігі де артады. Б) Маятниктің периоды да, жиілігі де азаяды. В) Маятниктің периоды артады, ал жиілігі азаяды. Г) Маятниктің периоды азаяды, ал жиілігі артады.
#20 слайд
4-сұрақ
Маятниктің тербеліс амплитудасы уақыт
өтуімен не істейді және неліктен?
A) Ол үйкеліс әсерінен кемиді.
Б) Ол ауырлық күші әсерінен артады.
В) Ол энергияның сақталу заңына сәйкес
тұрақты күйінде қалады.
Г) Ол Ньютонның бірінші заңына сәйкес тұрақты
күйінде қалады.
20 слайд
4-сұрақ Маятниктің тербеліс амплитудасы уақыт өтуімен не істейді және неліктен? A) Ол үйкеліс әсерінен кемиді. Б) Ол ауырлық күші әсерінен артады. В) Ол энергияның сақталу заңына сәйкес тұрақты күйінде қалады. Г) Ол Ньютонның бірінші заңына сәйкес тұрақты күйінде қалады.
#21 слайд
5-сұрақ
Егер серіппелі маятник жүгін массасы 4 есе
артық жүкпен алмастырса период қалай өзгереді ?
A) 2 есе кемиді.
Б) 4 есе кемиді.
В) 2 есе артады.
Г) Өзгермейді.
21 слайд
5-сұрақ Егер серіппелі маятник жүгін массасы 4 есе артық жүкпен алмастырса период қалай өзгереді ? A) 2 есе кемиді. Б) 4 есе кемиді. В) 2 есе артады. Г) Өзгермейді.
#22 слайд
1.Математикалық маятниктің тербеліс периоды 1 секундқа тең болуы
үшін оның жібінің ұзындығы неге тең болуы тиіс?
Шығармашылық тапсырмалар
22 слайд
1.Математикалық маятниктің тербеліс периоды 1 секундқа тең болуы үшін оның жібінің ұзындығы неге тең болуы тиіс? Шығармашылық тапсырмалар
#23 слайд
2. Маятник Жер бетінде 2 с периодпен тербеледі. Осы маятниктің Ай
бетіндегі тербеліс периоды қандай? Айдағы еркін түсу үдеуі 1,6 м/с
2
.
23 слайд
2. Маятник Жер бетінде 2 с периодпен тербеледі. Осы маятниктің Ай бетіндегі тербеліс периоды қандай? Айдағы еркін түсу үдеуі 1,6 м/с 2 .
#24 слайд
3. Егер серіппеде ілулі тұрған жүктің массасы 100 г, ал серіппенің
қатаңдығы 40 Н/м болса, онда оның тербеліс жиілігі неге тең?
24 слайд
3. Егер серіппеде ілулі тұрған жүктің массасы 100 г, ал серіппенің қатаңдығы 40 Н/м болса, онда оның тербеліс жиілігі неге тең?
#25 слайд
4. Егер серіппеге бекітілген массасы 30 г дене 1 минутта 300 тербеліс
жасайтын болса, осы серіппенің қатаңдық коэффициенті неге тең?
25 слайд
4. Егер серіппеге бекітілген массасы 30 г дене 1 минутта 300 тербеліс жасайтын болса, осы серіппенің қатаңдық коэффициенті неге тең?
#26 слайд
5. Бірдей уақыт ішінде математикалық маятниктердің біреуі 10, ал
екіншісі 30 тербеліс жасайтын болса, олардың ұзындықтарының
қатынасы қандай?
26 слайд
5. Бірдей уақыт ішінде математикалық маятниктердің біреуі 10, ал екіншісі 30 тербеліс жасайтын болса, олардың ұзындықтарының қатынасы қандай?
#27 слайд
Үйге тапсырма беру
Тербеліс периоды арқылы математикалық маятник жібінің
ұзындығын есепте. Шыққан нәтижені жіптің сызғыш арқылы
өлшенген мәнімен салыстыр.
Ғаламтордан математикалық және серіппелі маятниктердің
тербелістерін сипаттайтын анимациялар іздеу.
27 слайд
Үйге тапсырма беру Тербеліс периоды арқылы математикалық маятник жібінің ұзындығын есепте. Шыққан нәтижені жіптің сызғыш арқылы өлшенген мәнімен салыстыр. Ғаламтордан математикалық және серіппелі маятниктердің тербелістерін сипаттайтын анимациялар іздеу.
шағым қалдыра аласыз


