Пайтон 1-сабақ Программа құру және оның құрылымы
Пайтон 1-сабақ Программа құру және оның құрылымы

#1 слайд
Python негіздері
1- сабақ
Оқытушы: Саметова Айгерім
Айдарқызы
1 слайд
Python негіздері 1- сабақ Оқытушы: Саметова Айгерім Айдарқызы
#2 слайд
Пайда болу тарихы
Python – 1991ж бұл Гвидо Ван Россум негізін
қалаған жоғары деңгейдегі бағдарламалау тілі. Бұл
негізінен объектіге бағытталған бағдарламалауды,
процедуралық бағдарламалауды және функционалды
бағдарламалауды қолдайтын парадигма. Python- ның
объектіні бағдарлау мүмкіндігі бағдарламалаушыға
қолдануға, сыныптар құруға және оларды қолдана
отырып объектілерді құруға мүмкіндік береді.
2008 жылдың 3 желтоқсанында ұзақ
сынақтан кейін Python 3.0 алғашқы нұсқасы жарық
көрді.
2020 ж ылдың сәуірінде Python 2 толығымен
тоқтатылды.
2 слайд
Пайда болу тарихы Python – 1991ж бұл Гвидо Ван Россум негізін қалаған жоғары деңгейдегі бағдарламалау тілі. Бұл негізінен объектіге бағытталған бағдарламалауды, процедуралық бағдарламалауды және функционалды бағдарламалауды қолдайтын парадигма. Python- ның объектіні бағдарлау мүмкіндігі бағдарламалаушыға қолдануға, сыныптар құруға және оларды қолдана отырып объектілерді құруға мүмкіндік береді. 2008 жылдың 3 желтоқсанында ұзақ сынақтан кейін Python 3.0 алғашқы нұсқасы жарық көрді. 2020 ж ылдың сәуірінде Python 2 толығымен тоқтатылды.
#3 слайд
3 слайд
#4 слайд
Программалау тілі – компьютерлерде
программаларды орындау ісін атқарады.
Программа – машинаға түсінікті түрде
жазылған алгоритм. Программада берілген
мəліметтердің сипаттамаларымен бірге оларды өңдейтін
командалар болады. Командалар қандай мəліметтер
қандай операцияларға қатынасатынын, олар қандай
реттілікпен орындалатынын жəне нəтиженің қандай
түрде шығарылатынын көрсетеді. Бұлар операторлар
арқылы жүзеге асырылады. Программа құру және оның құрылымы
4 слайд
Программалау тілі – компьютерлерде программаларды орындау ісін атқарады. Программа – машинаға түсінікті түрде жазылған алгоритм. Программада берілген мəліметтердің сипаттамаларымен бірге оларды өңдейтін командалар болады. Командалар қандай мəліметтер қандай операцияларға қатынасатынын, олар қандай реттілікпен орындалатынын жəне нəтиженің қандай түрде шығарылатынын көрсетеді. Бұлар операторлар арқылы жүзеге асырылады. Программа құру және оның құрылымы
#5 слайд
Программалар жазу үшін үш тіл қажет:
•
Машиналық кодтар тілі – компьютерге түсінікті тіл
(екілік жəне 16-лық кодтар түрінде жазылады). Ассемблер
тілі осыған жақын.
•
Программалау тілі – программалаушыға түсінікті тіл
(мəтін, сөз, команда түрінде жазылады). Паскаль, С/С++,
Ява (Java) тілдері.
•
Бейнелер (образдар) тілі – тұтынушыға түсінікті тіл
(мəтін жəне графика), яғни қарапайым кітап тілі деуге негіз
бар. Біз екінші топты қарастырамыз.
5 слайд
Программалар жазу үшін үш тіл қажет: • Машиналық кодтар тілі – компьютерге түсінікті тіл (екілік жəне 16-лық кодтар түрінде жазылады). Ассемблер тілі осыған жақын. • Программалау тілі – программалаушыға түсінікті тіл (мəтін, сөз, команда түрінде жазылады). Паскаль, С/С++, Ява (Java) тілдері. • Бейнелер (образдар) тілі – тұтынушыға түсінікті тіл (мəтін жəне графика), яғни қарапайым кітап тілі деуге негіз бар. Біз екінші топты қарастырамыз.
#6 слайд
Программа құру
Программалау жүйесі – программалауды автоматтандыру
құралдары. Олар программалау тілінен, осы тілдің
трансляторынан, құжаттамаларынан жəне де
программаларды дайындау, əрі орындау құралдарынан
тұрады.
Транслятор – бір тілді екінші тілге аудару программасы.
Ол екі топқа бөлінеді:
Интерпретатор – бұл командаларды аударып, оларды
бірден орындауға арналған трансляторлық программа.
Компилятор – бұл алгоритмдік тілдің конструкцияларын
толығымен машиналық кодқа түрлендіретін программа.
Есептің нəтижесін алу үшін машиналық кодты орындау
керек.
6 слайд
Программа құру Программалау жүйесі – программалауды автоматтандыру құралдары. Олар программалау тілінен, осы тілдің трансляторынан, құжаттамаларынан жəне де программаларды дайындау, əрі орындау құралдарынан тұрады. Транслятор – бір тілді екінші тілге аудару программасы. Ол екі топқа бөлінеді: Интерпретатор – бұл командаларды аударып, оларды бірден орындауға арналған трансляторлық программа. Компилятор – бұл алгоритмдік тілдің конструкцияларын толығымен машиналық кодқа түрлендіретін программа. Есептің нəтижесін алу үшін машиналық кодты орындау керек.
#7 слайд
компилятор
С
С ++
Pascal
7 слайд
компилятор С С ++ Pascal
#8 слайд
Компьютерде есеп шығару кезеңдері
•
Берілген есепті математикалық түрде өрнектеу, яғни
есепті мəселе ретінде қоя білу.
•
Есепті шығарудың компьютерге ыңғайлы сандық
тəсілдерін анықтау.
•
Есепті шығару жолын алгоритм түрінде бейнелеу.
•
Есепті компьютерде шығару программасын жасап,
оның қателерін түзету.
•
Есепке керекті мəліметтер дайындау.
•
Компьютерде есепті шығару жəне шыққан нəтижені
іс жүзінде қолдану.
8 слайд
Компьютерде есеп шығару кезеңдері • Берілген есепті математикалық түрде өрнектеу, яғни есепті мəселе ретінде қоя білу. • Есепті шығарудың компьютерге ыңғайлы сандық тəсілдерін анықтау. • Есепті шығару жолын алгоритм түрінде бейнелеу. • Есепті компьютерде шығару программасын жасап, оның қателерін түзету. • Есепке керекті мəліметтер дайындау. • Компьютерде есепті шығару жəне шыққан нəтижені іс жүзінде қолдану.
#9 слайд
Қарапайым алгоритмнен бастайық, күнделікті өмірде кез
келген жұмысты белгілі-бір ереже, бекітілген алгоритм
бойынша жасаймыз. Мысалы :
Шай дайындау:
1. Шәйнекті алу
2. Шәйнекке су құю
3. Шәйнекті плитаға қою
4. Қайнағанын күту
5. Кесеге шай (заварка) құю
6. Кесеге қайнаған су құю
Программа да дәл солай, қандай мәлімет бар, қандай
мәлімет алу керек, ол үшін не жасау керегін (қосу,
азайту, бөлу) нақты білу ғана қажет.
9 слайд
Қарапайым алгоритмнен бастайық, күнделікті өмірде кез келген жұмысты белгілі-бір ереже, бекітілген алгоритм бойынша жасаймыз. Мысалы : Шай дайындау: 1. Шәйнекті алу 2. Шәйнекке су құю 3. Шәйнекті плитаға қою 4. Қайнағанын күту 5. Кесеге шай (заварка) құю 6. Кесеге қайнаған су құю Программа да дәл солай, қандай мәлімет бар, қандай мәлімет алу керек, ол үшін не жасау керегін (қосу, азайту, бөлу) нақты білу ғана қажет.
#10 слайд
Алгоритм дегеніміз – белгілі бір нәтижеге қол
жеткізу үшін ретімен орындалатын әрекеттер тізбегі.
Алгоритмдерді бейнелеудің негізгі т ə сілдеріне оларды
жазудың келесідей түрлері жатады:
табиғи тіл сөздері арқылы;
формулалық-сөздік т ə сіл арқылы;
графикалық түрде бейнелейтін блок-схемалар
арқылы;
псевдокодтар (жалған кодтар) арқылы;
программалау тілі арқылы.
10 слайд
Алгоритм дегеніміз – белгілі бір нәтижеге қол жеткізу үшін ретімен орындалатын әрекеттер тізбегі. Алгоритмдерді бейнелеудің негізгі т ə сілдеріне оларды жазудың келесідей түрлері жатады: табиғи тіл сөздері арқылы; формулалық-сөздік т ə сіл арқылы; графикалық түрде бейнелейтін блок-схемалар арқылы; псевдокодтар (жалған кодтар) арқылы; программалау тілі арқылы.
#11 слайд
Python тілінде бағдарламалау
Python тілінде бағдарлама жазудың үш жолы бар:
Мәтіндік редактор
IDE
Блокноттар
11 слайд
Python тілінде бағдарламалау Python тілінде бағдарлама жазудың үш жолы бар: Мәтіндік редактор IDE Блокноттар
#12 слайд
12 слайд
#13 слайд
13 слайд
#14 слайд
14 слайд
#15 слайд
15 слайд
#16 слайд
print() функциясы
Функция – операцияны орындайтын алдын-ала
жазылған код бөлігі. Python көптеген операцияларды
орындайтын функцияларға ие. Алғашқы функция – print()
функциясы арқылы экранға енгізілген объектілер дің
мәндері шығарылады.
print("Salem!")
print(‘Salem!’)
Python тілінде мәтінді жолдар мен символдар бір немесе
қос тырнақшалар арқылы жазылады. Ал сандарды шығару
үшін, print() функциясында тырнақшаларды қолданбай,
сандарды теру қажет.
print(150) командасын терсек, экранға 150 саны
шығарылады. Одан басқа, print() функциясы арқылы
арифметикалық операцияларды жүзеге асыруға болады
16 слайд
print() функциясы Функция – операцияны орындайтын алдын-ала жазылған код бөлігі. Python көптеген операцияларды орындайтын функцияларға ие. Алғашқы функция – print() функциясы арқылы экранға енгізілген объектілер дің мәндері шығарылады. print("Salem!") print(‘Salem!’) Python тілінде мәтінді жолдар мен символдар бір немесе қос тырнақшалар арқылы жазылады. Ал сандарды шығару үшін, print() функциясында тырнақшаларды қолданбай, сандарды теру қажет. print(150) командасын терсек, экранға 150 саны шығарылады. Одан басқа, print() функциясы арқылы арифметикалық операцияларды жүзеге асыруға болады
#17 слайд
17 слайд
#18 слайд
Айнымалылармен жұмыс
Айнымалы дегеніміз - бұл компьютер дің жедел
жадында сақталатын мәнді білдіретін атау. Деректер
сақталғаннан кейін оны осы айнымалының атын
пайдаланып шақыруға болады.
Айнымалыны сипаттау: айнымалы аты=өрнек
Программист айнымалының Python кілт сөздерінен
басқа кез келген атауын таңдай алады. Ең дұрысы,
олардың мазмұнын көрсететін айнымалылар үшін
мағыналы атауларды таңдау керек.
18 слайд
Айнымалылармен жұмыс Айнымалы дегеніміз - бұл компьютер дің жедел жадында сақталатын мәнді білдіретін атау. Деректер сақталғаннан кейін оны осы айнымалының атын пайдаланып шақыруға болады. Айнымалыны сипаттау: айнымалы аты=өрнек Программист айнымалының Python кілт сөздерінен басқа кез келген атауын таңдай алады. Ең дұрысы, олардың мазмұнын көрсететін айнымалылар үшін мағыналы атауларды таңдау керек.
#19 слайд
Айнымалыны құру үшін, ең алдымен оның атын
жазу керек. Одан кейін, тең белгісін қойып, айнымалыға
мән беру қажет. Айнымалының мәні ретінде сандар,
әріптер, сөздер және т.б. объектілер бола алады. Егер
айнымалының мәні " None" сөзі болса, айнымалы бос
болып есептелінеді.
Айнымалының аты тек қана сандардан, әріптерден
және сызық таңбаларынан тұра алады. Және де
айнымалының аты сандардан бастала алмайды.
Мысалы: a = 5, string = "hello", num = 10, boolean =
True, mans_name = "Alex".
Бұрыс айнымалыларға мысал келтірсек: 333 num =
3, $money = 1000, discount% = 10.
Айнымалының мәнін экранға шығару үшін,
print( айнымалының аты) командасын теру қажет.
19 слайд
Айнымалыны құру үшін, ең алдымен оның атын жазу керек. Одан кейін, тең белгісін қойып, айнымалыға мән беру қажет. Айнымалының мәні ретінде сандар, әріптер, сөздер және т.б. объектілер бола алады. Егер айнымалының мәні " None" сөзі болса, айнымалы бос болып есептелінеді. Айнымалының аты тек қана сандардан, әріптерден және сызық таңбаларынан тұра алады. Және де айнымалының аты сандардан бастала алмайды. Мысалы: a = 5, string = "hello", num = 10, boolean = True, mans_name = "Alex". Бұрыс айнымалыларға мысал келтірсек: 333 num = 3, $money = 1000, discount% = 10. Айнымалының мәнін экранға шығару үшін, print( айнымалының аты) командасын теру қажет.
#20 слайд
Меншіктеу операторы
Python бағдарламаларында айнымалыларда
сақталуы керек мәліметтер = м еншіктеу операторы
көмегімен енгізіледі. Мысалы, 8 сандық мәнін а деп
аталатын айнымалыда сақтау:
a = 8
print("a=")
print(a)
Осылайша, print (a) операторы сақталған 8 мәнін басып
шығарады. Айнымалыларға кез-келген мәндер берілуі
мүмкін, сондықтан бағдарлама жұмыс істеп тұрған кезде
айнымалы әртүрлі мәндерді қабылдай алады.
20 слайд
Меншіктеу операторы Python бағдарламаларында айнымалыларда сақталуы керек мәліметтер = м еншіктеу операторы көмегімен енгізіледі. Мысалы, 8 сандық мәнін а деп аталатын айнымалыда сақтау: a = 8 print("a=") print(a) Осылайша, print (a) операторы сақталған 8 мәнін басып шығарады. Айнымалыларға кез-келген мәндер берілуі мүмкін, сондықтан бағдарлама жұмыс істеп тұрған кезде айнымалы әртүрлі мәндерді қабылдай алады.
#21 слайд
Сонымен қатар бірдей мәні бар бірнеше айнымалыны
меншіктеуге рұқсат етіледі. Мұны = меншіктеу
операторының көмегімен жасауға болады. Мысалы, a, b
және c айнымалыларын инициализациялау және оларға 8
мәнін тағайындау үшін біз келесі белгіні қолданамыз:
a = b = c = 8
Керісінше, бірнеше айнымалыларды әртүрлі мәндермен
инициализациялауға болады және олардың барлығын бір
операторға, бөлгіш ретінде үтірді қолдана отырып жазуға
болады. Мысалы, a, b және c айнымалыларының
инициализациясы ретінде 1, 2, 3 сандық мәндерімен біз
келесі белгіні қолданамыз:
a, b, c = 1, 2, 3
21 слайд
Сонымен қатар бірдей мәні бар бірнеше айнымалыны меншіктеуге рұқсат етіледі. Мұны = меншіктеу операторының көмегімен жасауға болады. Мысалы, a, b және c айнымалыларын инициализациялау және оларға 8 мәнін тағайындау үшін біз келесі белгіні қолданамыз: a = b = c = 8 Керісінше, бірнеше айнымалыларды әртүрлі мәндермен инициализациялауға болады және олардың барлығын бір операторға, бөлгіш ретінде үтірді қолдана отырып жазуға болады. Мысалы, a, b және c айнымалыларының инициализациясы ретінде 1, 2, 3 сандық мәндерімен біз келесі белгіні қолданамыз: a, b, c = 1, 2, 3
#22 слайд
Кейбір бағдарламалау тілдері, мысалы, Java, оларды
жариялау кезінде айнымалы типтерді көрсетуді талап
етеді. Бұл жағдайда белгілі бір жад сақталады. Бұл әдіс
статикалық типтеу деп аталады.
Бұл шектеу Python-дағы айнымалыларға қойылмайды
және жады тағайындалған және айнымалы мәндерге
сәйкес бөлінеді (динамикалық типтеу).
Бұл айнымалының құрамында бүтін сандар да, өзгермелі
нүкте сандары да, мәтін жолдары немесе логикалық
мәндер де болуы мүмкін дегенді білдіреді.
22 слайд
Кейбір бағдарламалау тілдері, мысалы, Java, оларды жариялау кезінде айнымалы типтерді көрсетуді талап етеді. Бұл жағдайда белгілі бір жад сақталады. Бұл әдіс статикалық типтеу деп аталады. Бұл шектеу Python-дағы айнымалыларға қойылмайды және жады тағайындалған және айнымалы мәндерге сәйкес бөлінеді (динамикалық типтеу). Бұл айнымалының құрамында бүтін сандар да, өзгермелі нүкте сандары да, мәтін жолдары немесе логикалық мәндер де болуы мүмкін дегенді білдіреді.
#23 слайд
Ескерту
Айнымалы мән тағайындалғанға дейін қолданыла
алмайды.
Айнымалы сипатталғанда және шақыртылғанда бірдей
болуы керек.
Python кілттік сөздерін айнымалы ретінде алуға
болмайды.
Айнымалы атауларында бос орын (пробел) болмайды.
Айнымалыны программа мазмұнына сай сипаттау
ұсынылады.
23 слайд
Ескерту Айнымалы мән тағайындалғанға дейін қолданыла алмайды. Айнымалы сипатталғанда және шақыртылғанда бірдей болуы керек. Python кілттік сөздерін айнымалы ретінде алуға болмайды. Айнымалы атауларында бос орын (пробел) болмайды. Айнымалыны программа мазмұнына сай сипаттау ұсынылады.
#24 слайд
Python-дағы деректер типтері
Python-да деректер типтерін импорттау кезінде қолдануға
болатын интерпретаторға кіріктірілген және кіріктірілмеген
деректер типтеріне бөлуге болады.
Негізгі кіріктірілген түрлері:
•
None (анықталмаған айнымалы мән)
•
Boolean Type (логикалық түр)
•
Numeric Type (сан түрі)
int - бүтін сан
float - өзгермелі нүкте нөмірі
complex - күрделі (комплекс) сан
•
Sequence Type (тізім)
list - тізім
tuple - кортеж
range - диапазон
24 слайд
Python-дағы деректер типтері Python-да деректер типтерін импорттау кезінде қолдануға болатын интерпретаторға кіріктірілген және кіріктірілмеген деректер типтеріне бөлуге болады. Негізгі кіріктірілген түрлері: • None (анықталмаған айнымалы мән) • Boolean Type (логикалық түр) • Numeric Type (сан түрі) int - бүтін сан float - өзгермелі нүкте нөмірі complex - күрделі (комплекс) сан • Sequence Type (тізім) list - тізім tuple - кортеж range - диапазон
#25 слайд
•
Text Sequence Type (Жолдар, мәтін тізбегінің түрі)
str
•
Binary Sequence Types Бинарлы список
bytes - байт
bytearray -массивтер байты
memoryview - протокол буфері protocol buffer
арқылы объектінің ішкі мәліметтеріне қол жеткізуге
арналған арнайы объектілер
•
Set Types жиын (множества)
set - жиын (множества)
frozenset - өзгермейтін жиын
•
Mapping Types Сөздіктер
dict - сөздік
25 слайд
• Text Sequence Type (Жолдар, мәтін тізбегінің түрі) str • Binary Sequence Types Бинарлы список bytes - байт bytearray -массивтер байты memoryview - протокол буфері protocol buffer арқылы объектінің ішкі мәліметтеріне қол жеткізуге арналған арнайы объектілер • Set Types жиын (множества) set - жиын (множества) frozenset - өзгермейтін жиын • Mapping Types Сөздіктер dict - сөздік
#26 слайд
Айнымалының типін type () функциясы арқылы
анықтауға болады. Қолданудың мысалы төменде
келтірілген.
26 слайд
Айнымалының типін type () функциясы арқылы анықтауға болады. Қолданудың мысалы төменде келтірілген.
#27 слайд
Python бағдарламаларына нұсқауларды немесе код
бөлімдерін сипаттау үшін түсініктемелер (комментарий)
қосуға болады. Ол үшін # белгісі қолданылады. Осы
таңбадан кейін жолдың соңына дейінгі кез келген нәрсені
Python интерпретаторы елемейді.
Түсініктемелер өте пайдалы - олар сіздің кодыңызды
басқаларға және өзіңіз үшін түсінікті етуге көмектеседі.
27 слайд
Python бағдарламаларына нұсқауларды немесе код бөлімдерін сипаттау үшін түсініктемелер (комментарий) қосуға болады. Ол үшін # белгісі қолданылады. Осы таңбадан кейін жолдың соңына дейінгі кез келген нәрсені Python интерпретаторы елемейді. Түсініктемелер өте пайдалы - олар сіздің кодыңызды басқаларға және өзіңіз үшін түсінікті етуге көмектеседі.
#28 слайд
input () функциясы
Пайдаланушы енгізген деректерді алу Python-дағы
айнымалыларға тек бағдарлама арқылы ғана емес, сонымен
қатар қолданушы енгізу арқылы да мән беруге болады. Ол
үшін input () функциясы қолданылады. Бұл аргумент
ретінде жолды алады, ол пайдаланушыға көрсетіледі, оған
деректерді енгізуге түрткі болады, содан кейін
пайдаланушы енгізген жолды оқиды.
Мұндай таңбалар, егер олар сандық мәндер болса да
мәтіндік жол ретінде түсіндіріледі. Бұл жол кез-келген
айнымалыға тағайындау операторы = арқылы
тағайындалуы мүмкін. Кейіннен сіз осы айнымалымен
басқалармен жұмыс істей аласыз, мысалы, print ()
функциясында айнымалы атауын көрсету арқылы оның
мәнін көрсете аласыз.
28 слайд
input () функциясы Пайдаланушы енгізген деректерді алу Python-дағы айнымалыларға тек бағдарлама арқылы ғана емес, сонымен қатар қолданушы енгізу арқылы да мән беруге болады. Ол үшін input () функциясы қолданылады. Бұл аргумент ретінде жолды алады, ол пайдаланушыға көрсетіледі, оған деректерді енгізуге түрткі болады, содан кейін пайдаланушы енгізген жолды оқиды. Мұндай таңбалар, егер олар сандық мәндер болса да мәтіндік жол ретінде түсіндіріледі. Бұл жол кез-келген айнымалыға тағайындау операторы = арқылы тағайындалуы мүмкін. Кейіннен сіз осы айнымалымен басқалармен жұмыс істей аласыз, мысалы, print () функциясында айнымалы атауын көрсету арқылы оның мәнін көрсете аласыз.
#29 слайд
print ('Atiniz:')
name=input()
print('Privet,',name)
Алдымен бағдарлама мәтінді «атыңыз?» шығарады.
Содан кейін бағдарлама пайдаланушыдан деректер
енгізілуін күтеді. Мәліметтерді енгізу input () командасы
арқылы жүзеге асырылады. Input () командасы әрқашан
жақшамен жазылады. Бағдарлама () жеткенде,
пайдаланушының мәтінді пернетақтадан енгізуін күтеді
(енгізу Enter пернесін басу арқылы аяқталады).
Осылайша, input () пайдаланушыдан кейбір мәліметтерді
алады және шақырту орнына жол мәнін ауыстырады,
біздің жағдайда ол оны есім айнымалысының мәні
ретінде жазады.
29 слайд
print ('Atiniz:') name=input() print('Privet,',name) Алдымен бағдарлама мәтінді «атыңыз?» шығарады. Содан кейін бағдарлама пайдаланушыдан деректер енгізілуін күтеді. Мәліметтерді енгізу input () командасы арқылы жүзеге асырылады. Input () командасы әрқашан жақшамен жазылады. Бағдарлама () жеткенде, пайдаланушының мәтінді пернетақтадан енгізуін күтеді (енгізу Enter пернесін басу арқылы аяқталады). Осылайша, input () пайдаланушыдан кейбір мәліметтерді алады және шақырту орнына жол мәнін ауыстырады, біздің жағдайда ол оны есім айнымалысының мәні ретінде жазады.
#30 слайд
«Сіздің атыңыз кім?» мәтінін экранға шығарамыз,
содан кейін ғана деректерді оқимыз.
Бұл өте кең таралған сценарий болғандықтан, сіз Python-
да мәтінді input () командасына параметр ретінде жібере
отырып көрсете аласыз. Алдыңғы кодты келесідей жазуға
болады:
name = input(' Как тебя зовут?')
print(' Привет,', name)
user = input( 'I am Python. What is your name? : ' )
print( 'Welcome' , user )
30 слайд
«Сіздің атыңыз кім?» мәтінін экранға шығарамыз, содан кейін ғана деректерді оқимыз. Бұл өте кең таралған сценарий болғандықтан, сіз Python- да мәтінді input () командасына параметр ретінде жібере отырып көрсете аласыз. Алдыңғы кодты келесідей жазуға болады: name = input(' Как тебя зовут?') print(' Привет,', name) user = input( 'I am Python. What is your name? : ' ) print( 'Welcome' , user )
#31 слайд
Print () функциясын қолданып бірнеше мәндерді
басып шығарған кезде, олар әдепкі бойынша бір бос
орынмен бөлінеді. Баламалы бөлгішті көрсету үшін, sep
параметрін print () функциясына қосуға болады. Мысалы,
егер сіз sep = '*' қолдансаңыз, нәтижеде * арқылы бөлінген
мәндер пайда болады.
Сондай-ақ, әдепкі бойынша print () функциясы әр
жолдың соңында көрсетілмейтін жаңа жол таңбасын (\ n)
басып шығарады. end параметрін қолдана отырып, өзіңіздің
символыңызды көрсетуге болады. Мысалы, end = '!' әр
жолдың соңында леп белгісін басады.
31 слайд
Print () функциясын қолданып бірнеше мәндерді басып шығарған кезде, олар әдепкі бойынша бір бос орынмен бөлінеді. Баламалы бөлгішті көрсету үшін, sep параметрін print () функциясына қосуға болады. Мысалы, егер сіз sep = '*' қолдансаңыз, нәтижеде * арқылы бөлінген мәндер пайда болады. Сондай-ақ, әдепкі бойынша print () функциясы әр жолдың соңында көрсетілмейтін жаңа жол таңбасын (\ n) басып шығарады. end параметрін қолдана отырып, өзіңіздің символыңызды көрсетуге болады. Мысалы, end = '!' әр жолдың соңында леп белгісін басады.
#32 слайд
Қателерді түзеу
Python-да жазылған бағдарламаларды орындау
кезінде қателіктер туындауы мүмкін. Қателердің үш негізгі
түрі бар:
• Синтаксистік қате - интерпретатор Python тілінің
ережелеріне сәйкес келмейтін кодты өңдеген кезде пайда
болады, мысалы, жол айнымалысының айналасында
тырнақшалар болмаса . Интерпретатор тоқтайды және
бағдарламаның орындалуынсыз қатені хабарлайды.
• Орындау қатесі - бағдарламаны орындау кезінде пайда
болады. Мысалы, типтің сәйкес келмеуіне байланысты
айнымалыны тану мүмкін болмаған кезде. Интерпретатор
бағдарламаны іске қосып, қателікке тоқтайды және қателік
сипатын ерекшелік ретінде хабарлайды.
32 слайд
Қателерді түзеу Python-да жазылған бағдарламаларды орындау кезінде қателіктер туындауы мүмкін. Қателердің үш негізгі түрі бар: • Синтаксистік қате - интерпретатор Python тілінің ережелеріне сәйкес келмейтін кодты өңдеген кезде пайда болады, мысалы, жол айнымалысының айналасында тырнақшалар болмаса . Интерпретатор тоқтайды және бағдарламаның орындалуынсыз қатені хабарлайды. • Орындау қатесі - бағдарламаны орындау кезінде пайда болады. Мысалы, типтің сәйкес келмеуіне байланысты айнымалыны тану мүмкін болмаған кезде. Интерпретатор бағдарламаны іске қосып, қателікке тоқтайды және қателік сипатын ерекшелік ретінде хабарлайды.
#33 слайд
• Логикалық қателік (мағыналық) - бағдарлама өзін
ойластырғандай орындалмаған кезде пайда болады.
Мысалы, есептелген өрнектегі әрекеттердің реті
анықталмаған кезде. Интерпретатор бағдарламаны
басқарады және қате туралы хабарламайды.
Синтаксистік пен орындау уақытындағы қателер
түзетілгенде бәрі түсінікті, өйткені и нтерпретатор
қатенің қай жерде болғанын айтады және оның шығу
сипатын көрсетеді. Бірақ логикалық қателер кодты
егжей-тегжейлі зерттеуді қажет етеді.
33 слайд
• Логикалық қателік (мағыналық) - бағдарлама өзін ойластырғандай орындалмаған кезде пайда болады. Мысалы, есептелген өрнектегі әрекеттердің реті анықталмаған кезде. Интерпретатор бағдарламаны басқарады және қате туралы хабарламайды. Синтаксистік пен орындау уақытындағы қателер түзетілгенде бәрі түсінікті, өйткені и нтерпретатор қатенің қай жерде болғанын айтады және оның шығу сипатын көрсетеді. Бірақ логикалық қателер кодты егжей-тегжейлі зерттеуді қажет етеді.
#34 слайд
Жақшаның алдында тырнақшаны қосып, жолды аяқтаңыз
және бағдарламаны қайта бастаңыз. Қатенің жойылғанын
көресіз.
Енді айнымалыны инициализациялайтын жаңа
бағдарламаны құрайық. Осы айнымалы үшін жарамсыз
атауды көрсетіп оның мәнін шығарайық. Орындалу қатесі
туралы қалай хабарлайтынын көресіз.
34 слайд
Жақшаның алдында тырнақшаны қосып, жолды аяқтаңыз және бағдарламаны қайта бастаңыз. Қатенің жойылғанын көресіз. Енді айнымалыны инициализациялайтын жаңа бағдарламаны құрайық. Осы айнымалы үшін жарамсыз атауды көрсетіп оның мәнін шығарайық. Орындалу қатесі туралы қалай хабарлайтынын көресіз.
#35 слайд
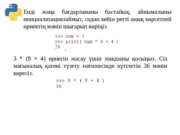
Енді жаңа бағдарламаны баста йық , айнымалыны
инициализациялаймыз, содан кейін ретті анық көрсетпей
өрнектің мәнін шығарып көріңіз.
3 * (8 + 4) өрнегін жасау үшін жақшаны қосыңыз . Сіз
мағыналық қатені түзету нәтижесінде күтілетін 36 мәнін
көресіз.
35 слайд
Енді жаңа бағдарламаны баста йық , айнымалыны инициализациялаймыз, содан кейін ретті анық көрсетпей өрнектің мәнін шығарып көріңіз. 3 * (8 + 4) өрнегін жасау үшін жақшаны қосыңыз . Сіз мағыналық қатені түзету нәтижесінде күтілетін 36 мәнін көресіз.
#36 слайд
Қорытынды
• Python - нәтижелерді көрсету үшін Python
интерпретаторын қолданатын жоғары деңгейлі
бағдарламалау тілі.
• Python 2.7 - 2.x тармағының соңғы нұсқасы, ал 3.x. қол
жетімді жаңа жаңартулар.
• Windows операциялық жүйесінің пайдаланушылары MSI
орнатушысы арқылы, ал Linux қолданушылары пакеттік
менеджердің көмегімен орната алады.
• Python интерпретаторының интерактивті режимі бар,
мұнда код бөліктерін тексеруге болады және бағдарламаны
жөндеу үшін өте пайдалы.
• Python бағдарламасы - қарапайым мәтіндік редакторда
жасалатын және .py кеңейтілімімен сақталатын мәтіндік
файл.
36 слайд
Қорытынды • Python - нәтижелерді көрсету үшін Python интерпретаторын қолданатын жоғары деңгейлі бағдарламалау тілі. • Python 2.7 - 2.x тармағының соңғы нұсқасы, ал 3.x. қол жетімді жаңа жаңартулар. • Windows операциялық жүйесінің пайдаланушылары MSI орнатушысы арқылы, ал Linux қолданушылары пакеттік менеджердің көмегімен орната алады. • Python интерпретаторының интерактивті режимі бар, мұнда код бөліктерін тексеруге болады және бағдарламаны жөндеу үшін өте пайдалы. • Python бағдарламасы - қарапайым мәтіндік редакторда жасалатын және .py кеңейтілімімен сақталатын мәтіндік файл.
#37 слайд
• print () функциясы жақша ішінде көрсетілген жолды
шығарады. Жол мәндері тырнақшаға алынуы керек.
• Python айн...
37 слайд
• print () функциясы жақша ішінде көрсетілген жолды шығарады. Жол мәндері тырнақшаға алынуы керек. • Python айн...
шағым қалдыра аласыз













