Презентация "Туындыны табу ережелері" 10 сынып

#1 слайд
АШЫҚ САБАҚ
Тақырыбы:
Туындыны табу ережелері
10 “а” сыныбы
2014-2015 оқу жылы
Математика пәнінің мұғалімі:
Сарбасова Б.А.
С. Көбеев атындағы №56 жалпы орта мектебі
1 слайд
АШЫҚ САБАҚ Тақырыбы: Туындыны табу ережелері 10 “а” сыныбы 2014-2015 оқу жылы Математика пәнінің мұғалімі: Сарбасова Б.А. С. Көбеев атындағы №56 жалпы орта мектебі
#2 слайд
2
Сабақтың мақсаты:
Білімділік: туындыны табу ережелерін түсіндіру, оның
формулаларын есеп шығару барысында қолдана білуге үйрету және
меңгерту;
Дамытушылық: оқушылардың есеп шығару, ойлау және танымдық
қабілеттерін дамыту, ой-өрісін кеңейту, пәнге қызығушылығын
арттыру, есте сақтау қабілетін дамыту;
Тәрбиелік: оқушыларды жауапкершілікке, өзін-өзі бағалауға,
ұжымда, топта жұмыс істеуге тәрбиелеу, білуге, біліктілікке баулу.
2 слайд
2 Сабақтың мақсаты: Білімділік: туындыны табу ережелерін түсіндіру, оның формулаларын есеп шығару барысында қолдана білуге үйрету және меңгерту; Дамытушылық: оқушылардың есеп шығару, ойлау және танымдық қабілеттерін дамыту, ой-өрісін кеңейту, пәнге қызығушылығын арттыру, есте сақтау қабілетін дамыту; Тәрбиелік: оқушыларды жауапкершілікке, өзін-өзі бағалауға, ұжымда, топта жұмыс істеуге тәрбиелеу, білуге, біліктілікке баулу.
#3 слайд
Сабақтың түрі: Ашық сабақ
Сабақтың көрнекілігі: интерактивті тақта, оқулық.
3
Сабақтың барысы:
Ұйымдастыру сәті
Ауызша есептеу
Жаңа сабақты түсіндіру
Сабақты бекіту
Деңгейлік тапсырманы орындау
Қорытынды
3 слайд
Сабақтың түрі: Ашық сабақ Сабақтың көрнекілігі: интерактивті тақта, оқулық. 3 Сабақтың барысы: Ұйымдастыру сәті Ауызша есептеу Жаңа сабақты түсіндіру Сабақты бекіту Деңгейлік тапсырманы орындау Қорытынды
#4 слайд
4
Жауабы: 9
Жауабы: 0
Жауабы: 5.5
Үй тапсырмасын тексеру №170
4 слайд
4 Жауабы: 9 Жауабы: 0 Жауабы: 5.5 Үй тапсырмасын тексеру №170
#5 слайд
5
Ой қозғау
1-ереже: Егер x нүктесінде u және v функцияларының u,
’
v
’
туындылары бар болса, онда осы нүктеде олардың
қосындыларының да туындысы бар болады және ол
(u+v)
’
=u
’
+v
’
(1)
формуласымен анықталады.
1-мысал. f(x)=x
2
-x+5 функциясының туындысын табайық.
Шешуі: f
’
(x)=(x
2
-x+5)
’
=2x-1+0=2x-1.
Жауабы: 2x-1
5 слайд
5 Ой қозғау 1-ереже: Егер x нүктесінде u және v функцияларының u, ’ v ’ туындылары бар болса, онда осы нүктеде олардың қосындыларының да туындысы бар болады және ол (u+v) ’ =u ’ +v ’ (1) формуласымен анықталады. 1-мысал. f(x)=x 2 -x+5 функциясының туындысын табайық. Шешуі: f ’ (x)=(x 2 -x+5) ’ =2x-1+0=2x-1. Жауабы: 2x-1
#6 слайд
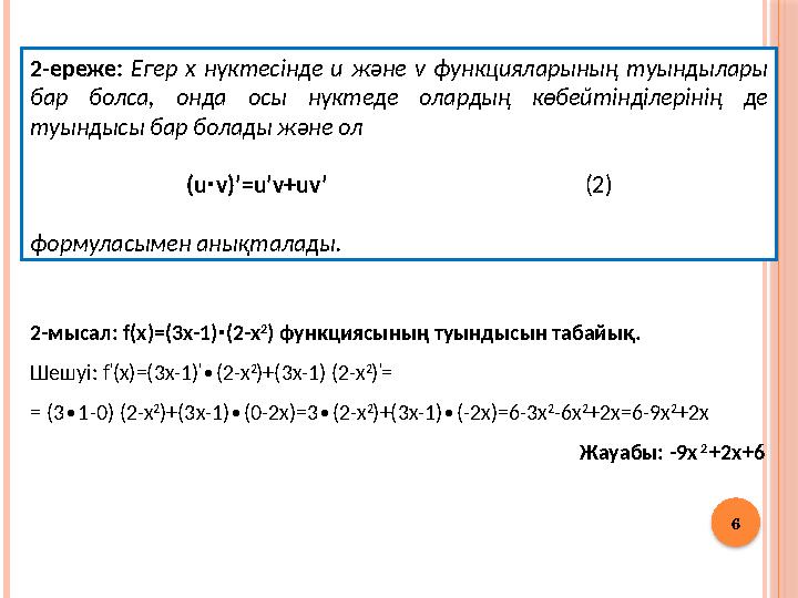
6
2-ереже: Егер x нүктесінде u және v функцияларының туындылары
бар болса, онда осы нүктеде олардың көбейтінділерінің де
туындысы бар болады және ол
(u v)’=u’v+uv’
∙
(2)
формуласымен анықталады.
2-мысал: f(x)=(3x-1) (2-x
∙
2
) функциясының туындысын табайық.
Шешуі: f
’
(x)=(3x-1)
’
(2-x
∙
2
)+(3x-1) (2-x
2
)
’
=
= (3 1-0) (2-x
∙
2
)+(3x-1) (0-2x)=3 (2-x
∙ ∙
2
)+(3x-1) (-2x)=6-3x
∙
2
-6x
2
+2x=6-9x
2
+2x
Жауабы: -9x
2
+2x+6
6 слайд
6 2-ереже: Егер x нүктесінде u және v функцияларының туындылары бар болса, онда осы нүктеде олардың көбейтінділерінің де туындысы бар болады және ол (u v)’=u’v+uv’ ∙ (2) формуласымен анықталады. 2-мысал: f(x)=(3x-1) (2-x ∙ 2 ) функциясының туындысын табайық. Шешуі: f ’ (x)=(3x-1) ’ (2-x ∙ 2 )+(3x-1) (2-x 2 ) ’ = = (3 1-0) (2-x ∙ 2 )+(3x-1) (0-2x)=3 (2-x ∙ ∙ 2 )+(3x-1) (-2x)=6-3x ∙ 2 -6x 2 +2x=6-9x 2 +2x Жауабы: -9x 2 +2x+6
#7 слайд
7
3-ереже: Егер х нүктесінде u және v функцияларының туындылары
бар және v≠0 болса, онда осы нүктеде олардың бөліндісінің де
туындысы бар болады және ол
= (3)
формуласы арқылы анықталады.
3-мысал: функциясының туындысын табайық.
Жауабы:
7 слайд
7 3-ереже: Егер х нүктесінде u және v функцияларының туындылары бар және v≠0 болса, онда осы нүктеде олардың бөліндісінің де туындысы бар болады және ол = (3) формуласы арқылы анықталады. 3-мысал: функциясының туындысын табайық. Жауабы:
#8 слайд
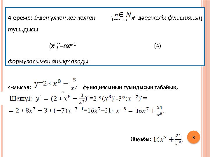
8
4-ереже: 1-ден үлкен кез келген үшін y=x
n
дәрежелік функцияның
туындысы
(x
n
)
’
=nx
n-1
(4)
формуласымен анықталады.
4-мысал: функциясының туындысын табайық.
Жауабы:
8 слайд
8 4-ереже: 1-ден үлкен кез келген үшін y=x n дәрежелік функцияның туындысы (x n ) ’ =nx n-1 (4) формуласымен анықталады. 4-мысал: функциясының туындысын табайық. Жауабы:
#9 слайд
9
Ой шабуылы
Есеп шығару №175 (а,б); №176 (а,б)
a) f(x)=x
2
-3x+1 б) f(x)=7x
8
-8x
7
a) f(x)=2x
2
+3x б) f(x)=x
6
-x
3
+1
Жауабы:
№175
a)2x-3
б)56x
7
-56x
6
№176
а)4x+3
б)6x
5
-3x
2
9 слайд
9 Ой шабуылы Есеп шығару №175 (а,б); №176 (а,б) a) f(x)=x 2 -3x+1 б) f(x)=7x 8 -8x 7 a) f(x)=2x 2 +3x б) f(x)=x 6 -x 3 +1 Жауабы: №175 a)2x-3 б)56x 7 -56x 6 №176 а)4x+3 б)6x 5 -3x 2
#10 слайд
10
Деңгейлік тапсырмалар
1) y=4x-3 функциясының туындысын табыңыз:
а)-4 b)4 c)-3 d)3 e)0
2) f(x)=2x
3
+x
2
туындысын табыңыз:
а)6x
2
+2x b)2x
2
+2x c)-2x
2
+2 d)3x
2
+2x e)-3x
2
+2x
3) y=2x(x
3
+1) функциясының туындысын табыңыз:
а)8x
3
+1 b)2x+2 c)8x
3
+2 d)-8x
3
+2 e)8x
3
-2
4) y=3x
10
функциясының туындысын табыңыз:
a)x
9
b)3x
9
c)-x
9
d)-3x
9
e)30x
9
5) функциясының туындысын табыңыз:
10 слайд
10 Деңгейлік тапсырмалар 1) y=4x-3 функциясының туындысын табыңыз: а)-4 b)4 c)-3 d)3 e)0 2) f(x)=2x 3 +x 2 туындысын табыңыз: а)6x 2 +2x b)2x 2 +2x c)-2x 2 +2 d)3x 2 +2x e)-3x 2 +2x 3) y=2x(x 3 +1) функциясының туындысын табыңыз: а)8x 3 +1 b)2x+2 c)8x 3 +2 d)-8x 3 +2 e)8x 3 -2 4) y=3x 10 функциясының туындысын табыңыз: a)x 9 b)3x 9 c)-x 9 d)-3x 9 e)30x 9 5) функциясының туындысын табыңыз:
#11 слайд
11
Үй жұмысы: №175 (ә,в), №176 (ә,в)
Қорытынды: оқушыларды есеп шығару деңгейіне қарай
бағалаймын.
Сабақ аяқталды.
Ой қорытындылау
11 слайд
11 Үй жұмысы: №175 (ә,в), №176 (ә,в) Қорытынды: оқушыларды есеп шығару деңгейіне қарай бағалаймын. Сабақ аяқталды. Ой қорытындылау
#12 слайд
Қатысқандарыңызға көп
рақмет!!!
12 слайд
Қатысқандарыңызға көп рақмет!!!
шағым қалдыра аласыз


