Құрама шарттарды программалау

#1 слайд
Сабақтың тақырыбы:
Құрамды шарттарды программалау.
Сабаққа
негізделген
оқу
мақсаттары:
7.3.3.2- сызықтық және тармақталу алгортимдерін
программаны өңдеудің кіріктірілген ортасында жазу
Өтілетін
сыныбы:
Жас
ерекшеліктері
7 12-13 жас
Күтілетін
нәтиже:
С++ программалау ортасында құрамды шарттарды
пайдаланып , тармақталу алгоритмдеріне программалар
құруға үйренеді.
ОҚО, Мақтарал ауданы, “С.Торайғыров атындағы жалпы ортамектебі”
коммуналдық мемлекеттік мекемесінің информатика пәні мұғалімі
Ниязбекова Шынар Туленовна
1 слайд
Сабақтың тақырыбы: Құрамды шарттарды программалау. Сабаққа негізделген оқу мақсаттары: 7.3.3.2- сызықтық және тармақталу алгортимдерін программаны өңдеудің кіріктірілген ортасында жазу Өтілетін сыныбы: Жас ерекшеліктері 7 12-13 жас Күтілетін нәтиже: С++ программалау ортасында құрамды шарттарды пайдаланып , тармақталу алгоритмдеріне программалар құруға үйренеді. ОҚО, Мақтарал ауданы, “С.Торайғыров атындағы жалпы ортамектебі” коммуналдық мемлекеттік мекемесінің информатика пәні мұғалімі Ниязбекова Шынар Туленовна
#2 слайд
Сабақтың мақсаттары
Барлық оқушылар:
Құрамды шарттарды жазуда программалау тілінде
пайдаланаылатын логикалық операцияларды біледі.
Оқушылардың басым бөлігі:
Тармақталу алгоритмдеріне программа құруда құрамды
шарттарды жазуда логикалық операцияларды пайдалану
жолдарын үйренеді.
Кейбір оқушылар
Құрамды шарттарды пайдаланып, тармақталу
алгоритмдеріне берілген есептерді С++ программалау
тілінде программа құруды үйренеді.
Бағалау критерийі
1.Есептің математикалық моделін құрады;
2.Есептің алгоритмін құруды үйренеді;
3.Құрамды шарттарды пайдаланып, тармақталу
алгоритмдеріне берілген есептерді С++ программалау
тілінде программа құрады.
2 слайд
Сабақтың мақсаттары Барлық оқушылар: Құрамды шарттарды жазуда программалау тілінде пайдаланаылатын логикалық операцияларды біледі. Оқушылардың басым бөлігі: Тармақталу алгоритмдеріне программа құруда құрамды шарттарды жазуда логикалық операцияларды пайдалану жолдарын үйренеді. Кейбір оқушылар Құрамды шарттарды пайдаланып, тармақталу алгоритмдеріне берілген есептерді С++ программалау тілінде программа құруды үйренеді. Бағалау критерийі 1.Есептің математикалық моделін құрады; 2.Есептің алгоритмін құруды үйренеді; 3.Құрамды шарттарды пайдаланып, тармақталу алгоритмдеріне берілген есептерді С++ программалау тілінде программа құрады.
#3 слайд
Тілдік мақсаттар (ЖОТА)
Оқушылар: Логикалық операцияларды есептердің берілуіне байланысты
қолданылу жолдарын талдай алады.
Негізгі сөздер мен тіркестер:
Егер, онда, әйтпесе, шарт, және, немесе, емес
Сыныптағы диалог/ жазылым үшін пайдалы тілдік бірліктер:
Талқылауға арналған тармақтар:
Қандай есептерге программалар құруда логикалық операциялар қолданылады?
Сіз неліктен ....екенін айта аласыз ба?
«Және», «Немесе» логикалық операциясының негізгі қызметтерін ажырата
аласыз ба?
Жазылым бойынша ұсыныстар:
Термин сөздерді үш тілде жазуға мән беру
Құрама шарт-составные условия-compound conditions
Және- и- and
Немесе- или- or
Емес-…- not
Құндылықтарға баулуҚұндылықтарға баулу арқылы есептерге программалар құруда шығармашалық
және сын тұрғысынан ойлауға, жауапкершілік, өмір бойы оқуға дайын болуға
баулу.
Пәнаралық байланыс: математика, геометрия, физика, орыс тілі, ағылшын тілі
Алдыңғы білім: Шартты өту операторларын қолданып ,тармақталу алгоритдеріне берілген есептерге
программалау тілінде программа құру.
3 слайд
Тілдік мақсаттар (ЖОТА) Оқушылар: Логикалық операцияларды есептердің берілуіне байланысты қолданылу жолдарын талдай алады. Негізгі сөздер мен тіркестер: Егер, онда, әйтпесе, шарт, және, немесе, емес Сыныптағы диалог/ жазылым үшін пайдалы тілдік бірліктер: Талқылауға арналған тармақтар: Қандай есептерге программалар құруда логикалық операциялар қолданылады? Сіз неліктен ....екенін айта аласыз ба? «Және», «Немесе» логикалық операциясының негізгі қызметтерін ажырата аласыз ба? Жазылым бойынша ұсыныстар: Термин сөздерді үш тілде жазуға мән беру Құрама шарт-составные условия-compound conditions Және- и- and Немесе- или- or Емес-…- not Құндылықтарға баулуҚұндылықтарға баулу арқылы есептерге программалар құруда шығармашалық және сын тұрғысынан ойлауға, жауапкершілік, өмір бойы оқуға дайын болуға баулу. Пәнаралық байланыс: математика, геометрия, физика, орыс тілі, ағылшын тілі Алдыңғы білім: Шартты өту операторларын қолданып ,тармақталу алгоритдеріне берілген есептерге программалау тілінде программа құру.
#4 слайд
Ұйымдастыру кезеңі
1. Оқушылармен сәлемдесу.
2. Оқушыларды түгелдеу.
3. Сыныпта ынтымақтастық атмосферасын орнату.
«Жер сілкіну» тренингі.
Үш адамнан ұстасып үй соғады, ортасында бір адам тұрады,
1- қимылдайды –қимылдайды адамдар десе ішіндегі адамдар
жүгіріп, келесі үйдің ішіне кіріп кетеді.
2- қимылдайды –қимылдайды үйлер қимылдайды десек
үйлер жүгіріп барып тұрған адамды қоршайды, 3- Жер
сілкінді десек үйлер қолын түсіріп, басқа үйлермен үй
соғады. Кезек кезек ауысып тұрады .
2 түрлі құрамды шарттар жазылған қима қағаздар
арқылы 2 топқа біріктіру.
4 слайд
Ұйымдастыру кезеңі 1. Оқушылармен сәлемдесу. 2. Оқушыларды түгелдеу. 3. Сыныпта ынтымақтастық атмосферасын орнату. «Жер сілкіну» тренингі. Үш адамнан ұстасып үй соғады, ортасында бір адам тұрады, 1- қимылдайды –қимылдайды адамдар десе ішіндегі адамдар жүгіріп, келесі үйдің ішіне кіріп кетеді. 2- қимылдайды –қимылдайды үйлер қимылдайды десек үйлер жүгіріп барып тұрған адамды қоршайды, 3- Жер сілкінді десек үйлер қолын түсіріп, басқа үйлермен үй соғады. Кезек кезек ауысып тұрады . 2 түрлі құрамды шарттар жазылған қима қағаздар арқылы 2 топқа біріктіру.
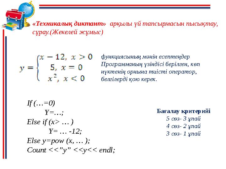
#5 слайд
Бағалау критерийі
5 сөз- 3 ұпай
4 сөз- 2 ұпай
3 сөз- 1 ұпай
«Техникалық диктант» арқылы үй тапсырмасын пысықтау,
сұрау.(Жекелей жұмыс)
функциясының мәнін есептеңдер
Программаның үзіндісі берілген, көп
нүктенің орнына тиісті оператор,
белгілерді қою керек.
If (…=0)
Y=…;
Else if (x> … )
Y= … -12;
Else y=pow (x, … );
Count <<”y” <<y<< endl;
5 слайд
Бағалау критерийі 5 сөз- 3 ұпай 4 сөз- 2 ұпай 3 сөз- 1 ұпай «Техникалық диктант» арқылы үй тапсырмасын пысықтау, сұрау.(Жекелей жұмыс) функциясының мәнін есептеңдер Программаның үзіндісі берілген, көп нүктенің орнына тиісті оператор, белгілерді қою керек. If (…=0) Y=…; Else if (x> … ) Y= … -12; Else y=pow (x, … ); Count <<”y” <<y<< endl;
#6 слайд
Жаңа сабақтың тақырыбын ашу.
IDEAL тәсілі
Проблемалық жағдаяттар берілген ақпаратпен жұмыс істеуге
қолайлы тәсіл.
I – программа мазмұнындағы проблеманы анықтау
D – проблеманы сипаттау
E – проблеманы шешу жолдарын анықтау
A – проблеманы шешу үшін әрекет жасау (мәселені шешу
жолын көрсету)
L – қорытынды жасау, атқарылған жұмысқа рефлексия жасау
A<B<C теңсіздігі орындалса, осы айнымалылардың
қосындысын табатын программаның үзіндісі берілген.
If (a<b) (b<c)
Z=a+b+c;
Count <<”z”<<z<<endl;
6 слайд
Жаңа сабақтың тақырыбын ашу. IDEAL тәсілі Проблемалық жағдаяттар берілген ақпаратпен жұмыс істеуге қолайлы тәсіл. I – программа мазмұнындағы проблеманы анықтау D – проблеманы сипаттау E – проблеманы шешу жолдарын анықтау A – проблеманы шешу үшін әрекет жасау (мәселені шешу жолын көрсету) L – қорытынды жасау, атқарылған жұмысқа рефлексия жасау A<B<C теңсіздігі орындалса, осы айнымалылардың қосындысын табатын программаның үзіндісі берілген. If (a<b) (b<c) Z=a+b+c; Count <<”z”<<z<<endl;
#7 слайд
Жаңа сабақ:Құрамды шарттарды программалау.
7 слайд
Жаңа сабақ:Құрамды шарттарды программалау.
#8 слайд
«Кластерлер» тәсілі арқылы құрамды шарттарды
программалауда пайдаланылатын логикалық операцияларды
пайдалануды айқындауға арналған жазба кестелерді
құрастырады. (97-99 бет) (Топтық жұмыс)
Топты бағалауға, өзара бірін- бірі бағалауға нұсқау беру
ЭЕМ
буындары
ІІІ буын микросызба
IV буын
І буын
Электрон-
дық лампа
ІІ буын
V буын
Жасанды
интеллект
8 слайд
«Кластерлер» тәсілі арқылы құрамды шарттарды программалауда пайдаланылатын логикалық операцияларды пайдалануды айқындауға арналған жазба кестелерді құрастырады. (97-99 бет) (Топтық жұмыс) Топты бағалауға, өзара бірін- бірі бағалауға нұсқау беру ЭЕМ буындары ІІІ буын микросызба IV буын І буын Электрон- дық лампа ІІ буын V буын Жасанды интеллект
#9 слайд
Критерий Дескриптор Ұпайы
1.Есептің математикалық
моделін құрады
Математикалық өрнектер мен
шарттарды құрастырады
1
2.Есептің алгоритмін түзеді 1.Аргументтерді дұрыс
сипаттайды
2. Шарттарды дұрыс құра
алады
1
2
2.Құрамды шарттарды
пайдаланып, тармақталу
алгоритмдеріне берілген есептерді
С++ программалау тілінде
программа құрады.
1. Есептің программасын
құрады және қатесін тексере
алады
2. Программаның нәтижесін
көре алады
3
4
Жаңа сабақты бекіту
Компьютердегі тәжірибелік жұмыс. Жекелей тапсырма
А-деңгейі
Есептің математиаклық моделін
құрастыру.
В- деңгейі
Есептің алгоритмін түзу.
С- деңгейі
С++ программалау тілінде
программа құру.
Бағалау критерийі
9 слайд
Критерий Дескриптор Ұпайы 1.Есептің математикалық моделін құрады Математикалық өрнектер мен шарттарды құрастырады 1 2.Есептің алгоритмін түзеді 1.Аргументтерді дұрыс сипаттайды 2. Шарттарды дұрыс құра алады 1 2 2.Құрамды шарттарды пайдаланып, тармақталу алгоритмдеріне берілген есептерді С++ программалау тілінде программа құрады. 1. Есептің программасын құрады және қатесін тексере алады 2. Программаның нәтижесін көре алады 3 4 Жаңа сабақты бекіту Компьютердегі тәжірибелік жұмыс. Жекелей тапсырма А-деңгейі Есептің математиаклық моделін құрастыру. В- деңгейі Есептің алгоритмін түзу. С- деңгейі С++ программалау тілінде программа құру. Бағалау критерийі
#10 слайд
Ішіне сыртына
Қорытынды
«Ішіне- сыртына» стратегиясы арқылы тапсырма беру.
Төмендегі сөздерді if, int, else, main, and, cin, or, cout, not қызметші cөздерінің
ішінен құрамды шарттарға байланысты сөздерді ішіне, қатысы жоқ сөздерді теріп
жазу.
Аты- жөні: _____________________
Ішіне- сыртына стратегиясы
10 слайд
Ішіне сыртына Қорытынды «Ішіне- сыртына» стратегиясы арқылы тапсырма беру. Төмендегі сөздерді if, int, else, main, and, cin, or, cout, not қызметші cөздерінің ішінен құрамды шарттарға байланысты сөздерді ішіне, қатысы жоқ сөздерді теріп жазу. Аты- жөні: _____________________ Ішіне- сыртына стратегиясы
#11 слайд
Ішіне- сыртына стратегиясы
Ішіне сыртына
If Int
Else main
And cin
Or count
not
Бағалау критерийі
5 сөз- 3 ұпай
4 сөз- 2 ұпай
3 сөз- 1 ұпай
11 слайд
Ішіне- сыртына стратегиясы Ішіне сыртына If Int Else main And cin Or count not Бағалау критерийі 5 сөз- 3 ұпай 4 сөз- 2 ұпай 3 сөз- 1 ұпай
#12 слайд
Рефлексия: «Екі жұлдыз, бір тілек».
Үйге тапсырма: Тақырыпты оқып,
талдау деңгейіне берілген №2 есепке программа құру.
12 слайд
Рефлексия: «Екі жұлдыз, бір тілек». Үйге тапсырма: Тақырыпты оқып, талдау деңгейіне берілген №2 есепке программа құру.
#13 слайд
Саралау- Сіз қандай
тәсілмен көбірек қолдау
көрсетпексіз? Сіз
басқаларға қарағанда
қабілетті оқушыларға
қандай тапсырмалар
бересіз?
Бағалау- Сіз оқушылардың
материалды игеру деңгейін
қалай тексеруді жоспарлап
отырсыз?
Денсаулық және қауіпсіздік
техникасын сақтау
«Техникалық диктант»,
«Ішіне- сыртына»
страгияларын пайдаланып
оқушылардың
қажеттіліктеріне қарай
жекелей тапсырмалар бердім.
Тәжірибелік тапсырмаларды
орындауда деңгейлік
тапсырмаларды
орындаттым. «Кластерлер»
тәсілі арқылы ұйымшыл топ
пен топ мүшелері арасында
талқылау мен зерттеушілік
әңгімені өрбіттім.
-Әр тапсырмадан кейін
бағалау критерййлерін;
-Топтық жұмыстан кейін
смайликтер арқылы
бағалаттым;
-өзара- бірін-бірі бағалау;
- “Екі жұлдыз, бір тілек”
арқылы кері байланыс
орнаттым.
- Сергіту жаттығуларын
орындау;
- Техникалық қауіпсіздік
ережелерін сақтау.
-Оқушылардың компьютер
алдында дұрыс отыруын
қадағалау;
13 слайд
Саралау- Сіз қандай тәсілмен көбірек қолдау көрсетпексіз? Сіз басқаларға қарағанда қабілетті оқушыларға қандай тапсырмалар бересіз? Бағалау- Сіз оқушылардың материалды игеру деңгейін қалай тексеруді жоспарлап отырсыз? Денсаулық және қауіпсіздік техникасын сақтау «Техникалық диктант», «Ішіне- сыртына» страгияларын пайдаланып оқушылардың қажеттіліктеріне қарай жекелей тапсырмалар бердім. Тәжірибелік тапсырмаларды орындауда деңгейлік тапсырмаларды орындаттым. «Кластерлер» тәсілі арқылы ұйымшыл топ пен топ мүшелері арасында талқылау мен зерттеушілік әңгімені өрбіттім. -Әр тапсырмадан кейін бағалау критерййлерін; -Топтық жұмыстан кейін смайликтер арқылы бағалаттым; -өзара- бірін-бірі бағалау; - “Екі жұлдыз, бір тілек” арқылы кері байланыс орнаттым. - Сергіту жаттығуларын орындау; - Техникалық қауіпсіздік ережелерін сақтау. -Оқушылардың компьютер алдында дұрыс отыруын қадағалау;
#14 слайд
Назарларыңызға
рахмет!!!
14 слайд
Назарларыңызға рахмет!!!
шағым қалдыра аласыз


