Бекітемін:
|
Бөлім: |
Тізбектер |
||||
|
Педагогтің аты-жөні: |
|
||||
|
Күні: |
|
||||
|
Сынып: 9 |
Қатысқандар саны: Қатыспағандар саны: |
||||
|
Сабақтың тақырыбы: |
Мәтінді есептерді шығару |
||||
|
Оқу бағдарламасына сәйкес оқыту мақсаттары: |
9.4.2.2геометриялық және арифметикалық прогрессияларға байланысты мәтінді есептерді шығару; |
||||
|
Сабақтың мақсаты: |
Аралас арифметикалық және геометриялық прогрессияға берілген қиындығы жоғары мәтін есептерді шығарады |
||||
|
Құндылықтар: |
Бірлік және ынтымақ - Командада жұмыс істей білу ; -Өзгелерге мейірімділік, жанашырлық таныта білу ; - Айналасындағыларға көмек көрсету; Әділдік және жауапкершілік - Басқалар үшін маңызды тапсырмаларды орындаудың қажеттілігі мен маңыздылығын түсіну. - Бастаған ісін соңына дейін жеткізе білу |
||||
|
Уақыты/ кезеңдері |
Педагогтің әрекеті |
Оқушының әрекеті |
Бағалау |
Ресурстар |
|
|
Ұйымдас- тыру кезеңі 5мин |
Сәлемдесу; Сыныптағы оқушылардың көңіл күйлерін сұрап, жағымды ахуал туындату; Оқушыларды түгелдеу; Сабақтың мақсатымен таныстыру |
Мұғаліммен сәлемдесу; Сыныпта жағымды ахуал туындату, бір-біріне жақсы тілектерін білдіру; Сабақтың мақсатын мұғаліммен бірге ашу, сұрақтар туындаса мұғалімнің көмегіне жүгіну |
Ауызша бағалауды қоданамын «Өте жақсы» «Жарайсың» |
Тақта; Оқулық; |
|
|
Сабақтың басы 5 минут |
Стартер. Теориялық материалды қайталау. Аталмыш тапсырманы learningapps.orgсайтында орындайды. Тапсырманың мақсаты: оқушылардың білімдерін қайта жаңғырту, оқу материалды меңгеруге дайындалу; келесі құндылықтарды дарыту: өзара құрметтеу, жағдайға талдау жүргізе білу, жаңа жағдайға бейімделу, өз ісінің сапасына жауапкершілікпен қарау, академиялық адалдық.
|
Мактау мадақтау арқылы бағалау: Жарайсың! Өте жақсы! Жақсы! Керемет! |
Тақта; Слайд; Оқулық 9-сынып, Алгебра, авторы Әбілқасымова..-Алматы,Мектеп2019 |
||
|
Сабақтың ортасы 30минут |
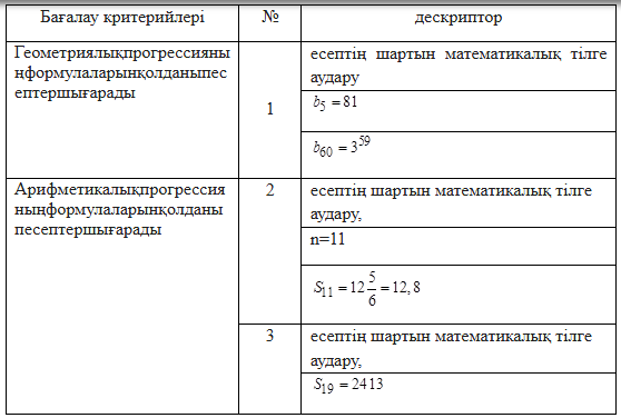
1 . Нәрестенің бірінші күнгі серуені 20 минутқа созылды. Әр келесі күні серуен уақыты 10 минутқа артып отырады және бір күндік серуен уақыты 2 сағатқа жеткізіледі. Нешінші күні серуен уақыты 2 сағат болды және осы күндері қанша уақыт таза ауада болды? Жауабы: 11 күні, 12,8 сағат 2. Бірінші күні егіс алқабына 100 га күріш себілді. Келесі күні бірінші күннен 3 га артық себілсе, 19 күнде қанша гектар күріш себілді. Жауабы: 2413 га
|
«Бас бармақ» әдісі арқылы өздерін бағалайды |
Тақта; Слайд; Оқулық 9-сынып, Алгебра, авторы Әбілқасымова..-Алматы,Мектеп2019 |
||
|
Топтық жұмыстар |
1. Салымшы қарапайым пайыздар схемасы банкке 750$ салып 4 жылдан кейін оның суммасы екі есе өссе, банк жыл сайын қанша мөлшерлемемен төлегенін анықтаңыз? Жауабы: 25% 2. Кәсіпкер 2000 жылы 50000 теңге көлемінде кіріс тапты. Келесі әр жыл сайын оның кіріс көлемі алдыңғы жылға қарағанда 200%-ға өсіп отырды. 2003 жылы кәсіпкер қанша кіріс тапты? Жауабы: 1350000 3. Кәсіпкер банктен 500000 теңгені 15 % жылдық өсіммен кредит алды. Кәсіпкер 3 жылдан соң қанша қайтаруы қажет? Жауабы: 760437,5 тг
|
Топтар бірін бірі бас бармақ әдісімен бағалайды |
Тақта; Слайд; Оқу карточкаларлық |
||
|
Сабақтың соңы 5 минут |
Қорытындылау. Рефлексия. Тіркесті толықтырыңыз: «Бүгін мен сабақта ... білдім» «Бүгін мен сабақта ... үйрендім» «Бүгін мен сабақта ... таныстым» «Бүгін мен сабақта ... қайталадым» «Бүгін мен сабақта ... бекіттім» Үй тапсырмасын беремін |
Сабақты қорытындылау: Өтілген мақсат бойынша сұрақтар қою арқылы сабақты қорытындылаймын. 1.Сабақтың мақсаты қандай болды? 2.Сабақтың мақсатына жету үшін нені білу керек? 3.Нені түсінбедіңдер? Үйге тапсырма:№ |
Ынталандыру сөздерін қолдану 1-10 баллдық жүйеде бағаланады. |
Бағалау парақтары; оқулық |
|
жүктеу мүмкіндігіне ие боласыз
Бұл материал сайт қолданушысы жариялаған. Материалдың ішінде жазылған барлық ақпаратқа жауапкершілікті жариялаған қолданушы жауап береді. Ұстаз тілегі тек ақпаратты таратуға қолдау көрсетеді. Егер материал сіздің авторлық құқығыңызды бұзған болса немесе басқа да себептермен сайттан өшіру керек деп ойласаңыз осында жазыңыз
9 сынып алгебра 2 тоқсан 24 сабақ Мәтінді есептерді шығару
9 сынып алгебра 2 тоқсан 24 сабақ Мәтінді есептерді шығару
Бекітемін:
|
Бөлім: |
Тізбектер |
||||
|
Педагогтің аты-жөні: |
|
||||
|
Күні: |
|
||||
|
Сынып: 9 |
Қатысқандар саны: Қатыспағандар саны: |
||||
|
Сабақтың тақырыбы: |
Мәтінді есептерді шығару |
||||
|
Оқу бағдарламасына сәйкес оқыту мақсаттары: |
9.4.2.2геометриялық және арифметикалық прогрессияларға байланысты мәтінді есептерді шығару; |
||||
|
Сабақтың мақсаты: |
Аралас арифметикалық және геометриялық прогрессияға берілген қиындығы жоғары мәтін есептерді шығарады |
||||
|
Құндылықтар: |
Бірлік және ынтымақ - Командада жұмыс істей білу ; -Өзгелерге мейірімділік, жанашырлық таныта білу ; - Айналасындағыларға көмек көрсету; Әділдік және жауапкершілік - Басқалар үшін маңызды тапсырмаларды орындаудың қажеттілігі мен маңыздылығын түсіну. - Бастаған ісін соңына дейін жеткізе білу |
||||
|
Уақыты/ кезеңдері |
Педагогтің әрекеті |
Оқушының әрекеті |
Бағалау |
Ресурстар |
|
|
Ұйымдас- тыру кезеңі 5мин |
Сәлемдесу; Сыныптағы оқушылардың көңіл күйлерін сұрап, жағымды ахуал туындату; Оқушыларды түгелдеу; Сабақтың мақсатымен таныстыру |
Мұғаліммен сәлемдесу; Сыныпта жағымды ахуал туындату, бір-біріне жақсы тілектерін білдіру; Сабақтың мақсатын мұғаліммен бірге ашу, сұрақтар туындаса мұғалімнің көмегіне жүгіну |
Ауызша бағалауды қоданамын «Өте жақсы» «Жарайсың» |
Тақта; Оқулық; |
|
|
Сабақтың басы 5 минут |
Стартер. Теориялық материалды қайталау. Аталмыш тапсырманы learningapps.orgсайтында орындайды. Тапсырманың мақсаты: оқушылардың білімдерін қайта жаңғырту, оқу материалды меңгеруге дайындалу; келесі құндылықтарды дарыту: өзара құрметтеу, жағдайға талдау жүргізе білу, жаңа жағдайға бейімделу, өз ісінің сапасына жауапкершілікпен қарау, академиялық адалдық.
|
Мактау мадақтау арқылы бағалау: Жарайсың! Өте жақсы! Жақсы! Керемет! |
Тақта; Слайд; Оқулық 9-сынып, Алгебра, авторы Әбілқасымова..-Алматы,Мектеп2019 |
||
|
Сабақтың ортасы 30минут |
1 . Нәрестенің бірінші күнгі серуені 20 минутқа созылды. Әр келесі күні серуен уақыты 10 минутқа артып отырады және бір күндік серуен уақыты 2 сағатқа жеткізіледі. Нешінші күні серуен уақыты 2 сағат болды және осы күндері қанша уақыт таза ауада болды? Жауабы: 11 күні, 12,8 сағат 2. Бірінші күні егіс алқабына 100 га күріш себілді. Келесі күні бірінші күннен 3 га артық себілсе, 19 күнде қанша гектар күріш себілді. Жауабы: 2413 га
|
«Бас бармақ» әдісі арқылы өздерін бағалайды |
Тақта; Слайд; Оқулық 9-сынып, Алгебра, авторы Әбілқасымова..-Алматы,Мектеп2019 |
||
|
Топтық жұмыстар |
1. Салымшы қарапайым пайыздар схемасы банкке 750$ салып 4 жылдан кейін оның суммасы екі есе өссе, банк жыл сайын қанша мөлшерлемемен төлегенін анықтаңыз? Жауабы: 25% 2. Кәсіпкер 2000 жылы 50000 теңге көлемінде кіріс тапты. Келесі әр жыл сайын оның кіріс көлемі алдыңғы жылға қарағанда 200%-ға өсіп отырды. 2003 жылы кәсіпкер қанша кіріс тапты? Жауабы: 1350000 3. Кәсіпкер банктен 500000 теңгені 15 % жылдық өсіммен кредит алды. Кәсіпкер 3 жылдан соң қанша қайтаруы қажет? Жауабы: 760437,5 тг
|
Топтар бірін бірі бас бармақ әдісімен бағалайды |
Тақта; Слайд; Оқу карточкаларлық |
||
|
Сабақтың соңы 5 минут |
Қорытындылау. Рефлексия. Тіркесті толықтырыңыз: «Бүгін мен сабақта ... білдім» «Бүгін мен сабақта ... үйрендім» «Бүгін мен сабақта ... таныстым» «Бүгін мен сабақта ... қайталадым» «Бүгін мен сабақта ... бекіттім» Үй тапсырмасын беремін |
Сабақты қорытындылау: Өтілген мақсат бойынша сұрақтар қою арқылы сабақты қорытындылаймын. 1.Сабақтың мақсаты қандай болды? 2.Сабақтың мақсатына жету үшін нені білу керек? 3.Нені түсінбедіңдер? Үйге тапсырма:№ |
Ынталандыру сөздерін қолдану 1-10 баллдық жүйеде бағаланады. |
Бағалау парақтары; оқулық |
|
шағым қалдыра аласыз
















