Бекітемін:
|
|
|
|||||
|
Пән/Сынып: |
5 сынып; Қатысқандар саны: Қатыспағандар саны: |
|||||
|
Күні: |
|
|||||
|
Бөлім: |
5.2А Жай бөлшектерге амалдар қолдану |
|||||
|
Сабақтың тақырыбы: |
Аралас сандарды қосу және азайту. |
|||||
|
Оқу бағдарламасына сәйкес оқыту мақсаттары |
5.1.2.20 аралас сандарды қосуды орындау |
|||||
|
Сабақтың мақсаттары: |
оқушыларды аралас сандарды қосуға қатысты ережелерін пайдалана отырып, есептер шығаруда алған білімдерін көрсету. |
|||||
|
Сабақ барысы: |
||||||
|
Уақыты |
Кезең дері |
Педагогтің әрекеті |
Оқушының әрекеті |
Бағалау |
Ресурстар |
|
|
2 минут |
Ұйымдастыру |
Сәлеметсіздерме! Бүгін, Аралас сандарды қосу және азайту тақырыбын қарастырамыз Бүгінгі сабақта меңгеретініңіз: 1. Бөлімдері бірдей және бөлімдері әр түрлі аралас сандарды қосудың ережесін білу; 2.Бөлімдері бірдей және бөлімдері әр түрлі аралас сандарды қосуға есептер шығара алу; Үй тапсырмасын
тексеру: |
Сәлемдесу; Үй тапсырмасын көрсету; Сабақ мақсатын тыңдау, танысу Сұрақтарға жауап береді |
Оқушылардың белсенділігіне қарай мұғалім ауызша мақтау сөздермен бағалауы |
Тақта, , оқу құралдары; 5 сыныпқа арналған оқулық |
|
|
8 мин |
Жаңа сабақ |
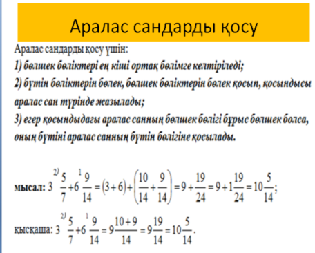
Тақырыпты еске түсіру: Бүтін және бөлшек бөлігі бар сан аралас сан деп аталады. Бөлімдері әртүрлі аралас санды қосу үшін:
|
Тақырып бойынша ресурстарды қарап, танысады Мысалдар келтіреді.
|
|
Слайд |
|
|
17 мин |
Тапсырмалар. |
№1. Қосуды орында:
№3. Бөлшектерді қос:
Жеке оқушымен жұмыс. Барлығын есіңе түсірсеңіз, берілген бөлшектерді қосыңыз:
Оқулықпен жұмыс. №455, №456 |
Бөлімдері бірдей, әртүрлі аралас сандарды қосу(азайту) ережелерін қолданып шығарады. Ереже айтады. Аралас санды бөлшекке қосу ережесін қолданып шығарады. Жекелеген оқушылар тапсырма орындайды
№455, №456 |
Дескриптор:
Дескриптор:
Дескриптор: -Бөлімдері әртүрлі бөлшектерді қосып, азайту ережесін қолданады.
Дескриптор: -Тақырыпқа қатысты мәтін есептерді шығарады
|
Оқулық, оқу құрал жабдықтары, тақта, бор Интербелсенді тақта
. Интернет ресурстары Жалпы білім беретін мектептің 5–сыныбына арналған оқулық. |
|
|
15 мин |
Жеке жұмыс |
Қосымша тапсырма орындау |
Тапсырманы орындайды |
ҚБ: Жұпта өзара бағалау «+», « - », қызықты |
ДК экраны 5-сынып оқулығы. Жұмыс дәптерлері. |
|
|
Сабақтың соңы |
3мин |
Үйге тапсырма: № |
|
Сонымен қатар 1-10 баллдық жүйе бойынша оқушылардың сабаққа қатысу белсенділігі бойынша бағаланады. |
Жұмыс дәптерлері.. Білім поштасы, хаттар |
|
жүктеу мүмкіндігіне ие боласыз
Бұл материал сайт қолданушысы жариялаған. Материалдың ішінде жазылған барлық ақпаратқа жауапкершілікті жариялаған қолданушы жауап береді. Ұстаз тілегі тек ақпаратты таратуға қолдау көрсетеді. Егер материал сіздің авторлық құқығыңызды бұзған болса немесе басқа да себептермен сайттан өшіру керек деп ойласаңыз осында жазыңыз
Аралас сандарды қосу және азайту.
Аралас сандарды қосу және азайту.
Бекітемін:
|
|
|
|||||
|
Пән/Сынып: |
5 сынып; Қатысқандар саны: Қатыспағандар саны: |
|||||
|
Күні: |
|
|||||
|
Бөлім: |
5.2А Жай бөлшектерге амалдар қолдану |
|||||
|
Сабақтың тақырыбы: |
Аралас сандарды қосу және азайту. |
|||||
|
Оқу бағдарламасына сәйкес оқыту мақсаттары |
5.1.2.20 аралас сандарды қосуды орындау |
|||||
|
Сабақтың мақсаттары: |
оқушыларды аралас сандарды қосуға қатысты ережелерін пайдалана отырып, есептер шығаруда алған білімдерін көрсету. |
|||||
|
Сабақ барысы: |
||||||
|
Уақыты |
Кезең дері |
Педагогтің әрекеті |
Оқушының әрекеті |
Бағалау |
Ресурстар |
|
|
2 минут |
Ұйымдастыру |
Сәлеметсіздерме! Бүгін, Аралас сандарды қосу және азайту тақырыбын қарастырамыз Бүгінгі сабақта меңгеретініңіз: 1. Бөлімдері бірдей және бөлімдері әр түрлі аралас сандарды қосудың ережесін білу; 2.Бөлімдері бірдей және бөлімдері әр түрлі аралас сандарды қосуға есептер шығара алу; Үй тапсырмасын
тексеру: |
Сәлемдесу; Үй тапсырмасын көрсету; Сабақ мақсатын тыңдау, танысу Сұрақтарға жауап береді |
Оқушылардың белсенділігіне қарай мұғалім ауызша мақтау сөздермен бағалауы |
Тақта, , оқу құралдары; 5 сыныпқа арналған оқулық |
|
|
8 мин |
Жаңа сабақ |
Тақырыпты еске түсіру: Бүтін және бөлшек бөлігі бар сан аралас сан деп аталады. Бөлімдері әртүрлі аралас санды қосу үшін:
|
Тақырып бойынша ресурстарды қарап, танысады Мысалдар келтіреді.
|
|
Слайд |
|
|
17 мин |
Тапсырмалар. |
№1. Қосуды орында:
№3. Бөлшектерді қос:
Жеке оқушымен жұмыс. Барлығын есіңе түсірсеңіз, берілген бөлшектерді қосыңыз:
Оқулықпен жұмыс. №455, №456 |
Бөлімдері бірдей, әртүрлі аралас сандарды қосу(азайту) ережелерін қолданып шығарады. Ереже айтады. Аралас санды бөлшекке қосу ережесін қолданып шығарады. Жекелеген оқушылар тапсырма орындайды
№455, №456 |
Дескриптор:
Дескриптор:
Дескриптор: -Бөлімдері әртүрлі бөлшектерді қосып, азайту ережесін қолданады.
Дескриптор: -Тақырыпқа қатысты мәтін есептерді шығарады
|
Оқулық, оқу құрал жабдықтары, тақта, бор Интербелсенді тақта
. Интернет ресурстары Жалпы білім беретін мектептің 5–сыныбына арналған оқулық. |
|
|
15 мин |
Жеке жұмыс |
Қосымша тапсырма орындау |
Тапсырманы орындайды |
ҚБ: Жұпта өзара бағалау «+», « - », қызықты |
ДК экраны 5-сынып оқулығы. Жұмыс дәптерлері. |
|
|
Сабақтың соңы |
3мин |
Үйге тапсырма: № |
|
Сонымен қатар 1-10 баллдық жүйе бойынша оқушылардың сабаққа қатысу белсенділігі бойынша бағаланады. |
Жұмыс дәптерлері.. Білім поштасы, хаттар |
|
шағым қалдыра аласыз




№




















