|
Қысқа мерзімді жоспары |
||||
|
Бөлім |
Python тілінде программалау |
|||
|
Педагогтың аты-жөні |
Кожантаева А.Г |
|||
|
Күні |
6.02 |
|||
|
Сынып 6 а,ә,б |
Қатысушылар саны |
|
Қатыспағандар саны |
|
|
Сабақтың тақырыбы: |
Арифметикалық өрнектердің жазылу ережелері |
|||
|
Оқу бағдарламасына сәйкес оқыту мақсаттары |
6.3.2.1 Python тіліндегі сызықтық алгоритмдерді жазу |
|||
|
Сабақтың мақсаты: |
Барлық оқушылар: |
|||
|
Python-да арифметикалық өрнектерді орындау ережелерін біледі |
||||
|
Көптеген оқушылар: |
||||
|
Өрнектің программалау тілінде жазылуын біледі |
||||
|
Кейбір оқушылар: |
||||
|
Өрнектің мәнін табатын программа құрастырады |
||||
Сабақтың барысы:
|
Сабақтың кезені/ уақыт |
Педагогтың әрекеті |
Оқушының әрекеті |
Бағалау |
Ресурстар |
|
Сабақтың басы |
1.Оқушылармен амандасу. 2.Сабақтың тақырыбы мен мақсаттарымен таныстыру. 3.Жаңа тақырыпқа шолу Программалау тілінде де математикадағыдай өрнектерді орындаудың өз ережесі бар. |
1.Мұғаліммен амандасады. 2.Сабақтың тақырыбын дәптерге жазады. 3.Сабақтың мақсаттарымен танысады. |
|
|
|
Сабақтың ортасы |
Жаңа тақырыпты түсіндіру. Python-да арифметикалық өрнектерді орындау ережелері:
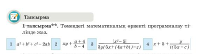
Амалдардың орындалу реті. Оқулық § 3.4, 86-бет,1-кесте Кестеден көрініп тұрғандай, дәрежеге шығару амалы мен көбейту бір өрнекте келсе, онда бірінші дәрежеде көтеру амалы орындалады. Арифметикалық амалдарды орындаудың тағы бір ережесі-өрнектер бір қатарға жазылуы тиіс. Өрнекте кездесетін бөлшек сызығы жақшалар арқылы бір қатарға жазылады. Инкремент және декремент. Программаны жазу кезінде ең көп қолданылатын амалдардың бірі- айнымалының мәнін белгілі бір санға арттыру немесе кеміту. Python тілінде мұндай амалдарды орындау үшін (+ =) инкремент (арттыру) және ( - =) декремент (кеміту) операциялары қолданылады. Амалдарды орындау барысында айнымалыларға басқа айнымалылардың мәнін жүктеуге болады. Python тілінде арифметикалық амалдарды жазу мүмкіндігінше қысқартылған. Амалдардың программада қысқартылып жазылуы. Оқулық § 3.4, 87-бет,2-кесте Амалдарды орындаудың қарапайым стандартты функцияларын қарастырайық. Оқулық § 3.4, 88-бет, 3-кесте. Топтық жұмыс. 1-тапсырма. Оқулық § 3.4, 89-бет, 2-тапсырма* Дескриптор: -берілген өрнектердің прораммалау тілінде қате жазылғаның тексереді; -қателерін түзетеді. ҚБ: стикер /4 балл/ Жеке жұмыс. 2-тапсырма. Оқулық § 3.4, 88-бет, «Практикада қолдану» тапсырмасы 1-практикалық тапсырма.
Дескриптор: -Математикалық өрнекті программалау тілінде жазады.-3 б ҚБ: стикер /3балл/
2-практикалық тапсырма Дескриптор: -берілген өрнектің программа тіліндегі қатесін табады. 3-практикалық тапсырма Дескриптор: Көлемін қосатын программа құрастырады.-3 б
ҚБ: стикер /3 балл/ 4-тапсырма
Дискрипторы Кірпіштің толық бетінің ауданын табады. Аудандарының қосындысын табады. Программа құрастырады.-3 балл |
Мұғалімді тыңдайды Арифметикалық өрнектерді орындау ережелерін дәптерге жазады Анықтамасын дәптерге жазады Кестемен танысады 1-тапсырманы орындайды 2+b**2+c**2-2*a*b x*y+((a+4)/(b-4)) (abs(x**2-5))/(3*y(5*x+(4*a+b*t)-z)) x+5+(y/(t(5*x-c))) 2-тапсырманы орындайды y=4/5+1/2-2+5*7/10 x=a**3+4*b-abs(4*a*b**2-7) k=((2*x*y*z)/(3*x+z))-((5*x**3-z)/(z-4*y)) t=((abs(3*c-d-a))/(abs(a-d)))*5*a*b 3-тапсырманы орындайды a=int(input()) b=int(input()) c=int(input()) v=a*b*c s=v/2+v/3 print(s) 4-тапсырма орындайды. a=int(input()) b=int(input()) c=int(input()) v=a*b*c s=2*a*b+2*a*c+2*b*c print(v/s) |
Стикер 4 балл Стикер 3 балл Стикер 3 балл |
Жұмыс дәптері Кесте Кесте Жұмыс дәптері |
|
Сабақтың соңы |
1.Оқушыларға өзін-өзі бағалауды ұйымдастырады. 2.Кері байланыс:
|
Өзін-өзі бағалау. |
|
Плакат /слайд/ |
|
Үй тапсырмасы |
§ 3.4, 89-бет, 1-тапсырма** |
|
|
жүктеу мүмкіндігіне ие боласыз
Бұл материал сайт қолданушысы жариялаған. Материалдың ішінде жазылған барлық ақпаратқа жауапкершілікті жариялаған қолданушы жауап береді. Ұстаз тілегі тек ақпаратты таратуға қолдау көрсетеді. Егер материал сіздің авторлық құқығыңызды бұзған болса немесе басқа да себептермен сайттан өшіру керек деп ойласаңыз осында жазыңыз
Арифметикалық өрнектердің жазылу ережелері
|
Қысқа мерзімді жоспары |
||||
|
Бөлім |
Python тілінде программалау |
|||
|
Педагогтың аты-жөні |
Кожантаева А.Г |
|||
|
Күні |
6.02 |
|||
|
Сынып 6 а,ә,б |
Қатысушылар саны |
|
Қатыспағандар саны |
|
|
Сабақтың тақырыбы: |
Арифметикалық өрнектердің жазылу ережелері |
|||
|
Оқу бағдарламасына сәйкес оқыту мақсаттары |
6.3.2.1 Python тіліндегі сызықтық алгоритмдерді жазу |
|||
|
Сабақтың мақсаты: |
Барлық оқушылар: |
|||
|
Python-да арифметикалық өрнектерді орындау ережелерін біледі |
||||
|
Көптеген оқушылар: |
||||
|
Өрнектің программалау тілінде жазылуын біледі |
||||
|
Кейбір оқушылар: |
||||
|
Өрнектің мәнін табатын программа құрастырады |
||||
Сабақтың барысы:
|
Сабақтың кезені/ уақыт |
Педагогтың әрекеті |
Оқушының әрекеті |
Бағалау |
Ресурстар |
|
Сабақтың басы |
1.Оқушылармен амандасу. 2.Сабақтың тақырыбы мен мақсаттарымен таныстыру. 3.Жаңа тақырыпқа шолу Программалау тілінде де математикадағыдай өрнектерді орындаудың өз ережесі бар. |
1.Мұғаліммен амандасады. 2.Сабақтың тақырыбын дәптерге жазады. 3.Сабақтың мақсаттарымен танысады. |
|
|
|
Сабақтың ортасы |
Жаңа тақырыпты түсіндіру. Python-да арифметикалық өрнектерді орындау ережелері:
Амалдардың орындалу реті. Оқулық § 3.4, 86-бет,1-кесте Кестеден көрініп тұрғандай, дәрежеге шығару амалы мен көбейту бір өрнекте келсе, онда бірінші дәрежеде көтеру амалы орындалады. Арифметикалық амалдарды орындаудың тағы бір ережесі-өрнектер бір қатарға жазылуы тиіс. Өрнекте кездесетін бөлшек сызығы жақшалар арқылы бір қатарға жазылады. Инкремент және декремент. Программаны жазу кезінде ең көп қолданылатын амалдардың бірі- айнымалының мәнін белгілі бір санға арттыру немесе кеміту. Python тілінде мұндай амалдарды орындау үшін (+ =) инкремент (арттыру) және ( - =) декремент (кеміту) операциялары қолданылады. Амалдарды орындау барысында айнымалыларға басқа айнымалылардың мәнін жүктеуге болады. Python тілінде арифметикалық амалдарды жазу мүмкіндігінше қысқартылған. Амалдардың программада қысқартылып жазылуы. Оқулық § 3.4, 87-бет,2-кесте Амалдарды орындаудың қарапайым стандартты функцияларын қарастырайық. Оқулық § 3.4, 88-бет, 3-кесте. Топтық жұмыс. 1-тапсырма. Оқулық § 3.4, 89-бет, 2-тапсырма* Дескриптор: -берілген өрнектердің прораммалау тілінде қате жазылғаның тексереді; -қателерін түзетеді. ҚБ: стикер /4 балл/ Жеке жұмыс. 2-тапсырма. Оқулық § 3.4, 88-бет, «Практикада қолдану» тапсырмасы 1-практикалық тапсырма.
Дескриптор: -Математикалық өрнекті программалау тілінде жазады.-3 б ҚБ: стикер /3балл/
2-практикалық тапсырма Дескриптор: -берілген өрнектің программа тіліндегі қатесін табады. 3-практикалық тапсырма Дескриптор: Көлемін қосатын программа құрастырады.-3 б
ҚБ: стикер /3 балл/ 4-тапсырма
Дискрипторы Кірпіштің толық бетінің ауданын табады. Аудандарының қосындысын табады. Программа құрастырады.-3 балл |
Мұғалімді тыңдайды Арифметикалық өрнектерді орындау ережелерін дәптерге жазады Анықтамасын дәптерге жазады Кестемен танысады 1-тапсырманы орындайды 2+b**2+c**2-2*a*b x*y+((a+4)/(b-4)) (abs(x**2-5))/(3*y(5*x+(4*a+b*t)-z)) x+5+(y/(t(5*x-c))) 2-тапсырманы орындайды y=4/5+1/2-2+5*7/10 x=a**3+4*b-abs(4*a*b**2-7) k=((2*x*y*z)/(3*x+z))-((5*x**3-z)/(z-4*y)) t=((abs(3*c-d-a))/(abs(a-d)))*5*a*b 3-тапсырманы орындайды a=int(input()) b=int(input()) c=int(input()) v=a*b*c s=v/2+v/3 print(s) 4-тапсырма орындайды. a=int(input()) b=int(input()) c=int(input()) v=a*b*c s=2*a*b+2*a*c+2*b*c print(v/s) |
Стикер 4 балл Стикер 3 балл Стикер 3 балл |
Жұмыс дәптері Кесте Кесте Жұмыс дәптері |
|
Сабақтың соңы |
1.Оқушыларға өзін-өзі бағалауды ұйымдастырады. 2.Кері байланыс:
|
Өзін-өзі бағалау. |
|
Плакат /слайд/ |
|
Үй тапсырмасы |
§ 3.4, 89-бет, 1-тапсырма** |
|
|
шағым қалдыра аласыз







