Оқу сабағының жоспары №22
(сабақтың тақырыбы)
Модуль /пән атауы ЖББП 9 Физика
Педагог ____________ дайындады
20_ жылғы "___" ____________
1. Жалпы мәліметтер
Курс, топ __________________
Сабақтың түрі теориялық
Өткізу формасы: жаңа білімді, дағдыларды бекіту сабағы
2. Мақсаты:
-Магнит ағыны өзгеруі салдарынан электр қозғаушы күштің пайда болуын түсіндіру.
-Ленц ережесін түсіндіру.
Міндеттері:
-Ленц ережесінің физикалық мәні мен маңызын түсіндіру.
- Бұл ереженің индукция токтарының бағытын анықтаудағы рөлі мен қажеттілігін түсіндіру.
3. Күтілетін нәтижелер
-Магнит ағынының формуласын есептер шығаруда қолдана алады.
-Магнит ағынының қандай шамаларға тәуелді екенін талдап, формуласын қорыта алады.
4. Қажетті ресурстар
презентация, стикерлер, үлестірме қағаздар
5. Сабақтың барысы
1. Ұйымдастыру бөлімі 5 мин
-амандасу
-аудитория дайындығын тексеру
-студенттерді түгендеу
2. Білімді бақылау 5 мин
Формулаларды еске түсіру
-
Ампер күші
-
Лоренц күші
-
Магнит ағыны тығыздығы (индукция векторы)
-
Магнит өрісінің ағыны
-
Магнит өрісіне перпендикуляр бағытталған зарядталған бөлшектің айналу периоды.
Бағалау критерийі: өткен формулаларды қайталайды.
3. Жаңасын баяндау әдісі 15 мин
Бейнефильм арқылы дәрісті жазады.
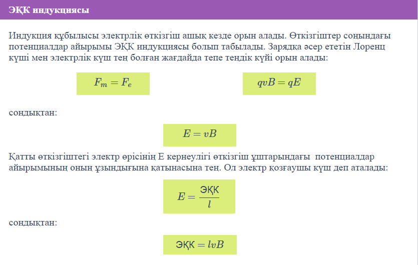
Электромагниттік индукция құбылысы - сыртқы магнит өрісінің өзгерісі кезінде тұйық өткізгіште индукциялық токтың пайда болуы.
Электромагниттік индукция
Амперметрмен байланысқан катушкадағы магниттің қозғалысы,ток ағынын тудырады. Бұл - электромагниттік индукция құбылысының мысалы. Магниттің қозғалысы салдарынан туындаған ток-индукциялық ток деп аталады. 1831 жылы Майкл Фарадей электромагниттік индукция құбылысын ашты.

Электр тогы магнитизмнен пайда болады
Тұрақты магнит пен өткізгіш тыныштықта тұрғанды ток ағынын тудырмайды, сол сияқты қозғалыссыз электр заряды да магнит өрісін тудырмайды. Өткізгіштегі зарядтардың қозғалысы, сол сияқты өткізгішке қатысты магниттің қозғалысы салдарынан өткізгіш арқылы пайда болатын ток магнит өрісін тудырады.



Тұйықталған контурда электромагниттік индукцияның ЭҚК-ші жылдамдық бағытына кері бағытталады:

Индукциялық токтың бағытын Ленц ережесі бойынша табады:
Ленц ережесі
Магнит өрісін тудыратын индукциялық токтың бағыты магнит ағынын тудыратын индукциялық токтың өзгеруіне кедергі жасайды. Яғни сыртқы магнит өрісінің өзгерісі салдарынан тұйық контурда пайда болған индукциялық ток әр уақытта өзінің магнит өрісімен өзін тудырған магнит ағынының өзгерісіне қарсы әрекет етеді.
Гейнрих Ленц
Неміс Ресей физигі. 1830 жылы Петербургтағы Ғылым Академиясының өкілі болды. 1836 жылы Петербург университетінде мұғалім болып тағайындалды. Ленц электр мен геофизиканы
зерттеді. Ол 1833 жылы ереже тұжырымдады, кейін оны Ленц ережесі деп аталды. Ағын бағытын анықтайтын, контур арқылы өтетін
электр тогының электромагниттік индукцияға қатынасы яғни, тұйық контурдағы магнит өрісінің өзгерісінің салдарынан туатын индукциалық ток әрқашан оның тудыратын магнит өрісі магнит ағынының өзгеруіне кедергі жасайды. 1842 жылы Ленц өткізгіште
электр тогы өткен кездегі жылу мөлшерін анықтайтын заңын ашты.
Өздік индукция
Ток күшінің өзгерісі, өздік индукция тоғының пайда болуына себепші болады.

https://www.flippity.net/ платформасы арқылы есептер шығару. 10 мин
1.Индукция ЭҚК-і 120В, 200 орамды соленоидтағы магнит ағынының өзгеріс жылдамдығы
2. Индукция ЭҚК-і 120В магнит ағынының өзгеріс жылдамдығы 60мВб/с соленоидтың орам саны
3. Контурды тесіп өтетін магнит ағыны 1 мс ішінде 0,2мВб -ден – 0,3 мВб-ге дейін артқандағы индукцияның ЭҚК-і
4. 0,5 Тл магнит индукция векторы, ауданы 25 см2 контур жазықтықына тұрқызылқан нормальмен 600бұрыш жасайды. Контурды тесіп өтетін магнит ағыны (cos600= 0,5)
Бағалау критерийі:
-
Берілгенін жазады;
-
МКТ негізгі теңдеуін қолданады;
-
Формуланы түрлендіреді;
-
Жауабын дұрыс көрсетеді.
4. Материалды бекіту. 8 мин
Magicschool платформасына видеоның сілтемесін салып, сұрақтарға жауап береді.
5. Сабақтың қорытындысын шығару Бағалау парағы бойынша 2-мин
Рефлексия
- нені білдім, нені үйрендім
- нені толық түсінбедім
- немен жұмысты жалғастыру қажет
7. Үй тапсырмасы. 1 мин
Магнитті катушканың ішіне енгізу үшін атқарылған жұмыс: 1) катушка тұйықталған
2) катушка ажыратылған жағдайлар үшін бірдей ме?
жүктеу мүмкіндігіне ие боласыз
Бұл материал сайт қолданушысы жариялаған. Материалдың ішінде жазылған барлық ақпаратқа жауапкершілікті жариялаған қолданушы жауап береді. Ұстаз тілегі тек ақпаратты таратуға қолдау көрсетеді. Егер материал сіздің авторлық құқығыңызды бұзған болса немесе басқа да себептермен сайттан өшіру керек деп ойласаңыз осында жазыңыз
Ленц ережесі
Оқу сабағының жоспары №22
(сабақтың тақырыбы)
Модуль /пән атауы ЖББП 9 Физика
Педагог ____________ дайындады
20_ жылғы "___" ____________
1. Жалпы мәліметтер
Курс, топ __________________
Сабақтың түрі теориялық
Өткізу формасы: жаңа білімді, дағдыларды бекіту сабағы
2. Мақсаты:
-Магнит ағыны өзгеруі салдарынан электр қозғаушы күштің пайда болуын түсіндіру.
-Ленц ережесін түсіндіру.
Міндеттері:
-Ленц ережесінің физикалық мәні мен маңызын түсіндіру.
- Бұл ереженің индукция токтарының бағытын анықтаудағы рөлі мен қажеттілігін түсіндіру.
3. Күтілетін нәтижелер
-Магнит ағынының формуласын есептер шығаруда қолдана алады.
-Магнит ағынының қандай шамаларға тәуелді екенін талдап, формуласын қорыта алады.
4. Қажетті ресурстар
презентация, стикерлер, үлестірме қағаздар
5. Сабақтың барысы
1. Ұйымдастыру бөлімі 5 мин
-амандасу
-аудитория дайындығын тексеру
-студенттерді түгендеу
2. Білімді бақылау 5 мин
Формулаларды еске түсіру
-
Ампер күші
-
Лоренц күші
-
Магнит ағыны тығыздығы (индукция векторы)
-
Магнит өрісінің ағыны
-
Магнит өрісіне перпендикуляр бағытталған зарядталған бөлшектің айналу периоды.
Бағалау критерийі: өткен формулаларды қайталайды.
3. Жаңасын баяндау әдісі 15 мин
Бейнефильм арқылы дәрісті жазады.
Электромагниттік индукция құбылысы - сыртқы магнит өрісінің өзгерісі кезінде тұйық өткізгіште индукциялық токтың пайда болуы.
Электромагниттік индукция
Амперметрмен байланысқан катушкадағы магниттің қозғалысы,ток ағынын тудырады. Бұл - электромагниттік индукция құбылысының мысалы. Магниттің қозғалысы салдарынан туындаған ток-индукциялық ток деп аталады. 1831 жылы Майкл Фарадей электромагниттік индукция құбылысын ашты.

Электр тогы магнитизмнен пайда болады
Тұрақты магнит пен өткізгіш тыныштықта тұрғанды ток ағынын тудырмайды, сол сияқты қозғалыссыз электр заряды да магнит өрісін тудырмайды. Өткізгіштегі зарядтардың қозғалысы, сол сияқты өткізгішке қатысты магниттің қозғалысы салдарынан өткізгіш арқылы пайда болатын ток магнит өрісін тудырады.



Тұйықталған контурда электромагниттік индукцияның ЭҚК-ші жылдамдық бағытына кері бағытталады:

Индукциялық токтың бағытын Ленц ережесі бойынша табады:
Ленц ережесі
Магнит өрісін тудыратын индукциялық токтың бағыты магнит ағынын тудыратын индукциялық токтың өзгеруіне кедергі жасайды. Яғни сыртқы магнит өрісінің өзгерісі салдарынан тұйық контурда пайда болған индукциялық ток әр уақытта өзінің магнит өрісімен өзін тудырған магнит ағынының өзгерісіне қарсы әрекет етеді.
Гейнрих Ленц
Неміс Ресей физигі. 1830 жылы Петербургтағы Ғылым Академиясының өкілі болды. 1836 жылы Петербург университетінде мұғалім болып тағайындалды. Ленц электр мен геофизиканы
зерттеді. Ол 1833 жылы ереже тұжырымдады, кейін оны Ленц ережесі деп аталды. Ағын бағытын анықтайтын, контур арқылы өтетін
электр тогының электромагниттік индукцияға қатынасы яғни, тұйық контурдағы магнит өрісінің өзгерісінің салдарынан туатын индукциалық ток әрқашан оның тудыратын магнит өрісі магнит ағынының өзгеруіне кедергі жасайды. 1842 жылы Ленц өткізгіште
электр тогы өткен кездегі жылу мөлшерін анықтайтын заңын ашты.
Өздік индукция
Ток күшінің өзгерісі, өздік индукция тоғының пайда болуына себепші болады.

https://www.flippity.net/ платформасы арқылы есептер шығару. 10 мин
1.Индукция ЭҚК-і 120В, 200 орамды соленоидтағы магнит ағынының өзгеріс жылдамдығы
2. Индукция ЭҚК-і 120В магнит ағынының өзгеріс жылдамдығы 60мВб/с соленоидтың орам саны
3. Контурды тесіп өтетін магнит ағыны 1 мс ішінде 0,2мВб -ден – 0,3 мВб-ге дейін артқандағы индукцияның ЭҚК-і
4. 0,5 Тл магнит индукция векторы, ауданы 25 см2 контур жазықтықына тұрқызылқан нормальмен 600бұрыш жасайды. Контурды тесіп өтетін магнит ағыны (cos600= 0,5)
Бағалау критерийі:
-
Берілгенін жазады;
-
МКТ негізгі теңдеуін қолданады;
-
Формуланы түрлендіреді;
-
Жауабын дұрыс көрсетеді.
4. Материалды бекіту. 8 мин
Magicschool платформасына видеоның сілтемесін салып, сұрақтарға жауап береді.
5. Сабақтың қорытындысын шығару Бағалау парағы бойынша 2-мин
Рефлексия
- нені білдім, нені үйрендім
- нені толық түсінбедім
- немен жұмысты жалғастыру қажет
7. Үй тапсырмасы. 1 мин
Магнитті катушканың ішіне енгізу үшін атқарылған жұмыс: 1) катушка тұйықталған
2) катушка ажыратылған жағдайлар үшін бірдей ме?
шағым қалдыра аласыз


