Математикадан мәтіндік есептерді шығару тәсілдері
Заман талабына сай білім беру – бұл оқушылардың адамгершілік, интеллектуалдық, мәдени дамудың жоғарғы деңгейі мен білімін қамтамасыз етуге бағытталған тәрбие беру мен оқытудың үздіксіз үрдісі десек, оның тиімділігі мен сапасын арттыру мұғалімнен оқушының қабілеті мен бейіміне негізделген оқытудың таңдамалы, белсенді, қарқынды әдістеріне көшуді талап етеді. Ондағы негізгі мақсат – оқушының барлығын және әрбіреуін жақсы оқыту болып табылады.
Математиканы оқытудағы негізгі талап – оқушыға есептер шығара білу жолдары мен тәсілдерін үйрету.
Математикадан есептерді шығаруда тірек сызбаларды қолданудың тиімділігі-көкейкесті мәселе.
Тақырыптың өзектілігін анықтайтын факторлар:
-
математика пәнінің өмірдегі маңыздылығы, қажеттілігі;
Зерттеу жұмысының мақсаты: есептер шығаруда дайын алгоритмдердің қолданылу тиімділігін анықтау.
Зерттеу жұмысының міндеттері:
-
зерттеу тақырыбына байланысты әдебиеттермен танысып, оларға ғылыми-әдістемелік тұрғыдан шолу жасау;
-
математика сабағында есеп шығаруға қажет алгоритмдерді дайындау, оларды қолдану және оның тиімділігін тексеру.
Зерттеу объектісі: мектеп оқушыларына математикадан есептерді шығарту үрдісі.
Зерттеу әдістері: әдебиет көздеріне шолу, іс-тәжірибемді практикада қолдану, сауалнама, талдау.
Зерттеу жаңалығы: Алгоритмді қолдану арқылы есептерді шығаруда оқу үлгеріміне қарамастан әр оқушының білім сапасы артады.
Жұмыстың болжамы: егер математикадан есептерді шығаруда дайын алгоритмдер тиімді қолданылатын болса оқушының барлығының және әрбіреуінің математикадан білім деңгейі жоғарылайды, болашақта өмірде алған білімдерін тиімді қолдана алады.
Математика ғылым ретінде есептен пайда болған және есеп арқылы дамиды, мектеп математикасын есепсіз құру мүмкін емес. Есеп оқушылардың ұғымдарды, теорияны және математика әдістерін меңгерудің тиімді де, айырбасталмайтын құралы болып табылады.
Есепті шығару – есептің шарты мен талабы арасындағы қайшылықты шешуге бағытталған адамның ой қызметінің үрдісі.
Есептерді оқушылардың ойлау қызметінің объектісі ретінде қарастырып, есеп элементтерінің арасындағы байланыстардың ерекшеліктеріне қарай оларды үш топқа бөлінеді:
-
алгоритмдік – ереже, формула, дәлелденген теоремалар жәрдемімен шығарылатын есептер;
-
жартылай эвристикалық – шарттары сәл өзгертілген есептер;
-
эвристикалық – шарты мен талабы арасында жасырын байланыстар бар, шығару әдісі ойлауды қажет ететін есептер.
Жалпы жағдайда алгоритмдік
және жартылай эвристикалық есептер белгілі бір алгоритм бойынша
шығарылады
.
Алгоритмдік әдіспен есептерді
шешудің маңызы зор. Оқушылар алғашқы кезде алгоритмді «берілген
әрекеттер жүйесі» ретінде қабылдап, ұғым мен оның негізгі
қасиеттерін белгілі деңгейде түсінеді, ал кейін ол оқушылардың
өзіндік жұмысының белсенді әдісіне айналады. Ол кезде алгоритмнің
кейбір жалпы түрлері әр алуан есептерді шешудің тиімді тәсілдерін
іздестіруге мүмкіндік туғызып, ой еңбегінің мәдениетін арттырады,
іс - әрекетті салыстыра саналы бағалауға үйретеді. Орта мектептің
математика сабақтарында алгоритмдік әдіспен есептерді шешуге үйрету
оқушылардың іс-әрекетін бір арнаға түсіреді, оларға кәсіптік бағдар
беруге, өмірге дайындауға мол мүмкіншілік
туғызады
Математикадан сабақ беруде кейбір тақырыптар бойынша алгоритм құрудың қажеттілігін түсіндім.
Кез-келген оқушының есінде дайын алгоритм дайын ережеге қарағанда жақсы сақталады. Алгоритмдерді қолдану барысында оқушы жинақылыққа, нақтылыққа, өздігінен ізденуге үйренеді. Белгілі бір тәртіппен орындалғанда тақырып оқушының ойында тез сақталады.
Тірек-схема түрінде жазылған алгоритмдерді ОЖСБ, ҰБТ-ге дайындық кезінде қолданған тиімді. Қайталау жұмыстарын жүргізуде сабақ этаптарында тірек-схеманы қолдану сабақ уақытын үнемдеуге мүмкіндік береді.
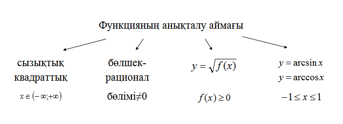
Сабақтарымда дайындап, қолданып жүрген тірек-сызбалардың кейбірі келесі суреттерде көрсетілген.

Сурет 1. ЕҮОБ, ЕКОЕ анықтау

Сурет 2. Санның бөлігін, бөлігі бойынша санды анықтау

Сурет 3. Бір айнымалысы бар сызықтық теңсіздіктерді шешу

Сурет 4. Квадраттық функция қасиеті

Сурет 5. Функцияның анықталу аймагын табу
Зерттеу жұмысының барысында өзім сабақ беретін 5, 6, 9 –шы сынып оқушыларына сабақ беру үрдісі кезінде кейбір есептерді шығартуда дайын алгоритмдерді қолданудың олардың білім сапасына әсері бағаланды. Олар осы әдістерді қолданған есептер бойынша алынған тестер, бақылау жұмыстарының нәтижесінде байқалды. Алгоритмдерді қолдану оқушылардың білім сапасынының жоғарылауына, пәнге қызығушылығының артуына ықпал еткенін байқадым.
Зерттеу барысында осы сыныптың оқушылары арасында сауалнама алынды. Сауалнама алынған 17 оқушының 88,2 пайызы алгоритмдік әдістің тиімділігін, ал 11,8 пайызы бұл әдістің оқу сапасына әсер етпегендігін атап көрсетті.
Сонымен зерттеу жұмысының нәтижесі ретінде төмендегідей ұсыныстар туындады:
-
оқушылардың есеп шығару деңгейін арттыру үшін алгоритмдік тәсілдерді қолдану тиімді;
-
алгоритмдерді үлгерімі нашар оқушылардың мәтінді есептерді шығару икемділіктері белгілі бір дәрежеге жеткенге дейін қолданған жөн.
ХХІ ғасырдың жан-жақты,
зерделі, талантты жастарын тәубиелеу – бүгінгі күн талабы. Бұл
талапқа жету жолы – білім берудің тиімді жолдарын таңдай
білу.
Солардың бірі – математикадан есептер шығаруда дайын алгоритмдерді қолдану.
ӘДЕБИЕТТЕР:
1. С. Елубаев. Орта мектепте математиканы оқыту
әдістемесі. Алматы:
Рауан. 1996.
2. А. Қ. Алпысов. Математиканы
оқыту әдістемесі Павлодар: Павлодар мемлекеттік педагогикалық
институты. 2012.
3.
Интернет жүйесі -http://sabaq.kz/.
жүктеу мүмкіндігіне ие боласыз
Бұл материал сайт қолданушысы жариялаған. Материалдың ішінде жазылған барлық ақпаратқа жауапкершілікті жариялаған қолданушы жауап береді. Ұстаз тілегі тек ақпаратты таратуға қолдау көрсетеді. Егер материал сіздің авторлық құқығыңызды бұзған болса немесе басқа да себептермен сайттан өшіру керек деп ойласаңыз осында жазыңыз
Математикадан мәтіндік есептерді шығару тәсілдері
Математикадан мәтіндік есептерді шығару тәсілдері
Математикадан мәтіндік есептерді шығару тәсілдері
Заман талабына сай білім беру – бұл оқушылардың адамгершілік, интеллектуалдық, мәдени дамудың жоғарғы деңгейі мен білімін қамтамасыз етуге бағытталған тәрбие беру мен оқытудың үздіксіз үрдісі десек, оның тиімділігі мен сапасын арттыру мұғалімнен оқушының қабілеті мен бейіміне негізделген оқытудың таңдамалы, белсенді, қарқынды әдістеріне көшуді талап етеді. Ондағы негізгі мақсат – оқушының барлығын және әрбіреуін жақсы оқыту болып табылады.
Математиканы оқытудағы негізгі талап – оқушыға есептер шығара білу жолдары мен тәсілдерін үйрету.
Математикадан есептерді шығаруда тірек сызбаларды қолданудың тиімділігі-көкейкесті мәселе.
Тақырыптың өзектілігін анықтайтын факторлар:
-
математика пәнінің өмірдегі маңыздылығы, қажеттілігі;
Зерттеу жұмысының мақсаты: есептер шығаруда дайын алгоритмдердің қолданылу тиімділігін анықтау.
Зерттеу жұмысының міндеттері:
-
зерттеу тақырыбына байланысты әдебиеттермен танысып, оларға ғылыми-әдістемелік тұрғыдан шолу жасау;
-
математика сабағында есеп шығаруға қажет алгоритмдерді дайындау, оларды қолдану және оның тиімділігін тексеру.
Зерттеу объектісі: мектеп оқушыларына математикадан есептерді шығарту үрдісі.
Зерттеу әдістері: әдебиет көздеріне шолу, іс-тәжірибемді практикада қолдану, сауалнама, талдау.
Зерттеу жаңалығы: Алгоритмді қолдану арқылы есептерді шығаруда оқу үлгеріміне қарамастан әр оқушының білім сапасы артады.
Жұмыстың болжамы: егер математикадан есептерді шығаруда дайын алгоритмдер тиімді қолданылатын болса оқушының барлығының және әрбіреуінің математикадан білім деңгейі жоғарылайды, болашақта өмірде алған білімдерін тиімді қолдана алады.
Математика ғылым ретінде есептен пайда болған және есеп арқылы дамиды, мектеп математикасын есепсіз құру мүмкін емес. Есеп оқушылардың ұғымдарды, теорияны және математика әдістерін меңгерудің тиімді де, айырбасталмайтын құралы болып табылады.
Есепті шығару – есептің шарты мен талабы арасындағы қайшылықты шешуге бағытталған адамның ой қызметінің үрдісі.
Есептерді оқушылардың ойлау қызметінің объектісі ретінде қарастырып, есеп элементтерінің арасындағы байланыстардың ерекшеліктеріне қарай оларды үш топқа бөлінеді:
-
алгоритмдік – ереже, формула, дәлелденген теоремалар жәрдемімен шығарылатын есептер;
-
жартылай эвристикалық – шарттары сәл өзгертілген есептер;
-
эвристикалық – шарты мен талабы арасында жасырын байланыстар бар, шығару әдісі ойлауды қажет ететін есептер.
Жалпы жағдайда алгоритмдік
және жартылай эвристикалық есептер белгілі бір алгоритм бойынша
шығарылады
.
Алгоритмдік әдіспен есептерді
шешудің маңызы зор. Оқушылар алғашқы кезде алгоритмді «берілген
әрекеттер жүйесі» ретінде қабылдап, ұғым мен оның негізгі
қасиеттерін белгілі деңгейде түсінеді, ал кейін ол оқушылардың
өзіндік жұмысының белсенді әдісіне айналады. Ол кезде алгоритмнің
кейбір жалпы түрлері әр алуан есептерді шешудің тиімді тәсілдерін
іздестіруге мүмкіндік туғызып, ой еңбегінің мәдениетін арттырады,
іс - әрекетті салыстыра саналы бағалауға үйретеді. Орта мектептің
математика сабақтарында алгоритмдік әдіспен есептерді шешуге үйрету
оқушылардың іс-әрекетін бір арнаға түсіреді, оларға кәсіптік бағдар
беруге, өмірге дайындауға мол мүмкіншілік
туғызады
Математикадан сабақ беруде кейбір тақырыптар бойынша алгоритм құрудың қажеттілігін түсіндім.
Кез-келген оқушының есінде дайын алгоритм дайын ережеге қарағанда жақсы сақталады. Алгоритмдерді қолдану барысында оқушы жинақылыққа, нақтылыққа, өздігінен ізденуге үйренеді. Белгілі бір тәртіппен орындалғанда тақырып оқушының ойында тез сақталады.
Тірек-схема түрінде жазылған алгоритмдерді ОЖСБ, ҰБТ-ге дайындық кезінде қолданған тиімді. Қайталау жұмыстарын жүргізуде сабақ этаптарында тірек-схеманы қолдану сабақ уақытын үнемдеуге мүмкіндік береді.
Сабақтарымда дайындап, қолданып жүрген тірек-сызбалардың кейбірі келесі суреттерде көрсетілген.

Сурет 1. ЕҮОБ, ЕКОЕ анықтау

Сурет 2. Санның бөлігін, бөлігі бойынша санды анықтау

Сурет 3. Бір айнымалысы бар сызықтық теңсіздіктерді шешу

Сурет 4. Квадраттық функция қасиеті

Сурет 5. Функцияның анықталу аймагын табу
Зерттеу жұмысының барысында өзім сабақ беретін 5, 6, 9 –шы сынып оқушыларына сабақ беру үрдісі кезінде кейбір есептерді шығартуда дайын алгоритмдерді қолданудың олардың білім сапасына әсері бағаланды. Олар осы әдістерді қолданған есептер бойынша алынған тестер, бақылау жұмыстарының нәтижесінде байқалды. Алгоритмдерді қолдану оқушылардың білім сапасынының жоғарылауына, пәнге қызығушылығының артуына ықпал еткенін байқадым.
Зерттеу барысында осы сыныптың оқушылары арасында сауалнама алынды. Сауалнама алынған 17 оқушының 88,2 пайызы алгоритмдік әдістің тиімділігін, ал 11,8 пайызы бұл әдістің оқу сапасына әсер етпегендігін атап көрсетті.
Сонымен зерттеу жұмысының нәтижесі ретінде төмендегідей ұсыныстар туындады:
-
оқушылардың есеп шығару деңгейін арттыру үшін алгоритмдік тәсілдерді қолдану тиімді;
-
алгоритмдерді үлгерімі нашар оқушылардың мәтінді есептерді шығару икемділіктері белгілі бір дәрежеге жеткенге дейін қолданған жөн.
ХХІ ғасырдың жан-жақты,
зерделі, талантты жастарын тәубиелеу – бүгінгі күн талабы. Бұл
талапқа жету жолы – білім берудің тиімді жолдарын таңдай
білу.
Солардың бірі – математикадан есептер шығаруда дайын алгоритмдерді қолдану.
ӘДЕБИЕТТЕР:
1. С. Елубаев. Орта мектепте математиканы оқыту
әдістемесі. Алматы:
Рауан. 1996.
2. А. Қ. Алпысов. Математиканы
оқыту әдістемесі Павлодар: Павлодар мемлекеттік педагогикалық
институты. 2012.
3.
Интернет жүйесі -http://sabaq.kz/.
шағым қалдыра аласыз













