Олимпиадные задания для 7 класса
1. Мельчайшие частицы, из
которых состоят различные вещества, называются…
А) Атомами
Б) Молекулами
В) Электронами
Г) Нейтронами.
2. В каком состоянии вещество
не имеет собственной формы, но сохраняет объем?
А) Только в жидком.
Б) Только в газообразном.
B) В жидком и газообразном.
Г) Ни в одном состоянии.
3. Велосипедист за 20 мин
проехал 6 км. С какой скоростью двигался велосипедист?
А) 30 м/с
Б) 0,5м/с
В) 5 м/с
Г) 0,3 м/с
4. На столике в вагоне
движущегося поезда лежит книга. Относительно, каких тел книга
находится в покое?
A) Относительно рельсов
Б) Относительно проводника, проходящего по
коридору
B) Относительно столика
Г) Относительно здания вокзала
5. Парашютист массой 85 кг
равномерно спускается с раскрытым парашютом. Чему равна сила
сопротивления воздуха при равномерном движении парашютиста?
А) 85 Н
Б) 850 Н
В) 8,5Н
Г) 0,85 Н
6. С какой силой тело давит на
опору или подвес?
А) Сила тяжести
Б) Сила Архимеда
В) Вес тела
Г) Сила трения
7. Гусеничный трактор весом
45000 Н имеет опорную площадь обеих гусениц 1,5 м2. Определите
давление трактора на грунт.
А) 30 кПа
Б) 3 кПа
В) 0,3 кПа
Г) 300 кПа
8. Тело тонет, если
А) Сила тяжести равна силе Архимеда
Б) Сила тяжести больше силы Архимеда
В) Сила тяжести меньше силы Архимеда
Г) Сила Архимеда равна весу тела
9. На какой глубине давление
воды в море (плотность 1030 кг/м3) равно 824кПа.
А) 80 м
Б) 800 м
В) 82,4 м
Г) 0,08 м
10. За какое время двигатель
мощностью 4 кВт совершит работу в 30000 Дж?
А) 7,5 с
Б) 15 с
В) 40 с
Г) 20 с
Вопрос
1
Первую треть пути черепаха проползла равномерно за 1 час, вторую
треть — тоже
равномерно, но за 2 часа, третью — так же, но за три часа. Во
сколько раз средняя скорость на первой половине пути больше, чем на
второй?
Вопрос
2
Скорость воды в реке 2 м/с, ширина реки 30 метров. Спортсмен должен
переплыть реку за 40 секунд, его скорость относительно воды все
время постоянна и составляет 1 м/с. На сколько метров его «снесет»
вдоль по течению? Считать движение прямолинейным. В задаче возможны
два случая. Большее значение надо ввести
первым.
Вопрос
3
С какой скоростью нужно подбросить вверх камень, чтобы на высоту 30
метров он
поднялся меньше, чем за 2 секунды? Земля плоская, сопротивлением
воздуха пренебречь. Ускорение свободного падения равно 10
м/с2
Вопрос
4
Корзина массой 3 кг уравновешена на неподвижном блоке при помощью
груза такой же массы. В корзину аккуратно кладут груз массой 0.5
кг, система приходит в движение. С какой силой груз давит на дно
корзины? Ускорение свободного падения равно 10
м/с
Вопрос
5
Юноша бросает камень, стараясь попасть им в лампочку, которая по
горизонтали отстоит от точки броска на 20 метров и находится на
высоте 4 м над уровнем Земли. Точка броска находится на высоте 1 м.
С какой скоростью нужно уметь бросать камень, чтобы попасть в
лампочку? Земля в тех местах плоская, а сопротивление воздуха
пренебрежимо мало. Ответ округлите до целого
числа.
Ответы на тесты для 7 класса
|
Тестовое задание |
№ 1 |
№ 2 |
№ 3 |
№ 4 |
№ 5 |
|
Ответ |
А |
А |
В |
В |
Б |
|
Тестовое задание |
№ 6 |
№ 7 |
№ 8 |
№ 9 |
№ 10 |
|
Ответ |
В |
А |
Б |
Б |
А |
Ответы на открытые вопросы
Ответ на вопрос
1:
2
Ответ на вопрос
2:
106.5 метров или 53.5
метров
Ответ на вопрос
3:
25
м/с
Ответ на вопрос
4:
N =
6g/13 =
4.6Н
Ответ
на вопрос 5:
13 м/с
Олимпиадные задания для 8 класса
1. В каком состоянии вещество
принимает форму сосуда?
А) в твердом
Б) в жидком
В) в газообразном
Г) в твердом и газообразном
2. В какой жидкости утонет
кусок парафина?
А) в воде
Б) в ртути
В) в морской воде
Г) в бензине
3. Внутренняя энергия
свинцового тела изменится, если:
А) сильно ударить по нему молотком
Б) поднять его над землей
В) бросить его горизонтально
Г) изменить нельзя
4. Какой вид теплопередачи
наблюдается при обогревании комнаты батареей водяного
отопления?
А) теплопроводность
Б) конвекция
В) излучение
Г) всеми тремя способами одинаково
5. Какая физическая величина
обозначается буквой L и имеет размерность Дж/кг?
А) удельная теплоемкость
Б) удельная теплота сгорания топлива
В) удельная теплота плавления
Г) удельная теплота парообразования
6. В процессе кипения
температура жидкости…
А) увеличивается
Б) не изменяется
В) уменьшается
Г) нет правильного ответа
7. Если тела взаимно
отталкиваются, то это значит, что они заряжены …
А) отрицательно
Б) разноименно
В) одноименно
Г) положительно
8. В каком случае атом
некоторого вещества превращается в отрицательный ион?
А) если атом приобретает «лишний» электрон
Б) если атом теряет свой собственный
электрон
9. Сопротивление вычисляется
по формуле:
А) R=I /U
Б) R =
U/I
В) R =
U*I
Г) правильной формулы нет
10. В каком состоянии вещества
действуют наименьшие силы притяжения между молекулами?
А) силы притяжения одинаковы во всех состояниях
Б) в твердом
В) в жидком
Г) в газообразном
Открытые вопросы
Вопрос
1
Девочки сделали снеговика, а мальчики соорудили точную его копию,
но в два раза большей высоты. Какова масса копии, если масса
оригинала равна 50 кг? (Плотность снега в обоих снеговиках
одинаковая)
Вопрос
2
Группа туристов, двигаясь цепочкой по обочине дороги со скоростью
3,6 км/ч, растянулась на 200 м. Замыкающий посылает велосипедиста к
вожатому, который находится впереди группы. Велосипедист едет со
скоростью 7 м/с; выполнив поручение, он тут же возвращается к
замыкающему группы с той же скоростью.
Через сколько времени после получения поручения
велосипедист вернулся обратно?
Вопрос
3
В каком случае подъемная сила у самодельного бумажного воздушного
шара, заполненного горячим воздухом, больше: когда ребята запускали
его в помещении школы или на дворе школы, где было довольно
прохладно?
Вопрос
4
В доску толщиной 5 см забили гвоздь длиной а=10 см так, что
половина гвоздя прошла навылет. Чтобы вытащить его из доски,
необходимо приложить силу 1,8 кН. Гвоздь вытащили из доски. Какую
при этом совершили механическую
работу?
Вопрос
5
Закрытый бидон из железа частично заполнен керосином. Предложите
один из способов, позволяющих, не пользуясь никакими измерительными
приборами (и не открывая бидон), определить примерный уровень
керосина в бидоне.
Ответы на тесты
|
Тестовое задание |
№ 1 |
№ 2 |
№ 3 |
№ 4 |
№ 5 |
|
Ответ |
А |
А |
В |
В |
Б |
|
Тестовое задание |
№ 6 |
№ 7 |
№ 8 |
№ 9 |
№ 10 |
|
Ответ |
В |
А |
Б |
Б |
А |
Ответы на открытые вопросы
Ответ на вопрос
1:
При изготовлении точной копии все размеры (длина, ширина и высота)
должны быть увеличены в 2 раза. Следовательно, объем снеговика,
сделанного мальчиками, будет в 8 раз больше объема оригинала, а
масса копии m =50 кг · 8=400
кг.
Ответ на вопрос
2:
Скорость велосипедиста в системе отсчета, связанной с группой, при
движении к вожатому равна υ₂-υ₁ при возвращении обратно
равна υ₂+υ₁. Поэтому время движения
велосипедиста к вожатому t₁=
L/
υ₂-υ₁ , а время возвращения
велосипедиста к замыкающему t₂=
L /
υ₂+υ₁ , где
L — длина цепочки. Общее время
движения велосипедиста t=
t₁+
t₂. Таким образом можно
записать:
t=
L /
υ₂-υ₁+
L /
υ₂+υ₁= 2
L ·
υ₂/
υ₂²-υ₁²
Подставив числовые значения величин, получим:
t ≈58,3
с.
Ответ на вопрос
3:
Подъемная сила воздушного шара равна разности между весом воздуха в
объеме шара и весом газа, заполняющего шар. Чем больше разница в
плотностях воздуха и газа, заполняющего шар, тем больше подъемная
сила. Поэтому подъемная сила шара больше на улице, где воздух менее
прогрет.
Ответ на вопрос
4:
Чтобы переместить гвоздь на пути а, надо совершить работу
А₁=F·а. При дальнейшем перемещении
гвоздя сила будет убывать от F до 0. Поэтому работу надо
находить для средней силы: А₂=1/2·F·а. Следовательно, полная
работа
А= А₁+А₂=F·а
+1/2·F·а= 3/2·
F·а=1,5 ·
F·а
135 Дж
Ответ на вопрос
5:
Можно, например, вначале хорошо охладить бидон с керосином. Затем
поместить его в теплое помещение. В помещении в результате
конденсации пара бидон покроется капельками воды. По мере
нагревания бидона в теплом помещении вода на нем будет испаряться.
Так как масса воздуха и паров бензина в верхней части его
значительно меньше массы керосина, находящегося в нижней части
бидона, то при нагревании бидона в тёплом помещении испарение будет
происходить быстрее с верхней части его. В результате в какой-то
момент времени можно будет наблюдать резкую границу между сухой
поверхностью бидона и частью его, еще покрытой капельками
воды. Эта
граница и укажет на уровень керосина в бидоне.
Олимпиадные задания для 9 класса
1. Благодаря какому явлению
распространяется запах духов?
А) Диффузии
Б) Конвекции
В) Электризации
Г) Ионизации
2. К астрономическим телам не
относятся:
А) Звёзды
Б) Планеты
В) Кометы
Г) Аметисты
3. За 2 часа автомобиль
проехал 120 км. Чему равна скорость автомобиля?
А) 240 км/ч
Б) 60 км/ч
В) 122 км/ч
Г) 118 км/ч
4. Каждый из участков пути АВ,
ВС и СД автомобиль проезжает за 1 мин. На каком участке скорость
наибольшая, на какой наименьшая?
А) АВ и ВС
Б) СД и ВС
В) АВ и СД
Г) АС и ВС
5. Чему равен объем сосуда, в
котором помещается 8 кг керосина? Плотность керосина 800 кг/м3.
А) 100 м3
Б) 0,01 м3
В) 10 м3
Г) 0,1 м3
6. Каким прибором измеряют
силу тяжести?
А) Манометром
Б) Спектрометром
В) Динамометром
Г) Ареометром
7. Одинакова ли плотность
воздуха во всех точках высотного здания?
А) Плотность больше в подвальных помещения
Б) Плотность одинакова во всех точках
В) Плотность больше на верхнем этаже
Г) Плотность больше в центре здания
8. Вычислите давление, которое
оказывает керосин на дно бака
площадью 5 м2. Масса керосина в баке 500 кг.
А) 100 Н
Б) 100 Па
В) 980 Н
Г) 980 Па
9. В каких из нижеприведенных
примеров тело совершает
механическую работу?
А) Трос натянут под действием силы тяжести
Б) Человек стоит с сумкой в руках
В) Космический корабль, отключив двигатель, движется в
космическом пространстве
Г) Человек поднимается на второй этаж
10. Чему равна работа,
совершаемая при поднятии ящика
массой 4 кг на высоту 2,5 м?
А) 98 Н
Б) 98 Па
В) 9,8 Дж
Г) 98 Дж
Д) 980 Дж
Открытые вопросы
Вопрос
1
Теплоизолированный сосуд до краев наполнили водой при
температуре t0 = 20 °С. В него опустили
алюминиевую деталь, нагретую до температуры
t = 100 °С. После установления
теплового равновесия температура воды в сосуде
стала t1 = 30,3 °С. Затем этот же
эксперимент провели с двумя такими же деталями. В этом случае после
установления в сосуде теплового равновесия температура воды
стала t2 = 42,6 °С. Чему равна
удельная теплоемкость с алюминия? Плотность
воды ρ0 = 1000 кг/м3, ее удельная
теплоемкость с0 = 4200 Дж/(кг · °С).
Плотность алюминия ρ = 2700
кг/м3.
Вопрос
2
На зимней дороге при температуре снега
t1 = –10
ºC автомобиль в течение 1 мин
буксует, развивая мощность 12 кВт. Сколько снега растает при
буксировании автомобиля, если считать, что вся энергия,
выделившаяся при буксировании, идет на нагревание и плавление
снега? Удельная теплоёмкость льда с = 2100 Дж/(кг
·ºC), удельная теплота плавления
льда λ = 33·104
Дж/кг.
Вопрос
3
Сообщающиеся сосуды состоят из двух одинаковых трубок
(U-образная трубка).
Трубки частично заполнили водой. На сколько повысится уровень воды
в левой трубке, если в правую налить столько керосина, что он
образует столб высотой 30 см?
Плотность керосина 900 кг/м3, плотность воды 1000
кг/м3.
Вопрос
4
Мяч объёмом V и массой
m всплыл на поверхность воды с
глубины Н. Чему равна механическая работа, совершённая при
всплывании мяча? Трением пренебречь. Плотность
воды ρо считать
известной.
Вопрос
5
В плотно закрытом полиэтиленовом пакете с молоком, хранящемся при
постоянной температуре, масса вещества остается
неизменной. Почему со временем пакет увеличивается в
объеме?
Ответы на тесты
|
Тестовое задание |
№ 1 |
№ 2 |
№ 3 |
№ 4 |
№ 5 |
|
Ответ |
А |
Г |
Б |
Б |
Б |
|
Тестовое задание |
№ 6 |
№ 7 |
№ 8 |
№ 9 |
№ 10 |
|
Ответ |
В |
А |
Г |
Г |
Г |
Ответы на открытые вопросы
Ответ на вопрос
1:
Пусть m – масса
детали, V – объём сосуда, тогда
уравнения теплового баланса
при опускании одной и двух деталей соответственно имеют
вид cm(t —
t1) =
c0
ρ0(V –
(m/ρ))∙
(t1 —
t0) (*)
2cm(t —
t2) =
c0
ρ0(V –
(2m/ρ))(t2 —
t0) (**) Делим соотношение(*)
на (t1 —
t0), а соотношение (**) на
(t2 —
t0) и , вычитая соотношение
(**) из (*), получаем
cm(t —
t1)/
(t1 —
t0) — 2
cm ∙
(t –
t2)/(t2 —
t0) =
c0
ρ0
m/ρ, откуда можно найти с.
с ≈ 922 Дж/(кг∙°С).
Ответ на вопрос
2:
На зимней дороге при температуре снега
t1 = –10
ºC автомобиль в течение 1 мин
буксует, развивая мощность 12 кВт. Сколько снега растает при
буксировании автомобиля, если считать, что вся энергия,
выделившаяся при буксировании, идет на нагревание и плавление
снега? Удельная теплоёмкость льда с = 2100 Дж/(кг
·ºC), удельная теплота плавления
льда λ = 33·104
Дж/кг.
Ответ на вопрос
3:
Предположим, что в левой трубке уровень воды повысился
на h. Тогда в
правой трубке уровень воды будет ниже, чем в левой, на
2h.
ρк
gH =
ρв
g2h. →
h = 12
см.
Ответ на вопрос
4:
А = (ρо
gV –
mg)∙H =
(ρоV –
m)∙gH
Ответ на вопрос
5:
В результате деятельности молочных бактерий образуются газы. Число
молекул газа в пакете увеличивается, число их соударений с
внутренней стороной стенки пакета начинает превышать число
соударений молекул воздуха с внешней стороной стенки пакета. Стенка
приходит в движение, увеличивается объем. Давления по обе стороны
стенки пакета выравниваются. Дальнейшее увеличение объема
ограничено упругими свойствами пакета.
Олимпиадные задания для 10 класса
1. Воду, термос и стакан поместили в холодильник и подождали, пока они охладятся до его температуры. Далее достали их и налили воду в термос и в стакан, закрыли оба сосуда и поместили в теплую комнату. Как изменится температура воды в термосе и стакане через 15 мин?
А) В термосе повысится, в
стакане не изменится.
Б) В термосе не изменится, в стакане повысится.
В) В обоих случаях повысится.
Г) В обоих сосудах не изменится.
2. На повороте локомотив с вагоном движется с постоянной по модулю скоростью υ=5м/с. Определите центростремительное ускорение состава, если радиус закругления пути R=50м.
А) 1 м/с²
Б) 0,25 м/с²
В) 0,5 м/с²
Г) 1,5 м/с²
3. Космический корабль массой начинает подниматься вверх. Сила тяги двигателей равна Н. Определите ускорение корабля.
А) 30 м/с²
Б) 20м/с²
В) 10 м/с²
Г) 36 м/с²
4. Когда скорость движения Земли вокруг Солнца меньше, в июне или в декабре?
А) в июне
Б) в декабре
В) одинакова в июне и в декабре
Г) свой вариант
5. Небольшое тело соскальзывает без трения по наклонной плоскости, переходящей в «мертвую петлю», с высоты 3R. На какой высоте h тело оторвется от петли?
А) 1,7
Б) R
В) R/2
Г) тело не оторвется от мертвой петли
6. Лодка качается на волнах, распространяющихся со скоростью 1,5 м/с. Расстояние между двумя ближайшими гребнями волн равно 6 м. Определите период колебаний лодки
А) 9 с
Б) 4 с
В) 0,25 с (в минус первой степени)
Г) 0,25 с
7. От чего зависит магнитный поток, пронизывающий площадь плоского контура, помещенного в однородное магнитное поле?
А) от модуля вектора магнитной
индукции, площади контура и его ориентации
Б) только от модуля вектора магнитной индукции и площади
контура
В) от силы действия магнитного поля на проводник, длины этого
проводника и силы тока в нем
Г) от вращения контура, в то время как линии магнитной индукции
лежат в плоскости контура
8. При увеличении в 3 раза расстояния между центрами шарообразных тел сила гравитационного притяжения.
А) увеличивается в 3 раза
Б) уменьшается в 3 раза
В) увеличивается 9 раз
Г) уменьшается в 9 раз
9. Тепловая машина с КПД 40 % получает за цикл от нагревателя 100 Дж. Какое количество теплоты машина отдает за цикл холодильнику?
А) 40 Дж
Б) 60 Дж
В) 100 Дж
Г) 160 Дж
10. Мальчик подбросил футбольный мяч массой 0,4 кг на высоту 3 м. Насколько изменилась потенциальная энергия мяча?
А) 4 Дж
Б) 12 Дж
В) 1,2 Дж
Г) 7,5 Дж
Открытые вопросы
Вопрос 1
Парашютист обычно приземляется со скоростью υ = 8 м/с. Если вам придет в голову потренироваться в приземлении с такой скоростью, спрыгивая с платформы, то на какой высоте h должна находиться платформа? Ускорение свободного падения считается равным 10 м/с2.
Вопрос 2
В спортивном зале высотой h бросают маленький мяч с начальной скоростью V0. Определите, какое максимальное расстояние по горизонтали может пролететь мяч после бросания до первого удара о пол, если соударение с потолком абсолютно упругое. Считайте, что мяч бросают с уровня пола. Пол и потолок горизонтальны, сопротивление воздуха пренебрежимо мало.
Вопрос 3
Стоя на льду, человек пытается сдвинуть тяжелые сани за привязанную к ним веревку. Масса саней в 3 раза больше массы человека. Коэфикиент трения саней о лед мю1=0,15, человека мю2=0,3. Под каким углом к горизонту нужно тянуть веревку?
Ответы на тесты
|
Тестовое задание |
№ 1 |
№ 2 |
№ 3 |
№ 4 |
№ 5 |
|
Ответ |
Б |
В |
Б |
Б |
Г |
|
Тестовое задание |
№ 6 |
№ 7 |
№ 8 |
№ 9 |
№ 10 |
|
Ответ |
Б |
А |
Г |
Б |
Б |
Ответы на открытые вопросы
Ответ на вопрос 1:
Шаг 1:
При свободном падении без
начальной скорости тело за время t приобретает
скорость υ =
gt. Время найдем из
формулы
Шаг 2:
Значит,
h = 3,2
м
Ответ на вопрос 2:
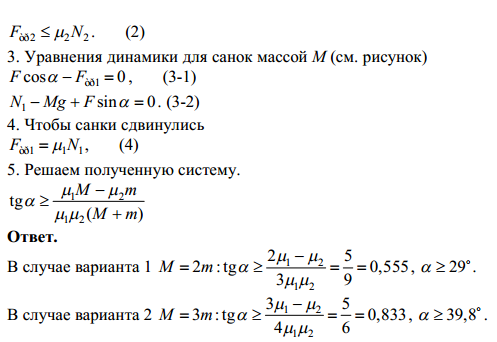
Ответ на вопрос
3:

Олимпиадные задания для 11 класса
Задача 1
Цепочка массой 500 г подвешена за концы так, что вблизи точек подвеса она образует угол 30 градусов с горизонтом Определить силу натяжения цепочки в точках подвеса и в ее нижней точке.
Задача 2
Период малых вертикальных колебаний корабля 7 с. После погрузки период колебаний увеличился до 7,5 с. Считая сечение корабля вблизи ватерлинии 500 м2 и плотность воды 1000 кг/м3, определить массу груза.
Задача 3
На горизонтальном столе покоится шар массой m. С шаром упруго сталкивается клин, движущийся углом вперед со скоростью 5 м/с. Угол наклона клина 30 градусов к горизонту, его масса в два раза меньше массы шара. Пренебрегая трением между всеми поверхностями, определить, через какое время после столкновения шар снова ударится о клин.
Задача 4
В горизонтальном откачанном цилиндрическом сосуде находится тонкий поршень, прикрепленный к левому краю горизонтальной пружиной. Поршень находится у правого края цилиндра, пружина не растянута. В правую часть цилиндра вводят некоторое количество одноатомного идеального газа с параметрами Р0, V0, Т0. Систему начинают медленно нагревать. Определить теплоемкость системы. Трением, теплоемкостью сосуда, поршня и пружины пренебречь.
Задача 5
К источнику тока с постоянной ЭДС Е подключили через ключ К последовательно конденсатор емкостью С и катушку с индуктивностью L. Определить максимальную силу тока в цепи после замыкания ключа К. Активным сопротивлением цепи пренебречь.
жүктеу мүмкіндігіне ие боласыз
Бұл материал сайт қолданушысы жариялаған. Материалдың ішінде жазылған барлық ақпаратқа жауапкершілікті жариялаған қолданушы жауап береді. Ұстаз тілегі тек ақпаратты таратуға қолдау көрсетеді. Егер материал сіздің авторлық құқығыңызды бұзған болса немесе басқа да себептермен сайттан өшіру керек деп ойласаңыз осында жазыңыз
Олимпиадные задания с 7-11 классы
Олимпиадные задания для 7 класса
1. Мельчайшие частицы, из
которых состоят различные вещества, называются…
А) Атомами
Б) Молекулами
В) Электронами
Г) Нейтронами.
2. В каком состоянии вещество
не имеет собственной формы, но сохраняет объем?
А) Только в жидком.
Б) Только в газообразном.
B) В жидком и газообразном.
Г) Ни в одном состоянии.
3. Велосипедист за 20 мин
проехал 6 км. С какой скоростью двигался велосипедист?
А) 30 м/с
Б) 0,5м/с
В) 5 м/с
Г) 0,3 м/с
4. На столике в вагоне
движущегося поезда лежит книга. Относительно, каких тел книга
находится в покое?
A) Относительно рельсов
Б) Относительно проводника, проходящего по
коридору
B) Относительно столика
Г) Относительно здания вокзала
5. Парашютист массой 85 кг
равномерно спускается с раскрытым парашютом. Чему равна сила
сопротивления воздуха при равномерном движении парашютиста?
А) 85 Н
Б) 850 Н
В) 8,5Н
Г) 0,85 Н
6. С какой силой тело давит на
опору или подвес?
А) Сила тяжести
Б) Сила Архимеда
В) Вес тела
Г) Сила трения
7. Гусеничный трактор весом
45000 Н имеет опорную площадь обеих гусениц 1,5 м2. Определите
давление трактора на грунт.
А) 30 кПа
Б) 3 кПа
В) 0,3 кПа
Г) 300 кПа
8. Тело тонет, если
А) Сила тяжести равна силе Архимеда
Б) Сила тяжести больше силы Архимеда
В) Сила тяжести меньше силы Архимеда
Г) Сила Архимеда равна весу тела
9. На какой глубине давление
воды в море (плотность 1030 кг/м3) равно 824кПа.
А) 80 м
Б) 800 м
В) 82,4 м
Г) 0,08 м
10. За какое время двигатель
мощностью 4 кВт совершит работу в 30000 Дж?
А) 7,5 с
Б) 15 с
В) 40 с
Г) 20 с
Вопрос
1
Первую треть пути черепаха проползла равномерно за 1 час, вторую
треть — тоже
равномерно, но за 2 часа, третью — так же, но за три часа. Во
сколько раз средняя скорость на первой половине пути больше, чем на
второй?
Вопрос
2
Скорость воды в реке 2 м/с, ширина реки 30 метров. Спортсмен должен
переплыть реку за 40 секунд, его скорость относительно воды все
время постоянна и составляет 1 м/с. На сколько метров его «снесет»
вдоль по течению? Считать движение прямолинейным. В задаче возможны
два случая. Большее значение надо ввести
первым.
Вопрос
3
С какой скоростью нужно подбросить вверх камень, чтобы на высоту 30
метров он
поднялся меньше, чем за 2 секунды? Земля плоская, сопротивлением
воздуха пренебречь. Ускорение свободного падения равно 10
м/с2
Вопрос
4
Корзина массой 3 кг уравновешена на неподвижном блоке при помощью
груза такой же массы. В корзину аккуратно кладут груз массой 0.5
кг, система приходит в движение. С какой силой груз давит на дно
корзины? Ускорение свободного падения равно 10
м/с
Вопрос
5
Юноша бросает камень, стараясь попасть им в лампочку, которая по
горизонтали отстоит от точки броска на 20 метров и находится на
высоте 4 м над уровнем Земли. Точка броска находится на высоте 1 м.
С какой скоростью нужно уметь бросать камень, чтобы попасть в
лампочку? Земля в тех местах плоская, а сопротивление воздуха
пренебрежимо мало. Ответ округлите до целого
числа.
Ответы на тесты для 7 класса
|
Тестовое задание |
№ 1 |
№ 2 |
№ 3 |
№ 4 |
№ 5 |
|
Ответ |
А |
А |
В |
В |
Б |
|
Тестовое задание |
№ 6 |
№ 7 |
№ 8 |
№ 9 |
№ 10 |
|
Ответ |
В |
А |
Б |
Б |
А |
Ответы на открытые вопросы
Ответ на вопрос
1:
2
Ответ на вопрос
2:
106.5 метров или 53.5
метров
Ответ на вопрос
3:
25
м/с
Ответ на вопрос
4:
N =
6g/13 =
4.6Н
Ответ
на вопрос 5:
13 м/с
Олимпиадные задания для 8 класса
1. В каком состоянии вещество
принимает форму сосуда?
А) в твердом
Б) в жидком
В) в газообразном
Г) в твердом и газообразном
2. В какой жидкости утонет
кусок парафина?
А) в воде
Б) в ртути
В) в морской воде
Г) в бензине
3. Внутренняя энергия
свинцового тела изменится, если:
А) сильно ударить по нему молотком
Б) поднять его над землей
В) бросить его горизонтально
Г) изменить нельзя
4. Какой вид теплопередачи
наблюдается при обогревании комнаты батареей водяного
отопления?
А) теплопроводность
Б) конвекция
В) излучение
Г) всеми тремя способами одинаково
5. Какая физическая величина
обозначается буквой L и имеет размерность Дж/кг?
А) удельная теплоемкость
Б) удельная теплота сгорания топлива
В) удельная теплота плавления
Г) удельная теплота парообразования
6. В процессе кипения
температура жидкости…
А) увеличивается
Б) не изменяется
В) уменьшается
Г) нет правильного ответа
7. Если тела взаимно
отталкиваются, то это значит, что они заряжены …
А) отрицательно
Б) разноименно
В) одноименно
Г) положительно
8. В каком случае атом
некоторого вещества превращается в отрицательный ион?
А) если атом приобретает «лишний» электрон
Б) если атом теряет свой собственный
электрон
9. Сопротивление вычисляется
по формуле:
А) R=I /U
Б) R =
U/I
В) R =
U*I
Г) правильной формулы нет
10. В каком состоянии вещества
действуют наименьшие силы притяжения между молекулами?
А) силы притяжения одинаковы во всех состояниях
Б) в твердом
В) в жидком
Г) в газообразном
Открытые вопросы
Вопрос
1
Девочки сделали снеговика, а мальчики соорудили точную его копию,
но в два раза большей высоты. Какова масса копии, если масса
оригинала равна 50 кг? (Плотность снега в обоих снеговиках
одинаковая)
Вопрос
2
Группа туристов, двигаясь цепочкой по обочине дороги со скоростью
3,6 км/ч, растянулась на 200 м. Замыкающий посылает велосипедиста к
вожатому, который находится впереди группы. Велосипедист едет со
скоростью 7 м/с; выполнив поручение, он тут же возвращается к
замыкающему группы с той же скоростью.
Через сколько времени после получения поручения
велосипедист вернулся обратно?
Вопрос
3
В каком случае подъемная сила у самодельного бумажного воздушного
шара, заполненного горячим воздухом, больше: когда ребята запускали
его в помещении школы или на дворе школы, где было довольно
прохладно?
Вопрос
4
В доску толщиной 5 см забили гвоздь длиной а=10 см так, что
половина гвоздя прошла навылет. Чтобы вытащить его из доски,
необходимо приложить силу 1,8 кН. Гвоздь вытащили из доски. Какую
при этом совершили механическую
работу?
Вопрос
5
Закрытый бидон из железа частично заполнен керосином. Предложите
один из способов, позволяющих, не пользуясь никакими измерительными
приборами (и не открывая бидон), определить примерный уровень
керосина в бидоне.
Ответы на тесты
|
Тестовое задание |
№ 1 |
№ 2 |
№ 3 |
№ 4 |
№ 5 |
|
Ответ |
А |
А |
В |
В |
Б |
|
Тестовое задание |
№ 6 |
№ 7 |
№ 8 |
№ 9 |
№ 10 |
|
Ответ |
В |
А |
Б |
Б |
А |
Ответы на открытые вопросы
Ответ на вопрос
1:
При изготовлении точной копии все размеры (длина, ширина и высота)
должны быть увеличены в 2 раза. Следовательно, объем снеговика,
сделанного мальчиками, будет в 8 раз больше объема оригинала, а
масса копии m =50 кг · 8=400
кг.
Ответ на вопрос
2:
Скорость велосипедиста в системе отсчета, связанной с группой, при
движении к вожатому равна υ₂-υ₁ при возвращении обратно
равна υ₂+υ₁. Поэтому время движения
велосипедиста к вожатому t₁=
L/
υ₂-υ₁ , а время возвращения
велосипедиста к замыкающему t₂=
L /
υ₂+υ₁ , где
L — длина цепочки. Общее время
движения велосипедиста t=
t₁+
t₂. Таким образом можно
записать:
t=
L /
υ₂-υ₁+
L /
υ₂+υ₁= 2
L ·
υ₂/
υ₂²-υ₁²
Подставив числовые значения величин, получим:
t ≈58,3
с.
Ответ на вопрос
3:
Подъемная сила воздушного шара равна разности между весом воздуха в
объеме шара и весом газа, заполняющего шар. Чем больше разница в
плотностях воздуха и газа, заполняющего шар, тем больше подъемная
сила. Поэтому подъемная сила шара больше на улице, где воздух менее
прогрет.
Ответ на вопрос
4:
Чтобы переместить гвоздь на пути а, надо совершить работу
А₁=F·а. При дальнейшем перемещении
гвоздя сила будет убывать от F до 0. Поэтому работу надо
находить для средней силы: А₂=1/2·F·а. Следовательно, полная
работа
А= А₁+А₂=F·а
+1/2·F·а= 3/2·
F·а=1,5 ·
F·а
135 Дж
Ответ на вопрос
5:
Можно, например, вначале хорошо охладить бидон с керосином. Затем
поместить его в теплое помещение. В помещении в результате
конденсации пара бидон покроется капельками воды. По мере
нагревания бидона в теплом помещении вода на нем будет испаряться.
Так как масса воздуха и паров бензина в верхней части его
значительно меньше массы керосина, находящегося в нижней части
бидона, то при нагревании бидона в тёплом помещении испарение будет
происходить быстрее с верхней части его. В результате в какой-то
момент времени можно будет наблюдать резкую границу между сухой
поверхностью бидона и частью его, еще покрытой капельками
воды. Эта
граница и укажет на уровень керосина в бидоне.
Олимпиадные задания для 9 класса
1. Благодаря какому явлению
распространяется запах духов?
А) Диффузии
Б) Конвекции
В) Электризации
Г) Ионизации
2. К астрономическим телам не
относятся:
А) Звёзды
Б) Планеты
В) Кометы
Г) Аметисты
3. За 2 часа автомобиль
проехал 120 км. Чему равна скорость автомобиля?
А) 240 км/ч
Б) 60 км/ч
В) 122 км/ч
Г) 118 км/ч
4. Каждый из участков пути АВ,
ВС и СД автомобиль проезжает за 1 мин. На каком участке скорость
наибольшая, на какой наименьшая?
А) АВ и ВС
Б) СД и ВС
В) АВ и СД
Г) АС и ВС
5. Чему равен объем сосуда, в
котором помещается 8 кг керосина? Плотность керосина 800 кг/м3.
А) 100 м3
Б) 0,01 м3
В) 10 м3
Г) 0,1 м3
6. Каким прибором измеряют
силу тяжести?
А) Манометром
Б) Спектрометром
В) Динамометром
Г) Ареометром
7. Одинакова ли плотность
воздуха во всех точках высотного здания?
А) Плотность больше в подвальных помещения
Б) Плотность одинакова во всех точках
В) Плотность больше на верхнем этаже
Г) Плотность больше в центре здания
8. Вычислите давление, которое
оказывает керосин на дно бака
площадью 5 м2. Масса керосина в баке 500 кг.
А) 100 Н
Б) 100 Па
В) 980 Н
Г) 980 Па
9. В каких из нижеприведенных
примеров тело совершает
механическую работу?
А) Трос натянут под действием силы тяжести
Б) Человек стоит с сумкой в руках
В) Космический корабль, отключив двигатель, движется в
космическом пространстве
Г) Человек поднимается на второй этаж
10. Чему равна работа,
совершаемая при поднятии ящика
массой 4 кг на высоту 2,5 м?
А) 98 Н
Б) 98 Па
В) 9,8 Дж
Г) 98 Дж
Д) 980 Дж
Открытые вопросы
Вопрос
1
Теплоизолированный сосуд до краев наполнили водой при
температуре t0 = 20 °С. В него опустили
алюминиевую деталь, нагретую до температуры
t = 100 °С. После установления
теплового равновесия температура воды в сосуде
стала t1 = 30,3 °С. Затем этот же
эксперимент провели с двумя такими же деталями. В этом случае после
установления в сосуде теплового равновесия температура воды
стала t2 = 42,6 °С. Чему равна
удельная теплоемкость с алюминия? Плотность
воды ρ0 = 1000 кг/м3, ее удельная
теплоемкость с0 = 4200 Дж/(кг · °С).
Плотность алюминия ρ = 2700
кг/м3.
Вопрос
2
На зимней дороге при температуре снега
t1 = –10
ºC автомобиль в течение 1 мин
буксует, развивая мощность 12 кВт. Сколько снега растает при
буксировании автомобиля, если считать, что вся энергия,
выделившаяся при буксировании, идет на нагревание и плавление
снега? Удельная теплоёмкость льда с = 2100 Дж/(кг
·ºC), удельная теплота плавления
льда λ = 33·104
Дж/кг.
Вопрос
3
Сообщающиеся сосуды состоят из двух одинаковых трубок
(U-образная трубка).
Трубки частично заполнили водой. На сколько повысится уровень воды
в левой трубке, если в правую налить столько керосина, что он
образует столб высотой 30 см?
Плотность керосина 900 кг/м3, плотность воды 1000
кг/м3.
Вопрос
4
Мяч объёмом V и массой
m всплыл на поверхность воды с
глубины Н. Чему равна механическая работа, совершённая при
всплывании мяча? Трением пренебречь. Плотность
воды ρо считать
известной.
Вопрос
5
В плотно закрытом полиэтиленовом пакете с молоком, хранящемся при
постоянной температуре, масса вещества остается
неизменной. Почему со временем пакет увеличивается в
объеме?
Ответы на тесты
|
Тестовое задание |
№ 1 |
№ 2 |
№ 3 |
№ 4 |
№ 5 |
|
Ответ |
А |
Г |
Б |
Б |
Б |
|
Тестовое задание |
№ 6 |
№ 7 |
№ 8 |
№ 9 |
№ 10 |
|
Ответ |
В |
А |
Г |
Г |
Г |
Ответы на открытые вопросы
Ответ на вопрос
1:
Пусть m – масса
детали, V – объём сосуда, тогда
уравнения теплового баланса
при опускании одной и двух деталей соответственно имеют
вид cm(t —
t1) =
c0
ρ0(V –
(m/ρ))∙
(t1 —
t0) (*)
2cm(t —
t2) =
c0
ρ0(V –
(2m/ρ))(t2 —
t0) (**) Делим соотношение(*)
на (t1 —
t0), а соотношение (**) на
(t2 —
t0) и , вычитая соотношение
(**) из (*), получаем
cm(t —
t1)/
(t1 —
t0) — 2
cm ∙
(t –
t2)/(t2 —
t0) =
c0
ρ0
m/ρ, откуда можно найти с.
с ≈ 922 Дж/(кг∙°С).
Ответ на вопрос
2:
На зимней дороге при температуре снега
t1 = –10
ºC автомобиль в течение 1 мин
буксует, развивая мощность 12 кВт. Сколько снега растает при
буксировании автомобиля, если считать, что вся энергия,
выделившаяся при буксировании, идет на нагревание и плавление
снега? Удельная теплоёмкость льда с = 2100 Дж/(кг
·ºC), удельная теплота плавления
льда λ = 33·104
Дж/кг.
Ответ на вопрос
3:
Предположим, что в левой трубке уровень воды повысился
на h. Тогда в
правой трубке уровень воды будет ниже, чем в левой, на
2h.
ρк
gH =
ρв
g2h. →
h = 12
см.
Ответ на вопрос
4:
А = (ρо
gV –
mg)∙H =
(ρоV –
m)∙gH
Ответ на вопрос
5:
В результате деятельности молочных бактерий образуются газы. Число
молекул газа в пакете увеличивается, число их соударений с
внутренней стороной стенки пакета начинает превышать число
соударений молекул воздуха с внешней стороной стенки пакета. Стенка
приходит в движение, увеличивается объем. Давления по обе стороны
стенки пакета выравниваются. Дальнейшее увеличение объема
ограничено упругими свойствами пакета.
Олимпиадные задания для 10 класса
1. Воду, термос и стакан поместили в холодильник и подождали, пока они охладятся до его температуры. Далее достали их и налили воду в термос и в стакан, закрыли оба сосуда и поместили в теплую комнату. Как изменится температура воды в термосе и стакане через 15 мин?
А) В термосе повысится, в
стакане не изменится.
Б) В термосе не изменится, в стакане повысится.
В) В обоих случаях повысится.
Г) В обоих сосудах не изменится.
2. На повороте локомотив с вагоном движется с постоянной по модулю скоростью υ=5м/с. Определите центростремительное ускорение состава, если радиус закругления пути R=50м.
А) 1 м/с²
Б) 0,25 м/с²
В) 0,5 м/с²
Г) 1,5 м/с²
3. Космический корабль массой начинает подниматься вверх. Сила тяги двигателей равна Н. Определите ускорение корабля.
А) 30 м/с²
Б) 20м/с²
В) 10 м/с²
Г) 36 м/с²
4. Когда скорость движения Земли вокруг Солнца меньше, в июне или в декабре?
А) в июне
Б) в декабре
В) одинакова в июне и в декабре
Г) свой вариант
5. Небольшое тело соскальзывает без трения по наклонной плоскости, переходящей в «мертвую петлю», с высоты 3R. На какой высоте h тело оторвется от петли?
А) 1,7
Б) R
В) R/2
Г) тело не оторвется от мертвой петли
6. Лодка качается на волнах, распространяющихся со скоростью 1,5 м/с. Расстояние между двумя ближайшими гребнями волн равно 6 м. Определите период колебаний лодки
А) 9 с
Б) 4 с
В) 0,25 с (в минус первой степени)
Г) 0,25 с
7. От чего зависит магнитный поток, пронизывающий площадь плоского контура, помещенного в однородное магнитное поле?
А) от модуля вектора магнитной
индукции, площади контура и его ориентации
Б) только от модуля вектора магнитной индукции и площади
контура
В) от силы действия магнитного поля на проводник, длины этого
проводника и силы тока в нем
Г) от вращения контура, в то время как линии магнитной индукции
лежат в плоскости контура
8. При увеличении в 3 раза расстояния между центрами шарообразных тел сила гравитационного притяжения.
А) увеличивается в 3 раза
Б) уменьшается в 3 раза
В) увеличивается 9 раз
Г) уменьшается в 9 раз
9. Тепловая машина с КПД 40 % получает за цикл от нагревателя 100 Дж. Какое количество теплоты машина отдает за цикл холодильнику?
А) 40 Дж
Б) 60 Дж
В) 100 Дж
Г) 160 Дж
10. Мальчик подбросил футбольный мяч массой 0,4 кг на высоту 3 м. Насколько изменилась потенциальная энергия мяча?
А) 4 Дж
Б) 12 Дж
В) 1,2 Дж
Г) 7,5 Дж
Открытые вопросы
Вопрос 1
Парашютист обычно приземляется со скоростью υ = 8 м/с. Если вам придет в голову потренироваться в приземлении с такой скоростью, спрыгивая с платформы, то на какой высоте h должна находиться платформа? Ускорение свободного падения считается равным 10 м/с2.
Вопрос 2
В спортивном зале высотой h бросают маленький мяч с начальной скоростью V0. Определите, какое максимальное расстояние по горизонтали может пролететь мяч после бросания до первого удара о пол, если соударение с потолком абсолютно упругое. Считайте, что мяч бросают с уровня пола. Пол и потолок горизонтальны, сопротивление воздуха пренебрежимо мало.
Вопрос 3
Стоя на льду, человек пытается сдвинуть тяжелые сани за привязанную к ним веревку. Масса саней в 3 раза больше массы человека. Коэфикиент трения саней о лед мю1=0,15, человека мю2=0,3. Под каким углом к горизонту нужно тянуть веревку?
Ответы на тесты
|
Тестовое задание |
№ 1 |
№ 2 |
№ 3 |
№ 4 |
№ 5 |
|
Ответ |
Б |
В |
Б |
Б |
Г |
|
Тестовое задание |
№ 6 |
№ 7 |
№ 8 |
№ 9 |
№ 10 |
|
Ответ |
Б |
А |
Г |
Б |
Б |
Ответы на открытые вопросы
Ответ на вопрос 1:
Шаг 1:
При свободном падении без
начальной скорости тело за время t приобретает
скорость υ =
gt. Время найдем из
формулы
Шаг 2:
Значит,
h = 3,2
м
Ответ на вопрос 2:
Ответ на вопрос
3:

Олимпиадные задания для 11 класса
Задача 1
Цепочка массой 500 г подвешена за концы так, что вблизи точек подвеса она образует угол 30 градусов с горизонтом Определить силу натяжения цепочки в точках подвеса и в ее нижней точке.
Задача 2
Период малых вертикальных колебаний корабля 7 с. После погрузки период колебаний увеличился до 7,5 с. Считая сечение корабля вблизи ватерлинии 500 м2 и плотность воды 1000 кг/м3, определить массу груза.
Задача 3
На горизонтальном столе покоится шар массой m. С шаром упруго сталкивается клин, движущийся углом вперед со скоростью 5 м/с. Угол наклона клина 30 градусов к горизонту, его масса в два раза меньше массы шара. Пренебрегая трением между всеми поверхностями, определить, через какое время после столкновения шар снова ударится о клин.
Задача 4
В горизонтальном откачанном цилиндрическом сосуде находится тонкий поршень, прикрепленный к левому краю горизонтальной пружиной. Поршень находится у правого края цилиндра, пружина не растянута. В правую часть цилиндра вводят некоторое количество одноатомного идеального газа с параметрами Р0, V0, Т0. Систему начинают медленно нагревать. Определить теплоемкость системы. Трением, теплоемкостью сосуда, поршня и пружины пренебречь.
Задача 5
К источнику тока с постоянной ЭДС Е подключили через ключ К последовательно конденсатор емкостью С и катушку с индуктивностью L. Определить максимальную силу тока в цепи после замыкания ключа К. Активным сопротивлением цепи пренебречь.
шағым қалдыра аласыз













