Қысқа мерзімді (сабақ) жоспары
Сабақтың тақырыбы:
|
Педагогтің аты-жөні |
Кабдиев А Ж |
|||||||||||
|
ПәнАлгебра/Сынып:8б |
Қатысқандар саны: Қатыспағандар саны: |
|||||||||||
|
Күні: |
|
|||||||||||
|
Тарау немесе бөлім атауы: |
8.1А Квадрат түбір және иррационал өрнек |
|||||||||||
|
Сабақтың тақырыбы: |
Құрамында квадрат түбірлері бар өрнектерді түрлендіру. |
|||||||||||
|
Оқу бағдарламасына сәйкес оқыту мақсаты |
8.1.2.5 құрамында түбір таңбасы бар өрнектерді түрлендіруді орындау; |
|||||||||||
|
Сабақтың мақсаты: |
Құрамында түбір таңбасы бар өрнектерді түрлендіруді орындайды; |
|||||||||||
|
Сабақ барысы: |
||||||||||||
|
Уақыты |
Кезең дері |
Педагогтің әрекеті |
Оқушының әрекеті |
Бағалау |
Ресурстар |
|||||||
|
5 минут |
Ұйым дастыру |
Сәлеметсіздерме! Бүгін, Құрамында квадрат түбірлері бар өрнектерді түрлендіру тақырыптарын қарастырамыз Бүгінгі сабақта меңгеретініңіз: - құрамында түбір таңбасы бар өрнектерді түрлендіруді орындау. «Миға шабуыл» әдісі бойынша сұрақ- жауап сәті 1. Квадрат түбір деген не? Арифметикалық квадрат түбір деген не? 2. Саннан квадрат түбір алу үшін бұл сан қандай болу керек? 3. Теріс санның квадрат түбірі бар ма? 4. Оң санның неше квадрат түбірі бар |
Амандасу.Сыныпты түгендеу. Сабаққа дайындау, оқу құралдарын алу. Үй тапсырмасын айту. Сұрақтарға жауап береді. |
ынталандыру мақсатында мақтау сөздерімен ауызша бағалау. «Жарайсың» |
Оқулық |
|||||||
|
10 мин |
Негізгі бөлім |
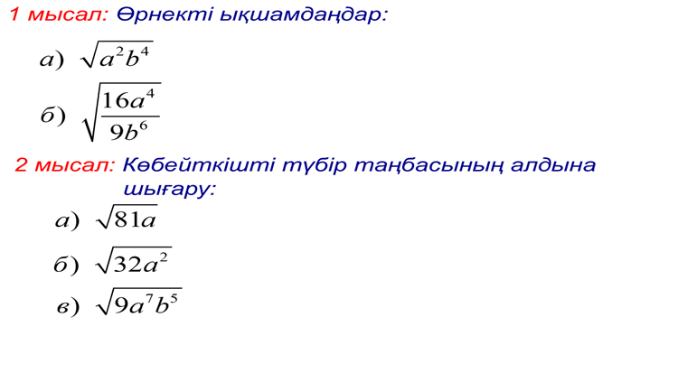
Тапсырма.
|
Берілген тапсырмаларды орындайды. Әр кестедегі үш саның ең үлкенін анықтап, оған сәйкес әріпті ретімен орналастырсаңыз, ұлы композитор-күйші, қазақтың аспапты музыка өнерінің классигі Құрманғазы Сағырбайұлының күйлерінің бірінің атын оқи аласыз.
|
Оқушылар дың белсенділігіне байланысты бағаланады. Дескриптор:
Дескриптор:
|
слайд |
|||||||
|
25 минут |
Бекіту тапсырмасы |
1. Ұжымдық жұмыс.
Сергіту сәті. Логикалық тапсырмалар.
Оқулықтан №4.17. №4.22№4.23№4.24 |
Оқушылар берілген тапсырмаларды орындайды
|
Дескриптор:
Дескриптор:
|
Интернет ресурстары.
Оқулық |
|||||||
|
5 минут |
|
Бүгінгі сабақта: . Құрамында түбір таңбасы бар өрнектерді түрлендіруді орындай алады. Кері байланыс: «БББ» кестесі.
Үйге тапсырма беру. №4.24, №4.25. |
Тақырыпты меңгергенін анықтау
|
Кері байланыс |
Слайд
|
|||||||
жүктеу мүмкіндігіне ие боласыз
Бұл материал сайт қолданушысы жариялаған. Материалдың ішінде жазылған барлық ақпаратқа жауапкершілікті жариялаған қолданушы жауап береді. Ұстаз тілегі тек ақпаратты таратуға қолдау көрсетеді. Егер материал сіздің авторлық құқығыңызды бұзған болса немесе басқа да себептермен сайттан өшіру керек деп ойласаңыз осында жазыңыз
Құрамында квадрат түбірлері бар өрнектерді түрлендіру
Құрамында квадрат түбірлері бар өрнектерді түрлендіру
Қысқа мерзімді (сабақ) жоспары
Сабақтың тақырыбы:
|
Педагогтің аты-жөні |
Кабдиев А Ж |
|||||||||||
|
ПәнАлгебра/Сынып:8б |
Қатысқандар саны: Қатыспағандар саны: |
|||||||||||
|
Күні: |
|
|||||||||||
|
Тарау немесе бөлім атауы: |
8.1А Квадрат түбір және иррационал өрнек |
|||||||||||
|
Сабақтың тақырыбы: |
Құрамында квадрат түбірлері бар өрнектерді түрлендіру. |
|||||||||||
|
Оқу бағдарламасына сәйкес оқыту мақсаты |
8.1.2.5 құрамында түбір таңбасы бар өрнектерді түрлендіруді орындау; |
|||||||||||
|
Сабақтың мақсаты: |
Құрамында түбір таңбасы бар өрнектерді түрлендіруді орындайды; |
|||||||||||
|
Сабақ барысы: |
||||||||||||
|
Уақыты |
Кезең дері |
Педагогтің әрекеті |
Оқушының әрекеті |
Бағалау |
Ресурстар |
|||||||
|
5 минут |
Ұйым дастыру |
Сәлеметсіздерме! Бүгін, Құрамында квадрат түбірлері бар өрнектерді түрлендіру тақырыптарын қарастырамыз Бүгінгі сабақта меңгеретініңіз: - құрамында түбір таңбасы бар өрнектерді түрлендіруді орындау. «Миға шабуыл» әдісі бойынша сұрақ- жауап сәті 1. Квадрат түбір деген не? Арифметикалық квадрат түбір деген не? 2. Саннан квадрат түбір алу үшін бұл сан қандай болу керек? 3. Теріс санның квадрат түбірі бар ма? 4. Оң санның неше квадрат түбірі бар |
Амандасу.Сыныпты түгендеу. Сабаққа дайындау, оқу құралдарын алу. Үй тапсырмасын айту. Сұрақтарға жауап береді. |
ынталандыру мақсатында мақтау сөздерімен ауызша бағалау. «Жарайсың» |
Оқулық |
|||||||
|
10 мин |
Негізгі бөлім |
Тапсырма.
|
Берілген тапсырмаларды орындайды. Әр кестедегі үш саның ең үлкенін анықтап, оған сәйкес әріпті ретімен орналастырсаңыз, ұлы композитор-күйші, қазақтың аспапты музыка өнерінің классигі Құрманғазы Сағырбайұлының күйлерінің бірінің атын оқи аласыз.
|
Оқушылар дың белсенділігіне байланысты бағаланады. Дескриптор:
Дескриптор:
|
слайд |
|||||||
|
25 минут |
Бекіту тапсырмасы |
1. Ұжымдық жұмыс.
Сергіту сәті. Логикалық тапсырмалар.
Оқулықтан №4.17. №4.22№4.23№4.24 |
Оқушылар берілген тапсырмаларды орындайды
|
Дескриптор:
Дескриптор:
|
Интернет ресурстары.
Оқулық |
|||||||
|
5 минут |
|
Бүгінгі сабақта: . Құрамында түбір таңбасы бар өрнектерді түрлендіруді орындай алады. Кері байланыс: «БББ» кестесі.
Үйге тапсырма беру. №4.24, №4.25. |
Тақырыпты меңгергенін анықтау
|
Кері байланыс |
Слайд
|
|||||||
шағым қалдыра аласыз





















