Қазақстан Республикасы Оқу – ағарту министрлігі
Қысқа мерзімді (сабақ) жоспары
|
Бөлім: |
Тығыздық |
|
|
Педагогтің тегі, аты, әкесінің аты |
|
|
|
Күні: |
|
|
|
Сынып: 7 |
Қатысушылар саны: |
Қатыспағандар саны: |
|
Сабақтың тақырыбы: |
Серпімділік күші. Гук заңы |
|
|
Оқу бағдарламасына сәйкес оқыту мақсаттары: |
7.2.2.5 – Гук заңының формуласы бойынша серпімділік күшін есептеу |
|
|
Сабақтың мақсаты: |
Гук заңының формуласы бойынша серпімділік күшін есептеу |
|
Сабақтың барысы:
|
Сабақтың кезеңі/ уақыты |
Педагогтың әрекеті |
Оқушының әрекеті |
Бағалау |
Ресурстар |
||||||||||||||||||||||||||||||
|
Сабақтың басы Ұйымдастыру кезеңі 7 минут |
Амандасу, түгендеу, сынып бөлмесінің тазалығына, оқушының көңіл- күйіне көңіл бөлу. Әділдік пен жауапкершілікке баулу (W) Starter. Неліктен адам Жерге құламайды?
Оқушылардың ойын тыңдағаннан кейін сабақ тақырыбы мен мақсаты таныстырылады (W)«Миға шабуыл» әдісі Теориялық білімді қайталау 1.Денелердің өзара әрекеттесуі дегеніміз не? 2.Өзара әрекеттесуді сипаттайтын шама.... Өлшеу құралы ... 3.Күштің табиғатта қандай түрлері болуы мүмкін? 4.Ауырлық күші дегеніміз не? Бағыты қандай? 5.Ауырлық күшінің формуласы, өлшем бірлігі қандай? 6.Массасы 4 кг дененің ауырлық күші Күн жүйесіндегі барлық планетада бірдей болады ма? Бағалау: мұғалім сұрақтарға жауап беру барысында оқушыларға бағыт беріп отырады |
Оқушылар назарын сабаққа аударады, сабаққа дайындығын көрсетеді. Жауаптары: (W) Теориялық білімді қайталау Денелердің өзара әрекеттесуі дегеніміз не? Дененің басқа денеге әрекет ету құбылысы Өзара әрекеттесуді сипаттайтын шама.... Өлшеу құралы ... Күш. Динамометр Күштің табиғатта қандай түрлері болуы мүмкін? Ауырлық күші, серпімділік күші, үйкеліс күші, т.б. Ауырлық күші дегеніміз не? Бағыты қандай? Дененің Жерге тартылуын сипаттайтын күш. Дене центрінен Жерге бағытталады Ауырлық күшінің формуласы, өлшем бірлігі қандай?
Массасы 4 кг дененің ауырлық күші Күн жүйесіндегі барлық планетада бірдей болады ма? Жоқ, себебі g мәні әртүрлі планетада әртүрлі |
Қалыптастырушы баға беру, ынталандыру, «Жарайсыздар» тбсс |
Физика, 7 сынып Презентация |
||||||||||||||||||||||||||||||
|
Сабақтың ортасы Жаңа материалды меңгерту 8 минут Жаңа материалды меңгергенің тексеру 20 минут |
«СТОП КАДР» әдісі видеоролик
(W) ойша эксперимент Жұқа тақтай екі блоктың үстіне қойылды. Егер осы конструкцияның үстіне ауыр денені қойсақ не байқалады? Тапсырма 1 Суретте көрсетілген деформация түрлерін сипаттаңыз. Жауаптарыңызды кестеге толтырыңыз.
Дескриптор: Блім алушы -деформацияланған денені анықтайды; -деформация түрін анықтайды.
Тапсырма 2 №1. Қатандығы 10000 Н/м серіппе 4 см-ге қандай күш әрекетінен ұзарады. №2. Серіппе 5 Н күш әрекетінен 10 см-ге созылған болса, серіппенің қатаңдық коэффиценті қандай? №3. Қатаңдығы 20 Н/м болатын серіппеге массасы 100 г жүк ілінсе, серіппе қандай шамаға ұзарады? Дескриптор: Білім алушы -Есептің берілгенін жазады; -Физикалық шамаларды ХБЖ келтіреді; -Гук заңын қолданады; -Математикалық есептеулерді дұрыс жүргізіп, жауабын көрсетеді
Тапсырма 3 1.Массалары әртүрлі денелерді серіппеге іледі. Суретте серіппенің ілінген жүктердің әсерінен созылуы көрсетілген. Серіппенің ұзаруы ілінген жүктің массасына пропорционал.
М дененің массасы нешеге тең? А. 110 г B. 150 г C. 200 г D. 300 г
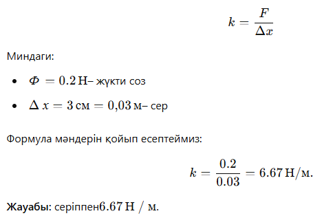
2.Ауырлық күші 0,2 Н жүкті динамометрге ілгенде оның серіппесі 3 см-ге созылды. Серіппе қатаңдығын анықтаңыз Дескриптор: Білім алушы -серіппенің ұзаруын есептейді; -Гук заңын қолданады; -серіппенің қатаңдығын есептейді; -М дененің массасын анықтайды. |
Оқушының әрекеті: (W) ойша эксперимент Жұқа тақтай екі блоктың үстіне қойылды. Егер осы конструкцияның үстіне ауыр денені қойсақ не байқалады? Жауаптары:Тақтай дененің ауырлық күші әрекетінен майысады, яғни деформацияланады
Тапсырма 1
Тапсырма 2 1 есеп.
2 есеп.
3 есеп.
Тапсырма 3
|
Бағалау критерийі: Гук заңының формуласы бойынша серпімділік күшін есептеу Ойлау дағдысы: Қолдану
Бағалау баллы: -деформацияланған денені анықтайды-1б -деформация түрін анықтайды-1б Жалпы балл-2
Бағалау баллы: -Есептің берілгенін жазады; -Физикалық шамаларды ХБЖ келтіреді; -Гук заңын қолданады; -Математикалық есептеулерді дұрыс жүргізіп, жауабын көрсетеді Жалпы балл -4 ҚБ: Жарайсың!
Бағалау баллы: -серіппенің ұзаруын есептейді-1б -Гук заңын қолданады-1б -серіппенің қатаңдығын есептейді-1б -М дененің массасын анықтайды-1б Жалпы балл-4
|
Физика, 7 сынып Презентация
Таратпа қағаз Презентация
Таратпа қағаз презентация |
||||||||||||||||||||||||||||||
|
Сабақты қорытындылау 5 минут |
Қорытындылау. «Соңғы 5 минут» әдісі: 1) Оқушылар білімін бағалау 2)Орындауға үйге тапсырма §
3) «INSERT» әдісі оқушыларды өз жұмысына рефлексия жасату: -нені білдім, - нені үйрендім; -нені толық түсінбедім. |
Рефлексия: Бағалау критерийі бойынша оқушы рефлексия жасайды: Гук заңының формуласы бойынша серпімділік күшін есептейді.
|
Дескрипторлар бойынша әр оқушы бағаланады
|
Физика, 7 сынып |
жүктеу мүмкіндігіне ие боласыз
Бұл материал сайт қолданушысы жариялаған. Материалдың ішінде жазылған барлық ақпаратқа жауапкершілікті жариялаған қолданушы жауап береді. Ұстаз тілегі тек ақпаратты таратуға қолдау көрсетеді. Егер материал сіздің авторлық құқығыңызды бұзған болса немесе басқа да себептермен сайттан өшіру керек деп ойласаңыз осында жазыңыз
Серпімділік күші. Гук заңы ҚМЖ
Серпімділік күші. Гук заңы ҚМЖ
Қазақстан Республикасы Оқу – ағарту министрлігі
Қысқа мерзімді (сабақ) жоспары
|
Бөлім: |
Тығыздық |
|
|
Педагогтің тегі, аты, әкесінің аты |
|
|
|
Күні: |
|
|
|
Сынып: 7 |
Қатысушылар саны: |
Қатыспағандар саны: |
|
Сабақтың тақырыбы: |
Серпімділік күші. Гук заңы |
|
|
Оқу бағдарламасына сәйкес оқыту мақсаттары: |
7.2.2.5 – Гук заңының формуласы бойынша серпімділік күшін есептеу |
|
|
Сабақтың мақсаты: |
Гук заңының формуласы бойынша серпімділік күшін есептеу |
|
Сабақтың барысы:
|
Сабақтың кезеңі/ уақыты |
Педагогтың әрекеті |
Оқушының әрекеті |
Бағалау |
Ресурстар |
||||||||||||||||||||||||||||||
|
Сабақтың басы Ұйымдастыру кезеңі 7 минут |
Амандасу, түгендеу, сынып бөлмесінің тазалығына, оқушының көңіл- күйіне көңіл бөлу. Әділдік пен жауапкершілікке баулу (W) Starter. Неліктен адам Жерге құламайды?
Оқушылардың ойын тыңдағаннан кейін сабақ тақырыбы мен мақсаты таныстырылады (W)«Миға шабуыл» әдісі Теориялық білімді қайталау 1.Денелердің өзара әрекеттесуі дегеніміз не? 2.Өзара әрекеттесуді сипаттайтын шама.... Өлшеу құралы ... 3.Күштің табиғатта қандай түрлері болуы мүмкін? 4.Ауырлық күші дегеніміз не? Бағыты қандай? 5.Ауырлық күшінің формуласы, өлшем бірлігі қандай? 6.Массасы 4 кг дененің ауырлық күші Күн жүйесіндегі барлық планетада бірдей болады ма? Бағалау: мұғалім сұрақтарға жауап беру барысында оқушыларға бағыт беріп отырады |
Оқушылар назарын сабаққа аударады, сабаққа дайындығын көрсетеді. Жауаптары: (W) Теориялық білімді қайталау Денелердің өзара әрекеттесуі дегеніміз не? Дененің басқа денеге әрекет ету құбылысы Өзара әрекеттесуді сипаттайтын шама.... Өлшеу құралы ... Күш. Динамометр Күштің табиғатта қандай түрлері болуы мүмкін? Ауырлық күші, серпімділік күші, үйкеліс күші, т.б. Ауырлық күші дегеніміз не? Бағыты қандай? Дененің Жерге тартылуын сипаттайтын күш. Дене центрінен Жерге бағытталады Ауырлық күшінің формуласы, өлшем бірлігі қандай?
Массасы 4 кг дененің ауырлық күші Күн жүйесіндегі барлық планетада бірдей болады ма? Жоқ, себебі g мәні әртүрлі планетада әртүрлі |
Қалыптастырушы баға беру, ынталандыру, «Жарайсыздар» тбсс |
Физика, 7 сынып Презентация |
||||||||||||||||||||||||||||||
|
Сабақтың ортасы Жаңа материалды меңгерту 8 минут Жаңа материалды меңгергенің тексеру 20 минут |
«СТОП КАДР» әдісі видеоролик
(W) ойша эксперимент Жұқа тақтай екі блоктың үстіне қойылды. Егер осы конструкцияның үстіне ауыр денені қойсақ не байқалады? Тапсырма 1 Суретте көрсетілген деформация түрлерін сипаттаңыз. Жауаптарыңызды кестеге толтырыңыз.
Дескриптор: Блім алушы -деформацияланған денені анықтайды; -деформация түрін анықтайды.
Тапсырма 2 №1. Қатандығы 10000 Н/м серіппе 4 см-ге қандай күш әрекетінен ұзарады. №2. Серіппе 5 Н күш әрекетінен 10 см-ге созылған болса, серіппенің қатаңдық коэффиценті қандай? №3. Қатаңдығы 20 Н/м болатын серіппеге массасы 100 г жүк ілінсе, серіппе қандай шамаға ұзарады? Дескриптор: Білім алушы -Есептің берілгенін жазады; -Физикалық шамаларды ХБЖ келтіреді; -Гук заңын қолданады; -Математикалық есептеулерді дұрыс жүргізіп, жауабын көрсетеді
Тапсырма 3 1.Массалары әртүрлі денелерді серіппеге іледі. Суретте серіппенің ілінген жүктердің әсерінен созылуы көрсетілген. Серіппенің ұзаруы ілінген жүктің массасына пропорционал.
М дененің массасы нешеге тең? А. 110 г B. 150 г C. 200 г D. 300 г
2.Ауырлық күші 0,2 Н жүкті динамометрге ілгенде оның серіппесі 3 см-ге созылды. Серіппе қатаңдығын анықтаңыз Дескриптор: Білім алушы -серіппенің ұзаруын есептейді; -Гук заңын қолданады; -серіппенің қатаңдығын есептейді; -М дененің массасын анықтайды. |
Оқушының әрекеті: (W) ойша эксперимент Жұқа тақтай екі блоктың үстіне қойылды. Егер осы конструкцияның үстіне ауыр денені қойсақ не байқалады? Жауаптары:Тақтай дененің ауырлық күші әрекетінен майысады, яғни деформацияланады
Тапсырма 1
Тапсырма 2 1 есеп.
2 есеп.
3 есеп.
Тапсырма 3
|
Бағалау критерийі: Гук заңының формуласы бойынша серпімділік күшін есептеу Ойлау дағдысы: Қолдану
Бағалау баллы: -деформацияланған денені анықтайды-1б -деформация түрін анықтайды-1б Жалпы балл-2
Бағалау баллы: -Есептің берілгенін жазады; -Физикалық шамаларды ХБЖ келтіреді; -Гук заңын қолданады; -Математикалық есептеулерді дұрыс жүргізіп, жауабын көрсетеді Жалпы балл -4 ҚБ: Жарайсың!
Бағалау баллы: -серіппенің ұзаруын есептейді-1б -Гук заңын қолданады-1б -серіппенің қатаңдығын есептейді-1б -М дененің массасын анықтайды-1б Жалпы балл-4
|
Физика, 7 сынып Презентация
Таратпа қағаз Презентация
Таратпа қағаз презентация |
||||||||||||||||||||||||||||||
|
Сабақты қорытындылау 5 минут |
Қорытындылау. «Соңғы 5 минут» әдісі: 1) Оқушылар білімін бағалау 2)Орындауға үйге тапсырма §
3) «INSERT» әдісі оқушыларды өз жұмысына рефлексия жасату: -нені білдім, - нені үйрендім; -нені толық түсінбедім. |
Рефлексия: Бағалау критерийі бойынша оқушы рефлексия жасайды: Гук заңының формуласы бойынша серпімділік күшін есептейді.
|
Дескрипторлар бойынша әр оқушы бағаланады
|
Физика, 7 сынып |
шағым қалдыра аласыз


























