
1 нұсқа
-
1-20-ға дейінгі тапсырмалардың бір ғана дұрыс жауабы бар.
1. Электр плиткасы кернеуі 220 В желіге қосылғанда оның спиралі арқылы секундына 30 Кл заряд ағып өтсе, плитканың атқаратын жұмысы:
А) 4,4 кДж
В) 3,3 кДж
С) 7,7 кДж
2. Изотермиялық процесс кезінде газға 2·108 Дж жылу мөлшері берілген. Ішкі энергияның өзгерісін анықтаңыз:
А) 6·108 Дж
В) 108 Дж
С) 2·108 Дж
D) 0
3. 10 моль біратомды идеал газдың 270C температурадағы ішкі энергиясы: (R = 8,31 Дж/К∙моль )
А) 37,4 кДж
B) 374 кДж
C) 0,374 кДж
D) 0
4. Потенциалы 10 В нүктеден потенциалы 0 В нүктеге 2 Кл заряд орын ауыстырғанда электр өрісі күштерінің жұмысы:
A) 40 Дж C) 20 мДж
B) 0 D) 20 Дж
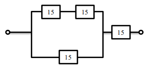
5. Тізбектің толық кедергісі:

В) 25 Ом D) 18 Ом
6.Электр сыйымдылығы 20 мкФ конденсатор 300 В кернеуге дейін зарядталған. Оның ішіне шоғырланған энергия:
А) 0,5 Дж С) 0,7 Дж
В) 0,9 Дж D) 0,6 Дж
7. Екі зарядтың арақашықтығын 5 есе арттырса, кулон күші қалай өзгереді:
А) 5 есе артады С) 25 есе артады
В) 5 есе кемиді D) 25 есе кемиді
8. Ток көзінің iшіндe оның бip полюсынан eкіші полюсына 15 Кл зарядты көшіргенде, бөгде күштер 30 Дж жұмыс істейді. Ток көзінің ЭҚК-i:
А) 6 В
В) 0,5 В
С) 3 В
D) 2 В
9. Изотермиялық ұлғаю кезінде газ 2,3 кДж жұмыс жасаған болса, оған берілетін жылу мөлшері:
А) 4,6 кДж
B) 460 кДж
С) 0
D) 2,3 кДж
10.
Әр конденсатор сыйымдылығы 6
мкФ болса, онда конденсатор батареясының сыйымдылығы неге
тең:

В) 4 мкФ
D) 8
мкФ
11.
Егер тізбектегі ток күші 5 А
болса, онда өткізгіштің көлденең қимасы арқылы 2 с ішінде өтетін
заряд:
А) 10 Кл
В) 300 Кл
С) 1800 Кл
D) 200 Kл
12. Тығыздығы 1,35 кг/м3, қысымы 11·104 Па болса, газдың молекулаларының орташа квадраттық жылдамдығы:
A) ≈ 600 м/с
B) ≈ 500 м/с
C) ≈ 700 м/с
D) ≈ 400 м/с
13. Өткізгішпен жүретін ток күші 40 мкА болса, онда осы өткізгіштің көлденең қимасы арқылы 2 мкс ішінде қанша электрон өтеді: (e = 1,6·10-19 Кл)
А) 5·108
В) 3·108
С) 6·108
D) 4·108
14.
1-2, 2-3, 3-1 – графиктер
сәйкес келетін процестер:

A) изобаралық, изотермиялық, изохоралық
B) изобаралық, изохоралық, изотермиялық
C) изотермиялық, изобаралық, изохоралық
D) изохоралық, изобаралық, изотермиялы
15. 1мкКл және 10 нКл зарядтар өзара 9 мН күшпен ауада әрекеттеседі. Екі зарядтың арақашықтығы: (k = 9·109 Н·м2/Кл2)
А) 10 см
В) 2,5 см
С) 2 см
D) 100 см
16.
График бойынша амплитуданы
табыңыз:

А) 2 м С) 1 м
В) 4 м D) 8 м
17. Тұрақты 100 кПа қысымда газ көлемі 0,01 м3-ге ұлғайған. Газдың жұмысы:
А) 10 Дж С) 10 кДж
B) 100 Дж D) 1 кДж
18. Азот молекулаларының орташа квадраттық жылдамдығы 830 м/с. Температурасын анықтаңыз: (M = 28 г/моль; R = 8,31 Дж/моль·К)
A) 674 К C) 778 К
B) 792 К D) 774 К
19. Джоуль-Ленц заңының формуласы:
А) Q = cmΔt
В) Q = ΔU + A
С) Q = qm
D) Q = I2Rt
20. Балондағы 10 моль газ молекулаларының саны: (NA = 6·1023 моль-1)
A) 7,8·1025
B) 6·1024
C) 4·1025
D) 1,2·1025
-
Берілген контекст негізінде 21 ден 25- ке дейінгі тапсырмаларда бір ғана дұрыс жауабы бар.
Серіппелі маятник
Жүргізілген эксперименттік жұмыстың нәтижесінде серіппелі маятникке ілінген массасы 3 кг жүктің гармоникалық тербелісінің төмендегідей графигі алынған.

21. Тербеліс амплитудасы
A) 1 см
B) 10 см
C) 12 см
D) 4 см
22. Тербеліс периоды
A) 4 с.
B) 8 с.
C) 10 с.
D) 12 с.
23. Серіппенің қатаңдығы
A) 1,85 Н/м
B) 1,46 Н/м
C) 1,26 Н/м
D) 1,06 Н/м
24. Тербелістің максимал үдеуі
A) 6,16·10-3 м/с2
B) 4,26·10-3 м/с2
C) 3,33·10-3 м/с2
D) 5,74·10-3 м/с2
25. Жүктің тепе-теңдіктен ығысуы 0,5 см болатын уақыт
A)

B)

C)

D)

-
26- дан 35-ке дейінгі бір немесе бірнеше дұрыс жауабы бар тест тапсырмаларында дұрыс жауаптар саны үшеуден аспайды.
26.
баллонда
Р1=10 МПа қысымда
m1=120 кг газ жайласқан. Қысымы
Р2=2,5 МПа баллонда массасы
(m2)
нешеге тең
болады?
А) 30 кг
В) 0,3*102 кг
С) 40 кг
D) 0,4*102 кг
Е) 50 кг
F) 0,5*102 кг
27. Насостың пайдалы қуаты 4 кВт. Осы насос 8 м тереңдіктен 1 сағат ішінде қандай көлемдегі суды көтеріп шығарады?
А) 120 м3
В) 180 м3
С) 200 м3
D) 220 м3
Е) 240 м3
F) 280 м3
28. Температураны 200 С-тан 290 С-қа дейін өсіргенде, көлемі 83 м3 бөлмеден шығатын ауа массасы.

A) 3 кг
B) 0,03 кг
C) 4,5 кг
D) 450 кг
E) 45 кг
F) 0,003 кг
29. Суға батырылған шыны шарға 2500 Н Архимед күші әсер етеді. Осы шардың көлемі.... (ρсу = 1000 кг/м3; g = 10 м/с2 ).
A) 0,25 м3
B) 250 дм3
C) 0,1 м3
D) 1 м3
E) 0,025 м3
F) 0,25 м3
30. Массасы 1 кг арбаша 3 м/с жылдамдықпен қозғалады. Оның энергиясын 2 есе арттыру үшін атқарылатын жұмыс
A) 4500 мДж
B) 36 Дж
C) 18 Дж
D) 3 Дж
E) 45 Дж
F) 4,5 Дж
31. Массы 2,5 кг дене 5м биіктіктен құлайды. Осы дененің Жерден 2 м биіктіктегі потенциалдық, кинетикалық және толық механикалық энергиялары (g = 10 м/с2)
A) ЕП=50Дж
B) ЕК=50Дж
C) ЕК=125Дж
D) Ет=125Дж
E) ЕК=75Дж
F) Ет=50Дж
32. 1 л бензин жанғанда қанша жылу мөлшері бөлініп шығады? Бензиннің меншікті жану жылуы q=4,6*107 Дж/кг, ал тығыздығы ρ=710кг/м3
А) 31200кДж
В) 31860кДж
С) 32660кДж
D) 30060кДж
Е) 22330кДж
F) 32520кДж
33. Массасы 10 г оқ қалың тақтайға 800 м/с жылдамдықпен кіріп одан 400 м/с жылдамдықпен ұшып шықты. Тақтайды тесіп өту үшін оқ қандай жұмыс атқарған?
А) 1800 Дж
В) 2400 Дж
С) 2000 Дж
D) 2,4 кДж
Е) 1,8 кДж
F) 2 кДж
34.
Тұрақты қысымда цилиндрдің жылжымалы поршені астындағы идеал газ 150 К-нен 600К –ге дейін қыздырылады. Осы кезде газ көлемі 3*10-3 м3 –қа артса, газдың бастапқы көлемі
A) 10л
B) 0,01 м3
C) 0,001 м3
D) 0,1 м3
E) 10-3 м3
F) 1 л
35. Ұшының ауданы 0,0003 см2 ине күй табақ инесі ойнағанда 0,27 Н күш түсіреді. Иненің түсіретін қысымы
A) 9 МПа
B) 71 мкПа
C) 900 кПа
D) 990 Па
E) 0,009 ГПа
F) 9 гПа
Физика пәнінен тест аяқталды!
2 нұсқа
-
1-20-ға дейінгі тапсырмалардың бір ғана дұрыс жауабы бар.
1. Электр шамының спираліндегі ток күші 0,7 А, шамның кедергісі 310 Ом болса, шамдағы кернеу:
А) 224 В
В) 210 В
С) 200 В
D) 217 В
2. Электр тізбегінде төрт электр шамы қосылған (сурет). Бұлардың ішінде параллель қосылғаны:

A) Тек 2 және 3 шамдар
B) Тек 1 және 2 шамдар
C) 1, 2 және 3 шамдар
D) Тек 1 және 4 шамдар
3. Электр заряды q1 = 2 нКл су тамшысы, заряды q2 = -4 нКл су тамшысымен қосылды. Пайда болған тамшының заряды:
А) -2 нКл С) 2 нКл
В) 1 нКл D) 4 нКл
4. Потенциалы 10 В нүктеден потенциалы 0 В нүктеге 2 Кл заряд орын ауыстырғанда электр өрісі күштерінің жұмысы:
A) 40 Дж C) 20 мДж
B) 0 D) 20 Дж
5. Тізбектің толық кедергісі:

А) 12 Ом С) 36 Ом
В) 25 Ом D) 10 Ом
6.Электр сыйымдылығы 20 мкФ конденсатор 300 В кернеуге дейін зарядталған. Оның ішіне шоғырланған энергия:
А) 0,5 Дж С) 0,7 Дж
В) 0,9 Дж D) 0,6 Дж
7. Екі зарядтың арақашықтығын 5 есе арттырса, кулон күші қалай өзгереді:
А) 5 есе артады С) 25 есе артады
В) 5 есе кемиді D) 25 есе кемиді
8. Ток көзінің iшіндe оның бip полюсынан eкіші полюсына 15 Кл зарядты көшіргенде, бөгде күштер 30 Дж жұмыс істейді. Ток көзінің ЭҚК-i:
А) 6 В С) 3 В
В) 0,5 В D) 2 В
9. Изотермиялық ұлғаю кезінде газ 2,3 кДж жұмыс жасаған болса, оған берілетін жылу мөлшері:
А) 4,6 кДж С) 0
B) 460 кДж D) 2,3 кДж
10.
Тізбектің толық
сыйымдылығы:

А) 1С
В) 2С/3
С) 3С/5
D) 4С
11. Математикалық маятниктің тербеліс периодын 4 есе азайту үшін оның ұзындығын:
А) 16 есе ұзарту керек
В) 2 есе ұзарту керек
С) 4 есе кеміту керек
D) 16 есе кеміту қажет
12. Тығыздығы 1,35 кг/м3, қысымы 11·104 Па болса, газдың молекулаларының орташа квадраттық жылдамдығы:
A) ≈ 600 м/с
B) ≈ 500 м/с
C) ≈ 700 м/с
D) ≈ 400 м/с
13. Өткізгішпен жүретін ток күші 40 мкА болса, онда осы өткізгіштің көлденең қимасы арқылы 2 мкс ішінде қанша электрон өтеді: (e = 1,6·10-19 Кл)
А) 5·108
В) 3·108
С) 6·108
D) 4·108
14.
График бойынша тербелістің
жиілігін анықтаңыз:

А) 6 Гц
В) 1 Гц
С) 2,5 Гц
D) 0,4 Гц
15. 1мкКл және 10 нКл зарядтар өзара 9 мН күшпен ауада әрекеттеседі. Екі зарядтың арақашықтығы: (k = 9·109 Н·м2/Кл2)
А) 10 см С) 2 см
В) 2,5 см D) 100 см
16. Кернеу 220 В болғанда 0,25 А ток жұмсайтын электр шамындағы токтың қуаты:
А) 88 Вт С) 55 Вт
В) 880 Вт D) 5,5 Bт
17. Тұрақты 100 кПа қысымда газ көлемі 0,01 м3-ге ұлғайған. Газдың жұмысы:
А) 10 Дж С) 10 кДж
B) 100 Дж D) 1 кДж
18. Азот молекулаларының орташа квадраттық жылдамдығы 830 м/с. Температурасын анықтаңыз: (M = 28 г/моль; R = 8,31 Дж/моль·К)
A) 674 К C) 778 К
B) 792 К D) 774 К
19. Джоуль-Ленц заңының формуласы:
А) Q = cmΔt
В) Q = ΔU + A
С) Q = qm
D) Q = I2Rt
20. Балондағы 10 моль газ молекулаларының саны: (NA = 6·1023 моль-1)
A) 7,8·1025
B) 6·1024
C) 4·1025
D) 1,2·1025
-
Берілген контекст негізінде 21 ден 25- ке дейінгі тапсырмаларда бір ғана дұрыс жауабы бар.
Математикалық маятник
Оқушы математикалық маятниктің тербелісін зерттеу үшін массасы 2 кг жүкті жіпке іліп, оны суретте көрсетілгендей тербеліске келтірді. Жүк 20 секундта 10 тербеліс жасады. (g≈10 м/с2 , π2≈10 )

21. Маятниктің тербеліс периоды
A) 10 с
B) 2 c
C) 8 c
D) 9 c
22. Маятниктің жиілігі
A) 10 Гц
B) 2 Гц
C) 0,5 Гц
D) 2,5 Гц
23. Маятник жібінің ұзындығы
A) 1 м
B) 2 м
C) 3 м
D) 4 м
24. Маятниктің меншікті жиіліг
A) 11,4 рад/с
B) 3,14 рад/с
C) 8,4 рад/с
D) 1,4 рад/с
25. Маятникке ілінген дененің тепе-теңдік күйінен өту жылдамдығы
A) ≈ 1,6 м/с
B) ≈ 3,2 м/с
C) ≈ 2 м/с
D) ≈ 4,5 м/с
-
26- дан 35-ке дейінгі бір немесе бірнеше дұрыс жауабы бар тест тапсырмаларында дұрыс жауаптар саны үшеуден аспайды.
26.
баллонда
Р1=10 МПа қысымда
m1=120 кг газ жайласқан. Қысымы
Р2=2,5 МПа баллонда массасы
(m2)
нешеге тең
болады?
А) 30 кг
В) 0,3*102 кг
С) 40 кг
D) 0,4*102 кг
Е) 50 кг
F) 0,5*102 кг
27. Насостың пайдалы қуаты 4 кВт. Осы насос 8 м тереңдіктен 1 сағат ішінде қандай көлемдегі суды көтеріп шығарады?
А) 120 м3
В) 180 м3
С) 200 м3
D) 220 м3
Е) 240 м3
F) 280 м3
28. Температураны 200 С-тан 290 С-қа дейін өсіргенде, көлемі 83 м3 бөлмеден шығатын ауа массасы.

A) 3 кг
B) 0,03 кг
C) 4,5 кг
D) 450 кг
E) 45 кг
F) 0,003 кг
29. Суға батырылған шыны шарға 2500 Н Архимед күші әсер етеді. Осы шардың көлемі.... (ρсу = 1000 кг/м3; g = 10 м/с2 ).
A) 0,25 м3
B) 250 дм3
C) 0,1 м3
D) 1 м3
E) 0,025 м3
F) 0,25 м3
30. Массасы 1 кг арбаша 3 м/с жылдамдықпен қозғалады. Оның энергиясын 2 есе арттыру үшін атқарылатын жұмыс
A) 4500 мДж
B) 36 Дж
C) 18 Дж
D) 3 Дж
E) 45 Дж
F) 4,5 Дж
31. Массы 2,5 кг дене 5м биіктіктен құлайды. Осы дененің Жерден 2 м биіктіктегі потенциалдық, кинетикалық және толық механикалық энергиялары (g = 10 м/с2)
A) ЕП=50Дж
B) ЕК=50Дж
C) ЕК=125Дж
D) Ет=125Дж
E) ЕК=75Дж
F) Ет=50Дж
32. 1 л бензин жанғанда қанша жылу мөлшері бөлініп шығады? Бензиннің меншікті жану жылуы q=4,6*107 Дж/кг, ал тығыздығы ρ=710кг/м3
А) 31200кДж
В) 31860кДж
С) 32660кДж
D) 30060кДж
Е) 22330кДж
F) 32520кДж
33. Массасы 10 г оқ қалың тақтайға 800 м/с жылдамдықпен кіріп одан 400 м/с жылдамдықпен ұшып шықты. Тақтайды тесіп өту үшін оқ қандай жұмыс атқарған?
А) 1800 Дж
В) 2400 Дж
С) 2000 Дж
D) 2,4 кДж
Е) 1,8 кДж
F) 2 кДж
34.
Тұрақты қысымда цилиндрдің жылжымалы поршені астындағы идеал газ 150 К-нен 600К –ге дейін қыздырылады. Осы кезде газ көлемі 3*10-3 м3 –қа артса, газдың бастапқы көлемі
A) 10л
B) 0,01 м3
C) 0,001 м3
D) 0,1 м3
E) 10-3 м3
F) 1 л
35. Ұшының ауданы 0,0003 см2 ине күй табақ инесі ойнағанда 0,27 Н күш түсіреді. Иненің түсіретін қысымы
A) 9 МПа
B) 71 мкПа
C) 900 кПа
D) 990 Па
E) 0,009 ГПа
F) 9 гПа
Физика пәнінен тест аяқталды!
жүктеу мүмкіндігіне ие боласыз
Бұл материал сайт қолданушысы жариялаған. Материалдың ішінде жазылған барлық ақпаратқа жауапкершілікті жариялаған қолданушы жауап береді. Ұстаз тілегі тек ақпаратты таратуға қолдау көрсетеді. Егер материал сіздің авторлық құқығыңызды бұзған болса немесе басқа да себептермен сайттан өшіру керек деп ойласаңыз осында жазыңыз
ҰБТ физика нұсқа 10-11
ҰБТ физика нұсқа 10-11

1 нұсқа
-
1-20-ға дейінгі тапсырмалардың бір ғана дұрыс жауабы бар.
1. Электр плиткасы кернеуі 220 В желіге қосылғанда оның спиралі арқылы секундына 30 Кл заряд ағып өтсе, плитканың атқаратын жұмысы:
А) 4,4 кДж
В) 3,3 кДж
С) 7,7 кДж
2. Изотермиялық процесс кезінде газға 2·108 Дж жылу мөлшері берілген. Ішкі энергияның өзгерісін анықтаңыз:
А) 6·108 Дж
В) 108 Дж
С) 2·108 Дж
D) 0
3. 10 моль біратомды идеал газдың 270C температурадағы ішкі энергиясы: (R = 8,31 Дж/К∙моль )
А) 37,4 кДж
B) 374 кДж
C) 0,374 кДж
D) 0
4. Потенциалы 10 В нүктеден потенциалы 0 В нүктеге 2 Кл заряд орын ауыстырғанда электр өрісі күштерінің жұмысы:
A) 40 Дж C) 20 мДж
B) 0 D) 20 Дж
5. Тізбектің толық кедергісі:

В) 25 Ом D) 18 Ом
6.Электр сыйымдылығы 20 мкФ конденсатор 300 В кернеуге дейін зарядталған. Оның ішіне шоғырланған энергия:
А) 0,5 Дж С) 0,7 Дж
В) 0,9 Дж D) 0,6 Дж
7. Екі зарядтың арақашықтығын 5 есе арттырса, кулон күші қалай өзгереді:
А) 5 есе артады С) 25 есе артады
В) 5 есе кемиді D) 25 есе кемиді
8. Ток көзінің iшіндe оның бip полюсынан eкіші полюсына 15 Кл зарядты көшіргенде, бөгде күштер 30 Дж жұмыс істейді. Ток көзінің ЭҚК-i:
А) 6 В
В) 0,5 В
С) 3 В
D) 2 В
9. Изотермиялық ұлғаю кезінде газ 2,3 кДж жұмыс жасаған болса, оған берілетін жылу мөлшері:
А) 4,6 кДж
B) 460 кДж
С) 0
D) 2,3 кДж
10.
Әр конденсатор сыйымдылығы 6
мкФ болса, онда конденсатор батареясының сыйымдылығы неге
тең:

В) 4 мкФ
D) 8
мкФ
11.
Егер тізбектегі ток күші 5 А
болса, онда өткізгіштің көлденең қимасы арқылы 2 с ішінде өтетін
заряд:
А) 10 Кл
В) 300 Кл
С) 1800 Кл
D) 200 Kл
12. Тығыздығы 1,35 кг/м3, қысымы 11·104 Па болса, газдың молекулаларының орташа квадраттық жылдамдығы:
A) ≈ 600 м/с
B) ≈ 500 м/с
C) ≈ 700 м/с
D) ≈ 400 м/с
13. Өткізгішпен жүретін ток күші 40 мкА болса, онда осы өткізгіштің көлденең қимасы арқылы 2 мкс ішінде қанша электрон өтеді: (e = 1,6·10-19 Кл)
А) 5·108
В) 3·108
С) 6·108
D) 4·108
14.
1-2, 2-3, 3-1 – графиктер
сәйкес келетін процестер:

A) изобаралық, изотермиялық, изохоралық
B) изобаралық, изохоралық, изотермиялық
C) изотермиялық, изобаралық, изохоралық
D) изохоралық, изобаралық, изотермиялы
15. 1мкКл және 10 нКл зарядтар өзара 9 мН күшпен ауада әрекеттеседі. Екі зарядтың арақашықтығы: (k = 9·109 Н·м2/Кл2)
А) 10 см
В) 2,5 см
С) 2 см
D) 100 см
16.
График бойынша амплитуданы
табыңыз:

А) 2 м С) 1 м
В) 4 м D) 8 м
17. Тұрақты 100 кПа қысымда газ көлемі 0,01 м3-ге ұлғайған. Газдың жұмысы:
А) 10 Дж С) 10 кДж
B) 100 Дж D) 1 кДж
18. Азот молекулаларының орташа квадраттық жылдамдығы 830 м/с. Температурасын анықтаңыз: (M = 28 г/моль; R = 8,31 Дж/моль·К)
A) 674 К C) 778 К
B) 792 К D) 774 К
19. Джоуль-Ленц заңының формуласы:
А) Q = cmΔt
В) Q = ΔU + A
С) Q = qm
D) Q = I2Rt
20. Балондағы 10 моль газ молекулаларының саны: (NA = 6·1023 моль-1)
A) 7,8·1025
B) 6·1024
C) 4·1025
D) 1,2·1025
-
Берілген контекст негізінде 21 ден 25- ке дейінгі тапсырмаларда бір ғана дұрыс жауабы бар.
Серіппелі маятник
Жүргізілген эксперименттік жұмыстың нәтижесінде серіппелі маятникке ілінген массасы 3 кг жүктің гармоникалық тербелісінің төмендегідей графигі алынған.

21. Тербеліс амплитудасы
A) 1 см
B) 10 см
C) 12 см
D) 4 см
22. Тербеліс периоды
A) 4 с.
B) 8 с.
C) 10 с.
D) 12 с.
23. Серіппенің қатаңдығы
A) 1,85 Н/м
B) 1,46 Н/м
C) 1,26 Н/м
D) 1,06 Н/м
24. Тербелістің максимал үдеуі
A) 6,16·10-3 м/с2
B) 4,26·10-3 м/с2
C) 3,33·10-3 м/с2
D) 5,74·10-3 м/с2
25. Жүктің тепе-теңдіктен ығысуы 0,5 см болатын уақыт
A)

B)

C)

D)

-
26- дан 35-ке дейінгі бір немесе бірнеше дұрыс жауабы бар тест тапсырмаларында дұрыс жауаптар саны үшеуден аспайды.
26.
баллонда
Р1=10 МПа қысымда
m1=120 кг газ жайласқан. Қысымы
Р2=2,5 МПа баллонда массасы
(m2)
нешеге тең
болады?
А) 30 кг
В) 0,3*102 кг
С) 40 кг
D) 0,4*102 кг
Е) 50 кг
F) 0,5*102 кг
27. Насостың пайдалы қуаты 4 кВт. Осы насос 8 м тереңдіктен 1 сағат ішінде қандай көлемдегі суды көтеріп шығарады?
А) 120 м3
В) 180 м3
С) 200 м3
D) 220 м3
Е) 240 м3
F) 280 м3
28. Температураны 200 С-тан 290 С-қа дейін өсіргенде, көлемі 83 м3 бөлмеден шығатын ауа массасы.

A) 3 кг
B) 0,03 кг
C) 4,5 кг
D) 450 кг
E) 45 кг
F) 0,003 кг
29. Суға батырылған шыны шарға 2500 Н Архимед күші әсер етеді. Осы шардың көлемі.... (ρсу = 1000 кг/м3; g = 10 м/с2 ).
A) 0,25 м3
B) 250 дм3
C) 0,1 м3
D) 1 м3
E) 0,025 м3
F) 0,25 м3
30. Массасы 1 кг арбаша 3 м/с жылдамдықпен қозғалады. Оның энергиясын 2 есе арттыру үшін атқарылатын жұмыс
A) 4500 мДж
B) 36 Дж
C) 18 Дж
D) 3 Дж
E) 45 Дж
F) 4,5 Дж
31. Массы 2,5 кг дене 5м биіктіктен құлайды. Осы дененің Жерден 2 м биіктіктегі потенциалдық, кинетикалық және толық механикалық энергиялары (g = 10 м/с2)
A) ЕП=50Дж
B) ЕК=50Дж
C) ЕК=125Дж
D) Ет=125Дж
E) ЕК=75Дж
F) Ет=50Дж
32. 1 л бензин жанғанда қанша жылу мөлшері бөлініп шығады? Бензиннің меншікті жану жылуы q=4,6*107 Дж/кг, ал тығыздығы ρ=710кг/м3
А) 31200кДж
В) 31860кДж
С) 32660кДж
D) 30060кДж
Е) 22330кДж
F) 32520кДж
33. Массасы 10 г оқ қалың тақтайға 800 м/с жылдамдықпен кіріп одан 400 м/с жылдамдықпен ұшып шықты. Тақтайды тесіп өту үшін оқ қандай жұмыс атқарған?
А) 1800 Дж
В) 2400 Дж
С) 2000 Дж
D) 2,4 кДж
Е) 1,8 кДж
F) 2 кДж
34.
Тұрақты қысымда цилиндрдің жылжымалы поршені астындағы идеал газ 150 К-нен 600К –ге дейін қыздырылады. Осы кезде газ көлемі 3*10-3 м3 –қа артса, газдың бастапқы көлемі
A) 10л
B) 0,01 м3
C) 0,001 м3
D) 0,1 м3
E) 10-3 м3
F) 1 л
35. Ұшының ауданы 0,0003 см2 ине күй табақ инесі ойнағанда 0,27 Н күш түсіреді. Иненің түсіретін қысымы
A) 9 МПа
B) 71 мкПа
C) 900 кПа
D) 990 Па
E) 0,009 ГПа
F) 9 гПа
Физика пәнінен тест аяқталды!
2 нұсқа
-
1-20-ға дейінгі тапсырмалардың бір ғана дұрыс жауабы бар.
1. Электр шамының спираліндегі ток күші 0,7 А, шамның кедергісі 310 Ом болса, шамдағы кернеу:
А) 224 В
В) 210 В
С) 200 В
D) 217 В
2. Электр тізбегінде төрт электр шамы қосылған (сурет). Бұлардың ішінде параллель қосылғаны:

A) Тек 2 және 3 шамдар
B) Тек 1 және 2 шамдар
C) 1, 2 және 3 шамдар
D) Тек 1 және 4 шамдар
3. Электр заряды q1 = 2 нКл су тамшысы, заряды q2 = -4 нКл су тамшысымен қосылды. Пайда болған тамшының заряды:
А) -2 нКл С) 2 нКл
В) 1 нКл D) 4 нКл
4. Потенциалы 10 В нүктеден потенциалы 0 В нүктеге 2 Кл заряд орын ауыстырғанда электр өрісі күштерінің жұмысы:
A) 40 Дж C) 20 мДж
B) 0 D) 20 Дж
5. Тізбектің толық кедергісі:

А) 12 Ом С) 36 Ом
В) 25 Ом D) 10 Ом
6.Электр сыйымдылығы 20 мкФ конденсатор 300 В кернеуге дейін зарядталған. Оның ішіне шоғырланған энергия:
А) 0,5 Дж С) 0,7 Дж
В) 0,9 Дж D) 0,6 Дж
7. Екі зарядтың арақашықтығын 5 есе арттырса, кулон күші қалай өзгереді:
А) 5 есе артады С) 25 есе артады
В) 5 есе кемиді D) 25 есе кемиді
8. Ток көзінің iшіндe оның бip полюсынан eкіші полюсына 15 Кл зарядты көшіргенде, бөгде күштер 30 Дж жұмыс істейді. Ток көзінің ЭҚК-i:
А) 6 В С) 3 В
В) 0,5 В D) 2 В
9. Изотермиялық ұлғаю кезінде газ 2,3 кДж жұмыс жасаған болса, оған берілетін жылу мөлшері:
А) 4,6 кДж С) 0
B) 460 кДж D) 2,3 кДж
10.
Тізбектің толық
сыйымдылығы:

А) 1С
В) 2С/3
С) 3С/5
D) 4С
11. Математикалық маятниктің тербеліс периодын 4 есе азайту үшін оның ұзындығын:
А) 16 есе ұзарту керек
В) 2 есе ұзарту керек
С) 4 есе кеміту керек
D) 16 есе кеміту қажет
12. Тығыздығы 1,35 кг/м3, қысымы 11·104 Па болса, газдың молекулаларының орташа квадраттық жылдамдығы:
A) ≈ 600 м/с
B) ≈ 500 м/с
C) ≈ 700 м/с
D) ≈ 400 м/с
13. Өткізгішпен жүретін ток күші 40 мкА болса, онда осы өткізгіштің көлденең қимасы арқылы 2 мкс ішінде қанша электрон өтеді: (e = 1,6·10-19 Кл)
А) 5·108
В) 3·108
С) 6·108
D) 4·108
14.
График бойынша тербелістің
жиілігін анықтаңыз:

А) 6 Гц
В) 1 Гц
С) 2,5 Гц
D) 0,4 Гц
15. 1мкКл және 10 нКл зарядтар өзара 9 мН күшпен ауада әрекеттеседі. Екі зарядтың арақашықтығы: (k = 9·109 Н·м2/Кл2)
А) 10 см С) 2 см
В) 2,5 см D) 100 см
16. Кернеу 220 В болғанда 0,25 А ток жұмсайтын электр шамындағы токтың қуаты:
А) 88 Вт С) 55 Вт
В) 880 Вт D) 5,5 Bт
17. Тұрақты 100 кПа қысымда газ көлемі 0,01 м3-ге ұлғайған. Газдың жұмысы:
А) 10 Дж С) 10 кДж
B) 100 Дж D) 1 кДж
18. Азот молекулаларының орташа квадраттық жылдамдығы 830 м/с. Температурасын анықтаңыз: (M = 28 г/моль; R = 8,31 Дж/моль·К)
A) 674 К C) 778 К
B) 792 К D) 774 К
19. Джоуль-Ленц заңының формуласы:
А) Q = cmΔt
В) Q = ΔU + A
С) Q = qm
D) Q = I2Rt
20. Балондағы 10 моль газ молекулаларының саны: (NA = 6·1023 моль-1)
A) 7,8·1025
B) 6·1024
C) 4·1025
D) 1,2·1025
-
Берілген контекст негізінде 21 ден 25- ке дейінгі тапсырмаларда бір ғана дұрыс жауабы бар.
Математикалық маятник
Оқушы математикалық маятниктің тербелісін зерттеу үшін массасы 2 кг жүкті жіпке іліп, оны суретте көрсетілгендей тербеліске келтірді. Жүк 20 секундта 10 тербеліс жасады. (g≈10 м/с2 , π2≈10 )

21. Маятниктің тербеліс периоды
A) 10 с
B) 2 c
C) 8 c
D) 9 c
22. Маятниктің жиілігі
A) 10 Гц
B) 2 Гц
C) 0,5 Гц
D) 2,5 Гц
23. Маятник жібінің ұзындығы
A) 1 м
B) 2 м
C) 3 м
D) 4 м
24. Маятниктің меншікті жиіліг
A) 11,4 рад/с
B) 3,14 рад/с
C) 8,4 рад/с
D) 1,4 рад/с
25. Маятникке ілінген дененің тепе-теңдік күйінен өту жылдамдығы
A) ≈ 1,6 м/с
B) ≈ 3,2 м/с
C) ≈ 2 м/с
D) ≈ 4,5 м/с
-
26- дан 35-ке дейінгі бір немесе бірнеше дұрыс жауабы бар тест тапсырмаларында дұрыс жауаптар саны үшеуден аспайды.
26.
баллонда
Р1=10 МПа қысымда
m1=120 кг газ жайласқан. Қысымы
Р2=2,5 МПа баллонда массасы
(m2)
нешеге тең
болады?
А) 30 кг
В) 0,3*102 кг
С) 40 кг
D) 0,4*102 кг
Е) 50 кг
F) 0,5*102 кг
27. Насостың пайдалы қуаты 4 кВт. Осы насос 8 м тереңдіктен 1 сағат ішінде қандай көлемдегі суды көтеріп шығарады?
А) 120 м3
В) 180 м3
С) 200 м3
D) 220 м3
Е) 240 м3
F) 280 м3
28. Температураны 200 С-тан 290 С-қа дейін өсіргенде, көлемі 83 м3 бөлмеден шығатын ауа массасы.

A) 3 кг
B) 0,03 кг
C) 4,5 кг
D) 450 кг
E) 45 кг
F) 0,003 кг
29. Суға батырылған шыны шарға 2500 Н Архимед күші әсер етеді. Осы шардың көлемі.... (ρсу = 1000 кг/м3; g = 10 м/с2 ).
A) 0,25 м3
B) 250 дм3
C) 0,1 м3
D) 1 м3
E) 0,025 м3
F) 0,25 м3
30. Массасы 1 кг арбаша 3 м/с жылдамдықпен қозғалады. Оның энергиясын 2 есе арттыру үшін атқарылатын жұмыс
A) 4500 мДж
B) 36 Дж
C) 18 Дж
D) 3 Дж
E) 45 Дж
F) 4,5 Дж
31. Массы 2,5 кг дене 5м биіктіктен құлайды. Осы дененің Жерден 2 м биіктіктегі потенциалдық, кинетикалық және толық механикалық энергиялары (g = 10 м/с2)
A) ЕП=50Дж
B) ЕК=50Дж
C) ЕК=125Дж
D) Ет=125Дж
E) ЕК=75Дж
F) Ет=50Дж
32. 1 л бензин жанғанда қанша жылу мөлшері бөлініп шығады? Бензиннің меншікті жану жылуы q=4,6*107 Дж/кг, ал тығыздығы ρ=710кг/м3
А) 31200кДж
В) 31860кДж
С) 32660кДж
D) 30060кДж
Е) 22330кДж
F) 32520кДж
33. Массасы 10 г оқ қалың тақтайға 800 м/с жылдамдықпен кіріп одан 400 м/с жылдамдықпен ұшып шықты. Тақтайды тесіп өту үшін оқ қандай жұмыс атқарған?
А) 1800 Дж
В) 2400 Дж
С) 2000 Дж
D) 2,4 кДж
Е) 1,8 кДж
F) 2 кДж
34.
Тұрақты қысымда цилиндрдің жылжымалы поршені астындағы идеал газ 150 К-нен 600К –ге дейін қыздырылады. Осы кезде газ көлемі 3*10-3 м3 –қа артса, газдың бастапқы көлемі
A) 10л
B) 0,01 м3
C) 0,001 м3
D) 0,1 м3
E) 10-3 м3
F) 1 л
35. Ұшының ауданы 0,0003 см2 ине күй табақ инесі ойнағанда 0,27 Н күш түсіреді. Иненің түсіретін қысымы
A) 9 МПа
B) 71 мкПа
C) 900 кПа
D) 990 Па
E) 0,009 ГПа
F) 9 гПа
Физика пәнінен тест аяқталды!
шағым қалдыра аласыз













