Worpress-ті компьютерге
орнату. Бірінші параметрлер.
Мақсаты: Worpress-ті компьютерге
орнатуды үйрену және бірінші параметрлермен жұмыс
жасау.
Worpdpress пайдаланушыларының көпшілігі
мәліметтер қорымен тікелей ешқашан жұмыс жасамайды. Олар
сайттарының жұмыс жасауы үшін мәліметтер қорының тынымсыз жұмыс
істейтінін білмеуі де мүмкін. Wordpress кез-келген бетті көрсеткен
кезде, ол мәліметтер қорына қосылады да, алдын ала автор енгізген
контентті көрсетеді.
Мәліметтер қорындағы кестелер және олардың контент типтерімен
байланысы туралы айтылады. Контенттер типтері Wordpress-те
мәліметтердің қалай және қайда сақталуын
анықтайды.
Wordpress контент типтері
Wordpress мәліметтер қорында сақталатын мәліметтерді қарамас бұрын контент типтерін қарастырайық. Келесідей стандарты контент типтері бар:
-
Жазбалар (posts)
-
Беттер (pages)
-
Пайдаланушылық жазбалар типтері (custom post types)
-
Жүктелімдер (attachments)
-
Сілтемелер (links)
-
Меню элементтері (navigation menu items)
Бұл контент типтері үшін келесідей мәліметтер сақталады:
-
Категориялар (categories)
-
Белгілер (tags)
-
Пайдаланушылық таксономиялар (custom taxonomies and terms)
-
Метамәліметтер (post metadata)
Сонымен қатар, басқалай түрде сақталатын контент типтері
бар:
-
Виджеттер (widgets)
-
Баптаулар (options)
-
Пайдаланушылар (users)
-
MU WordPress үшін сайттар
-
Кейбір темалар мен плагиндерді қосатын стандартты емес контент (hardcoded content)
-
Шеткі ресурстан алынған контент (third party content) (мысалы RSS)
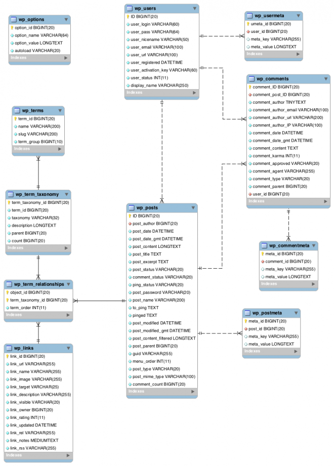
WordPress мәліметтер қорының құрылымы
Wordpress бірнеше өзара байланысқан кестелерді пайдаланады. Олардың арасында «біреу көпшілікке» типті байланыстар орнатылған. Мысалы, бір бетке көптеген комментарийлер жазылуы мүмкін. Төменде көрсетілген диаграмма WordPress кодексінен алынған. Онда кестелер және олардың арасындағы байланыстар көрсетілген:
Көптеген кестелер басқа бір немесе бірнеше кестемен бір баған
арқылы байланысқан. Бұл баған әрбір мәлімет үшін қайталанбайтын
идентификатор болады (мысалы post_id).
Әрбір кесте үшін толығырақ:
|
Кесте |
Мәліметтер |
Басқа кестелермен байланыстары |
|
wp_posts |
Жазбалар, беттер, жүктемелер, редакциялар, пайдаланушылық жазбалар |
wp_postmeta кестесімен post_id арқылы |
|
wp_postmeta |
Беттер, жазбалар және т.б. метамәліметтері |
wp_posts кестесімен post_id арқылы |
|
wp_comments |
Пікірлер |
wp_posts кестесімен post_id арқылы |
|
wp_commentmeta |
Пікірлер метамәліметтері |
wp_comments кестесімен comment_id арқылы |
|
wp_term_relationships |
Таксономиялар, жазбалар, беттер және т.б. арасындағы байланыстар. |
wp_posts кестесімен post_id арқылы |
|
wp_term_taxonomy |
Таксономиялар (категориялар және белгілермен қоса) |
wp_term_relationships кестесімен term_taxonomy_id арқылы |
|
wp_terms |
Өзіңіздің категорияларыңыз, белгілер және пайдаланушылық таксономиялардың терминдері |
wp_term_taxonomy кестесімен term_id арқылы |
|
wp_links |
Блогыңыздағы сілтемелер (қазір пайдаланылмайды) |
wp_term_relationships кестесімен link_id арқылы |
|
wp_users |
Пайдаланушылар |
wp_posts кестесімен post_author арқылы |
|
wp_user_meta |
Әрбір пайдаланушыға метамәліметтер |
wp_users кестесімен user_id арқылы |
|
wp_options |
Сайт баптаулары |
Жоқ |
Кейбір жағдайларды айта кеткен жөн:
Мәліметтер қорының кестелері үнсіз келісім бойынша wp_ префиксынан басталады. Сіз оны орнату кезінде өзгерте аласыз.
-
wp_posts ең маңызды кесте. Көптеген мәліметтер осы кестеде сақталады.
-
Бір ғана кесте басқа кестелермен байланыспаған — wp_options кестесі. Бұл кестеде жазбалар мен пайдаланушыларға қатысы жоқ WordPress баптаулары және сайт мәліметтері сақталады
-
Таксномия туралы мәліметті сақтау үшін екі кесте пайдаланылады. Бұл туралы жеке мақала жазылады.
-
wp_users және wp_comments кестелеріндегі мәліметтер байланыспаған. WordPress баптауында, тек қана тіркелген пайдаланушылар пікір жаза алатын етіп көрсетуге болады. Бұған қарамастан wordpress пікірлер мен оны жазған пайдаланушы арасындағы байланысты сақтамайды.
-
WordPress MU қосымша кестелері бар. Олар бұл мақалада қарастырылмайыды.
Мәліметтер қоры кестелері мен контент арасындағы байланыс
WordPress-тегі мәліметтер типтері мен олар
сақталатын кестелермен танысқан соң, екеуінің арасында сәйкестіктер
келтіруге болады. Төменде келтірілген кестеде белгілі бір типті
контентті сақтау үшін қандай кестелер қолданылатыны
келтірілген.
|
Контент типі |
Кесте |
|
Жазбалар (posts) |
wp_posts |
|
Беттер (pages) |
wp_posts |
|
Жазбалардың пайдаланушылық типтері (custom post types) |
wp_posts |
|
Жүктелімдер (attachments) |
wp_posts |
|
Сілтемелер (links) |
wp_links |
|
Меню элементтері (navigation menu items) |
wp_posts |
|
Категориялар (categories) |
wp_terms |
|
Белгілер (tags) |
wp_terms |
|
Пайдаланушылық таксономиялар (custom taxonomies) |
wp_term_taxonomy |
|
Пайдаланушылық таксономиялардың терминдері (custom terms) |
wp_terms |
|
Метамәліметтер (post metadata) |
wp_post_meta |
|
Виджеттер (widgets) |
wp_options |
|
Баптаулар (options) |
wp_options |
|
Пайдаланушылар (users) |
wp_users |
|
Стандартты емес контент (hardcoded content) |
wp_posts (егер жазбаларға қосылған болса) |
|
Шеттен алынған контент (third party content) |
wp_posts
(егер жазбаларға қосылған болса) |
Тізімде барлық кестелер пайдаланылмағандығын
оңай аңғаруға болады. Өйткені, кейбір кестелер метамәліметтерді сақтау үшін пайдаланылады, ал кейбіреулері байланыстарды сақтау үшін пайдаланылады.
Орындау тапсырмалары:
1-тапсырма. Сервер ортасын дайындау
-
Компьютерге XAMPP (немесе OpenServer) орнатыңыз.
-
Apache және MySQL қызметтерін іске қосыңыз.
-
phpMyAdmin арқылы жаңа дерекқор (database) жасаңыз.
Нәтиже: Сервер жұмыс істеп тұр, дерекқор дайын.
2-тапсырма. WordPress-ті орнату
-
WordPress архивін сервердің htdocs (немесе domains) қалтасына көшіріңіз.
-
Архивті ашыңыз.
-
Браузер арқылы http://localhost/wordpress мекенжайына кіріңіз.
-
Орнату тілін таңдап, дерекқор мәліметтерін енгізіңіз.
-
Әкімші логині мен құпиясөзін орнатыңыз.
Нәтиже: WordPress сәтті орнатылды.
3-тапсырма. Әкімшілік панельмен жұмыс
-
http://localhost/wordpress/wp-admin бетіне кіріңіз.
-
Басқару тақтасының негізгі бөлімдерімен танысыңыз:
-
Жазбалар
-
Беттер
-
Сыртқы түрі
-
Плагиндер
-
Параметрлер
-
Нәтиже: Admin панельмен танысу.
4-тапсырма. Алғашқы параметрлерді баптау
-
Параметрлер → Жалпы
-
Сайт атауын өзгертіңіз
-
Уақыт белдеуін (Алматы) орнатыңыз
-
-
Параметрлер → Оқу
-
Басты бетте не көрсетілетінін таңдаңыз
-
-
Параметрлер → Тұрақты сілтемелер
-
«Жазба атауы» нұсқасын таңдаңыз
-
Нәтиже: Сайттың негізгі параметрлері бапталды.
5-тапсырма. Алғашқы контент
-
Бір бет (Page) жасаңыз («Басты бет»).
-
Бір жазба (Post) қосыңыз.
-
Тақырып (Theme) ауыстырып көріңіз.
Нәтиже: Сайтта алғашқы мазмұн пайда болды.
Бақылау сұрақтары:
жүктеу мүмкіндігіне ие боласыз
Бұл материал сайт қолданушысы жариялаған. Материалдың ішінде жазылған барлық ақпаратқа жауапкершілікті жариялаған қолданушы жауап береді. Ұстаз тілегі тек ақпаратты таратуға қолдау көрсетеді. Егер материал сіздің авторлық құқығыңызды бұзған болса немесе басқа да себептермен сайттан өшіру керек деп ойласаңыз осында жазыңыз
Worpress-ті компьютерге орнату. Бірінші параметрлер.
Worpress-ті компьютерге орнату. Бірінші параметрлер.
Worpress-ті компьютерге
орнату. Бірінші параметрлер.
Мақсаты: Worpress-ті компьютерге
орнатуды үйрену және бірінші параметрлермен жұмыс
жасау.
Worpdpress пайдаланушыларының көпшілігі
мәліметтер қорымен тікелей ешқашан жұмыс жасамайды. Олар
сайттарының жұмыс жасауы үшін мәліметтер қорының тынымсыз жұмыс
істейтінін білмеуі де мүмкін. Wordpress кез-келген бетті көрсеткен
кезде, ол мәліметтер қорына қосылады да, алдын ала автор енгізген
контентті көрсетеді.
Мәліметтер қорындағы кестелер және олардың контент типтерімен
байланысы туралы айтылады. Контенттер типтері Wordpress-те
мәліметтердің қалай және қайда сақталуын
анықтайды.
Wordpress контент типтері
Wordpress мәліметтер қорында сақталатын мәліметтерді қарамас бұрын контент типтерін қарастырайық. Келесідей стандарты контент типтері бар:
-
Жазбалар (posts)
-
Беттер (pages)
-
Пайдаланушылық жазбалар типтері (custom post types)
-
Жүктелімдер (attachments)
-
Сілтемелер (links)
-
Меню элементтері (navigation menu items)
Бұл контент типтері үшін келесідей мәліметтер сақталады:
-
Категориялар (categories)
-
Белгілер (tags)
-
Пайдаланушылық таксономиялар (custom taxonomies and terms)
-
Метамәліметтер (post metadata)
Сонымен қатар, басқалай түрде сақталатын контент типтері
бар:
-
Виджеттер (widgets)
-
Баптаулар (options)
-
Пайдаланушылар (users)
-
MU WordPress үшін сайттар
-
Кейбір темалар мен плагиндерді қосатын стандартты емес контент (hardcoded content)
-
Шеткі ресурстан алынған контент (third party content) (мысалы RSS)
WordPress мәліметтер қорының құрылымы
Wordpress бірнеше өзара байланысқан кестелерді пайдаланады. Олардың арасында «біреу көпшілікке» типті байланыстар орнатылған. Мысалы, бір бетке көптеген комментарийлер жазылуы мүмкін. Төменде көрсетілген диаграмма WordPress кодексінен алынған. Онда кестелер және олардың арасындағы байланыстар көрсетілген:
Көптеген кестелер басқа бір немесе бірнеше кестемен бір баған
арқылы байланысқан. Бұл баған әрбір мәлімет үшін қайталанбайтын
идентификатор болады (мысалы post_id).
Әрбір кесте үшін толығырақ:
|
Кесте |
Мәліметтер |
Басқа кестелермен байланыстары |
|
wp_posts |
Жазбалар, беттер, жүктемелер, редакциялар, пайдаланушылық жазбалар |
wp_postmeta кестесімен post_id арқылы |
|
wp_postmeta |
Беттер, жазбалар және т.б. метамәліметтері |
wp_posts кестесімен post_id арқылы |
|
wp_comments |
Пікірлер |
wp_posts кестесімен post_id арқылы |
|
wp_commentmeta |
Пікірлер метамәліметтері |
wp_comments кестесімен comment_id арқылы |
|
wp_term_relationships |
Таксономиялар, жазбалар, беттер және т.б. арасындағы байланыстар. |
wp_posts кестесімен post_id арқылы |
|
wp_term_taxonomy |
Таксономиялар (категориялар және белгілермен қоса) |
wp_term_relationships кестесімен term_taxonomy_id арқылы |
|
wp_terms |
Өзіңіздің категорияларыңыз, белгілер және пайдаланушылық таксономиялардың терминдері |
wp_term_taxonomy кестесімен term_id арқылы |
|
wp_links |
Блогыңыздағы сілтемелер (қазір пайдаланылмайды) |
wp_term_relationships кестесімен link_id арқылы |
|
wp_users |
Пайдаланушылар |
wp_posts кестесімен post_author арқылы |
|
wp_user_meta |
Әрбір пайдаланушыға метамәліметтер |
wp_users кестесімен user_id арқылы |
|
wp_options |
Сайт баптаулары |
Жоқ |
Кейбір жағдайларды айта кеткен жөн:
Мәліметтер қорының кестелері үнсіз келісім бойынша wp_ префиксынан басталады. Сіз оны орнату кезінде өзгерте аласыз.
-
wp_posts ең маңызды кесте. Көптеген мәліметтер осы кестеде сақталады.
-
Бір ғана кесте басқа кестелермен байланыспаған — wp_options кестесі. Бұл кестеде жазбалар мен пайдаланушыларға қатысы жоқ WordPress баптаулары және сайт мәліметтері сақталады
-
Таксномия туралы мәліметті сақтау үшін екі кесте пайдаланылады. Бұл туралы жеке мақала жазылады.
-
wp_users және wp_comments кестелеріндегі мәліметтер байланыспаған. WordPress баптауында, тек қана тіркелген пайдаланушылар пікір жаза алатын етіп көрсетуге болады. Бұған қарамастан wordpress пікірлер мен оны жазған пайдаланушы арасындағы байланысты сақтамайды.
-
WordPress MU қосымша кестелері бар. Олар бұл мақалада қарастырылмайыды.
Мәліметтер қоры кестелері мен контент арасындағы байланыс
WordPress-тегі мәліметтер типтері мен олар
сақталатын кестелермен танысқан соң, екеуінің арасында сәйкестіктер
келтіруге болады. Төменде келтірілген кестеде белгілі бір типті
контентті сақтау үшін қандай кестелер қолданылатыны
келтірілген.
|
Контент типі |
Кесте |
|
Жазбалар (posts) |
wp_posts |
|
Беттер (pages) |
wp_posts |
|
Жазбалардың пайдаланушылық типтері (custom post types) |
wp_posts |
|
Жүктелімдер (attachments) |
wp_posts |
|
Сілтемелер (links) |
wp_links |
|
Меню элементтері (navigation menu items) |
wp_posts |
|
Категориялар (categories) |
wp_terms |
|
Белгілер (tags) |
wp_terms |
|
Пайдаланушылық таксономиялар (custom taxonomies) |
wp_term_taxonomy |
|
Пайдаланушылық таксономиялардың терминдері (custom terms) |
wp_terms |
|
Метамәліметтер (post metadata) |
wp_post_meta |
|
Виджеттер (widgets) |
wp_options |
|
Баптаулар (options) |
wp_options |
|
Пайдаланушылар (users) |
wp_users |
|
Стандартты емес контент (hardcoded content) |
wp_posts (егер жазбаларға қосылған болса) |
|
Шеттен алынған контент (third party content) |
wp_posts
(егер жазбаларға қосылған болса) |
Тізімде барлық кестелер пайдаланылмағандығын
оңай аңғаруға болады. Өйткені, кейбір кестелер метамәліметтерді сақтау үшін пайдаланылады, ал кейбіреулері байланыстарды сақтау үшін пайдаланылады.
Орындау тапсырмалары:
1-тапсырма. Сервер ортасын дайындау
-
Компьютерге XAMPP (немесе OpenServer) орнатыңыз.
-
Apache және MySQL қызметтерін іске қосыңыз.
-
phpMyAdmin арқылы жаңа дерекқор (database) жасаңыз.
Нәтиже: Сервер жұмыс істеп тұр, дерекқор дайын.
2-тапсырма. WordPress-ті орнату
-
WordPress архивін сервердің htdocs (немесе domains) қалтасына көшіріңіз.
-
Архивті ашыңыз.
-
Браузер арқылы http://localhost/wordpress мекенжайына кіріңіз.
-
Орнату тілін таңдап, дерекқор мәліметтерін енгізіңіз.
-
Әкімші логині мен құпиясөзін орнатыңыз.
Нәтиже: WordPress сәтті орнатылды.
3-тапсырма. Әкімшілік панельмен жұмыс
-
http://localhost/wordpress/wp-admin бетіне кіріңіз.
-
Басқару тақтасының негізгі бөлімдерімен танысыңыз:
-
Жазбалар
-
Беттер
-
Сыртқы түрі
-
Плагиндер
-
Параметрлер
-
Нәтиже: Admin панельмен танысу.
4-тапсырма. Алғашқы параметрлерді баптау
-
Параметрлер → Жалпы
-
Сайт атауын өзгертіңіз
-
Уақыт белдеуін (Алматы) орнатыңыз
-
-
Параметрлер → Оқу
-
Басты бетте не көрсетілетінін таңдаңыз
-
-
Параметрлер → Тұрақты сілтемелер
-
«Жазба атауы» нұсқасын таңдаңыз
-
Нәтиже: Сайттың негізгі параметрлері бапталды.
5-тапсырма. Алғашқы контент
-
Бір бет (Page) жасаңыз («Басты бет»).
-
Бір жазба (Post) қосыңыз.
-
Тақырып (Theme) ауыстырып көріңіз.
Нәтиже: Сайтта алғашқы мазмұн пайда болды.
Бақылау сұрақтары:
шағым қалдыра аласыз













