АМИНДЕР
АМИНДЕР

#1 слайд
Амин тобы – NH2.
Аминдер.
11-сынып
1 слайд
Амин тобы – NH2. Аминдер. 11-сынып
#2 слайд
Аминдер дегеніміз – аммиак (NH3) молекуласындағы бір, екі
немесе үш сутек атомдарының орнын көмірсутек радикалдар
басқан өнімдер.
Аминдерді аммиак (NH3) молекуласындағы сутек
атомдарының орнын басқан радикалдардың санына қарай үш
қарай бөледі:
– (NH2) тобы – амин тобы деп аталады. Аминдерді аммиак
туындысы ретінде немесе көмірсутек туындысы ретінде
қарастыруға болады.
Мысалы:
2 слайд
Аминдер дегеніміз – аммиак (NH3) молекуласындағы бір, екі немесе үш сутек атомдарының орнын көмірсутек радикалдар басқан өнімдер. Аминдерді аммиак (NH3) молекуласындағы сутек атомдарының орнын басқан радикалдардың санына қарай үш қарай бөледі: – (NH2) тобы – амин тобы деп аталады. Аминдерді аммиак туындысы ретінде немесе көмірсутек туындысы ретінде қарастыруға болады. Мысалы:
#3 слайд
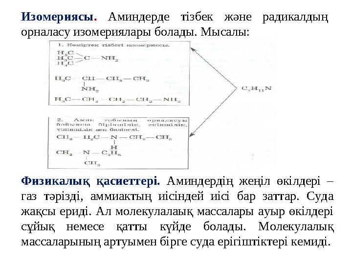
Изомериясы. Аминдерде тізбек және радикалдың
орналасу изомериялары болады. Мысалы:
Физикалық қасиеттері. Аминдердің жеңіл өкілдері –
газ тәрізді, аммиактың иісіндей иісі бар заттар. Суда
жақсы ериді. Ал молекулалаық массалары ауыр өкілдері
сұйық немесе қатты күйде болады. Молекулалық
массаларының артуымен бірге суда ерігіштіктері кемиді.
3 слайд
Изомериясы. Аминдерде тізбек және радикалдың орналасу изомериялары болады. Мысалы: Физикалық қасиеттері. Аминдердің жеңіл өкілдері – газ тәрізді, аммиактың иісіндей иісі бар заттар. Суда жақсы ериді. Ал молекулалаық массалары ауыр өкілдері сұйық немесе қатты күйде болады. Молекулалық массаларының артуымен бірге суда ерігіштіктері кемиді.
#4 слайд
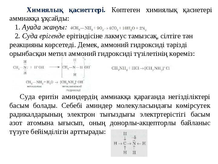
Химиялық қасиеттері. Көптеген химиялық қасиетері
аммиакқа ұқсайды:
1. Ауада жануы:
2. Суда ерігенде ерітіндісіне лакмус тамызсақ, сілтіге тән
реакцияны көрсетеді. Демек, аммоний гидроксиді тәрізді
орынбасқан метил аммоний гидроксиді түзілетінің көреміз:
Суда еритін аминдердің аммиакқа қарағанда негізділіктері
басым болады. Себебі аминдер молекуласындағы көмірсутек
радикалдарының электрон тығыздығы электртерістігі басым
азот атомына ығысып, оның донорлы-акцепторлы байланыс
түзуге бейімділігін арттырады:
4 слайд
Химиялық қасиеттері. Көптеген химиялық қасиетері аммиакқа ұқсайды: 1. Ауада жануы: 2. Суда ерігенде ерітіндісіне лакмус тамызсақ, сілтіге тән реакцияны көрсетеді. Демек, аммоний гидроксиді тәрізді орынбасқан метил аммоний гидроксиді түзілетінің көреміз: Суда еритін аминдердің аммиакқа қарағанда негізділіктері басым болады. Себебі аминдер молекуласындағы көмірсутек радикалдарының электрон тығыздығы электртерістігі басым азот атомына ығысып, оның донорлы-акцепторлы байланыс түзуге бейімділігін арттырады:
#5 слайд
3. Қышқылдармен әрекеттесіп, тұз түзеді (бейтараптану
реакциясы):
Сондықтан аминдерді органикалық негіздер деп атайды.
Оларды тұздарынан күшті сілтімен әсер етіп, ығыстырып
шығаруға болады.
Мысалы:
Анилин. Анилин – ароматты амин. Аммиак молекуласындағы
сутек атомының орнын – бензол сақинасы (фенил радикалы)
басқан өнім:
Анилин – түссіз, май тәрізді, өзіне тән иісі бар улы зат. Суда
аз ериді. Ауада ашық қаланда тотығандықтан, қоңыр түсті
болып көрінеді.
5 слайд
3. Қышқылдармен әрекеттесіп, тұз түзеді (бейтараптану реакциясы): Сондықтан аминдерді органикалық негіздер деп атайды. Оларды тұздарынан күшті сілтімен әсер етіп, ығыстырып шығаруға болады. Мысалы: Анилин. Анилин – ароматты амин. Аммиак молекуласындағы сутек атомының орнын – бензол сақинасы (фенил радикалы) басқан өнім: Анилин – түссіз, май тәрізді, өзіне тән иісі бар улы зат. Суда аз ериді. Ауада ашық қаланда тотығандықтан, қоңыр түсті болып көрінеді.
#6 слайд
Алынуы. Анилин – химия өнеркәсібінің маңызды
өнімдерінің бірі. Ол барлық бояғыш заттарды алуда бастапқы
өнім болып саналады. Анилинді және басқа да біріншілік
аминдерді алудың ортақ әдісі – нитроқосылыстарды
тотықсыздандыру әдісі. Бұл әдісті 1842 жылы орыс ғалымы
Н.Н. Зинин ашты. Сондықтан Зинин реакциясы деп аталады:
Химиялық қасиеттері. Анилиннің негіздік қасиеті – жай
аминдерге қарағанда нашар. Оның себебі, анилин
молекуласында бензол ядросы болуына сәйкес туындайтын
атомдардың бір-біріне өзара әсеріне байланысты. Бензол
ядросының – электрондар жүйесі (фенол сияқты) амин
тобындағы азот атомының бөлінбеген электрон жұбын өзіне
тартатындықтан, амин тобының протонды тарту қабілеті
нашарлайды:
6 слайд
Алынуы. Анилин – химия өнеркәсібінің маңызды өнімдерінің бірі. Ол барлық бояғыш заттарды алуда бастапқы өнім болып саналады. Анилинді және басқа да біріншілік аминдерді алудың ортақ әдісі – нитроқосылыстарды тотықсыздандыру әдісі. Бұл әдісті 1842 жылы орыс ғалымы Н.Н. Зинин ашты. Сондықтан Зинин реакциясы деп аталады: Химиялық қасиеттері. Анилиннің негіздік қасиеті – жай аминдерге қарағанда нашар. Оның себебі, анилин молекуласында бензол ядросы болуына сәйкес туындайтын атомдардың бір-біріне өзара әсеріне байланысты. Бензол ядросының – электрондар жүйесі (фенол сияқты) амин тобындағы азот атомының бөлінбеген электрон жұбын өзіне тартатындықтан, амин тобының протонды тарту қабілеті нашарлайды:
#7 слайд
Бензол ядросының – электрондар жүйесі (фенол сияқты) амин
тобындағы азот атомының бөлінбеген электрон жұбын өзіне
тартатындықтан, амин тобының протонды тарту қабілеті
нашарлайды:
Демек, негіздік қасиеттер мына ретпен кемиді:
1. Амин тобы қатысатын реакциялар:
7 слайд
Бензол ядросының – электрондар жүйесі (фенол сияқты) амин тобындағы азот атомының бөлінбеген электрон жұбын өзіне тартатындықтан, амин тобының протонды тарту қабілеті нашарлайды: Демек, негіздік қасиеттер мына ретпен кемиді: 1. Амин тобы қатысатын реакциялар:
#8 слайд
2. Бензол сақинасы қатысатын реакциялар.
Жоғарыда айтылғандай, бензол сақинасындағы 2,4,6-
көміртек атомдарына электрон тығыздығы артатындықтан,
сақинаның үш жерінде орыбасу жеңіл өтеді. Мысалы:
Қолдануы. Аминдер дәрі-дермектер, полимерлік
материалдар алуда кең қолданылады. Анилин – маңызды
амин. Ол анилинді бояулар, дәрілер (сульфаниламидтік
шайырлар) алуға жұмсалады
8 слайд
2. Бензол сақинасы қатысатын реакциялар. Жоғарыда айтылғандай, бензол сақинасындағы 2,4,6- көміртек атомдарына электрон тығыздығы артатындықтан, сақинаның үш жерінде орыбасу жеңіл өтеді. Мысалы: Қолдануы. Аминдер дәрі-дермектер, полимерлік материалдар алуда кең қолданылады. Анилин – маңызды амин. Ол анилинді бояулар, дәрілер (сульфаниламидтік шайырлар) алуға жұмсалады
шағым қалдыра аласыз













