Арифметикалық квадрат түбірдің қасиеттері. Бөлшектің квадрат түбірі.
Арифметикалық квадрат түбірдің қасиеттері. Бөлшектің квадрат түбірі.

#1 слайд
Циолковский атындағы №84 жалпы орта мектебі
8 «б» сынып
Математика пәнінің мұғалімі: Қарабалаева С.А.
1 слайд
Циолковский атындағы №84 жалпы орта мектебі 8 «б» сынып Математика пәнінің мұғалімі: Қарабалаева С.А.
#2 слайд
Сабақтың мақсаты:Бөлшетің квадрат түбір ұғымы
жайлы түсінік алады, оны қолданып есептер
шығаруға үйренеді.
Күтілетін нәтиже:Тапсырмалар мен анықтамалар арқылы
түбірді меңгереді, есептер шығаруда пайдаланады
Деректер: тақта, интербелсенді тақта,оқулық, үлестірмелі кеспе
қағаздар, постерге арналған флипчарт, маркерлер, «сауалнама»
әдісімен рефлексия парақшасы, сабақта өзін-өзі бағалау парақшасы,
Әдіс тәсілдер: «Антивирус», «Қар кесегі», «Кім білімді», «Балық
қаңқасы» «Ойсергек»
2 слайд
Сабақтың мақсаты:Бөлшетің квадрат түбір ұғымы жайлы түсінік алады, оны қолданып есептер шығаруға үйренеді. Күтілетін нәтиже:Тапсырмалар мен анықтамалар арқылы түбірді меңгереді, есептер шығаруда пайдаланады Деректер: тақта, интербелсенді тақта,оқулық, үлестірмелі кеспе қағаздар, постерге арналған флипчарт, маркерлер, «сауалнама» әдісімен рефлексия парақшасы, сабақта өзін-өзі бағалау парақшасы, Әдіс тәсілдер: «Антивирус», «Қар кесегі», «Кім білімді», «Балық қаңқасы» «Ойсергек»
#3 слайд
«Антивирус» әдісі (Қызығушылықты ояту)
1)
2)
3) 5
4) болса, онда өрнегінің мәні ? Жауабы:4
5) Кез келген нақты сан иррационал сан болады?
6) Кез келген рационал сан нақты сан болады?
7) Салыстыр
2
3 слайд
«Антивирус» әдісі (Қызығушылықты ояту) 1) 2) 3) 5 4) болса, онда өрнегінің мәні ? Жауабы:4 5) Кез келген нақты сан иррационал сан болады? 6) Кез келген рационал сан нақты сан болады? 7) Салыстыр 2
#4 слайд
«Антивирус» әдісі(Қызығушылықты ояту)
1)
2)
3)5
4) болса, онда өрнегінің мәні ? Жауабы:4
5) Кез келген нақты сан иррационал сан болады?
6) Кез келген рационал сан нақты сан болады?
7) Салыстыр
2
4 слайд
«Антивирус» әдісі(Қызығушылықты ояту) 1) 2) 3)5 4) болса, онда өрнегінің мәні ? Жауабы:4 5) Кез келген нақты сан иррационал сан болады? 6) Кез келген рационал сан нақты сан болады? 7) Салыстыр 2
#5 слайд
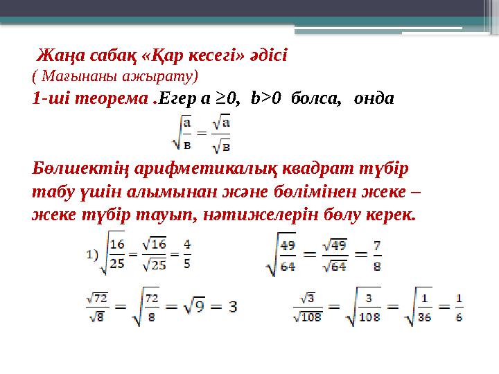
Жаңа сабақ «Қар кесегі» әдісі
( Мағынаны ажырату)
1-ші теорема .Егер а ≥0, b>0 болса, онда
Бөлшектің арифметикалық квадрат түбір
табу үшін алымынан және бөлімінен жеке –
жеке түбір тауып, нәтижелерін бөлу керек.
5 слайд
Жаңа сабақ «Қар кесегі» әдісі ( Мағынаны ажырату) 1-ші теорема .Егер а ≥0, b>0 болса, онда Бөлшектің арифметикалық квадрат түбір табу үшін алымынан және бөлімінен жеке – жеке түбір тауып, нәтижелерін бөлу керек.
#6 слайд
«Кім білімді» әдісі Есептер шыгару (Ой-толғаныс)
Деңгейлік тапсырмалар
А-деңгейлі №52(1;2;3;4)
В-деңгейлі №53(1;3), №56(1;3),
С-деңгейлі №58 (4), №60(1)№67 (1)
Оқулықпен жұмыс, есептер шығару
55
6 слайд
«Кім білімді» әдісі Есептер шыгару (Ой-толғаныс) Деңгейлік тапсырмалар А-деңгейлі №52(1;2;3;4) В-деңгейлі №53(1;3), №56(1;3), С-деңгейлі №58 (4), №60(1)№67 (1) Оқулықпен жұмыс, есептер шығару 55
#7 слайд
Сергіту сәті
100-ге дейінгі сандарда 9
саны неш рет кездеседі?
7 слайд
Сергіту сәті 100-ге дейінгі сандарда 9 саны неш рет кездеседі?
#8 слайд
Өзін-өзі бағалау парағы. Оқушының тегі ,аты
Тапсырма түрі Белгі
Үй жұмысы
Антивирус
Жаңа сабақ Қаркесегі
Кім білімді
Сергіту
Балық қаңқасы
Жиынтық баға
8 слайд
Өзін-өзі бағалау парағы. Оқушының тегі ,аты Тапсырма түрі Белгі Үй жұмысы Антивирус Жаңа сабақ Қаркесегі Кім білімді Сергіту Балық қаңқасы Жиынтық баға
#9 слайд
6. «Сауалнама» әдісі
Мектепоқушыларынашағынсауалнамаұсынылады,онысабақтың
қандайэлементтерінеерекшеназараударылуынабайланыстыөзгертуге,
толықтыруғаболады.Білімалушыларданөзжауабындәлелдеудісұрауға
болады.
1.Сабақтамен…жұмысістедім
2.Менсабақтаөзжұмысыма…
3.Сабақмаған…көрінді
4.Сабақтамен…
5.Меніңкөңіл-күйім…
6.Сабақматериалымаған…
7.Үйтапсырмасымаған…
көрінеді
Белсенді/енжар
Ризамын/ризаемеспін
Қысқа/ұзынболып
Шаршамадым/шаршадым
Жақсыболды/нашарлады
Түсінікті/түсініксіз
Пайдалы/пайдасыз
Қызықты/зеріктіретін
Жеңіл/қиын
Қызықты/қызықсыз
Клименко Л.В. № 10
топ тренер Нурпеисова
А.Т.
9 слайд
6. «Сауалнама» әдісі Мектепоқушыларынашағынсауалнамаұсынылады,онысабақтың қандайэлементтерінеерекшеназараударылуынабайланыстыөзгертуге, толықтыруғаболады.Білімалушыларданөзжауабындәлелдеудісұрауға болады. 1.Сабақтамен…жұмысістедім 2.Менсабақтаөзжұмысыма… 3.Сабақмаған…көрінді 4.Сабақтамен… 5.Меніңкөңіл-күйім… 6.Сабақматериалымаған… 7.Үйтапсырмасымаған… көрінеді Белсенді/енжар Ризамын/ризаемеспін Қысқа/ұзынболып Шаршамадым/шаршадым Жақсыболды/нашарлады Түсінікті/түсініксіз Пайдалы/пайдасыз Қызықты/зеріктіретін Жеңіл/қиын Қызықты/қызықсыз Клименко Л.В. № 10 топ тренер Нурпеисова А.Т.
#10 слайд
§3. №53(2;4),
№56(2;4) №58 (3),
№ 60 (2;4).
10 слайд
§3. №53(2;4), №56(2;4) №58 (3), № 60 (2;4).
шағым қалдыра аласыз













