Денелердің электрленуі . Тұрақты магниттің магнит өрісі.
Денелердің электрленуі . Тұрақты магниттің магнит өрісі.

#1 слайд
Электростатика
1 слайд
Электростатика
#2 слайд
Денелердің электрленуі.
Янтарь — еІektrоп — "электрон" деген грек сөзі.
Денелердің электрлену кұбылысы түрлі тектегі екі дененің
жанасуы кезінде гана байкалады.
Денелер өзара электрленеді де, олардың арасында электр
күштерінің тартылысы пайда болады. Бұл құбылыс үйкелу
аркылы электрлену деп аталады.
2 слайд
Денелердің электрленуі. Янтарь — еІektrоп — "электрон" деген грек сөзі. Денелердің электрлену кұбылысы түрлі тектегі екі дененің жанасуы кезінде гана байкалады. Денелер өзара электрленеді де, олардың арасында электр күштерінің тартылысы пайда болады. Бұл құбылыс үйкелу аркылы электрлену деп аталады.
#3 слайд
Денелердің осы " қасиетін электр заряды деп аталатын физикалық шамамен
сипаттайды. Денелердің өзара электрлік өрекеттесу кабілетіне ие болуы — олардың
электрленуі деп аталады.
Бірдей электр зарядтарын аттас зарядтар деп атайды. Демек, электрленген
аттас зарядтар бір бірінен тебіледі.
Зарядталған шыны жөне эбонит таяқшалары өр түрлі материалдардан
жасалғандықтан, олар түрліше электрленеді. Оларда әр аттас зарядтар пайда
болады. Демек, әр аттас электр зарядтары бір-біріне тартылады деп ұйғарым
жасауға болады.
3 слайд
Денелердің осы " қасиетін электр заряды деп аталатын физикалық шамамен сипаттайды. Денелердің өзара электрлік өрекеттесу кабілетіне ие болуы — олардың электрленуі деп аталады. Бірдей электр зарядтарын аттас зарядтар деп атайды. Демек, электрленген аттас зарядтар бір бірінен тебіледі. Зарядталған шыны жөне эбонит таяқшалары өр түрлі материалдардан жасалғандықтан, олар түрліше электрленеді. Оларда әр аттас зарядтар пайда болады. Демек, әр аттас электр зарядтары бір-біріне тартылады деп ұйғарым жасауға болады.
#4 слайд
Жүнге үйкелген эбонит таяқшада немесе янтарьда пайда болған зарядтар шартты түрде
теріс (-), ал жібекке немесе теріге үйкелген шыны таяқшадағы зарядтар оң (+) деп
аталған.
Қоршаган ортаның денелерімен әрекеттеспейтін денелер жүйесін оқшауланған немесе
тұйықталған деп атайды.
Бұл жүйедегі электрлену кұбылысы электр зарядының сақталу заңына бағынады:
Тұйықталған жүйедегі денелердің электрленуінің барлық құбылыстарында электр
зарядтарының қосындысы сақталады:
q
1 +
q
2 +
q
3 +…..
+
q
n
=
const
•
4 слайд
Жүнге үйкелген эбонит таяқшада немесе янтарьда пайда болған зарядтар шартты түрде теріс (-), ал жібекке немесе теріге үйкелген шыны таяқшадағы зарядтар оң (+) деп аталған. Қоршаган ортаның денелерімен әрекеттеспейтін денелер жүйесін оқшауланған немесе тұйықталған деп атайды. Бұл жүйедегі электрлену кұбылысы электр зарядының сақталу заңына бағынады: Тұйықталған жүйедегі денелердің электрленуінің барлық құбылыстарында электр зарядтарының қосындысы сақталады: q 1 + q 2 + q 3 +….. + q n = const •
#5 слайд
Бастапқы Соңғы
5 слайд
Бастапқы Соңғы
#6 слайд
Электрленуді байқауға арналған ең ыңғайлы аспап электроскоп деп аталады. Металл
корпус ішіне пластмасса тығын аркылы ұшына жұка қағаздың екі кішкене
жапырақшасы бекітілген металл таякша өткізіледі.
Электр зарядтарын өткізу қабілеттілігіне қарай заттар шартты түрде:
электрөткізгіштер және электр өтқізбейтіндер болып бөлінеді. Зарядтар еркін қозғала
алатын заттарды өткізгіштер деп атайды. Оларға — адамның, малдың денесі, ылғал
жер жатады. Барлық металдар, тұздар және кышқылдардың судағы ерітінділері
электр зарядтарын жақсы өткізеді.
Электр зарядын өткізбейтіндерге немесе диэлектриктерге — пластмассалар, фарфор,
шыны, эбонит, плексиглас, органикалық шыны, янтарь, резеңке, маталар, керосин,
май, ауа, газдар жатады. Оларды оқшаулағыштар (грек тілінен — оңашалану) деп
атайды.
6 слайд
Электрленуді байқауға арналған ең ыңғайлы аспап электроскоп деп аталады. Металл корпус ішіне пластмасса тығын аркылы ұшына жұка қағаздың екі кішкене жапырақшасы бекітілген металл таякша өткізіледі. Электр зарядтарын өткізу қабілеттілігіне қарай заттар шартты түрде: электрөткізгіштер және электр өтқізбейтіндер болып бөлінеді. Зарядтар еркін қозғала алатын заттарды өткізгіштер деп атайды. Оларға — адамның, малдың денесі, ылғал жер жатады. Барлық металдар, тұздар және кышқылдардың судағы ерітінділері электр зарядтарын жақсы өткізеді. Электр зарядын өткізбейтіндерге немесе диэлектриктерге — пластмассалар, фарфор, шыны, эбонит, плексиглас, органикалық шыны, янтарь, резеңке, маталар, керосин, май, ауа, газдар жатады. Оларды оқшаулағыштар (грек тілінен — оңашалану) деп атайды.
#7 слайд
Электр зарядын арттыруға және азайтуға болады, ягни ол өр түрлі мөнге ие болуы
мүмкін. Ендеше, электр заряды — физикалық шама.
Электр зарядының бөліну шегі бар. Әрі қарай бөлінбейтін ең аз теріс заряды бар бөлшек
электрон деп аталады. Осы бөлшек атомның қабықшасын құрайды.
П. Р. Милликен тәжірибе жүзінде электрон зарядының мәнін анықтады. Физиканың одан
әрі дамуы Р. Милликен мен А.Ф. Иоффенің алған нәтижелерінің дұрыстығын дәлелдеді.
Электронның электр заряды элементар
заряд деп аталады.
Электрон заряды теріс және оны е әрпімен белгілейді: е = 1,6 • 10
-19
Кл.
Ядроның құрамына оң зарядталған бөлшек протон кіреді, оның заряды электронның
зарядына тең, ал протонның массасы электронның массасынан 1840 есе үлкен. Атом
ядроларында протоннан басқа, заряды болмайтын, нейтрон деп аталатын бейтарап
бөлшек бар. Ядродағы нейтрондардың саны протондардың санына тең не артық.
Нейтронның массасы протонның массасынан сәл ғана артығырак.
Ядро заряды оң және абсолют мәні бойынша атомдағы барлық электрондардың зарядына
тең. Сондықтан, тұтас алғанда, атомда заряд болмайды, яғни ол — бейтарап.
7 слайд
Электр зарядын арттыруға және азайтуға болады, ягни ол өр түрлі мөнге ие болуы мүмкін. Ендеше, электр заряды — физикалық шама. Электр зарядының бөліну шегі бар. Әрі қарай бөлінбейтін ең аз теріс заряды бар бөлшек электрон деп аталады. Осы бөлшек атомның қабықшасын құрайды. П. Р. Милликен тәжірибе жүзінде электрон зарядының мәнін анықтады. Физиканың одан әрі дамуы Р. Милликен мен А.Ф. Иоффенің алған нәтижелерінің дұрыстығын дәлелдеді. Электронның электр заряды элементар заряд деп аталады. Электрон заряды теріс және оны е әрпімен белгілейді: е = 1,6 • 10 -19 Кл. Ядроның құрамына оң зарядталған бөлшек протон кіреді, оның заряды электронның зарядына тең, ал протонның массасы электронның массасынан 1840 есе үлкен. Атом ядроларында протоннан басқа, заряды болмайтын, нейтрон деп аталатын бейтарап бөлшек бар. Ядродағы нейтрондардың саны протондардың санына тең не артық. Нейтронның массасы протонның массасынан сәл ғана артығырак. Ядро заряды оң және абсолют мәні бойынша атомдағы барлық электрондардың зарядына тең. Сондықтан, тұтас алғанда, атомда заряд болмайды, яғни ол — бейтарап.
#8 слайд
Француз ғалымы Ш. Кулон 1785 жылы төжірибе жүзінде вакуумдегі нүктелік
зарядтардың өзара өрекеттесу занын ашқаннан кейін, XVIII ғасырдың соңына қарай
электр құбылыстарын сандык жағынан зерттеу басталды.
Қозғалмайтын екі нүктелік заряд вакуумде зарядтардың кебейтіндісіне тура
пропорционал және олардың арақашықтығының квадратына кері
пропорционал күшпен әрекеттеседі.
Ортаның диэлектрик өтімділігі - берілген ортада зарядталған бөлшектердің өзара әсер
күші, сол қашықтықта зарядтардың вакуумдағы өзара әсер күшінен қанша есе кіші
екенін көрсететін физикалық шама. М: ε(вакуум) =1, ε(ауа) ≈ 1, ε(су) =81.
8 слайд
Француз ғалымы Ш. Кулон 1785 жылы төжірибе жүзінде вакуумдегі нүктелік зарядтардың өзара өрекеттесу занын ашқаннан кейін, XVIII ғасырдың соңына қарай электр құбылыстарын сандык жағынан зерттеу басталды. Қозғалмайтын екі нүктелік заряд вакуумде зарядтардың кебейтіндісіне тура пропорционал және олардың арақашықтығының квадратына кері пропорционал күшпен әрекеттеседі. Ортаның диэлектрик өтімділігі - берілген ортада зарядталған бөлшектердің өзара әсер күші, сол қашықтықта зарядтардың вакуумдағы өзара әсер күшінен қанша есе кіші екенін көрсететін физикалық шама. М: ε(вакуум) =1, ε(ауа) ≈ 1, ε(су) =81.
#9 слайд
Кулон заңы – электростатиканың негізгі заңы.
Электростатика — тыныштықтағы зарядтардың өзара әрекеттесуін
оқытатын электродинамиканың бөлімі
Екі тыныштықтағы зарядтардың арасындағы өзара әрекеттесу күші
зарядтардың шамасына тура пропорционал, ал олардың арасындағы
арақашықтыққа кері пропорционал.
Генри Кавендиш, 1731 — 1810, Айналмалы таразы, 1798 ж.
http://www.eduspb.com/node/2400
9 слайд
Кулон заңы – электростатиканың негізгі заңы. Электростатика — тыныштықтағы зарядтардың өзара әрекеттесуін оқытатын электродинамиканың бөлімі Екі тыныштықтағы зарядтардың арасындағы өзара әрекеттесу күші зарядтардың шамасына тура пропорционал, ал олардың арасындағы арақашықтыққа кері пропорционал. Генри Кавендиш, 1731 — 1810, Айналмалы таразы, 1798 ж. http://www.eduspb.com/node/2400
#10 слайд
Француз ғалымы Ш. Кулон 1785 жылы төжірибе жүзінде вакуумдегі нүктелік
зарядтардың өзара өрекеттесу занын ашқаннан кейін, XVIII ғасырдың соңына қарай
электр құбылыстарын сандык жағынан зерттеу басталды.
Қозғалмайтын екі нүктелік заряд вакуумде зарядтардың кебейтіндісіне тура
пропорционал және олардың арақашықтығының квадратына кері
пропорционал күшпен әрекеттеседі.
10 слайд
Француз ғалымы Ш. Кулон 1785 жылы төжірибе жүзінде вакуумдегі нүктелік зарядтардың өзара өрекеттесу занын ашқаннан кейін, XVIII ғасырдың соңына қарай электр құбылыстарын сандык жағынан зерттеу басталды. Қозғалмайтын екі нүктелік заряд вакуумде зарядтардың кебейтіндісіне тура пропорционал және олардың арақашықтығының квадратына кері пропорционал күшпен әрекеттеседі.
#11 слайд
Кулон заңы 1785 ж
Кулон заңы: вакуумдағы екі нүктелік зарядтың арасындағы өзара
әрекеттесу күші зарядтардың модульдерінің көбейтіндісіне тура
пропорционал, ал олардың арасындағы арақашықтықтың квадратына
кері пропорционал.
11 слайд
Кулон заңы 1785 ж Кулон заңы: вакуумдағы екі нүктелік зарядтың арасындағы өзара әрекеттесу күші зарядтардың модульдерінің көбейтіндісіне тура пропорционал, ал олардың арасындағы арақашықтықтың квадратына кері пропорционал.
#12 слайд
12 слайд
#13 слайд
Зарядталған дененің айналасында заттан ерекшеленетін, электр өрісі деп
аталатын кеңістік бар екенін керсетеді. Осы өрістің жәрдемімен электрлік өзара
әрекеттесу жүзеге асады. Электр өрісі ұғымын ағылшын ғалымдары М. Фарадей
және Дж. Максвелл енгізді.
Электр өрісі материяның айрықша бір түрі болып табылады. Біз затты көріп,
сезетін болсак, ал электр өрісін сезім мүшелеріміздің көмегімен қабылдай
алмаймыз. Ол тек зарядталған денелер әрекетінен ғана байқалады.
Зарядталган денелердің айналасында электр өрісінің әрекеті күштірек, ал
олардан алыстаған сайын өріс әлсірейді.
13 слайд
Зарядталған дененің айналасында заттан ерекшеленетін, электр өрісі деп аталатын кеңістік бар екенін керсетеді. Осы өрістің жәрдемімен электрлік өзара әрекеттесу жүзеге асады. Электр өрісі ұғымын ағылшын ғалымдары М. Фарадей және Дж. Максвелл енгізді. Электр өрісі материяның айрықша бір түрі болып табылады. Біз затты көріп, сезетін болсак, ал электр өрісін сезім мүшелеріміздің көмегімен қабылдай алмаймыз. Ол тек зарядталған денелер әрекетінен ғана байқалады. Зарядталган денелердің айналасында электр өрісінің әрекеті күштірек, ал олардан алыстаған сайын өріс әлсірейді.
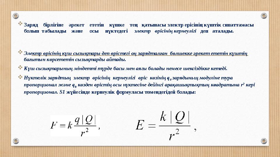
#14 слайд
Заряд бірлігіне әрекет ететін күшке тең қатынасы электр ерісінің күштік сипаттамасы
болып табылады және осы нүктедегі электр өрісінің кернеулігі деп аталады.
Электр өрісінің күш сызықтары деп өрістегі оң зарядталған бөлшекке әрекет ететін күштің
бағытын көрсететін сызықтарды айтады.
Күш сызықтарының міндетті түрде басы мен аягы болады немесе шексіздікке кетеді.
Нүктелік зарядтың электр өрісінің кернеулігі өріс көзінің q
0
зарядыньщ модуліне тура
пропорционал және q
0
көзден өрістің осы нүктесіне дейінгі арақашықтықтың квадратына r
2
кері
пропорционал. S1 жүйесінде кернеулік формуласы төмендегідей болады:
14 слайд
Заряд бірлігіне әрекет ететін күшке тең қатынасы электр ерісінің күштік сипаттамасы болып табылады және осы нүктедегі электр өрісінің кернеулігі деп аталады. Электр өрісінің күш сызықтары деп өрістегі оң зарядталған бөлшекке әрекет ететін күштің бағытын көрсететін сызықтарды айтады. Күш сызықтарының міндетті түрде басы мен аягы болады немесе шексіздікке кетеді. Нүктелік зарядтың электр өрісінің кернеулігі өріс көзінің q 0 зарядыньщ модуліне тура пропорционал және q 0 көзден өрістің осы нүктесіне дейінгі арақашықтықтың квадратына r 2 кері пропорционал. S1 жүйесінде кернеулік формуласы төмендегідей болады:
#15 слайд
Заряд бірлігіне әрекет ететін күшке тең қатынасы электр ерісінің күштік сипаттамасы
болып табылады және осы нүктедегі электр өрісінің кернеулігі деп аталады.
Нүктелік зарядтың электр өрісінің кернеулігі өріс көзінің q
0
зарядыньщ модуліне тура
пропорционал және q
0
көзден өрістің осы нүктесіне дейінгі арақашықтықтың квадратына r
2
кері
пропорционал. S1 жүйесінде кернеулік формуласы төмендегідей болады:
15 слайд
Заряд бірлігіне әрекет ететін күшке тең қатынасы электр ерісінің күштік сипаттамасы болып табылады және осы нүктедегі электр өрісінің кернеулігі деп аталады. Нүктелік зарядтың электр өрісінің кернеулігі өріс көзінің q 0 зарядыньщ модуліне тура пропорционал және q 0 көзден өрістің осы нүктесіне дейінгі арақашықтықтың квадратына r 2 кері пропорционал. S1 жүйесінде кернеулік формуласы төмендегідей болады:
#16 слайд
№1. 2 · 10
-8
Кл зарядтан 4· 10
-2
м қашыктықтағы өрістің кернеулігі
қандай?
№2. Нүктелік зарядтан 0,15 м кашыктықтағы өрістің кернеулігі 60 В/м.
0,3 м қашықтықтағы өрістің кернеулігін табыңдар.
№3. Электр өрісінің бір нүктесіндегі 0,2 мкКл зарядқа 60 мΗ күш әрекет
етеді. Осы нүктедегі ерістің кернеулігін анықтаңдар.
№4. Бір нүктедегі электр өрісінің кернеулігі Е = 0,4 кН/Кл. Өрістегі
q = 9 мкКл зарядқа әрекет ететін күшті анықтаңдар.
16 слайд
№1. 2 · 10 -8 Кл зарядтан 4· 10 -2 м қашыктықтағы өрістің кернеулігі қандай? №2. Нүктелік зарядтан 0,15 м кашыктықтағы өрістің кернеулігі 60 В/м. 0,3 м қашықтықтағы өрістің кернеулігін табыңдар. №3. Электр өрісінің бір нүктесіндегі 0,2 мкКл зарядқа 60 мΗ күш әрекет етеді. Осы нүктедегі ерістің кернеулігін анықтаңдар. №4. Бір нүктедегі электр өрісінің кернеулігі Е = 0,4 кН/Кл. Өрістегі q = 9 мкКл зарядқа әрекет ететін күшті анықтаңдар.
#17 слайд
Потенциалдық энергия деп өзара әрекеттесетін денелердің
немесе олардың бөліктерінің бір-біріне қатысты орналасуына
қарай анықталатын энергияны айтады.
Электр өрісіне енгізілген зарядталған денеге өріс тарапынан күш әрекет
етеді. Осы күштің әрекетінен дене орын ауыстыра алады, яғни зарядтың
орын ауыстыруы кезінде жұмыс атқарылады.
Орын ауыстырғандағы электр өрісі күштерінің атқарған жұмысы
электрлік өзара әрекеттің потенциалдық энергиясының өзгеру өлшемі
болып табылады:
А = Еп1 – Еп2.
17 слайд
Потенциалдық энергия деп өзара әрекеттесетін денелердің немесе олардың бөліктерінің бір-біріне қатысты орналасуына қарай анықталатын энергияны айтады. Электр өрісіне енгізілген зарядталған денеге өріс тарапынан күш әрекет етеді. Осы күштің әрекетінен дене орын ауыстыра алады, яғни зарядтың орын ауыстыруы кезінде жұмыс атқарылады. Орын ауыстырғандағы электр өрісі күштерінің атқарған жұмысы электрлік өзара әрекеттің потенциалдық энергиясының өзгеру өлшемі болып табылады: А = Еп1 – Еп2.
#18 слайд
қатынасы зарядтың шамасына тәуелді емес, оны өрістің энергетикалық
сипаттамасы деп қабылдап, φ әрпімен белгілейді және берілген нүктедегі өрістің
потенциалы деп атайды: шамасы бірлік оң зарядтың потенциалдық энергиясының өзгеруі
болып табылады. Оны өрістің нүктелерінің арасындағы потенциалдар айырымы дейді және
оны φ
1-φ
2 немесе U деп белгілейді:
Сонда өрістегі зарядты бір нүктеден екіншісіне орын ауыстырғанда, электр өрісі күштерінің
атқаратын жүмысы мынаған тең:
А = q(φ
1 -φ
2) = qU.
Өрістің екі нүктесі арасындағы потенциалдар айырымының физикалық мәні бар,
оны кернеу деп атайды.
• Оң зарядты өрістің бір нүктесінен екінші нүктесіне орын ауыстырғанда, өріс атқаратын
жұмыстың осы зарядтың шамасына қатынасын потенциалдар айырымы немесе
кернеу деп атайды.
• Потенциалдар айырымы электр өрісінің энергетикалық сипаттамасы болып табылады.
18 слайд
қатынасы зарядтың шамасына тәуелді емес, оны өрістің энергетикалық сипаттамасы деп қабылдап, φ әрпімен белгілейді және берілген нүктедегі өрістің потенциалы деп атайды: шамасы бірлік оң зарядтың потенциалдық энергиясының өзгеруі болып табылады. Оны өрістің нүктелерінің арасындағы потенциалдар айырымы дейді және оны φ 1-φ 2 немесе U деп белгілейді: Сонда өрістегі зарядты бір нүктеден екіншісіне орын ауыстырғанда, электр өрісі күштерінің атқаратын жүмысы мынаған тең: А = q(φ 1 -φ 2) = qU. Өрістің екі нүктесі арасындағы потенциалдар айырымының физикалық мәні бар, оны кернеу деп атайды. • Оң зарядты өрістің бір нүктесінен екінші нүктесіне орын ауыстырғанда, өріс атқаратын жұмыстың осы зарядтың шамасына қатынасын потенциалдар айырымы немесе кернеу деп атайды. • Потенциалдар айырымы электр өрісінің энергетикалық сипаттамасы болып табылады.
#19 слайд
19 слайд
#20 слайд
№1. Кернеулігі 2,5 кВ/м біртекті электр өрісі 10
-5
Кл зарядпен 10 мДж жұмыс жасағанда,оның орын
ауыстыратын ара қашықтығы.
№2. Потенциалы 20 В нүктеден потенциалы 0 В нүктеге 2 Кл заряд орын ауыстырғандағы электр
өріс күштерінің жұмысы. Ж:40 Дж.
20 слайд
№1. Кернеулігі 2,5 кВ/м біртекті электр өрісі 10 -5 Кл зарядпен 10 мДж жұмыс жасағанда,оның орын ауыстыратын ара қашықтығы. №2. Потенциалы 20 В нүктеден потенциалы 0 В нүктеге 2 Кл заряд орын ауыстырғандағы электр өріс күштерінің жұмысы. Ж:40 Дж.
#21 слайд
Магнит өрісі.
Тұрақты магниттер.
21 слайд
Магнит өрісі. Тұрақты магниттер.
#22 слайд
Тұрақты магниттер
N – магниттің солтүстік полюсі
S – магниттің оңтүстік полюсі
Тұрақты магниттер – магниттік қасиетін
ұзақ уақыт бойына сақтай алатын дене.
Доға тәрізді магнит
Жолақ (жазық) магнит
N
N
S
S
Полюс – магниттік әсер көбірек байқалатын жер.
22 слайд
Тұрақты магниттер N – магниттің солтүстік полюсі S – магниттің оңтүстік полюсі Тұрақты магниттер – магниттік қасиетін ұзақ уақыт бойына сақтай алатын дене. Доға тәрізді магнит Жолақ (жазық) магнит N N S S Полюс – магниттік әсер көбірек байқалатын жер.
#23 слайд
Тұрақты магниттердің қасиеті.
Магниттің әр аттас полюстері тартылады, ал аттас
полюстері тебіледі.
1600 жылы ағылшын дәрігері Г.Х.Гилберт тұрақты магниттің негізгі
қасиеттерін анықтады.
23 слайд
Тұрақты магниттердің қасиеті. Магниттің әр аттас полюстері тартылады, ал аттас полюстері тебіледі. 1600 жылы ағылшын дәрігері Г.Х.Гилберт тұрақты магниттің негізгі қасиеттерін анықтады.
#24 слайд
Әрбір магниттің маңайында магнит өрісі болады.
Магнит өрісі темір денені магнитке тартылуын
қамтамасыз етеді.
Магнит өрісі ерекше материя түрі, бізді қоршаған
магниттелген заттар мен денелерден ерекше.
24 слайд
Әрбір магниттің маңайында магнит өрісі болады. Магнит өрісі темір денені магнитке тартылуын қамтамасыз етеді. Магнит өрісі ерекше материя түрі, бізді қоршаған магниттелген заттар мен денелерден ерекше.
#25 слайд
Тұрақты магниттердің магнит өрісі.
Темір ұнтақтардың көмегімен тұрақты магниттің магнит өрісінің
бағытын бақылауға болады.
Токтың немесе магниттің магнит өрістерінің сызықтары – тұйық сызықтар.
Магниттің сыртында өріс сызықтары «N» шығып, «S» кіреді, ішінде
тұйықталады, ондай құбылыс тогы бар катушкада да бақыланады.
1 2 3 4
25 слайд
Тұрақты магниттердің магнит өрісі. Темір ұнтақтардың көмегімен тұрақты магниттің магнит өрісінің бағытын бақылауға болады. Токтың немесе магниттің магнит өрістерінің сызықтары – тұйық сызықтар. Магниттің сыртында өріс сызықтары «N» шығып, «S» кіреді, ішінде тұйықталады, ондай құбылыс тогы бар катушкада да бақыланады. 1 2 3 4
#26 слайд
26 слайд
#27 слайд
Ең үлкен табиғи магнит– Жер планетасы.
27 слайд
Ең үлкен табиғи магнит– Жер планетасы.
#28 слайд
Магнит сызықтары – тұйық сызықтар.
Магниттің сыртында өріс сызықтары «N» шығып, «S»
кіреді, ішінде тұйықталады.
28 слайд
Магнит сызықтары – тұйық сызықтар. Магниттің сыртында өріс сызықтары «N» шығып, «S» кіреді, ішінде тұйықталады.
#29 слайд
Денелердің магниттік қасиеттері болу себебін тұнғыш рет француз ғалымы
А. Ампер тапқан. Алдымен дат ғалымы Х. Эрстед тәжірибелеріндегі
магнит тілшесінің тогы бар өткізгіш маңында бұрылуын бақылаудан кейін
Ампер Жердің магнетизмін жер шарының ішімен ағып жүрген токтар
тудырады деп болжады.
29 слайд
Денелердің магниттік қасиеттері болу себебін тұнғыш рет француз ғалымы А. Ампер тапқан. Алдымен дат ғалымы Х. Эрстед тәжірибелеріндегі магнит тілшесінің тогы бар өткізгіш маңында бұрылуын бақылаудан кейін Ампер Жердің магнетизмін жер шарының ішімен ағып жүрген токтар тудырады деп болжады.
#30 слайд
30 слайд
#31 слайд
31 слайд
#32 слайд
1820 жылы Ампердің ұсынған болжамына сәйкес, заттың магниттік қасиеттері, осы
заттарды құрайтын бөлшектердің магниттік қасиеттерімен анықталады.
Заттардың көбінде жеке электрондардың магнит өрістері және жеке атомдар мен
молекулалардың магнит өрістері бір-бірін теңгереді. Сондықтан да мұндай заттардың
магниттік қасиеттері байқалмайды.
Бірақ магниттік қасиеттері аса күшті бірқатар заттар бар, мысалы, темір, кобальт,
болат т.б. Магнит өрісі әрекетінен магниттелетін заттар магнетиктер деп аталады.
Кейбір заттар өзі сыртқы өріс арқылы магниттелген кезде оны күшейтеді, ал басқалары
әлсіретеді.
32 слайд
1820 жылы Ампердің ұсынған болжамына сәйкес, заттың магниттік қасиеттері, осы заттарды құрайтын бөлшектердің магниттік қасиеттерімен анықталады. Заттардың көбінде жеке электрондардың магнит өрістері және жеке атомдар мен молекулалардың магнит өрістері бір-бірін теңгереді. Сондықтан да мұндай заттардың магниттік қасиеттері байқалмайды. Бірақ магниттік қасиеттері аса күшті бірқатар заттар бар, мысалы, темір, кобальт, болат т.б. Магнит өрісі әрекетінен магниттелетін заттар магнетиктер деп аталады. Кейбір заттар өзі сыртқы өріс арқылы магниттелген кезде оны күшейтеді, ал басқалары әлсіретеді.
#33 слайд
33 слайд
#34 слайд
34 слайд
шағым қалдыра аласыз













