ДЕНЕЛЕРДIҢ ӨЗАРА ӘРЕКЕТТЕСУIМАССА ЖӘНЕ ДЕНЕЛЕРДІҢ МАССАСЫН ӨЛШЕУ

#1 слайд
1 слайд
#2 слайд
ДЕНЕЛЕРДIҢ ӨЗАРА ӘРЕКЕТТЕСУ I
МАССА ЖӘНЕ ДЕНЕЛЕРДІҢ МАССАСЫН
ӨЛШЕУ
2 слайд
ДЕНЕЛЕРДIҢ ӨЗАРА ӘРЕКЕТТЕСУ I МАССА ЖӘНЕ ДЕНЕЛЕРДІҢ МАССАСЫН ӨЛШЕУ
#3 слайд
•Күнделікті өмірлік тәжірибе денелердiң бiр-бiрiне әрекет
етуiнiң екi жақты болатынын көрсетедi. Оған кез келген екi
дененiң соқтығысуы да, сондай-ақ бiр-бi рi мен серiппе
немесе жiп арқылы байла ныс қан денелердiң өзара
әрекеттесуiде мысал бола алады.
1. Денелердің өзара әрекеттесуі.
3 слайд
•Күнделікті өмірлік тәжірибе денелердiң бiр-бiрiне әрекет етуiнiң екi жақты болатынын көрсетедi. Оған кез келген екi дененiң соқтығысуы да, сондай-ақ бiр-бi рi мен серiппе немесе жiп арқылы байла ныс қан денелердiң өзара әрекеттесуiде мысал бола алады. 1. Денелердің өзара әрекеттесуі.
#4 слайд
•Дененің
инерттілігінсипаттайтынфизикалықшамамассадеп
аталады.Сонымен масса дененің инерттілігінің
өлшеміболып табылады. Масса скалярлық шама болып
табылады, оны mәрпiмен белгiлейдi
2. Дененің массасы.
4 слайд
•Дененің инерттілігінсипаттайтынфизикалықшамамассадеп аталады.Сонымен масса дененің инерттілігінің өлшеміболып табылады. Масса скалярлық шама болып табылады, оны mәрпiмен белгiлейдi 2. Дененің массасы.
#5 слайд
•Жоғарыдағы тәжiрибелерден мынадай қорытынды
туындайды: екi дененiң массаларының қатынасы олардың
өзара әрекет тесуi кезiнде алған жылдамдықтарының
модульдерiнiң қатынасына керi пропорционал болады, яғни
3. Денелердің өзара әрекеттесуі кезіндегі
жылдамдықтарының өзгерісі
5 слайд
•Жоғарыдағы тәжiрибелерден мынадай қорытынды туындайды: екi дененiң массаларының қатынасы олардың өзара әрекет тесуi кезiнде алған жылдамдықтарының модульдерiнiң қатынасына керi пропорционал болады, яғни 3. Денелердің өзара әрекеттесуі кезіндегі жылдамдықтарының өзгерісі
#6 слайд
4. Дененің массасын өлшеу.
•Қандай да бiр дененiң массасын өлшеу үшiн оны
бiрлiк ретiнде қа былданған екінші ененiң
массасымен салыс-тырады. Бiр лiктердiң ха
лықаралық жүйесiнде (SI) масса бiрлiгiне
килограмм (кг) алынған.
6 слайд
4. Дененің массасын өлшеу. •Қандай да бiр дененiң массасын өлшеу үшiн оны бiрлiк ретiнде қа былданған екінші ененiң массасымен салыс-тырады. Бiр лiктердiң ха лықаралық жүйесiнде (SI) масса бiрлiгiне килограмм (кг) алынған.
#7 слайд
7 слайд
#8 слайд
Сабақ тақырыбы: Заттың тығыздығы
8 слайд
Сабақ тақырыбы: Заттың тығыздығы
#9 слайд
Ой қорыту.
(толғандыру)
1.Масса дегеніміз не?
2.Масса қандай әріппен белгіленеді?
3.Массаның өлшем бірлігі?
4.Массаның тағы қандай өлшем бірліктерін
білесіңдер?
5.Дененің массасын анықтау тәсілдері.
9 слайд
Ой қорыту. (толғандыру) 1.Масса дегеніміз не? 2.Масса қандай әріппен белгіленеді? 3.Массаның өлшем бірлігі? 4.Массаның тағы қандай өлшем бірліктерін білесіңдер? 5.Дененің массасын анықтау тәсілдері.
#10 слайд
Заттың тығыздығы деп сол
заттың көлем бірлігіндегі массасына
тең физикалық шаманы айтады.
V
m
m
V
- заттың тығыздығы
- дененің массасы
- дененің көлемі
10 слайд
Заттың тығыздығы деп сол заттың көлем бірлігіндегі массасына тең физикалық шаманы айтады. V m m V - заттың тығыздығы - дененің массасы - дененің көлемі
#11 слайд
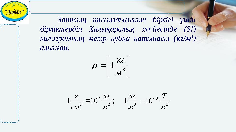
Заттың тығыздығының бірлігі үшін
бірліктердің Халықаралық жүйесінде (SI)
килограмның метр кубқа қатынасы (кг/м
3
)
алынған.
3
1
м
кг
;101
3
3
3
м
кг
см
г
3
3
3
101
м
Т
м
кг
11 слайд
Заттың тығыздығының бірлігі үшін бірліктердің Халықаралық жүйесінде (SI) килограмның метр кубқа қатынасы (кг/м 3 ) алынған. 3 1 м кг ;101 3 3 3 м кг см г 3 3 3 101 м Т м кг
#12 слайд
V
m
Vm
m
V
cbаV
12 слайд
V m Vm m V cbаV
#13 слайд
13 слайд
#14 слайд
14 слайд
#15 слайд
15 слайд
#16 слайд
16 слайд
#17 слайд
Жаңа өтілген тақырыпты оқушылардың
қаншалықты меңгергенін білу мақсатында және сабақты
бекіту мақсатында “Өзін - өзі тексеру сұрақтары”.
3. Ой толғаныс.
1.Заттың тығыздығы деп нені айтамыз?
2.Заттың тығыздығын қалай анықтауға болады?
3.Қандай тығыздық бірліктерін білесіңдер?
4.Тығыздығы мен көлемі бойынша дененің массасын қалай
есептейді?
5.Массасы мен тығыздығы бойынша дененің көлемін
қалай есептейді?
17 слайд
Жаңа өтілген тақырыпты оқушылардың қаншалықты меңгергенін білу мақсатында және сабақты бекіту мақсатында “Өзін - өзі тексеру сұрақтары”. 3. Ой толғаныс. 1.Заттың тығыздығы деп нені айтамыз? 2.Заттың тығыздығын қалай анықтауға болады? 3.Қандай тығыздық бірліктерін білесіңдер? 4.Тығыздығы мен көлемі бойынша дененің массасын қалай есептейді? 5.Массасы мен тығыздығы бойынша дененің көлемін қалай есептейді?
#18 слайд
18 слайд
#19 слайд
кг/м
3
Тығыздық
V
m
19 слайд
кг/м 3 Тығыздық V m
#20 слайд
Үйге тапсырма:
20 слайд
Үйге тапсырма:
#21 слайд
КЕЛЕСІ САБАҚҚА
ДЕЙН
КЕЗДЕСКЕНШЕ
ДОСТАР
“ДАРЫ
Н”
21 слайд
КЕЛЕСІ САБАҚҚА ДЕЙН КЕЗДЕСКЕНШЕ ДОСТАР “ДАРЫ Н”
шағым қалдыра аласыз













