Химия пәнін оқыту арқылы студенттердің ғылыми көзқарасын дамыту
Химия пәнін оқыту арқылы студенттердің ғылыми көзқарасын дамыту

#1 слайд
ОПТИКА
Оптика − жарықты зерттейтін физиканың бөлімі. Жарық −
көзге көрінетін электромагниттік толқын.
Электрмагниттік толқын деп электрмагниттік өрістің
кеңістікте таралуын айтады.
МАКСВЕЛЛ ТЕҢДЕУЛЕРІ
m
Ф
Ed
t
----------------------------
Электр ағынының өзгерісі магнит өрісін
тудырады.
e
Ф
Hd
t
----------------------------
Магнит ағынының өзгерісі электр өрісін
тудырады.
ÃÅÎÌÅÒÐÈßËÛ? ÎÏÒÈÊÀ.pptx
1 слайд
ОПТИКА Оптика − жарықты зерттейтін физиканың бөлімі. Жарық − көзге көрінетін электромагниттік толқын. Электрмагниттік толқын деп электрмагниттік өрістің кеңістікте таралуын айтады. МАКСВЕЛЛ ТЕҢДЕУЛЕРІ m Ф Ed t ---------------------------- Электр ағынының өзгерісі магнит өрісін тудырады. e Ф Hd t ---------------------------- Магнит ағынының өзгерісі электр өрісін тудырады. ÃÅÎÌÅÒÐÈßËÛ? ÎÏÒÈÊÀ.pptx
#2 слайд
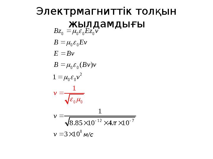
Электрмагниттік толқын
жылдамдығы
0 0 0 0
0 0
0 0
2
0 0
12 7
0 0
8
( )
1
1
8.85 10 4 10
10
1
3
Bz Ez v
B Ev
E Bv
B Bv v
v
v
v
v
м/с
2 слайд
Электрмагниттік толқын жылдамдығы 0 0 0 0 0 0 0 0 2 0 0 12 7 0 0 8 ( ) 1 1 8.85 10 4 10 10 1 3 Bz Ez v B Ev E Bv B Bv v v v v v м/с
#3 слайд
Электрмагниттік толқынның
аумағы
8
c f 310
Жарықтың вакуумдағы толқын ұзындығы (0,40 ∼ 0,76) мкм.
Электрмагниттік толқын жылдамдығы
:
3 слайд
Электрмагниттік толқынның аумағы 8 c f 310 Жарықтың вакуумдағы толқын ұзындығы (0,40 ∼ 0,76) мкм. Электрмагниттік толқын жылдамдығы :
#4 слайд
УМОВ-ПОЙТИНГ ВЕКТОРЫ
Электр өрісі энергиясының көлемдік тығыздығы:
2
0
1
2
e
w Е
Магнит өрісі энергиясының көлемдік тығыздығы:
2
0
1
2
m
w H
Электрмагниттік өріс энергиясының көлемдік
тығыздығы:
2 2
0 0
1 1
2 2
w Е H
Электрмагниттік өріс кеңістікте тарала отырып, энергия
тасымалдайды.
Вакуумде таралған электрмагниттік өріс энергия сының
тығыздығы:
S EH
Бұл өрнек ─ Умов-Пойнтинг векторы деп аталады.
4 слайд
УМОВ-ПОЙТИНГ ВЕКТОРЫ Электр өрісі энергиясының көлемдік тығыздығы: 2 0 1 2 e w Е Магнит өрісі энергиясының көлемдік тығыздығы: 2 0 1 2 m w H Электрмагниттік өріс энергиясының көлемдік тығыздығы: 2 2 0 0 1 1 2 2 w Е H Электрмагниттік өріс кеңістікте тарала отырып, энергия тасымалдайды. Вакуумде таралған электрмагниттік өріс энергия сының тығыздығы: S EH Бұл өрнек ─ Умов-Пойнтинг векторы деп аталады.
#5 слайд
ГЕОМЕТРИЯЛЫҚ ОПТИКА
θ
r
Айна
Нормал
Түске
н
сәуле
Шағылға
н сәуле
αα
’
ЖАРЫҚТЫҢ ШАҒЫЛУ
ЗАҢЫ :
α =
α
’
Түсу бұрышы шағылу бұрышына тең
болады.
Геометриялық оптика жарықтың таралу заңдылығын
жарық сәулелері арқылы қарастыратын оптиканың бір
бөлімі.
Жарық сәулелері геометриялық сызық арқылы
сипатталады.
Түсу бұрышы түскен сәуле мен
нормал арасындағы бұрыш.
Шағылу бұрышы шағылған
сәуле мен нормал арасындағы
бұрыш.
5 слайд
ГЕОМЕТРИЯЛЫҚ ОПТИКА θ r Айна Нормал Түске н сәуле Шағылға н сәуле αα ’ ЖАРЫҚТЫҢ ШАҒЫЛУ ЗАҢЫ : α = α ’ Түсу бұрышы шағылу бұрышына тең болады. Геометриялық оптика жарықтың таралу заңдылығын жарық сәулелері арқылы қарастыратын оптиканың бір бөлімі. Жарық сәулелері геометриялық сызық арқылы сипатталады. Түсу бұрышы түскен сәуле мен нормал арасындағы бұрыш. Шағылу бұрышы шағылған сәуле мен нормал арасындағы бұрыш.
#6 слайд
ЖАРЫҚТЫҢ СЫНУ ЗАҢЫ
2
1
sin
sin
немесе
ϑ
1
ϑ
2
2
1
1
2
n
n
немесе
2211
nn
ауа
су
Егер 1-орта ауа, екінші ортаны су деп
қарастырақ
n
1
= 1, ϑ
1
= c, n
2
=
1.33
nc/
c = 3.10
8
м/с
2
1
sin
sin
n
n
6 слайд
ЖАРЫҚТЫҢ СЫНУ ЗАҢЫ 2 1 sin sin немесе ϑ 1 ϑ 2 2 1 1 2 n n немесе 2211 nn ауа су Егер 1-орта ауа, екінші ортаны су деп қарастырақ n 1 = 1, ϑ 1 = c, n 2 = 1.33 nc/ c = 3.10 8 м/с 2 1 sin sin n n
#7 слайд
нормаль
нормаль
ауа
ауа
θ
r
α
α
θ
i
әйнек
β
β
Түскен сәуле мен әйнекті тесіп өткен сәуле бір-біріне
параллель
7 слайд
нормаль нормаль ауа ауа θ r α α θ i әйнек β β Түскен сәуле мен әйнекті тесіп өткен сәуле бір-біріне параллель
#8 слайд
ЖАРЫҚТЫҢ ТҮЗУ СЫЗЫҚТЫ ТАРАЛУ
ЗАҢЫ
Оптикалық біркелкі ортада жарық сәулесі түзу сызық
бойымен таралады. Егер сыну көрсеткіші барлық жерде
бірдей болса, ондай орта оптикалық біртекті орта деп
аталады.
ЖАРЫҚ ШОҚТАРЫНЫҢ ТӘУЕЛСІЗДІК ЗАҢЫ
Бір нүктеге түскен жарық сәулелері бір-біріне тәуелсіз
болады.
ЖАРЫҚ СӘУЛЕЛЕРІНІҢ ҚАЙТЫМДЫЛЫҚ ЗАҢЫ
Егер сәуле α бұрышымен түссе және екінші орта да β
бұрышымен сынса, онда екінші ортадан кейінгі бағытта β
түсу бұрышымен жіберілген жағдайда, бірінші ортаға α
бұрышымен тарайды.
8 слайд
ЖАРЫҚТЫҢ ТҮЗУ СЫЗЫҚТЫ ТАРАЛУ ЗАҢЫ Оптикалық біркелкі ортада жарық сәулесі түзу сызық бойымен таралады. Егер сыну көрсеткіші барлық жерде бірдей болса, ондай орта оптикалық біртекті орта деп аталады. ЖАРЫҚ ШОҚТАРЫНЫҢ ТӘУЕЛСІЗДІК ЗАҢЫ Бір нүктеге түскен жарық сәулелері бір-біріне тәуелсіз болады. ЖАРЫҚ СӘУЛЕЛЕРІНІҢ ҚАЙТЫМДЫЛЫҚ ЗАҢЫ Егер сәуле α бұрышымен түссе және екінші орта да β бұрышымен сынса, онда екінші ортадан кейінгі бағытта β түсу бұрышымен жіберілген жағдайда, бірінші ортаға α бұрышымен тарайды.
#9 слайд
ТОЛЫҚ ІШКІ ШАҒЫЛУ ҚҰБЫЛЫСЫ
Егер жарық сәулесі оптикалық тығыз ортадан оптикалық сирек
ортаға өтсе, және түсу бұрышы шектік бұрыштан үлкен болса,
толық шағылу құбылысы байқалады. Сыну бұрышы 90
о
-қа тең
кездегі түсу бұрышы α
ш
шекті бұрыш деп аталады.
2
1
sin
ш
n
n
n
1
n
1
>
n
2
α
P
α
α
αα’
β
β
су
ауаn
2
β
9 слайд
ТОЛЫҚ ІШКІ ШАҒЫЛУ ҚҰБЫЛЫСЫ Егер жарық сәулесі оптикалық тығыз ортадан оптикалық сирек ортаға өтсе, және түсу бұрышы шектік бұрыштан үлкен болса, толық шағылу құбылысы байқалады. Сыну бұрышы 90 о -қа тең кездегі түсу бұрышы α ш шекті бұрыш деп аталады. 2 1 sin ш n n n 1 n 1 > n 2 α P α α αα’ β β су ауаn 2 β
#10 слайд
10 слайд
#11 слайд
J.M. Gabrielse
H b
Г
h a
Жазық айнадығы кескін
дене кескі
н
Кескін: жалған кескін (үзік сызық) және оң кескін
Кескін үлкейтілмеген: дене биіктігі (h) = кескін биіктігі (H).
Дене аралығы (а) = кескін аралығы (b).
a b
H
h
Нәрсе мен
айна аралығы
Айна мен кескін аралығы
Үлкею еселігі:
11 слайд
J.M. Gabrielse H b Г h a Жазық айнадығы кескін дене кескі н Кескін: жалған кескін (үзік сызық) және оң кескін Кескін үлкейтілмеген: дене биіктігі (h) = кескін биіктігі (H). Дене аралығы (а) = кескін аралығы (b). a b H h Нәрсе мен айна аралығы Айна мен кескін аралығы Үлкею еселігі:
#12 слайд
J.M. Gabrielse
Дене мен кескіннің оң
солы
Жазық айнадағы дене мен кескіннің оң солы
алмасады.
12 слайд
J.M. Gabrielse Дене мен кескіннің оң солы Жазық айнадағы дене мен кескіннің оң солы алмасады.
#13 слайд
J.M. Gabrielse
Бас оптикалық ось
Cфералық айнадағы кескін
(ойыс, a > f )
•
F
Бірінші сызық оптикалық өске параллель, шағылған сәуле
фокусты басып өтеді .
Екінші сызық фокустан өтіп шағылған соң оптикалық өске
параллель таралады .
.
Нәрсе
кескі
н
a
b
h
H
Г
Кескін: теріс, кішірейген, шын (нақты) кескін
13 слайд
J.M. Gabrielse Бас оптикалық ось Cфералық айнадағы кескін (ойыс, a > f ) • F Бірінші сызық оптикалық өске параллель, шағылған сәуле фокусты басып өтеді . Екінші сызық фокустан өтіп шағылған соң оптикалық өске параллель таралады . . Нәрсе кескі н a b h H Г Кескін: теріс, кішірейген, шын (нақты) кескін
#14 слайд
J.M. Gabrielse
Бас оптикалық ось
Cфералық айнадағы кескін
(ойыс, a < f )
•
F
Бірінші сәуле оптикалық өске параллель түсіп, фокус арқылы
шағылады .
Екінші сәуле фокус арқылы түсіп, өске параллель шағылады .
нәрсе кескін
Кескін: оң, үлкейген, жалған кескін (үзік
сызық).
a
b
h
H
Г
14 слайд
J.M. Gabrielse Бас оптикалық ось Cфералық айнадағы кескін (ойыс, a < f ) • F Бірінші сәуле оптикалық өске параллель түсіп, фокус арқылы шағылады . Екінші сәуле фокус арқылы түсіп, өске параллель шағылады . нәрсе кескін Кескін: оң, үлкейген, жалған кескін (үзік сызық). a b h H Г
#15 слайд
J.M. Gabrielse
Cфералық айнадағы кескін
(дөңес, a > f )
Бас оптикалық ось
•
F
Бірінші сәуле оптикалық өске параллель түсіп, фокус арқылы
шағылады
Екінші сәуле фокус бағыты бойынша түсіп, өске параллель
шағылады .
Кескін: кішірейген, оң, жалған кескін.
15 слайд
J.M. Gabrielse Cфералық айнадағы кескін (дөңес, a > f ) Бас оптикалық ось • F Бірінші сәуле оптикалық өске параллель түсіп, фокус арқылы шағылады Екінші сәуле фокус бағыты бойынша түсіп, өске параллель шағылады . Кескін: кішірейген, оң, жалған кескін.
#16 слайд
J.M. Gabrielse
Дөңес және ойыс
линзалар
•Линза : екі немесе бір жағы
сфералық бетпен шектелген
мөлдір дене.
•Линза пішініен қарай: дөңес линза
және ойыс линза деп екіге
бөлінеді.
•Қасиетіне қарай: жинағыш линза
және шашыратқыш линза болып
бөлінеді.
•Жинағыш: ортасы екі шетінен
қалың.
•Шашыратқыш: Ортасы шетінен
жұқа.
16 слайд
J.M. Gabrielse Дөңес және ойыс линзалар •Линза : екі немесе бір жағы сфералық бетпен шектелген мөлдір дене. •Линза пішініен қарай: дөңес линза және ойыс линза деп екіге бөлінеді. •Қасиетіне қарай: жинағыш линза және шашыратқыш линза болып бөлінеді. •Жинағыш: ортасы екі шетінен қалың. •Шашыратқыш: Ортасы шетінен жұқа.
#17 слайд
J.M. Gabrielse
Линзаның пішіні
Жинағыш линзалар:
қос дөңес, ойыс-
дөңес және жазық-
дөңес.
Шашыратқыш
линзалар: қос ойыс,
ойыс-дөңес және
жазық-дөңес.
17 слайд
J.M. Gabrielse Линзаның пішіні Жинағыш линзалар: қос дөңес, ойыс- дөңес және жазық- дөңес. Шашыратқыш линзалар: қос ойыс, ойыс-дөңес және жазық-дөңес.
#18 слайд
J.M. Gabrielse
Жинағыш линза
Оптикалық өс
Оптикалық өске параллель түскен сәулелер фокус нүктесінде
жиналады.
Линзаның оптикалық центрі арқылы өтетін өтетін сәуленің бағыты
өзгермейді.
•
F
Оптикалық центр
Фокус аралығы:
f
18 слайд
J.M. Gabrielse Жинағыш линза Оптикалық өс Оптикалық өске параллель түскен сәулелер фокус нүктесінде жиналады. Линзаның оптикалық центрі арқылы өтетін өтетін сәуленің бағыты өзгермейді. • F Оптикалық центр Фокус аралығы: f
#19 слайд
J.M. Gabrielse
Шашыратқыш линза
Оптикалық өске параллель түскен сәулелер линзадан
өткен соң, фокустан шыққан сәуле бағытында
шашырайды.
Бас оптикалық ось
•
F
Фокус аралығы: f
19 слайд
J.M. Gabrielse Шашыратқыш линза Оптикалық өске параллель түскен сәулелер линзадан өткен соң, фокустан шыққан сәуле бағытында шашырайды. Бас оптикалық ось • F Фокус аралығы: f
#20 слайд
J.M. Gabrielse
Шашыратқыш линзаның
кескіні
Бірінші сәуле дененің басынан оптикалық өске параллель линзаға
түседі.
Бас оптикалық ось
•
F
нәрсе
Дененің басынан шығатын екі сәуле арқылы кескінді
салуға болады.
a < f
20 слайд
J.M. Gabrielse Шашыратқыш линзаның кескіні Бірінші сәуле дененің басынан оптикалық өске параллель линзаға түседі. Бас оптикалық ось • F нәрсе Дененің басынан шығатын екі сәуле арқылы кескінді салуға болады. a < f
#21 слайд
J.M. Gabrielse
Шашыратқыш линзаның
кескіні
Бас оптикалық ось
•
F
Бірінші сәуле дененің басынан оптикалық өске параллель линзаға
түседі,
Линзадан өткен сәуле фокус нүктесі бойынша шашырап шығады.
21 слайд
J.M. Gabrielse Шашыратқыш линзаның кескіні Бас оптикалық ось • F Бірінші сәуле дененің басынан оптикалық өске параллель линзаға түседі, Линзадан өткен сәуле фокус нүктесі бойынша шашырап шығады.
#22 слайд
J.M. Gabrielse
Шашыратқыш линзаның
кескіні
Бас оптикалық ось
•
F
Екінші сәуле дененің басынан шығып, оптикалық центр арқылы
линзадан
өтеді. Оптикалық центр арқылы өткен сәуленің бағыты өзгермейді.
22 слайд
J.M. Gabrielse Шашыратқыш линзаның кескіні Бас оптикалық ось • F Екінші сәуле дененің басынан шығып, оптикалық центр арқылы линзадан өтеді. Оптикалық центр арқылы өткен сәуленің бағыты өзгермейді.
#23 слайд
J.M. Gabrielse
Шашыратқыш линзаның
кескіні
Бас оптикалық ось
•
F
Линзаның оң жағындағы екі шын сәуле қилыспайды. Линзаның сол
жағындағы
жалған (үзік) сәуле мен шын сәуле қилысады. Дәл сол қилысқан
нүктеде
кескіннің басы болады. Дененің аяғы мен кескіннің аяғы оптикалық өсте
жатады.
a < f
23 слайд
J.M. Gabrielse Шашыратқыш линзаның кескіні Бас оптикалық ось • F Линзаның оң жағындағы екі шын сәуле қилыспайды. Линзаның сол жағындағы жалған (үзік) сәуле мен шын сәуле қилысады. Дәл сол қилысқан нүктеде кескіннің басы болады. Дененің аяғы мен кескіннің аяғы оптикалық өсте жатады. a < f
#24 слайд
J.M. Gabrielse
Бас оптикалық ось
Шашыратқыш линзаның
кескіні
•
F
Кескін: оң, кішірейген, жалған кескін (үлкею еселігі бірден кіші).
нәрсе
Шашыратқыш
линза
кескін
a > f
a
b
h
H
Г
Үлкею
еселігі:
24 слайд
J.M. Gabrielse Бас оптикалық ось Шашыратқыш линзаның кескіні • F Кескін: оң, кішірейген, жалған кескін (үлкею еселігі бірден кіші). нәрсе Шашыратқыш линза кескін a > f a b h H Г Үлкею еселігі:
#25 слайд
J.M. Gabrielse
Жинағыш линзаның кескіні
•
F
Бірінші сәуле дененің басынан оптикалық өске параллель шығып,
линзадан өткен соң фокус нүктесінде жиналады.
Бас оптикалық ось
a < f
25 слайд
J.M. Gabrielse Жинағыш линзаның кескіні • F Бірінші сәуле дененің басынан оптикалық өске параллель шығып, линзадан өткен соң фокус нүктесінде жиналады. Бас оптикалық ось a < f
#26 слайд
J.M. Gabrielse
Жинағыш линзаның кескіні
•
F
Бірінші сәуле дененің басынан оптикалық өске параллель шығып,
линзадан өткен соң фокус нүктесінде жиналады. Екінші сәуле
оптикалық
центр арқылы өтеді, өткен сәуленің бағыты өзгермейді.
Бас оптикалық ось
a < f
26 слайд
J.M. Gabrielse Жинағыш линзаның кескіні • F Бірінші сәуле дененің басынан оптикалық өске параллель шығып, линзадан өткен соң фокус нүктесінде жиналады. Екінші сәуле оптикалық центр арқылы өтеді, өткен сәуленің бағыты өзгермейді. Бас оптикалық ось a < f
#27 слайд
J.M. Gabrielse
Жинағыш линза кескіні
Бас Оптикалық ось
•
F
Линзаның оң жағындағы шын сәулелер бір-бірімен қилыспайды.
Линзаның сол
жағындағы жалған (үзік) сәулелер қилысады. Қилысқан жерде кескін
пайда болады (жалған кескін).
a < f
27 слайд
J.M. Gabrielse Жинағыш линза кескіні Бас Оптикалық ось • F Линзаның оң жағындағы шын сәулелер бір-бірімен қилыспайды. Линзаның сол жағындағы жалған (үзік) сәулелер қилысады. Қилысқан жерде кескін пайда болады (жалған кескін). a < f
#28 слайд
J.M. Gabrielse
Жинағыш линза кескіні
Бас оптикалық ось
•
F
Кескін: оң, үлкейтілген, жалған кескін (Лупа)
a < f
a
b
h
H
Г
28 слайд
J.M. Gabrielse Жинағыш линза кескіні Бас оптикалық ось • F Кескін: оң, үлкейтілген, жалған кескін (Лупа) a < f a b h H Г
#29 слайд
J.M. Gabrielse
Бас оптикалық ось
Жинағыш линза кескіні
•
F
•Кескін: төңкерілген (теріс), үлкейтілген, шын кескін.
нәрсе
Жинағыш
линза
кескін
a > f
29 слайд
J.M. Gabrielse Бас оптикалық ось Жинағыш линза кескіні • F •Кескін: төңкерілген (теріс), үлкейтілген, шын кескін. нәрсе Жинағыш линза кескін a > f
#30 слайд
J.M. Gabrielse
Жұқа линзаның теңдеуі
ƒ = фокус аралығы
α = нәрсе мен линза аралығы
b = линза мен кескін аралығы
1 1 1
f a b
Жұқа линза деп линзаның қалыңдығы
d , оның қисықтық радиусынан R көп
кіші линзаны айтады .
d << R
d - линза қалыңдығы
30 слайд
J.M. Gabrielse Жұқа линзаның теңдеуі ƒ = фокус аралығы α = нәрсе мен линза аралығы b = линза мен кескін аралығы 1 1 1 f a b Жұқа линза деп линзаның қалыңдығы d , оның қисықтық радиусынан R көп кіші линзаны айтады . d << R d - линза қалыңдығы
#31 слайд
J.M. Gabrielse
Қисықтық радиустары R
1, R
2
линзаның теңдеуі
: фокус аралығы
n : сыну
көрсеткіші
R
1
, R
2
: линза бетінің
қисықтық радиусы.
d - линза қалыңдығы
31 слайд
J.M. Gabrielse Қисықтық радиустары R 1, R 2 линзаның теңдеуі : фокус аралығы n : сыну көрсеткіші R 1 , R 2 : линза бетінің қисықтық радиусы. d - линза қалыңдығы
#32 слайд
J.M. Gabrielse
Фотометрлік шамалар және олардың өлшем
бірліктері
Жарықтың интенсивтігімен және жарық көзімен немесе
жарық ағындарымен және олармен байланысты шамалармен
айналысатын оптика бөлімін фотометрия деп атайды.
Нүктелік жарық көзі − бақылау нүктесіне дейінгі
қашықтықпен салыстырғандағы мөлшері ескермеуге
болатын жарық көзі.
Жарық көзі − өздігінен жарық шығаратын дене .
32 слайд
J.M. Gabrielse Фотометрлік шамалар және олардың өлшем бірліктері Жарықтың интенсивтігімен және жарық көзімен немесе жарық ағындарымен және олармен байланысты шамалармен айналысатын оптика бөлімін фотометрия деп атайды. Нүктелік жарық көзі − бақылау нүктесіне дейінгі қашықтықпен салыстырғандағы мөлшері ескермеуге болатын жарық көзі. Жарық көзі − өздігінен жарық шығаратын дене .
#33 слайд
J.M. Gabrielse
Жарық күші ─ dω денелік бұрышқа келетін Ф жарық
ағыны.
dФ
I
d
Денелік бұрыш өлшемі болып, сфера бетінде конус тәрізді
кесілген dS
0
аудан бөлігінің r радиус квадратына қатынасын
айтады.
Жарық күшінің өлшемі бірлігі –
кандела (кд)
0
2
dS
d
r
Денелік бұрыштың өлшем бірлігі –
стередиан (ср).
Жарық ағыны ─ бірлік уақытта тасымалданатын жарық
энергиясына тең шама.
W
Ф
t
Жарық ағынының өлшем бірлігі – люмен.
33 слайд
J.M. Gabrielse Жарық күші ─ dω денелік бұрышқа келетін Ф жарық ағыны. dФ I d Денелік бұрыш өлшемі болып, сфера бетінде конус тәрізді кесілген dS 0 аудан бөлігінің r радиус квадратына қатынасын айтады. Жарық күшінің өлшемі бірлігі – кандела (кд) 0 2 dS d r Денелік бұрыштың өлшем бірлігі – стередиан (ср). Жарық ағыны ─ бірлік уақытта тасымалданатын жарық энергиясына тең шама. W Ф t Жарық ағынының өлшем бірлігі – люмен.
#34 слайд
J.M. Gabrielse
Жарықталыну – дененің сыртқы бетінің бірлік ауданына
түсетін жарық ағынына тең шама.
dФ
E
dS
Жарықталыну өлшем бірлігі – люкс (лк).
Нүктелік жарық көзі жасайтын жарықталынуды жарық күші I,
қашықтық r және бұрышы α арқылы өрнектеуге болады.
2
Icos
E
r
Жарқырау – жарық көзінің сыртқы бетінің бірлік ауданынан
шашырап шығатын жарық ағынына тең шама.
dФ
R
dS
Жарқырау өлшем бірлігі – люкс (лк).
34 слайд
J.M. Gabrielse Жарықталыну – дененің сыртқы бетінің бірлік ауданына түсетін жарық ағынына тең шама. dФ E dS Жарықталыну өлшем бірлігі – люкс (лк). Нүктелік жарық көзі жасайтын жарықталынуды жарық күші I, қашықтық r және бұрышы α арқылы өрнектеуге болады. 2 Icos E r Жарқырау – жарық көзінің сыртқы бетінің бірлік ауданынан шашырап шығатын жарық ағынына тең шама. dФ R dS Жарқырау өлшем бірлігі – люкс (лк).
#35 слайд
J.M. Gabrielse
Жарық толқындарының интерференциясы
Екі немесе ондан көп когерентті жарық толқындарының
өзара тоғысу кезінде пайда болатын жарықтың күшею
(max) және әлсіреу (min) құбылысын интерференция деп
атайды.
Когерентті жарық толқындары дегеніміз жиіліктері бірдей
фазалар айырымы тұрақты жарық толқындары.
1 2
E E E
Қортқы кернеулігі :
Интенсивтігі :
~
,
I
= E
2
2 2 2 2
1 2 1 2 1 2
( ) 2E E E E E E E
Қортқы
интенсивтік
1 2 1 2
2 cosI I I I I
35 слайд
J.M. Gabrielse Жарық толқындарының интерференциясы Екі немесе ондан көп когерентті жарық толқындарының өзара тоғысу кезінде пайда болатын жарықтың күшею (max) және әлсіреу (min) құбылысын интерференция деп атайды. Когерентті жарық толқындары дегеніміз жиіліктері бірдей фазалар айырымы тұрақты жарық толқындары. 1 2 E E E Қортқы кернеулігі : Интенсивтігі : ~ , I = E 2 2 2 2 2 1 2 1 2 1 2 ( ) 2E E E E E E E Қортқы интенсивтік 1 2 1 2 2 cosI I I I I
#36 слайд
J.M. Gabrielse
Интерференция құбылысының пайда
болуы
36 слайд
J.M. Gabrielse Интерференция құбылысының пайда болуы
#37 слайд
Юнг интерференциясы
Интерференция шарты :
2 1
sinr r d
yL
L
y
tansin
L
y
d
Геометриялық жол
айырымы
37 слайд
Юнг интерференциясы Интерференция шарты : 2 1 sinr r d yL L y tansin L y d Геометриялық жол айырымы
#38 слайд
S
1
және S
2
жарық көздері мен экран орналасқан ортаның
сыну көрсеткіштері n2 ,n1 болса, онда жарық толқындарының
оптикалық жол айырымы мынадай болады:
2 1
( )
nd
r r n y
L
Оптикалық жол ұзындығы: L = l⋅n
мұндағы l - геометриялық жол ұзындығы, n – ортаның
абсолют сыну көрсеткіші.
Δ = L2 - L1=l2⋅n2 - l1⋅n1
Р нүктесіндегі жарықталудың максимум шарты: 2
2
m m
мұндағы m = 1, 2, 3, … ( жарты толқынның жұп сан
еселігі )
Р нүктесіндегі жарықталудың минимум шарты: (2 1)
2
m
мұндағы m = 0,1, 2, 3, … ( жарты толқынның тақ
сан еселігі )
38 слайд
S 1 және S 2 жарық көздері мен экран орналасқан ортаның сыну көрсеткіштері n2 ,n1 болса, онда жарық толқындарының оптикалық жол айырымы мынадай болады: 2 1 ( ) nd r r n y L Оптикалық жол ұзындығы: L = l⋅n мұндағы l - геометриялық жол ұзындығы, n – ортаның абсолют сыну көрсеткіші. Δ = L2 - L1=l2⋅n2 - l1⋅n1 Р нүктесіндегі жарықталудың максимум шарты: 2 2 m m мұндағы m = 1, 2, 3, … ( жарты толқынның жұп сан еселігі ) Р нүктесіндегі жарықталудың минимум шарты: (2 1) 2 m мұндағы m = 0,1, 2, 3, … ( жарты толқынның тақ сан еселігі )
#39 слайд
Максимум және минимум
координаталарының
анықталуы
max
2
2
mL L L
y m m
d n d d
min
(2 1) (2 1)
2 2
L L
y m m
d n d
Көршілес екі максимум немесе минимумдардың ара
қашықтығы
L
y
d
Интерференциялық жолақтардың ені осы формуламен
анықталады.
39 слайд
Максимум және минимум координаталарының анықталуы max 2 2 mL L L y m m d n d d min (2 1) (2 1) 2 2 L L y m m d n d Көршілес екі максимум немесе минимумдардың ара қашықтығы L y d Интерференциялық жолақтардың ені осы формуламен анықталады.
#40 слайд
Жұқа жазық пластинкадағы
интерференциясы
Қалыңдығы d пластина бетіне
бұрышпен түскен сәуле пластина
беттерінде бірнеше рет шағылып және
сынады, сөйтіп жарық ағынының біраз
бөлігі пластина арқылы өтеді.
α
Біз пластинадан бір рет шағылған
сәулені қарастырайық, ол түскен
жарық ағыны А нүктесінде шағылған
және сынған екі сәулеге жіктеледі.
сынған сәуле С нүктесінде шағылып, В
нүктесінде сынып пластинкадан ауаға
қайта шығады, ол шағылған сәулеге
параллель болады. Пластина бетінен
шыққан екі сәуленің оптикалық жол
айырымы мынаған тең болады.
( )
2
AC CB n AD
Сәуле оптикалық тығыз ортадан шағылғанда жарты толқын
жоғалтады.
40 слайд
Жұқа жазық пластинкадағы интерференциясы Қалыңдығы d пластина бетіне бұрышпен түскен сәуле пластина беттерінде бірнеше рет шағылып және сынады, сөйтіп жарық ағынының біраз бөлігі пластина арқылы өтеді. α Біз пластинадан бір рет шағылған сәулені қарастырайық, ол түскен жарық ағыны А нүктесінде шағылған және сынған екі сәулеге жіктеледі. сынған сәуле С нүктесінде шағылып, В нүктесінде сынып пластинкадан ауаға қайта шығады, ол шағылған сәулеге параллель болады. Пластина бетінен шыққан екі сәуленің оптикалық жол айырымы мынаған тең болады. ( ) 2 AC CB n AD Сәуле оптикалық тығыз ортадан шағылғанда жарты толқын жоғалтады.
#41 слайд
АСВ және АBD үшбұрыштарын қарастыра отырып, түсу
бұрышы мен пластинканың d қалыңдығына оптикалық жол
айырымының тәуелділігін төмендегідей қорытып шығаруға
болады.
2 2
2 sin
2
d n
Р нүктесінде байқалатын максимум
2 2
0
2 sin 2
2 2
d n m m
және минимум
2 2 1
2 sin ( ) (2 1)
2 2 2
d n m m
мұндағы m=0,1,2,... интерференция реттері.
Жұқа пластинкадағы интерференция пластинканың үстіңгі
және астыңғы беттерінен шағылып шыққан сәулелердің
тоғысуынан пайда болады .
41 слайд
АСВ және АBD үшбұрыштарын қарастыра отырып, түсу бұрышы мен пластинканың d қалыңдығына оптикалық жол айырымының тәуелділігін төмендегідей қорытып шығаруға болады. 2 2 2 sin 2 d n Р нүктесінде байқалатын максимум 2 2 0 2 sin 2 2 2 d n m m және минимум 2 2 1 2 sin ( ) (2 1) 2 2 2 d n m m мұндағы m=0,1,2,... интерференция реттері. Жұқа пластинкадағы интерференция пластинканың үстіңгі және астыңғы беттерінен шағылып шыққан сәулелердің тоғысуынан пайда болады .
#42 слайд
Ньютон сақиналары
(интерференциясы)
Ньютон сақинасы линзаның
төменгі қабатынан және
пластинаның жоғарғы қабатынан
шағылған когерентті сәулелердің
тоғысуынан пайда болады.
Дөңес линза және жазық
пластина арқылы
микроскоптың көмегімен
Ньютон сақинасын байқауға
болады.
42 слайд
Ньютон сақиналары (интерференциясы) Ньютон сақинасы линзаның төменгі қабатынан және пластинаның жоғарғы қабатынан шағылған когерентті сәулелердің тоғысуынан пайда болады. Дөңес линза және жазық пластина арқылы микроскоптың көмегімен Ньютон сақинасын байқауға болады.
#43 слайд
Ньютон сақинасының радиусы r
мен
линза радиусы R арасындағы
байланыс
Ақ сақиналардың радиусы (max) :
1
2 1
2 2
r m R m R
мұндағы m = 1, 2, 3, … натурал сандар (сақинанаң рет
нөмірі).
Қара сақиналардың радиусы ( min) : 2
2
r mR mR
Интерференциялық бейненің центрінде интенсивтік
минимумы болуы керек, өйткені ол қара дақ түрінде
байқалады.
43 слайд
Ньютон сақинасының радиусы r мен линза радиусы R арасындағы байланыс Ақ сақиналардың радиусы (max) : 1 2 1 2 2 r m R m R мұндағы m = 1, 2, 3, … натурал сандар (сақинанаң рет нөмірі). Қара сақиналардың радиусы ( min) : 2 2 r mR mR Интерференциялық бейненің центрінде интенсивтік минимумы болуы керек, өйткені ол қара дақ түрінде байқалады.
#44 слайд
ЖАРЫҚ ДИФРАКЦИЯСЫ
Дифракция — жарық толқындарының
таралу бағытынан ауытқу құбылысы.
Дифракция — жарық толқындары
бөгеттерді айналып өтуі.
Дифракция — жарық толқындарының
геометриялық көлеңке аймағына өтуі.
Френель дифракциясы — нүктелік жарық
көзінен шыққан жарық толқындарының
дөңгелек тесіктен өтуінен пайда болады.
Френель дифракциясы — сфералық жарық
толқындарының саңылаудан өтуінен пайда
болады.
Френель дифракциясының шарты: жарық
көзі мен тар саңылау арасындағы қашықтық
шекті болуы керек.
44 слайд
ЖАРЫҚ ДИФРАКЦИЯСЫ Дифракция — жарық толқындарының таралу бағытынан ауытқу құбылысы. Дифракция — жарық толқындары бөгеттерді айналып өтуі. Дифракция — жарық толқындарының геометриялық көлеңке аймағына өтуі. Френель дифракциясы — нүктелік жарық көзінен шыққан жарық толқындарының дөңгелек тесіктен өтуінен пайда болады. Френель дифракциясы — сфералық жарық толқындарының саңылаудан өтуінен пайда болады. Френель дифракциясының шарты: жарық көзі мен тар саңылау арасындағы қашықтық шекті болуы керек.
#45 слайд
ФРЕНЕЛЬ ДИФРАКЦИЯСЫ
45 слайд
ФРЕНЕЛЬ ДИФРАКЦИЯСЫ
#46 слайд
Фраунгофер дифракциясы — шексіз алыстаға
нүктелік жарық көзінен немесе параллель
жарық толқындарының тар саңылаудын
өтуінен пайда болады.
жарық
көзі
экрансаңылау
линза линза
46 слайд
Фраунгофер дифракциясы — шексіз алыстаға нүктелік жарық көзінен немесе параллель жарық толқындарының тар саңылаудын өтуінен пайда болады. жарық көзі экрансаңылау линза линза
#47 слайд
b
o
fL PR
A
B
sinb
Q
C
Бір саңылаудан алынатын Фраунгофер
дифракциясы
b sinθ : шеткі сәулелер арасындағы жол
айырымы.
47 слайд
b o fL PR A B sinb Q C Бір саңылаудан алынатын Фраунгофер дифракциясы b sinθ : шеткі сәулелер арасындағы жол айырымы.
#48 слайд
Бір саңылаудан алынатын Фраунгофер
дифракциясының минимумдар мен
максимумдар шарты
sin 0bОрталық бас мақсимумдар
шарты :
sin 2
2
b k k
Минимумдар шарты :
Максимумдар
шарты :
sin (2 1)
2
b k
( 0,1,2,3, )k мұндағы
48 слайд
Бір саңылаудан алынатын Фраунгофер дифракциясының минимумдар мен максимумдар шарты sin 0bОрталық бас мақсимумдар шарты : sin 2 2 b k k Минимумдар шарты : Максимумдар шарты : sin (2 1) 2 b k ( 0,1,2,3, )k мұндағы
шағым қалдыра аласыз













