7-күн
1-сабақ. Модельдеу және 3D модельдеу
Модельдеу – бұл көп қырлы ғылым, себебі модельдеу әртүрлі болады. Жалпы алғанда, модельдеу үдерісі кезінде модель-объект құрылады, оның мақсаты – зерделеу кезінде түпнұсқа объектінің орнын басу. Бұл ретте, модельде түпнұсқаның аталған зерттеу үшін маңызды қасиеттерінің болуы шарт, ал осы тәжірибе үшін маңызсыз нәрселерді елемеуге де болады.
Қазіргі кезде арнайы бағдарламаларды қолдана отырып, объекті немесе құбылыстың сипаттамасы компьютер жадында сақталатын компьютерлік модельдеу кеңінен қолданылады. Өз кезегінде, компьютерлік модельдеу де әртүрлі болады. Мысалы, математикалық: кез-келген құбылыс немесе үдеріс математикалық формулалар арқылы суреттеледі, ал есептердің барлығын компьютер орындайды.
Графикалық модельдеуде құбылыс немесе үдерісті визуалдау жүзеге асырылады. Құбылыс күрделі болғандықтан, оны айқын көзге елестету қажет болғанда, графикалық модельдеуге жүгінеміз. Бұл жерде 3D модельдеудің, яғни объекті моделін үшөлшемді кеңістікте жасаудың рөлі маңызды.
Шынайы уақытта модельдеуді ерекше атап өткен дұрыс болады, ол кезде жасалып жатқан нәрсе сыртта не болып жатқанын біліп тұрады, басқа сөзбен айтқанда, шынайы әлем объектілерімен әрекеттеседі. Шынайы уақыт жүйесіне мысал ретінде ойынды атауға болады. Алайда, шынайы уақытта модельдеуді қолдану саласы әлдеқайда кең әрі оның тәжірибелік және ғылыми маңызы зор.
Төрт өлшемді кеңістік
Кеңістікті өзара перпендикуляр үш ось-өлшем: X, Y және Z ретінде қабылдап үйренгенбіз. Бұл адамның заттың ұзындығын, ені мен биіктігін қабылдауына сәйкес келеді. Сонымен қоса, объектілер өз қасиеттерін, соның ішінде үшөлшемді кеңістікте орналасу қалпын да өзгерте алады. Қасиеттерін өзгерту төртінші өлшем – уақыт бойында жүзеге асады. Осылайша біз, төрт өлшемді кеңістікке қол жеткіземіз.
Төрт өлшемді кеңістік құру үшін 3D модельдеуге анимация қосу керек.
Blender
Blender үшөлшемді графика мен анимация құруға арналған қосымшалар тобына жатады. Ол салмағының жеңілдігімен, еркін бағдарламалық жасақтама ретінде таратылатынымен, өзіндік интерфейсімен ерекшеленеді, оның өзіндік ойын қозғалтқышы – Blender Game Engine (BGE) бар.
Осы қозғалтқыштың мүмкіндігін пайдалана отырып, десктопқа арналған интерактивті модель немесе ойын дайындауға болады. Сонымен бірге, Blend4Web деп аталатын платформа бар, оны Блендерге қосып, браузерде ойнатылатын интерактивті 3D графика құруға болады. Blend4Web – BGE-ге қосымша емес, оның баламасы.
2-сабақ. Blender интерфейсі
Егер Блендерді бірінші рет қоссаңыз немесе бұған дейін графикаға арналған кәсіби қосымшалармен жұмыс істеп көрмесеңіз, алғашында Блендердің интерфейсі сізге қорқыныш ұялатуы мүмкін. Уайымдамай-ақ қойыңыз, Блендерде барлығын икемдеуге болады, ал экранда көріп отырған құбыжықтар сізге керек болмайды. Әсіресе, бастапқы кезде.
Блендер интерфейсінің кем дегенде екі ерекшелігін атауға болады. Біріншіден, онда бір-бірін жауып тұратын терезелер пайдаланылмайды. Яғни, бірнәрсені жеке терезеде ашсаңыз да, ол терезе басқа терезелердің жұмысын бұғаттамайды. Екіншіден, негізінен пернелер комбинациясын пайдалануға иек артылған. Егер басқа қосымшаларда барлық пәрмендердің жедел пернесі бар деп айта алмасақ, Блендер интерфейсінде, керісінше, әрбір пернелер комбинациясына сәйкес келетін элемент бола бермейді.
Сонымен бірге, Блендерде, әдеттегі пернелермен қатар NumLock жиі қолданылады. Сондықтан қысқартылған емес, қалыпты пернетақта болғаны дұрыс. Қысқартылғандарда сандық пернетақтаға ауысуға болғанымен, бұл ретте қалыпты пернелердің біраз бөлігі бұғатталып қалады.
Блендердің бас терезесін ұйымдастыру қағидатын есте сақтаған дұрыс:
-
Бас терезе облыстарға (areas) бөлінген. Облыстар саны мен олардың көлемін ауыстыруға болады.
-
Әр облыста бір редактор (editor) бар. Облыстағы редакторларды ауыстыруға болады.
-
Редактор аймақтардан (regions) тұрады. Олардың көпшілігін жасыруға болады. Аймақтар көлемі мен орналасқан орнын ауыстыруға болады.
-
Аймақтарға қойындылар (tabs) кіреді. Бір уақытта аймақтың бір қойындысының мазмұны ғана көрсетіледі.
-
Аймақтың койындысында үстелдер (panels) болады. Оларды жиыруға, жаюға, орындарын ауыстыруға болады.
-
Үстелдерде немесе аймақтардың өзінде әртүрлі басқару элементтері (батырмалар, өрістер, қозғалтқыштар, тізімдер және т.б.) болады.
Әул баста Блендер терезесі бес облысқа бөлінген. Тиісінше бес редактор ашылады. Олар: Info, 3D View, Timeline, Outliner, Properties – Ақпарат, Үшөлшемді түр, Уақыт шәкілі, Объектілер менеджері, Сипаттар.
Әрбіреуінің тақырыпшасының сол жағында басқа редакторларға ауысуға мүмкіндік беретін белгішелер орналасқан ашылмалы тізім бар. Редактор тақырыпшасы (header) – оның аймақтарының бірі. Ол өз редакторының астында немесе үстінде тұрады.
Төмендегі суретте 3D View редакторының тақырыпшасындағы редакторлардың арасында ауысуға арналған тізім көрсетілген. Тізімнен басқа редакторды таңдауға болады. Содан кейін ол тиісті салаға (area) ауысады.

Блендерде алдын ала дайындалған бірқатар экран (screens) болады – бас терезе өз редакторлар жинағы бар салаларға бөлінген. Осындай әр экран белгілі бір міндетті орындауға бейімделген, мысалы, анимация жасау. Әдетте Default атты экран таңдалады. Экран ауыстырғышы Info редакторының тақырыпшасында болады.

Қажет болған жағдайда, экрандардың өз нұсқаңызды сақтауға және барларын алып тастауға болады ("+" және "x" батырмалары).
Блендердің басты редакторы 3D View болып табылады. Соның үлгісінде редактордың қалай құрылғанын қарастырайық. Редакторлар бір-біріне ұқсамайтынына қарамастан, ортақ қағидаттар сақталған.
3D View-дің төрт аймағы бар:
-
Бас аймақ (Main region). Онда үшөлшемді модельдер, камералар, шамдар және т.б. болады.
-
Тақырыпша (Header), онда мәзір, бірқатар батырмалар vty ашылмалы тізімдер болады. Әдепкі қалып бойынша редактордың астына орналасады. Alt + F9 басу арқылы жасырылады және жайылады.
-
Құралдар сөресі (Tool shelf). Әдетте сол жақта болады. Т пернесімен жиырылып/жайылады.
-
Сипаттар аймағы (Properties region). Оң жақта болады. Әдетте жасырын тұрады. Жедел перне – N.
Аймақ жасырын тұрғанда оның орнына редактор шекарасында кішкентай плюс белгісі тұрады. Оны шерткен кезде, жедел перне сияқты, аймақ ашылады. Жедел пернені басқан кезде тінтуір меңзері тиісті редактор шегінде болу керек. Әйтпесе, пәрмен басқа редакторға қатысты болады. Ескертпе: Ubuntu-да пернетақтада орыс жаймасын қосқан кезде әріптік пернелер жұмыс істемеуі мүмкін.
Құралдар сөресінде үстелдері бар қойындылар, ал сипаттар аймағында – тек үстелдер болады. Төменде құралдар сөресінің скриншоты көрсетілген.

Басқа редакторларда қойындылар басқаша көрсетілуі мүмкін (белгіше немесе батырма түрінде, көлденеңінен орналасуы мүмкін).
Тәжірибелік жұмыс
Әр редактордың шекарасын тез табу үшін әрі Блендер интерфейсінің түрлі бөліктері олардың қайсысына жататынын түсіну үшін облыстардағы редакторларды әрі-бері ауыстырыңыз. Шатасып қалсаңыз, Ctrl + N басыңыз. Сосын бірден Enter-ді басыңыз немесе меңзердің астында пайда болатын батырманы шертіңіз.

Бұл ретте бастапқы файл жүктеледі.
Блендерде редакторды барлық немесе барлық дерлік терезеге жаюдың бірнеше тәсілі бар. Олардың бірі: Ctrl + жоғары жебешесін басу. Бұл ретте тінтуір меңзері жайғыңыз келіп отырған редактор шегінде болу керек. Осы комбинация оны бүкіл емес экранға ашады. Яғни өзі мен Info-дан басқа барлық редакторлар жасырылады. Бастапқы жағдайға келу үшін: Ctrl + төмен жебешесі. Осылайша әртүрлі редакторларды жайып көріңіз.
3D View-де барлық аймақтарды тауып, оларды жасырып және ашып көріңіз.
Ескертпе. Басқа қосымшаларда сияқты, Блендерде әр пәрменді бірнеше тәсілмен орындауға болады. Мысалы, 3D редакторға объектіні қалқыма мәзір, құралдар сөресі немесе тақырыпша мәзірі арқылы қосуға болады. Осы курста негізінен біреуі туралы сөз болады.
4-сабақ. Сыртқы түрі мен бастапқы файлды теңшеу
Блендерді бірінші рет қосқан кезде оның түс сұлбасы мен шрифт мөлшері сізге ұнамауы мүмкін. Оларды User Preferences (Пайдаланушы бапталымдары немесе Параметрлер) редакторы арқылы өзгертуге болады.

Бұл редакторды әдетте Info (File → User Preference) редакторының мәзірі арқылы жеке терезеде ашады.

Кез келген редакторды жеке терезеде ашуға болады. Ол үшін көрсеткіні облыс (area) бөлгішіне апарып, Shift пен тінтуірдің сол батырмасын басып тұрып, тінтуірді аздап шетке қарай тарту керек. Облыс бөлгіштері диагональ жолақтардан құрылған кішігірім үшбұрыш сияқты болып көрінеді, олар облыстың жоғарғы оң және төменгі сол бұрышында орналасқан. Облыс жаңа терезеде қайталанады. Негізінен бұны екі монитормен жұмыс істегенде пайдаланған дұрыс.
User Preferences редакторы екі аймақтан тұрады, олар: бас және төменде орналасқан тақырыпша. Бас аймақта Interface, Editing, Input, Add-ons, Themes, File, System қойындылары болады.
Бапталымдар көп. Бірінші кезде шрифт мөлшерін өзгертумен (Interface → Scale жолағы) және бар тақырыптардың бірін таңдаумен шектелуге болады.

Өзгерткеннен кейін редактор тақырыпшасында орналасқан Save User Setting батырмасын басуды ұмытпаған дұрыс. Енді Блендерді қайтадан ашқан кезде оның интерфейсінің сыртқы бейнесі басқа болады.
Блендердің өзіне қатысты User Preferences бапталымдары мен бастапқы файл бапталымдарын шатастыруға болмайды. Бұл файл сіз жаңа жоба құрған кезде жүктеледі. Сонымен бірге бастапқы файлды да өзгертуге болады.
Жоба файлдарында (.blend кеңейтімі бар) Блендер объектілерден, олардың сипаттары мен басқалардан басқа, нақты осы жобаға қатысты белгілі бір редакторларды қамтитын облыстардың орналасуын және интерфейстің басқа да бапталымдарын сақтайды.
Жаңа жоба құрған кезде бастапқы файл үнемі өзінің бапталымдарымен жүктеледі. Сондықтан сіз бес редактор мен кубты үнемі көресіз.
Егер сізге куб пен Timeline редакторы керек болмаса, онда оларды алып тастауға болады. Содан кейін Info редакторынан File → Save Startup File таңдау керек. Енді жаңа жобалар кубсыз және уақыт шәкілінсіз ашылатын болады.
Кейіннен File → Load Factory Settings таңдай отырып, бастапқы файлдың әзірлеуші белгілеген бапталымдарына қайтуға болады. «Зауыттық» бапталымдармен бірге тақырып жүктеледі. Тағы да қайтадан Save Startup File пәрменін орындау керек (бұл жағдайда сіз User Preference арқылы орнатқан тақырып қалады).
Бастапқы тақырыпқа қайту үшін, User Preference → Themes-та редактор тақырыпшасында Reset to Default Theme басу керек, содан кейін Save User Settings басуды ұмытпаңыз.
Облыстардың бапталымы
Редакторлар орналасқан облыстардың өлшемін олардың шекарасын созу арқылы өзгереді.
Блендер терезесін көп облысқа бөлуге, сондай-ақ біріктіру арқылы олардың санын азайтуға болады.
Бұны істеудің жолдарының бірі – тінтуірдің оң батырмасымен облыстар арасындағы шекараны шертіңіз. Area Options мәтінмәндік мәзірі пайда болады, онда екі бөлім болады: Split Area (облысты бөлу) және Join Area (облысты біріктіру).
Split Area таңдаса, редакторда сұр жолақ пайда болады. Ол тік немесе көлденең болуы мүмкін. Бағдар (тік әлде көлденең болатыны) пернетақтаның Tab пернесімен ауыстырылады. Тінтуірдің сол жақ батырмасымен шертсе, облыс осы жолақ бойынша бөлінеді. Бұл ретте облыстарда бірдей редакторлар болады. Тінтуір меңзері орналасқан облыс қана бөлінеді.
Облыстарды біріктірген кезде жұтылатын облыс қоюланып жебешемен көрсетіліп тұрады. Барлық облысты біріктіруге болмайды. Біріктіру бағытына байланысты, облыстардың не биіктігі, не ені бірдей болу керек.
Орыс тіліндегі Блендер
Блендер интерфейсін орыс тіліне аударуға бола ма? Иә, болады. User Preferences редакторының System қойындысы арқылы. International Fonts (Халықаралық қаріптер) жалаушасын орнату керек. Language ашылмалы тізімінен Russian (Орыс) таңдайсыз. Сіздің нені аударғыңыз келгеніне байланысты, Interface, Tooltips, New Data батырмаларын басыңыз.

Келесі сұрақ – оны істеу қажет пе? Блендер – командалары көп күрделі орта, онымен жұмыс істеген аздап болса да бағдарламалауға ұқсас. Барлығы бірдей болғанда сіздің өзіңізге де түсіну әрі бағдарлау оңай болар.
Аударма үнемі бірдей болып шыға бермейді. Бір тілден сөзді немесе сөйлемді бірнеше тәсілмен аударуға болады. Аударма бір нұсқадан екінші нұсқаға ауысып отыруы мүмкін. Оның үстіне, ағылшын тілді салалық терминологияның барлығының бірдей орыс баламасы жоқ. Бұл жағдайда аударма іс жүзінде транслитерация болып шығады.
Үшіншіден, Блендер интерфейсін де, сондай-ақ оның құжаттамасын да (https://docs.blender.org) орысшалау толық аяқталған жоқ, кез келген жаңалық бірден аударылмайды ғой. Егер сіз осы ортада кәсіби түрде жұмыс істегіңіз келсе, онда құжаттаманы оқымай түк те істей алмайсыз. Егер сіз ағылшын пәрмендерін үйреніп алсаңыз, аудармашыны пайдаланып, не туралы айтылып жатқанын түсіну оңай.
Алайда, егер ағылшыныңыз тіпті нашар болса, онда Блендер интерфейсіне арнап орыс тілін қосқан дұрыс.
Тәжірибелік жұмыс
Блендер тақырыбы мен қарпін өзіңізге икемдеп алыңыз. Өзгерістерді сақтаңыз.
Терезеде 3D View және Info редакторларын ғана қалдырыңыз. Қалғанын алып тастаңыз. Осы конфигурацияны бастапқы ретінде сақтаңыз.
5-сабақ. Блендерде сахнаны басқару
3D View редакторының бас аймағын қысқаша сахна немесе 3D деп атаймыз. Бұл үшөлшемді әлемнің эмуляциясы, онда әртүрлі объектілер орналастырылып, редакцияланады.
Әдетте сахнада үш объект: куб, камера мен шам болады. Олардың қайсысы не екенін түсіну үшін әрқайсысы бойынша тінтуірдің оң батырмасын шертеміз. Сөйтіп объектіні бөлектейміз. Бұл ретте төменгі сол жақта олардың аты көрсетіледі.

Шам жарық көзі болып табылады, онсыз дайын сурет қара болар еді. Камера көмегімен суретте не көрінетіні, қай бұрышта және қандай арақашықтықта болатыны бапталады. Анимация жағдайында объектілер ғана емес, камера да қозғалады.
Дайын сурет қандай екенін көру үшін F12 басыңыз. Камерадан көрінетін сахна бөлігі суретке айналдырылады (рендеринг) (суреттеме, визуалдау). Бұл ретте 3D-түр облысында UV/Image редакторы ашылады. Қайтадан 3D View-ге оралу үшін, Esc басыңыз.
Камера мен шамның соңғы суретке ықпалын бағалау үшін объектілерді бөлектей отырып, оларды аздап түрлі-түсті жебешелерді тартып жылжытуға болады. Содан кейін қайтадан Ғ12 басу керек.
Сондай-ақ камерадан көріністі NumLock-тағы 0-ді басу арқылы алуға болады. Бұл ретте ешқандай бейнелеу болмайды, өйткені сіз сол қалпында 3D-де қаласыз.
Сахнада аты аталған «материалдық» объектілермен бірге нысана түріндегі 3D меңзер мен қызыл (x) және жасыл (y) осьтері бар тор бар. Тор бағдарлауға көмектеседі әрі сызғыш ретінде қызмет атқарады. Ол кеңістікте адасуға жол бермей, әрі объект өлшемін шамамен бағалауға мүмкіндік береді. Меңзер жаңа объектінің пайда болған орнын көрсетеді. Меңзер позициясын тінтуірдің сол жақ батырмасын басу арқылы өзгертуге болады.
Блендерде 3D кеңістікті басқару, яғни ондағы навигация, тінтуір мен пернетақтаның сандық блогы арқылы орындалады (NumLock-ты айтамыз). Егер пернетақтаның ондай блогы болмаса, онда ол осы режімге ауыса алады. Тағы бір жолы – User Preferences-тегі Input қойындысында Emulate Numpad жалаушасын орнатуға болады. Пернетақтаның негізгі бөлігінің сандық пернелері іске қосылады. Екеуі де онша қолайлы емес.
Пернетақтаның сандық блогын басқару:
-
0 – камерадан көрініс
-
1, 3, 7 – алдынан, оң жағынан, үстінен көру.
-
9 – кері түрі: егер үстінен көрсетіліп тұрса, онда төменнен көрсетеді, егер оң жағынан болса, сол жағынан көрсетеді.
-
2, 4, 6, 8 – төмен, солға, оңға, жоғарыға бұрылу.
-
5 – Ortho (ортогонал) және Persp (перспектива) режімдері арасында ауысу.
-
минус пен плюс – масштабты азайту (заттарды алыстату) және ұлғайту (жақындату).
-
нүкте – бөлектелген объектіні сахнада орталықтандыру.
-
бөлу таңбасы – бөлектелген объектіде орталықтандыру, бұл ретте басқалар көрінбейді, қайта басса, сахна бұрынғы қалпына оралады.
Persp режімінде сахна үшөлшемді болып көрінеді. Яғни шынайы өмірде сияқты. Бұл ретте нақты өлшемдер мен қатынастар бұрмаланады. Егер камерадан көріністі (0) қосса, содан кейін әрі-бері Ortho мен Persp режімдеріне ауысса, онда Persp-те бізге «жақын» тор көздері алыстағыларға қарағанда үлкенірек болып көрінеді. Ortho-да кеңістік оның нүктелерінен тиісті проекцияға перпендикуляр жүргізу арқылы жазықтыққа проекцияланады (жоғары, оңға және т.б.). Бұл жағдайда өлшемдер бұрмаланбайды.
Қандай түр мен проекция пайдаланатыны туралы ақпарат 3D сахнасының сол жақ жоғарғы бұрышында көрсетіледі. Ол жерде «User» (пайдаланушы) сөзі жиі пайда болады, яғни сахна жоғарыда аталған түрлердің ешқайсысына сәйкес келмейтіндей етіп бұрылған.
Блендерде тінтуірмен басқару:
-
Тінтуір дөңгелегін айналдыру плюс пен минус белгілері сияқты әрекет етеді – сахна масштабы өзгереді.
-
Дөңгелекті басып тұрып тінтуірді қозғалтса, сахна бұрылады. Оның қайда және қаншалық бұрылатыны тінтуір қозғалысының бағыты мен амплитудасына байланысты.
-
Дөңгелекті және Shift басып тұрып тінтуірді қозғалтса, сахна жылжиды.
-
Сол батырманы басса, 3D меңзер шерту орнына барады.
-
Оң батырманы басу объектілерді бөлектеу үшін пайдаланылады.
Бірнеше объектіне бөлектеу үшін Shift-ті басып тұрып, оң батырмамен оларды шерту керек.
А пернесі барлық объектілерді бөлектейді немесе бұған дейін бірнәрсе бөлектеліп тұрса, бөлектеуді алып тастайды.
Тәжірибелік жұмыс. Файл сақтау
Егер жаңа жоба жасап, файлды бірден сақтамаған болсаңыз, онда жабар алдында Блендер сізден файлды сақтау керек пе, жоқ па деп сұрамайды. Барлық істелген жұмыстар жоғалғандай болады.
Алайда Блендер соңғы сессияны автоматты түрде сақтайды. Іске қосқан кезде Splash (заставка) пайда болады. Онда Recover Last Session (соңғы сессияны қалпына келтіру) деген жазба пайда болады. Бұны сондай-ақ Info мәзірі арқылы істеуге болады.
Егер сіз жасаған жобаңызбен әрі қарай жұмыс істеуді жоспарлайтын болсаңыз, асылы оны сақтап қойған дұрыс.
Блендерде файлмен орындалатын барлық операциялар (ашу, сақтау, импорттау және т.б.) File Browser (Файл браузері) редакторында орындалады. Әдетте оны облыста (area) жеке өзін ашпайды, өйткені онда ашу-сақтау батырмалары жоқ (бас аймақтың жоғарғы оң жағында пайда болу керек).
File Browser мәнмәтінге тәуелді деп айтуға болады. Сақтау-ашу батырмаларының қайсысының пайда болатыны Browser алдында қай редактордан және қандай командамен шақырылғанына байланысты. Мысалы, 3D View-дегі Ғ2 пернесі браузерді «Қалай сақтау керек» режімінде ашады. Егер осыған дейін файл сақталмаса, Ctrl+S пәрмені редакторды «Сақтау» режімінде ашады немесе файлды қайта жазу ұсынылады. UV/Image редакторындағы Ғ3 сурет түрінде сақтауға мүмкіндік береді.
Файлдармен жұмыс істеуге арналған көптеген пәрмендерді редакторлар тақырыпшасы мәзірінен табуға болады.
Осы сабақтағы тәжірибелік жұмысыңыз – Блендерде сахнаны басқаруды үйрену. Сондай-ақ жоба-файл мен суретті сақтаңыз.
6-сабақ, Базалық трансформациялар
Блендерде базалық трансформацияларға немесе түрлендірулерге объектіні жылжыту, айналдыру және масштабтау жатады. Бұл операцияларды жедел пернелер, трансформацияның арнайы манипуляторлары, сипаттар аймағы мен құралдар сөрелері арқылы орындауға болады.
Әдеттегі қалпы бойынша, жылжыту манипуляторы қосылған. Оны объектіні бөлектеген кезде оның ортасынан шығатын үш түрлі-түсті жебе-осьтері көрсетеді. Тінтуірдің сол жақ батырмасымен кез келген жебені басу арқылы, объектіні тиісті ось бойымен жылжытуға болады.
Базалық трансформацияларды қосу батырмалары 3D View тақырыпшасында болады.

Суретте айналдыру іске қосылған. Тінтуірмен кубтағы түрлі-түсті маркерлер арқылы тарту оны тиісті ось бойымен айналдырады. Егер тінтуір меңзерін ақ шеңберлер жанында басып ұстап тұрса, онда объекті еркін айналады.
Трансформация үдерісінде 3D View тақырыпшасы жасырынып, оның орнына не болып жатқанын және мәні қандай екенін көрсететін ақпарат пайда болады:

Егер операцияны орындау барысында Ctrl басып ұстап тұрса, онда өзгеріс анағұрлым үлкен қадамдармен орындалады. Мысалы, жылжытқанда бір блендер-бірлікке, ал бұрғанда 5 градусқа өзгереді. Блендер-бірлік тордың бір ұяшығының еніне тең. Егер Ctrl мен Shift-ті басса, онда көп жағдайда да өзгерістер үзік-үзік болады, бірақ біршама кішірек мәнге.
Бізге өлшемді нақты анықталған мәнге бұру, қозғалту, өзгерту керек болған жағдайда объектілерді 3D View редакторының аймақтар сипатының (N) көмегімен өзгерткен қолайлырақ болады. Бұл жерде Transform үстеліндегі жолақтарда тиісті топтар бар.

Алайда көбіне жедел пернелер (пернелер тіркесімі) пайдаланылады.
G, R, S пернелерін басу (басып ұстап тұру емес, жай ғана басу және жіберу) келесі операцияларды орындайды:
-
G – grab/move – жылжыту
-
R – rotate – айналдыру
-
S – scale – өлшемін өзгерту
Операцияны бастағаннан кейін трансформация тінтуір қозғалысы барысында орындалады. Өзгерісті растау үшін тінтуірдің сол батырмасын шерту керек, ал бас тарту үшін оң батырманы шерту керек. Бұл жағдайда, манипуляторлармен жұмыс істегенде сияқты, Ctrl мен Ctrl+Shift басып ұстап тұруға болады.
Егер тек бір ось бойынша ғана трансформация талап етілетін болса, онда G, R немесе S әріптерін басқаннан кейін бірден X, Y немесе Z басу керек, сонда өзгеріс тек бір ось шегінде ғана жүреді. Бұл ретте сахнада объект ортасынан өтетін түрлі-түсті жолақ-ось пайда болады.
Масштабтау барысында S басар алдында тінтуір меңзері объект ортасына қаншалықты жақын болса, объект тінтуір қозғалысы барысында соншалықты қатты өзгереді. Тағы бір ерекшелігі – меңзерді қарама-қарсы жаққа ауыстырса, объекті айналып түседі.
Сондай-ақ Блендерде объектіні тінтуірдің оң батырмасымен де жылжытуға болады. Оны басып ұстап тұрып тінтуірді біраз жылжыту керек, содан кейін батырманы жіберуге болады. Объект меңзерге байланғандай болады. Өзгерісті растау үшін сол батырманы шерту керек. Бас тарту үшін оң жағың шертіңіз. Осылай жылжытқан жағдайда осьтер бойынша шектеу үшін XYZ пернелерін пайдалануға болады.
Егер R пернесін екі рет қатарынан басса, объект трекбол сияқты айналады.
Тәжірибелік жұмыс
Сіздің сахнаңызда куб, камера мен шам бар. Олардың сипаттарынмынаған ұқсас сурет пайда болатындай етіп өзгертіңіз:

7-сабақ. Объект режімі және редакциялау режімі
Блендерде объектілерді әртүрлі режімде (object interaction modes) өзгертуге болады. Әр режімі өзінше түзетеді. Объектінің өзара әрекет режімдерінің жинағы оның типіне байланысты.
Куб басы (vertex), қыры (edge) және беті (face) деген элементтердің жеке топтарынан тұратын меш-объекті деп аталатын типке жатады.

Біз оларды бөлектей алмаймыз, сондықтан объект режімінде болған кезде кубпен біртұтас нәрсе ретінде жұмыс істейміз. Осы жағдай Блендерде әдепкі қалып бойынша қосылған және де негізгі болып табылады.
Объект режіміндегі трансформация бүкіл объектіге қатысты. Мысалы, жылжыту операциясы оны тұтасымен жаңа орынға ауыстырады.
Редакциялау (немесе түзету) режімінде жекелеген элементтер өзгереді. Мысалы, нақты бас жағын өзгертуге немесе бірнеше қырдың өлшемін өзгертуге болады, соның нәтижесінде объект формасы өзгереді. Элементтерді алып тастауға да болады.
Блендерде 3D View-де объект режімі мен редакциялау режімі арасында ауысу Tab пернесімен орындалады. Сондай-ақ бұны редактор тақырыпшасындағы ашылмалы тізім көмегімен де орындауға болады.

Суретте куб бөлектенгендіктен, меш-объектіге арналған режімдер жинағы көрсетілген. Осы сабақта тек Object Mode мен Edit Mode ғана қарастырамыз. Камера мен шам мешке жатпайды. Оларда тек объект режімі ғана бар.
Базалық трансформациялар (жылжыту, айналдыру, масштабтау) редакциялау режімінде объект режіміне ұқсас жұмыс істейді. Алайда мұнда операциялар басына, қыры мен бетіне қатысты қолданылады.
Басында, редакциялау режіміне ауысқанда объектінің барлық элементтері бөлектелген болады. Бөлектеуді алып тастау үшін А-ны басу керек. Қайта басса, бәрі қайта бөлектенеді.
Не нақты бөлектенетіндігі 3D View тақырыпшасындағы арнайы батырмаларды қосу-өшіру арқылы анықталады.

Суретте барлық үш батырма қосылған, сондықтан бәрін бөлектеуге болады. Алайда, әдетте тек біреуі ғана қосылып тұрады. Бірнешеуін қосу үшін Shift-ті басып тұрып, батырмаларды шерту керек.
Жекелеген элементтерді бөлектеу де объектілерді сияқты – тінтуірдің оң батырмасын шерту арқылы орындалады. Егер бірнешеуін бөлектеу керек болса, онда Shift-ті басып ұстап тұру керек. Төмендегі суретте объектінің екі беті мен бір қыры бөлектелген. Бөлектелген қыр ақ түспен белгіленген.

Әрбір объектіде массалар ортасын атқаратын орталық нүкте бар. Ол объект режімінде де, редакциялау режімінде де көрінеді. Егер ол қосылып тұрса объект режімінде осы орталық нүктеден трансформация манипуляторлары шығады. Олар өшіріліп тұрса, нүкте жақсы көрінеді.

Орталық нүкте (median point) маңызды рөл атқарады. Объект координаттары оның орналасқан орны бойынша анықталады. Объект режіміндегі барлық манипуляциялар оған қатысты жүреді. Мысалы, егер массалар орталығы куб ортасында болса, R басқан кезде куб орнында айналады. Егер орталық оның бастарының бірінде болса, онда ол соның маңында айналады.
Объектіні түзеткен кезде осы орталық нүкте қайда қалатынына назар аудару керек. Егер ол нүктені басқа жерге ауыстыру керек болса, онда барлық элементтерді бөлектеп (А), оларды нүкте қай жерде қажет болса, солай ауыстыру керек.
Массалар орталығының орналасуын өзгертудің тағы бір жолы – объект режімінде құралдар сөресінде Set origin тізімінен (басын орнату, тірек нүктені белгілеу) Origin to 3D Cursor (тірек нүктесін 3D меңзеріне белгілеу) таңдау. Оның алдында нүктенің қай жерде болғанын қаласаңыз, 3D меңзерді сол жерге қою керек.

Тәжірибелік жұмыс
Мынаған ұқсас сурет құрастырыңыз:

8-сабақ. Mesh-объектілер
Мештер – Блендер объектілерінің бір түрі. Оларды кейде тор немесе иілгіш тор деп атайды. Олар үшөлшемді геометриялық қарапайымдар функциясын атқарады, оларды базалық трансформация мен басқа модификаторлар көмегімен өзгерте отырып, басқа форма жасайды.
Блендерде алдын ала орнатылған он mesh-объект бар:

Жазықтық (plane), шеңбер (circle) мен тор (grid) екіөлшемді болғанына қарамастан, редакциялау режімінде оларды үшөлшемді етуге болады. Жазықтықтың тордан айырмашылығы: жазықтық бір беттен тұрады, ал тордың беті көп. UV-сфера мен Ico-сфера арасындағы айырмашылық – оларды құрайтын қырлардың формасында. Бірінші жағдайда олар экватордан полюстерге қарай кішірейетін төртбұрыштар, ал екінші жағдайда – бірдей үшбұрыштар.
Маймылды геометриялық қарапайым деп атау қиын. Объектілеріңіз әлі дайын болмағанда немесе оларды бүлдіргіңіз келмегенде, материалды, текстура мен басқаларды тексеру үшін әдетте маймыл пайдаланылады.
Сахнаға мesh-объекті қосу тәсілінің бірі – оның шегінде Shift+A басу. Объекті қосуға арналған қалқыма мәзір ашылады. Ондай мәзір жоғарыдағы суретте көрсетілген.
Объекті қосудың тағы бір жолы – құралдар сөресі мен 3D View тақырыпшасы арқылы. Тақырыпша мәзірінде Add (Қосу) тармағын таңдау керек. Құралдар сөресінде (Т) объектілерді қосу батырмаларын Create (Жасау) қойындысынан табасыз.
Объектілер 3D меңзер позициясына қосылады. Мештің сахна ортасында пайда болғаны ыңғайлы болатын кездер болады. Сол жерге меңзерді орнату үшін Shift+S басып, пайда болған байлау мәзірінен (snap) Cursor to Center таңдау керек.
Объектіні жаңа ғана қосқан кезде құралдар сөресі операторының үстелінде оның бапталымдары пайда болады. Оператор үстелі қойындылардың астында орналасқан, оның компоненттері осыған дейінгі пайдаланылған әрекетке байланысты.

Кейбір мештерде объектінің бастапқы формасы танымастай өзгеретіндей етіп бапталымдарын өзгертуге болады. Төменде екі тор көрсетілген. Олардың біреуінде сегменттер саны өте азайтылған.

Объектіде сегмент саны қаншалықты көп болса, ол соншалықты тегіс болып көрінеді. Ол әсіресе шарда жақсырақ көрінеді.

Алайда сегмент санын ұлғайтуға қатысты бір үлкен «әттеген-ай» бар. Оларды салу үшін ресурс көп шығындалады. Соның салдарынан компьютер тежеле бастайды. Сондықтан Блендерде мешті тегістеудің басқа тәсілдері бар. Мысалы, Smooth батырмасы, ол Edit үстеліндегі құралдар сөресінде орналасқан.
Модельдеу үдерісінде объектілерді қабаттарға бөлу сияқты тәсіл жиі қолданылады. Ол экранда тек бір объекті салып, тек сонымен ғана жұмыс істеуге мүмкіндік береді. Кейіннен сурет толық салынып болғанда, барлық қабаттар қосылып, көрсетіледі.
Қабаттар қосқыштары 3D View тақырыпшасында орналасқан, бірге тұрғанда торға ұқсайды. Бірнеше қабаттың көрінуін қосу үшін, Shift-ті басып тұрып, ұяшықтарға шерту керек. Объектіні басқа қабатқа ауыстыру үшін, М басып, қалқыма терезеден қажетті қабатты таңдау керек.

Блендерде қабат объектіні ұйымдастырудың жаңғыз тәсілі емес екендігін айта кеткен дұрыс.
Басқа мешті редакциялау режімінде бола отырып, жаңа mesh қоса аласыз. Сонда объект режіміне ауысқанда, екі меш бір күрделі мешті құрайды. Мештерді біріктірудің тағы бір тәсілі –объект режімінде оларды бөлектеп, Ctrl+J басу. Осылайша, әртүрлі иілгіш торларды араластыра және түрлендіре отырып, кез келген нәрсе жасауға болады.
Оның үстіне User Preferences (параметрлер) редакторы арқылы қосымша mesh-объекті қосуға болады: Add-ons (толықтырулар) қойындысы Add Mesh (иілгіш тор қосу) санаты.

Өткен сабақта базалық трансформациялауды қарастыра отырып, біз пропорционалды редакциялауды тастап кеттік, өйткені кубқа қатысты ол онша маңызды емес. Алайда басы мен қырлары көп мештерге қатысты алғанда, пропорционалды редакциялау өте маңызды.
Оның маңызы бір элементті өзгерткен кезде, оның артынан жанында тұрғандардың да өзгеретіндігінде. Қалай ауысатындығы бапталымдарға байланысты. Төмендегі суретте сол жақ шардың ұшы пропорционалды редакциялау өшіп тұрған кезде жоғары көтерілген, ал оң жақ шардікі – ол қосылған кездегі көтерілген.

Ол 3D View тақырыпшасындағы арнайы батырманы немесе O әрпін басу арқылы қосылады.

Пропорционалды редакциялау объект режімінде де қолжетімді болғанына қарамастан, оны көбіне редакциялау режімінде пайдаланады. Көп жағдайда қалыпты нұсқаны қосады (Enable – қосылды).
Енді трансформациялау барысында ақ шеңбер көрініп тұрады. Оның мөлшерін тінтуір дөңгелегінің көмегімен өзгертуге болады. Осы шеңбер шегіне кіретін мештің барлық элементтері белгіленген элементпен бірге пропорционалды өзгереді.
3D View тақырыпшасында Proportional Editing батырмасы қосылып тұрған кезде, оның жанында төмендеуді баптау батырмасы пайда болады. Суретте Random нұсқасын қолдану нәтижесі көрсетілген.

Тәжірибелік жұмыс
Су молекуласының моделін құрастырыңыз.

Ескертпе. Байланыстар арасындағы бұрыш 104.5 градусқа тең. Shift+D пернелерінің комбинациясы объектілерді қайталайды.
8-КҮН
Бүгін Repetier-Host бағдарламасына шолу жасауды бастаймыз. Кейбіреулер оны Cura сияқты бағдарламаларға ұқсас слайсер деп атайды, бірақ бұл олай емес. Ол 3D модельді баспаға дайындауға арналған бағдарламалық қабықша. Атап айтқанда, слайсерлер – модельдерді «кесуге» арналған бағдарламалар, Repetier-Host бағдарламасында ондайлардың әртүрлісі пайдаланылуы мүмкін. Соның ішінде Cura да.
Repetier-Host-та бапталымдар көп және ол тәжірибелі пайдаланушыларға бағдарланған. Біздің мақаламызда осы бағдарламамен жұмысты жеңілдететін негізгі ерекшеліктерін қарастырамыз.
Windows-қа арналған соңғы 1.6.1-нұсқа туралы сөз болады. Оны мына жерден - http://www.repetier.com/download-now/ жүктеп алуға болады.
Бағдарлама орыс тіліне көшірілген, сондықтан онымен жұмыс істеу оңай.
Бағдарлама стандартты түрде әрі ешқандай қиындықсыз орнатылады.
Бағдарлама компоненттерін таңдау барысында ғана мәселе туындауы мүмкін:

Use legacy 3D library (use only if new version does not work) – егер бағдарлама бірінші орнатқаннан кейін жұмыс істегісі келмесе, бұл тармақ таңдалады.
Skeinforge Slicer (requires internet connections) - қосымша Skeinforge слайсерін орнату. (Қосымша 135 мб жүктеу қажет болады). Егер оны пайдалануды жоспарласаңыз - қойыңыз, егер Cura мен Slic3r екеуімен шектелгіңіз келсе, орнатпауға болады.
Associate Files – осы бағдарламаға файлдарды кеңейтімі ассоциациясын қосу. STL және басқа форматтар. Бұл Repetier-Host-ты осындай файлдарды ашу үшін әдепкі қалпы бойынша қолданылатын бағдарлама етіп белгілеу үшін керек.
Бағдарламаны іске қосқаннан кейін бағдарламаның мынадай терезесі ашылады:

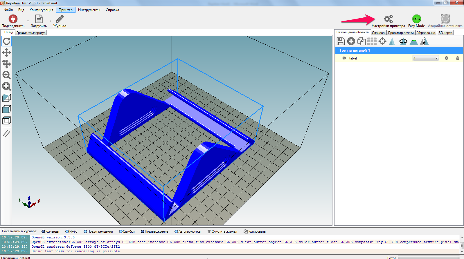
Алдымен принтер түрін бастап алу керек:

Қызыл жебеше қайда басу керектігін көрсетеді.
Принтерді баптау терезесі ашылады. Бірінші қойынды «Қосу». Онда принтер қосылған қажетті портты таңдауға немесе «Авто» нұсқасын таңдауға болады. Содан кейін қолдану батырмасын басамыз, сонда бағдарлама принтерді көреді.

Егер біліктілігіңіз жетпесе, қалғандарын тиіспеуге болады.
Екінші қойынды "Принтер"

Бұл жерде «қауіпсіз» бапталымдар қойылған, оларды қалай тұрса, солай қалтыруға болады.
Өз принтеріңіздің параметрлерін білсеңіз әрі өз тәжірибеңізге сүйене отырып, оларды өзгертуге болады.
Бірақ барының өзі ешқандай қиындықсыз принтермен жұмыс істеуге мүмкіндік береді.
Келесі қойынды «Экструдер». Онда принтердің құжаттамасына сәйкес экструдерді таңдаймыз.
Көптеген принтерлерде «Экструдердің макс. температурасы» 250-280С шегінде болады. Ол принтердің бағдарламалық жасақтамасында жазылған, оны жайдан жай артық қыздыра алмайсыз.
Егер принтерде екі немесе одан көп экструдер болса, оларды қажетіне өзгертеміз (қызыл жебешемен көрсетілген).

Экструдердің диаметрін қоюды ұмытпаңыз.
Көптеген жағдайда ол суретте көрсетілгендей -
0,4мм.
Келесі қойынды «Мөлшерлер». Бұл жерде принтердің баспа саласының мөлшерін енгізесіз.
Төмендегі қойындыда қандай өлше, оның нені білдіретінін анық көрсететін сурет ұсынылған. Өте ыңғайлы!

Келесі екі қойынды әзірше керек емес, оларды
тастап кетуге болады. «Қолдану» батырмасын басып, терезені
жабамыз.
Принтерді баптаған соң, тағы қызық не барын
қарастыра аламыз.

Сол жақта сыртқы түрді басқару батырмалары орналасқан. Оны айналдыруға болады. Суретті жақындатуға-өшіріп тастауға болады.
Барлығы да барынша көрнекі, әрі көмекші сөздер бар. Жай ғана істеп көру керек.
Жоғарғы оң жақта модельді басқару батырмалары орналасқан. Әрбір белгішеге меңзерді апарса, кеңес шығады. Бұл жерде модельді жұмыс үстелінде жылжытуға, айналдыруға, «көбейтуге», сақтауға және т.б. орындауға болады.
Оң жақта белгіленген тағы бір батырма – модельді жұмыс үстелінен алып тастауға арналған себет.
Жұмыс үстелін босатып, өз моделімізді жүктеп көрейік.

«Себетке» басайық. Содан кейін "+" батырмасын басып, ашылған терезеден қажетті файлды таңдап алайық.
Ол Thingiverse сайтынан алынған белгілі модель.
Бұл модельде бөлшектер басып шығаруға ыңғайлы етіп орналасқан. Сіз қалағаныңызша бөлшектерді жылжыта/бұра аласыз.
Орналастыруды аяқтап, Слайсердің екінші қойындысына ауысамыз. Одан екі слайсердің (немесе Skeinforge-ді орнатқан болсаңыз, үш) - Slic3r мен Curaның біреуін таңдай аласыз.

Модельді баспаға дайындау үшін "Слайсинг с Slic3r" басамыз. Егер сізде басқа слайсер таңдалған болса, онда батырманың тиісті аты болады.
Төменде дайын баспа профильдерін таңдауға болады.
Одан төменірек пластик типін таңдаймыз – оны да баптауға болады.
Батырманы басқаннан кейін «кесу» үдерісі біткенше біраз күтуге тура келеді.
Үдеріс біткеннен кейін келесі «Баспаны қарау» қойындысына ауысамыз. Ол жерден болжамды баспа уақыты мен қанша материал шығындалатынын көруге болады. Сондай-ақ слайсинг нәтижесін қарауға болады.

Егер принтер қосылып тұрса, тура осы жерден модельді баспаға жіберуге болады.
SD-картасынан басып шығару үшін сақтау немесе G-code өзгерту керек (қосымша қойынды ашылады).
Келесі қойынды «Басқару». Ол жерде принтердің түрлі параметрлерін бақылап, оларды үдеріс кезінде басқара аламыз.

Барлығы көрнекі түрде көрсетілген, түсіндіруді қажет етпейді.
Соңғы қойынды SD-карта. Ол жерден біз принтердің SD-картасындағы файлдарды көре және басқара аламыз. Онда да барлығы көрнекі әрі түсінікті.
Осы қысқаша шолуды аяқтай отырып, қорытынды жасайық.
Жоғарыда жазылғандар Repetier-Host көмегімен басып шығаруды бастауға жеткілікті.
жүктеу мүмкіндігіне ие боласыз
Бұл материал сайт қолданушысы жариялаған. Материалдың ішінде жазылған барлық ақпаратқа жауапкершілікті жариялаған қолданушы жауап береді. Ұстаз тілегі тек ақпаратты таратуға қолдау көрсетеді. Егер материал сіздің авторлық құқығыңызды бұзған болса немесе басқа да себептермен сайттан өшіру керек деп ойласаңыз осында жазыңыз
7-8 күн 3D Blender әдістемелік құралы
7-8 күн 3D Blender әдістемелік құралы
7-күн
1-сабақ. Модельдеу және 3D модельдеу
Модельдеу – бұл көп қырлы ғылым, себебі модельдеу әртүрлі болады. Жалпы алғанда, модельдеу үдерісі кезінде модель-объект құрылады, оның мақсаты – зерделеу кезінде түпнұсқа объектінің орнын басу. Бұл ретте, модельде түпнұсқаның аталған зерттеу үшін маңызды қасиеттерінің болуы шарт, ал осы тәжірибе үшін маңызсыз нәрселерді елемеуге де болады.
Қазіргі кезде арнайы бағдарламаларды қолдана отырып, объекті немесе құбылыстың сипаттамасы компьютер жадында сақталатын компьютерлік модельдеу кеңінен қолданылады. Өз кезегінде, компьютерлік модельдеу де әртүрлі болады. Мысалы, математикалық: кез-келген құбылыс немесе үдеріс математикалық формулалар арқылы суреттеледі, ал есептердің барлығын компьютер орындайды.
Графикалық модельдеуде құбылыс немесе үдерісті визуалдау жүзеге асырылады. Құбылыс күрделі болғандықтан, оны айқын көзге елестету қажет болғанда, графикалық модельдеуге жүгінеміз. Бұл жерде 3D модельдеудің, яғни объекті моделін үшөлшемді кеңістікте жасаудың рөлі маңызды.
Шынайы уақытта модельдеуді ерекше атап өткен дұрыс болады, ол кезде жасалып жатқан нәрсе сыртта не болып жатқанын біліп тұрады, басқа сөзбен айтқанда, шынайы әлем объектілерімен әрекеттеседі. Шынайы уақыт жүйесіне мысал ретінде ойынды атауға болады. Алайда, шынайы уақытта модельдеуді қолдану саласы әлдеқайда кең әрі оның тәжірибелік және ғылыми маңызы зор.
Төрт өлшемді кеңістік
Кеңістікті өзара перпендикуляр үш ось-өлшем: X, Y және Z ретінде қабылдап үйренгенбіз. Бұл адамның заттың ұзындығын, ені мен биіктігін қабылдауына сәйкес келеді. Сонымен қоса, объектілер өз қасиеттерін, соның ішінде үшөлшемді кеңістікте орналасу қалпын да өзгерте алады. Қасиеттерін өзгерту төртінші өлшем – уақыт бойында жүзеге асады. Осылайша біз, төрт өлшемді кеңістікке қол жеткіземіз.
Төрт өлшемді кеңістік құру үшін 3D модельдеуге анимация қосу керек.
Blender
Blender үшөлшемді графика мен анимация құруға арналған қосымшалар тобына жатады. Ол салмағының жеңілдігімен, еркін бағдарламалық жасақтама ретінде таратылатынымен, өзіндік интерфейсімен ерекшеленеді, оның өзіндік ойын қозғалтқышы – Blender Game Engine (BGE) бар.
Осы қозғалтқыштың мүмкіндігін пайдалана отырып, десктопқа арналған интерактивті модель немесе ойын дайындауға болады. Сонымен бірге, Blend4Web деп аталатын платформа бар, оны Блендерге қосып, браузерде ойнатылатын интерактивті 3D графика құруға болады. Blend4Web – BGE-ге қосымша емес, оның баламасы.
2-сабақ. Blender интерфейсі
Егер Блендерді бірінші рет қоссаңыз немесе бұған дейін графикаға арналған кәсіби қосымшалармен жұмыс істеп көрмесеңіз, алғашында Блендердің интерфейсі сізге қорқыныш ұялатуы мүмкін. Уайымдамай-ақ қойыңыз, Блендерде барлығын икемдеуге болады, ал экранда көріп отырған құбыжықтар сізге керек болмайды. Әсіресе, бастапқы кезде.
Блендер интерфейсінің кем дегенде екі ерекшелігін атауға болады. Біріншіден, онда бір-бірін жауып тұратын терезелер пайдаланылмайды. Яғни, бірнәрсені жеке терезеде ашсаңыз да, ол терезе басқа терезелердің жұмысын бұғаттамайды. Екіншіден, негізінен пернелер комбинациясын пайдалануға иек артылған. Егер басқа қосымшаларда барлық пәрмендердің жедел пернесі бар деп айта алмасақ, Блендер интерфейсінде, керісінше, әрбір пернелер комбинациясына сәйкес келетін элемент бола бермейді.
Сонымен бірге, Блендерде, әдеттегі пернелермен қатар NumLock жиі қолданылады. Сондықтан қысқартылған емес, қалыпты пернетақта болғаны дұрыс. Қысқартылғандарда сандық пернетақтаға ауысуға болғанымен, бұл ретте қалыпты пернелердің біраз бөлігі бұғатталып қалады.
Блендердің бас терезесін ұйымдастыру қағидатын есте сақтаған дұрыс:
-
Бас терезе облыстарға (areas) бөлінген. Облыстар саны мен олардың көлемін ауыстыруға болады.
-
Әр облыста бір редактор (editor) бар. Облыстағы редакторларды ауыстыруға болады.
-
Редактор аймақтардан (regions) тұрады. Олардың көпшілігін жасыруға болады. Аймақтар көлемі мен орналасқан орнын ауыстыруға болады.
-
Аймақтарға қойындылар (tabs) кіреді. Бір уақытта аймақтың бір қойындысының мазмұны ғана көрсетіледі.
-
Аймақтың койындысында үстелдер (panels) болады. Оларды жиыруға, жаюға, орындарын ауыстыруға болады.
-
Үстелдерде немесе аймақтардың өзінде әртүрлі басқару элементтері (батырмалар, өрістер, қозғалтқыштар, тізімдер және т.б.) болады.
Әул баста Блендер терезесі бес облысқа бөлінген. Тиісінше бес редактор ашылады. Олар: Info, 3D View, Timeline, Outliner, Properties – Ақпарат, Үшөлшемді түр, Уақыт шәкілі, Объектілер менеджері, Сипаттар.
Әрбіреуінің тақырыпшасының сол жағында басқа редакторларға ауысуға мүмкіндік беретін белгішелер орналасқан ашылмалы тізім бар. Редактор тақырыпшасы (header) – оның аймақтарының бірі. Ол өз редакторының астында немесе үстінде тұрады.
Төмендегі суретте 3D View редакторының тақырыпшасындағы редакторлардың арасында ауысуға арналған тізім көрсетілген. Тізімнен басқа редакторды таңдауға болады. Содан кейін ол тиісті салаға (area) ауысады.

Блендерде алдын ала дайындалған бірқатар экран (screens) болады – бас терезе өз редакторлар жинағы бар салаларға бөлінген. Осындай әр экран белгілі бір міндетті орындауға бейімделген, мысалы, анимация жасау. Әдетте Default атты экран таңдалады. Экран ауыстырғышы Info редакторының тақырыпшасында болады.

Қажет болған жағдайда, экрандардың өз нұсқаңызды сақтауға және барларын алып тастауға болады ("+" және "x" батырмалары).
Блендердің басты редакторы 3D View болып табылады. Соның үлгісінде редактордың қалай құрылғанын қарастырайық. Редакторлар бір-біріне ұқсамайтынына қарамастан, ортақ қағидаттар сақталған.
3D View-дің төрт аймағы бар:
-
Бас аймақ (Main region). Онда үшөлшемді модельдер, камералар, шамдар және т.б. болады.
-
Тақырыпша (Header), онда мәзір, бірқатар батырмалар vty ашылмалы тізімдер болады. Әдепкі қалып бойынша редактордың астына орналасады. Alt + F9 басу арқылы жасырылады және жайылады.
-
Құралдар сөресі (Tool shelf). Әдетте сол жақта болады. Т пернесімен жиырылып/жайылады.
-
Сипаттар аймағы (Properties region). Оң жақта болады. Әдетте жасырын тұрады. Жедел перне – N.
Аймақ жасырын тұрғанда оның орнына редактор шекарасында кішкентай плюс белгісі тұрады. Оны шерткен кезде, жедел перне сияқты, аймақ ашылады. Жедел пернені басқан кезде тінтуір меңзері тиісті редактор шегінде болу керек. Әйтпесе, пәрмен басқа редакторға қатысты болады. Ескертпе: Ubuntu-да пернетақтада орыс жаймасын қосқан кезде әріптік пернелер жұмыс істемеуі мүмкін.
Құралдар сөресінде үстелдері бар қойындылар, ал сипаттар аймағында – тек үстелдер болады. Төменде құралдар сөресінің скриншоты көрсетілген.

Басқа редакторларда қойындылар басқаша көрсетілуі мүмкін (белгіше немесе батырма түрінде, көлденеңінен орналасуы мүмкін).
Тәжірибелік жұмыс
Әр редактордың шекарасын тез табу үшін әрі Блендер интерфейсінің түрлі бөліктері олардың қайсысына жататынын түсіну үшін облыстардағы редакторларды әрі-бері ауыстырыңыз. Шатасып қалсаңыз, Ctrl + N басыңыз. Сосын бірден Enter-ді басыңыз немесе меңзердің астында пайда болатын батырманы шертіңіз.

Бұл ретте бастапқы файл жүктеледі.
Блендерде редакторды барлық немесе барлық дерлік терезеге жаюдың бірнеше тәсілі бар. Олардың бірі: Ctrl + жоғары жебешесін басу. Бұл ретте тінтуір меңзері жайғыңыз келіп отырған редактор шегінде болу керек. Осы комбинация оны бүкіл емес экранға ашады. Яғни өзі мен Info-дан басқа барлық редакторлар жасырылады. Бастапқы жағдайға келу үшін: Ctrl + төмен жебешесі. Осылайша әртүрлі редакторларды жайып көріңіз.
3D View-де барлық аймақтарды тауып, оларды жасырып және ашып көріңіз.
Ескертпе. Басқа қосымшаларда сияқты, Блендерде әр пәрменді бірнеше тәсілмен орындауға болады. Мысалы, 3D редакторға объектіні қалқыма мәзір, құралдар сөресі немесе тақырыпша мәзірі арқылы қосуға болады. Осы курста негізінен біреуі туралы сөз болады.
4-сабақ. Сыртқы түрі мен бастапқы файлды теңшеу
Блендерді бірінші рет қосқан кезде оның түс сұлбасы мен шрифт мөлшері сізге ұнамауы мүмкін. Оларды User Preferences (Пайдаланушы бапталымдары немесе Параметрлер) редакторы арқылы өзгертуге болады.

Бұл редакторды әдетте Info (File → User Preference) редакторының мәзірі арқылы жеке терезеде ашады.

Кез келген редакторды жеке терезеде ашуға болады. Ол үшін көрсеткіні облыс (area) бөлгішіне апарып, Shift пен тінтуірдің сол батырмасын басып тұрып, тінтуірді аздап шетке қарай тарту керек. Облыс бөлгіштері диагональ жолақтардан құрылған кішігірім үшбұрыш сияқты болып көрінеді, олар облыстың жоғарғы оң және төменгі сол бұрышында орналасқан. Облыс жаңа терезеде қайталанады. Негізінен бұны екі монитормен жұмыс істегенде пайдаланған дұрыс.
User Preferences редакторы екі аймақтан тұрады, олар: бас және төменде орналасқан тақырыпша. Бас аймақта Interface, Editing, Input, Add-ons, Themes, File, System қойындылары болады.
Бапталымдар көп. Бірінші кезде шрифт мөлшерін өзгертумен (Interface → Scale жолағы) және бар тақырыптардың бірін таңдаумен шектелуге болады.

Өзгерткеннен кейін редактор тақырыпшасында орналасқан Save User Setting батырмасын басуды ұмытпаған дұрыс. Енді Блендерді қайтадан ашқан кезде оның интерфейсінің сыртқы бейнесі басқа болады.
Блендердің өзіне қатысты User Preferences бапталымдары мен бастапқы файл бапталымдарын шатастыруға болмайды. Бұл файл сіз жаңа жоба құрған кезде жүктеледі. Сонымен бірге бастапқы файлды да өзгертуге болады.
Жоба файлдарында (.blend кеңейтімі бар) Блендер объектілерден, олардың сипаттары мен басқалардан басқа, нақты осы жобаға қатысты белгілі бір редакторларды қамтитын облыстардың орналасуын және интерфейстің басқа да бапталымдарын сақтайды.
Жаңа жоба құрған кезде бастапқы файл үнемі өзінің бапталымдарымен жүктеледі. Сондықтан сіз бес редактор мен кубты үнемі көресіз.
Егер сізге куб пен Timeline редакторы керек болмаса, онда оларды алып тастауға болады. Содан кейін Info редакторынан File → Save Startup File таңдау керек. Енді жаңа жобалар кубсыз және уақыт шәкілінсіз ашылатын болады.
Кейіннен File → Load Factory Settings таңдай отырып, бастапқы файлдың әзірлеуші белгілеген бапталымдарына қайтуға болады. «Зауыттық» бапталымдармен бірге тақырып жүктеледі. Тағы да қайтадан Save Startup File пәрменін орындау керек (бұл жағдайда сіз User Preference арқылы орнатқан тақырып қалады).
Бастапқы тақырыпқа қайту үшін, User Preference → Themes-та редактор тақырыпшасында Reset to Default Theme басу керек, содан кейін Save User Settings басуды ұмытпаңыз.
Облыстардың бапталымы
Редакторлар орналасқан облыстардың өлшемін олардың шекарасын созу арқылы өзгереді.
Блендер терезесін көп облысқа бөлуге, сондай-ақ біріктіру арқылы олардың санын азайтуға болады.
Бұны істеудің жолдарының бірі – тінтуірдің оң батырмасымен облыстар арасындағы шекараны шертіңіз. Area Options мәтінмәндік мәзірі пайда болады, онда екі бөлім болады: Split Area (облысты бөлу) және Join Area (облысты біріктіру).
Split Area таңдаса, редакторда сұр жолақ пайда болады. Ол тік немесе көлденең болуы мүмкін. Бағдар (тік әлде көлденең болатыны) пернетақтаның Tab пернесімен ауыстырылады. Тінтуірдің сол жақ батырмасымен шертсе, облыс осы жолақ бойынша бөлінеді. Бұл ретте облыстарда бірдей редакторлар болады. Тінтуір меңзері орналасқан облыс қана бөлінеді.
Облыстарды біріктірген кезде жұтылатын облыс қоюланып жебешемен көрсетіліп тұрады. Барлық облысты біріктіруге болмайды. Біріктіру бағытына байланысты, облыстардың не биіктігі, не ені бірдей болу керек.
Орыс тіліндегі Блендер
Блендер интерфейсін орыс тіліне аударуға бола ма? Иә, болады. User Preferences редакторының System қойындысы арқылы. International Fonts (Халықаралық қаріптер) жалаушасын орнату керек. Language ашылмалы тізімінен Russian (Орыс) таңдайсыз. Сіздің нені аударғыңыз келгеніне байланысты, Interface, Tooltips, New Data батырмаларын басыңыз.

Келесі сұрақ – оны істеу қажет пе? Блендер – командалары көп күрделі орта, онымен жұмыс істеген аздап болса да бағдарламалауға ұқсас. Барлығы бірдей болғанда сіздің өзіңізге де түсіну әрі бағдарлау оңай болар.
Аударма үнемі бірдей болып шыға бермейді. Бір тілден сөзді немесе сөйлемді бірнеше тәсілмен аударуға болады. Аударма бір нұсқадан екінші нұсқаға ауысып отыруы мүмкін. Оның үстіне, ағылшын тілді салалық терминологияның барлығының бірдей орыс баламасы жоқ. Бұл жағдайда аударма іс жүзінде транслитерация болып шығады.
Үшіншіден, Блендер интерфейсін де, сондай-ақ оның құжаттамасын да (https://docs.blender.org) орысшалау толық аяқталған жоқ, кез келген жаңалық бірден аударылмайды ғой. Егер сіз осы ортада кәсіби түрде жұмыс істегіңіз келсе, онда құжаттаманы оқымай түк те істей алмайсыз. Егер сіз ағылшын пәрмендерін үйреніп алсаңыз, аудармашыны пайдаланып, не туралы айтылып жатқанын түсіну оңай.
Алайда, егер ағылшыныңыз тіпті нашар болса, онда Блендер интерфейсіне арнап орыс тілін қосқан дұрыс.
Тәжірибелік жұмыс
Блендер тақырыбы мен қарпін өзіңізге икемдеп алыңыз. Өзгерістерді сақтаңыз.
Терезеде 3D View және Info редакторларын ғана қалдырыңыз. Қалғанын алып тастаңыз. Осы конфигурацияны бастапқы ретінде сақтаңыз.
5-сабақ. Блендерде сахнаны басқару
3D View редакторының бас аймағын қысқаша сахна немесе 3D деп атаймыз. Бұл үшөлшемді әлемнің эмуляциясы, онда әртүрлі объектілер орналастырылып, редакцияланады.
Әдетте сахнада үш объект: куб, камера мен шам болады. Олардың қайсысы не екенін түсіну үшін әрқайсысы бойынша тінтуірдің оң батырмасын шертеміз. Сөйтіп объектіні бөлектейміз. Бұл ретте төменгі сол жақта олардың аты көрсетіледі.

Шам жарық көзі болып табылады, онсыз дайын сурет қара болар еді. Камера көмегімен суретте не көрінетіні, қай бұрышта және қандай арақашықтықта болатыны бапталады. Анимация жағдайында объектілер ғана емес, камера да қозғалады.
Дайын сурет қандай екенін көру үшін F12 басыңыз. Камерадан көрінетін сахна бөлігі суретке айналдырылады (рендеринг) (суреттеме, визуалдау). Бұл ретте 3D-түр облысында UV/Image редакторы ашылады. Қайтадан 3D View-ге оралу үшін, Esc басыңыз.
Камера мен шамның соңғы суретке ықпалын бағалау үшін объектілерді бөлектей отырып, оларды аздап түрлі-түсті жебешелерді тартып жылжытуға болады. Содан кейін қайтадан Ғ12 басу керек.
Сондай-ақ камерадан көріністі NumLock-тағы 0-ді басу арқылы алуға болады. Бұл ретте ешқандай бейнелеу болмайды, өйткені сіз сол қалпында 3D-де қаласыз.
Сахнада аты аталған «материалдық» объектілермен бірге нысана түріндегі 3D меңзер мен қызыл (x) және жасыл (y) осьтері бар тор бар. Тор бағдарлауға көмектеседі әрі сызғыш ретінде қызмет атқарады. Ол кеңістікте адасуға жол бермей, әрі объект өлшемін шамамен бағалауға мүмкіндік береді. Меңзер жаңа объектінің пайда болған орнын көрсетеді. Меңзер позициясын тінтуірдің сол жақ батырмасын басу арқылы өзгертуге болады.
Блендерде 3D кеңістікті басқару, яғни ондағы навигация, тінтуір мен пернетақтаның сандық блогы арқылы орындалады (NumLock-ты айтамыз). Егер пернетақтаның ондай блогы болмаса, онда ол осы режімге ауыса алады. Тағы бір жолы – User Preferences-тегі Input қойындысында Emulate Numpad жалаушасын орнатуға болады. Пернетақтаның негізгі бөлігінің сандық пернелері іске қосылады. Екеуі де онша қолайлы емес.
Пернетақтаның сандық блогын басқару:
-
0 – камерадан көрініс
-
1, 3, 7 – алдынан, оң жағынан, үстінен көру.
-
9 – кері түрі: егер үстінен көрсетіліп тұрса, онда төменнен көрсетеді, егер оң жағынан болса, сол жағынан көрсетеді.
-
2, 4, 6, 8 – төмен, солға, оңға, жоғарыға бұрылу.
-
5 – Ortho (ортогонал) және Persp (перспектива) режімдері арасында ауысу.
-
минус пен плюс – масштабты азайту (заттарды алыстату) және ұлғайту (жақындату).
-
нүкте – бөлектелген объектіні сахнада орталықтандыру.
-
бөлу таңбасы – бөлектелген объектіде орталықтандыру, бұл ретте басқалар көрінбейді, қайта басса, сахна бұрынғы қалпына оралады.
Persp режімінде сахна үшөлшемді болып көрінеді. Яғни шынайы өмірде сияқты. Бұл ретте нақты өлшемдер мен қатынастар бұрмаланады. Егер камерадан көріністі (0) қосса, содан кейін әрі-бері Ortho мен Persp режімдеріне ауысса, онда Persp-те бізге «жақын» тор көздері алыстағыларға қарағанда үлкенірек болып көрінеді. Ortho-да кеңістік оның нүктелерінен тиісті проекцияға перпендикуляр жүргізу арқылы жазықтыққа проекцияланады (жоғары, оңға және т.б.). Бұл жағдайда өлшемдер бұрмаланбайды.
Қандай түр мен проекция пайдаланатыны туралы ақпарат 3D сахнасының сол жақ жоғарғы бұрышында көрсетіледі. Ол жерде «User» (пайдаланушы) сөзі жиі пайда болады, яғни сахна жоғарыда аталған түрлердің ешқайсысына сәйкес келмейтіндей етіп бұрылған.
Блендерде тінтуірмен басқару:
-
Тінтуір дөңгелегін айналдыру плюс пен минус белгілері сияқты әрекет етеді – сахна масштабы өзгереді.
-
Дөңгелекті басып тұрып тінтуірді қозғалтса, сахна бұрылады. Оның қайда және қаншалық бұрылатыны тінтуір қозғалысының бағыты мен амплитудасына байланысты.
-
Дөңгелекті және Shift басып тұрып тінтуірді қозғалтса, сахна жылжиды.
-
Сол батырманы басса, 3D меңзер шерту орнына барады.
-
Оң батырманы басу объектілерді бөлектеу үшін пайдаланылады.
Бірнеше объектіне бөлектеу үшін Shift-ті басып тұрып, оң батырмамен оларды шерту керек.
А пернесі барлық объектілерді бөлектейді немесе бұған дейін бірнәрсе бөлектеліп тұрса, бөлектеуді алып тастайды.
Тәжірибелік жұмыс. Файл сақтау
Егер жаңа жоба жасап, файлды бірден сақтамаған болсаңыз, онда жабар алдында Блендер сізден файлды сақтау керек пе, жоқ па деп сұрамайды. Барлық істелген жұмыстар жоғалғандай болады.
Алайда Блендер соңғы сессияны автоматты түрде сақтайды. Іске қосқан кезде Splash (заставка) пайда болады. Онда Recover Last Session (соңғы сессияны қалпына келтіру) деген жазба пайда болады. Бұны сондай-ақ Info мәзірі арқылы істеуге болады.
Егер сіз жасаған жобаңызбен әрі қарай жұмыс істеуді жоспарлайтын болсаңыз, асылы оны сақтап қойған дұрыс.
Блендерде файлмен орындалатын барлық операциялар (ашу, сақтау, импорттау және т.б.) File Browser (Файл браузері) редакторында орындалады. Әдетте оны облыста (area) жеке өзін ашпайды, өйткені онда ашу-сақтау батырмалары жоқ (бас аймақтың жоғарғы оң жағында пайда болу керек).
File Browser мәнмәтінге тәуелді деп айтуға болады. Сақтау-ашу батырмаларының қайсысының пайда болатыны Browser алдында қай редактордан және қандай командамен шақырылғанына байланысты. Мысалы, 3D View-дегі Ғ2 пернесі браузерді «Қалай сақтау керек» режімінде ашады. Егер осыған дейін файл сақталмаса, Ctrl+S пәрмені редакторды «Сақтау» режімінде ашады немесе файлды қайта жазу ұсынылады. UV/Image редакторындағы Ғ3 сурет түрінде сақтауға мүмкіндік береді.
Файлдармен жұмыс істеуге арналған көптеген пәрмендерді редакторлар тақырыпшасы мәзірінен табуға болады.
Осы сабақтағы тәжірибелік жұмысыңыз – Блендерде сахнаны басқаруды үйрену. Сондай-ақ жоба-файл мен суретті сақтаңыз.
6-сабақ, Базалық трансформациялар
Блендерде базалық трансформацияларға немесе түрлендірулерге объектіні жылжыту, айналдыру және масштабтау жатады. Бұл операцияларды жедел пернелер, трансформацияның арнайы манипуляторлары, сипаттар аймағы мен құралдар сөрелері арқылы орындауға болады.
Әдеттегі қалпы бойынша, жылжыту манипуляторы қосылған. Оны объектіні бөлектеген кезде оның ортасынан шығатын үш түрлі-түсті жебе-осьтері көрсетеді. Тінтуірдің сол жақ батырмасымен кез келген жебені басу арқылы, объектіні тиісті ось бойымен жылжытуға болады.
Базалық трансформацияларды қосу батырмалары 3D View тақырыпшасында болады.

Суретте айналдыру іске қосылған. Тінтуірмен кубтағы түрлі-түсті маркерлер арқылы тарту оны тиісті ось бойымен айналдырады. Егер тінтуір меңзерін ақ шеңберлер жанында басып ұстап тұрса, онда объекті еркін айналады.
Трансформация үдерісінде 3D View тақырыпшасы жасырынып, оның орнына не болып жатқанын және мәні қандай екенін көрсететін ақпарат пайда болады:

Егер операцияны орындау барысында Ctrl басып ұстап тұрса, онда өзгеріс анағұрлым үлкен қадамдармен орындалады. Мысалы, жылжытқанда бір блендер-бірлікке, ал бұрғанда 5 градусқа өзгереді. Блендер-бірлік тордың бір ұяшығының еніне тең. Егер Ctrl мен Shift-ті басса, онда көп жағдайда да өзгерістер үзік-үзік болады, бірақ біршама кішірек мәнге.
Бізге өлшемді нақты анықталған мәнге бұру, қозғалту, өзгерту керек болған жағдайда объектілерді 3D View редакторының аймақтар сипатының (N) көмегімен өзгерткен қолайлырақ болады. Бұл жерде Transform үстеліндегі жолақтарда тиісті топтар бар.

Алайда көбіне жедел пернелер (пернелер тіркесімі) пайдаланылады.
G, R, S пернелерін басу (басып ұстап тұру емес, жай ғана басу және жіберу) келесі операцияларды орындайды:
-
G – grab/move – жылжыту
-
R – rotate – айналдыру
-
S – scale – өлшемін өзгерту
Операцияны бастағаннан кейін трансформация тінтуір қозғалысы барысында орындалады. Өзгерісті растау үшін тінтуірдің сол батырмасын шерту керек, ал бас тарту үшін оң батырманы шерту керек. Бұл жағдайда, манипуляторлармен жұмыс істегенде сияқты, Ctrl мен Ctrl+Shift басып ұстап тұруға болады.
Егер тек бір ось бойынша ғана трансформация талап етілетін болса, онда G, R немесе S әріптерін басқаннан кейін бірден X, Y немесе Z басу керек, сонда өзгеріс тек бір ось шегінде ғана жүреді. Бұл ретте сахнада объект ортасынан өтетін түрлі-түсті жолақ-ось пайда болады.
Масштабтау барысында S басар алдында тінтуір меңзері объект ортасына қаншалықты жақын болса, объект тінтуір қозғалысы барысында соншалықты қатты өзгереді. Тағы бір ерекшелігі – меңзерді қарама-қарсы жаққа ауыстырса, объекті айналып түседі.
Сондай-ақ Блендерде объектіні тінтуірдің оң батырмасымен де жылжытуға болады. Оны басып ұстап тұрып тінтуірді біраз жылжыту керек, содан кейін батырманы жіберуге болады. Объект меңзерге байланғандай болады. Өзгерісті растау үшін сол батырманы шерту керек. Бас тарту үшін оң жағың шертіңіз. Осылай жылжытқан жағдайда осьтер бойынша шектеу үшін XYZ пернелерін пайдалануға болады.
Егер R пернесін екі рет қатарынан басса, объект трекбол сияқты айналады.
Тәжірибелік жұмыс
Сіздің сахнаңызда куб, камера мен шам бар. Олардың сипаттарынмынаған ұқсас сурет пайда болатындай етіп өзгертіңіз:

7-сабақ. Объект режімі және редакциялау режімі
Блендерде объектілерді әртүрлі режімде (object interaction modes) өзгертуге болады. Әр режімі өзінше түзетеді. Объектінің өзара әрекет режімдерінің жинағы оның типіне байланысты.
Куб басы (vertex), қыры (edge) және беті (face) деген элементтердің жеке топтарынан тұратын меш-объекті деп аталатын типке жатады.

Біз оларды бөлектей алмаймыз, сондықтан объект режімінде болған кезде кубпен біртұтас нәрсе ретінде жұмыс істейміз. Осы жағдай Блендерде әдепкі қалып бойынша қосылған және де негізгі болып табылады.
Объект режіміндегі трансформация бүкіл объектіге қатысты. Мысалы, жылжыту операциясы оны тұтасымен жаңа орынға ауыстырады.
Редакциялау (немесе түзету) режімінде жекелеген элементтер өзгереді. Мысалы, нақты бас жағын өзгертуге немесе бірнеше қырдың өлшемін өзгертуге болады, соның нәтижесінде объект формасы өзгереді. Элементтерді алып тастауға да болады.
Блендерде 3D View-де объект режімі мен редакциялау режімі арасында ауысу Tab пернесімен орындалады. Сондай-ақ бұны редактор тақырыпшасындағы ашылмалы тізім көмегімен де орындауға болады.

Суретте куб бөлектенгендіктен, меш-объектіге арналған режімдер жинағы көрсетілген. Осы сабақта тек Object Mode мен Edit Mode ғана қарастырамыз. Камера мен шам мешке жатпайды. Оларда тек объект режімі ғана бар.
Базалық трансформациялар (жылжыту, айналдыру, масштабтау) редакциялау режімінде объект режіміне ұқсас жұмыс істейді. Алайда мұнда операциялар басына, қыры мен бетіне қатысты қолданылады.
Басында, редакциялау режіміне ауысқанда объектінің барлық элементтері бөлектелген болады. Бөлектеуді алып тастау үшін А-ны басу керек. Қайта басса, бәрі қайта бөлектенеді.
Не нақты бөлектенетіндігі 3D View тақырыпшасындағы арнайы батырмаларды қосу-өшіру арқылы анықталады.

Суретте барлық үш батырма қосылған, сондықтан бәрін бөлектеуге болады. Алайда, әдетте тек біреуі ғана қосылып тұрады. Бірнешеуін қосу үшін Shift-ті басып тұрып, батырмаларды шерту керек.
Жекелеген элементтерді бөлектеу де объектілерді сияқты – тінтуірдің оң батырмасын шерту арқылы орындалады. Егер бірнешеуін бөлектеу керек болса, онда Shift-ті басып ұстап тұру керек. Төмендегі суретте объектінің екі беті мен бір қыры бөлектелген. Бөлектелген қыр ақ түспен белгіленген.

Әрбір объектіде массалар ортасын атқаратын орталық нүкте бар. Ол объект режімінде де, редакциялау режімінде де көрінеді. Егер ол қосылып тұрса объект режімінде осы орталық нүктеден трансформация манипуляторлары шығады. Олар өшіріліп тұрса, нүкте жақсы көрінеді.

Орталық нүкте (median point) маңызды рөл атқарады. Объект координаттары оның орналасқан орны бойынша анықталады. Объект режіміндегі барлық манипуляциялар оған қатысты жүреді. Мысалы, егер массалар орталығы куб ортасында болса, R басқан кезде куб орнында айналады. Егер орталық оның бастарының бірінде болса, онда ол соның маңында айналады.
Объектіні түзеткен кезде осы орталық нүкте қайда қалатынына назар аудару керек. Егер ол нүктені басқа жерге ауыстыру керек болса, онда барлық элементтерді бөлектеп (А), оларды нүкте қай жерде қажет болса, солай ауыстыру керек.
Массалар орталығының орналасуын өзгертудің тағы бір жолы – объект режімінде құралдар сөресінде Set origin тізімінен (басын орнату, тірек нүктені белгілеу) Origin to 3D Cursor (тірек нүктесін 3D меңзеріне белгілеу) таңдау. Оның алдында нүктенің қай жерде болғанын қаласаңыз, 3D меңзерді сол жерге қою керек.

Тәжірибелік жұмыс
Мынаған ұқсас сурет құрастырыңыз:

8-сабақ. Mesh-объектілер
Мештер – Блендер объектілерінің бір түрі. Оларды кейде тор немесе иілгіш тор деп атайды. Олар үшөлшемді геометриялық қарапайымдар функциясын атқарады, оларды базалық трансформация мен басқа модификаторлар көмегімен өзгерте отырып, басқа форма жасайды.
Блендерде алдын ала орнатылған он mesh-объект бар:

Жазықтық (plane), шеңбер (circle) мен тор (grid) екіөлшемді болғанына қарамастан, редакциялау режімінде оларды үшөлшемді етуге болады. Жазықтықтың тордан айырмашылығы: жазықтық бір беттен тұрады, ал тордың беті көп. UV-сфера мен Ico-сфера арасындағы айырмашылық – оларды құрайтын қырлардың формасында. Бірінші жағдайда олар экватордан полюстерге қарай кішірейетін төртбұрыштар, ал екінші жағдайда – бірдей үшбұрыштар.
Маймылды геометриялық қарапайым деп атау қиын. Объектілеріңіз әлі дайын болмағанда немесе оларды бүлдіргіңіз келмегенде, материалды, текстура мен басқаларды тексеру үшін әдетте маймыл пайдаланылады.
Сахнаға мesh-объекті қосу тәсілінің бірі – оның шегінде Shift+A басу. Объекті қосуға арналған қалқыма мәзір ашылады. Ондай мәзір жоғарыдағы суретте көрсетілген.
Объекті қосудың тағы бір жолы – құралдар сөресі мен 3D View тақырыпшасы арқылы. Тақырыпша мәзірінде Add (Қосу) тармағын таңдау керек. Құралдар сөресінде (Т) объектілерді қосу батырмаларын Create (Жасау) қойындысынан табасыз.
Объектілер 3D меңзер позициясына қосылады. Мештің сахна ортасында пайда болғаны ыңғайлы болатын кездер болады. Сол жерге меңзерді орнату үшін Shift+S басып, пайда болған байлау мәзірінен (snap) Cursor to Center таңдау керек.
Объектіні жаңа ғана қосқан кезде құралдар сөресі операторының үстелінде оның бапталымдары пайда болады. Оператор үстелі қойындылардың астында орналасқан, оның компоненттері осыған дейінгі пайдаланылған әрекетке байланысты.

Кейбір мештерде объектінің бастапқы формасы танымастай өзгеретіндей етіп бапталымдарын өзгертуге болады. Төменде екі тор көрсетілген. Олардың біреуінде сегменттер саны өте азайтылған.

Объектіде сегмент саны қаншалықты көп болса, ол соншалықты тегіс болып көрінеді. Ол әсіресе шарда жақсырақ көрінеді.

Алайда сегмент санын ұлғайтуға қатысты бір үлкен «әттеген-ай» бар. Оларды салу үшін ресурс көп шығындалады. Соның салдарынан компьютер тежеле бастайды. Сондықтан Блендерде мешті тегістеудің басқа тәсілдері бар. Мысалы, Smooth батырмасы, ол Edit үстеліндегі құралдар сөресінде орналасқан.
Модельдеу үдерісінде объектілерді қабаттарға бөлу сияқты тәсіл жиі қолданылады. Ол экранда тек бір объекті салып, тек сонымен ғана жұмыс істеуге мүмкіндік береді. Кейіннен сурет толық салынып болғанда, барлық қабаттар қосылып, көрсетіледі.
Қабаттар қосқыштары 3D View тақырыпшасында орналасқан, бірге тұрғанда торға ұқсайды. Бірнеше қабаттың көрінуін қосу үшін, Shift-ті басып тұрып, ұяшықтарға шерту керек. Объектіні басқа қабатқа ауыстыру үшін, М басып, қалқыма терезеден қажетті қабатты таңдау керек.

Блендерде қабат объектіні ұйымдастырудың жаңғыз тәсілі емес екендігін айта кеткен дұрыс.
Басқа мешті редакциялау режімінде бола отырып, жаңа mesh қоса аласыз. Сонда объект режіміне ауысқанда, екі меш бір күрделі мешті құрайды. Мештерді біріктірудің тағы бір тәсілі –объект режімінде оларды бөлектеп, Ctrl+J басу. Осылайша, әртүрлі иілгіш торларды араластыра және түрлендіре отырып, кез келген нәрсе жасауға болады.
Оның үстіне User Preferences (параметрлер) редакторы арқылы қосымша mesh-объекті қосуға болады: Add-ons (толықтырулар) қойындысы Add Mesh (иілгіш тор қосу) санаты.

Өткен сабақта базалық трансформациялауды қарастыра отырып, біз пропорционалды редакциялауды тастап кеттік, өйткені кубқа қатысты ол онша маңызды емес. Алайда басы мен қырлары көп мештерге қатысты алғанда, пропорционалды редакциялау өте маңызды.
Оның маңызы бір элементті өзгерткен кезде, оның артынан жанында тұрғандардың да өзгеретіндігінде. Қалай ауысатындығы бапталымдарға байланысты. Төмендегі суретте сол жақ шардың ұшы пропорционалды редакциялау өшіп тұрған кезде жоғары көтерілген, ал оң жақ шардікі – ол қосылған кездегі көтерілген.

Ол 3D View тақырыпшасындағы арнайы батырманы немесе O әрпін басу арқылы қосылады.

Пропорционалды редакциялау объект режімінде де қолжетімді болғанына қарамастан, оны көбіне редакциялау режімінде пайдаланады. Көп жағдайда қалыпты нұсқаны қосады (Enable – қосылды).
Енді трансформациялау барысында ақ шеңбер көрініп тұрады. Оның мөлшерін тінтуір дөңгелегінің көмегімен өзгертуге болады. Осы шеңбер шегіне кіретін мештің барлық элементтері белгіленген элементпен бірге пропорционалды өзгереді.
3D View тақырыпшасында Proportional Editing батырмасы қосылып тұрған кезде, оның жанында төмендеуді баптау батырмасы пайда болады. Суретте Random нұсқасын қолдану нәтижесі көрсетілген.

Тәжірибелік жұмыс
Су молекуласының моделін құрастырыңыз.

Ескертпе. Байланыстар арасындағы бұрыш 104.5 градусқа тең. Shift+D пернелерінің комбинациясы объектілерді қайталайды.
8-КҮН
Бүгін Repetier-Host бағдарламасына шолу жасауды бастаймыз. Кейбіреулер оны Cura сияқты бағдарламаларға ұқсас слайсер деп атайды, бірақ бұл олай емес. Ол 3D модельді баспаға дайындауға арналған бағдарламалық қабықша. Атап айтқанда, слайсерлер – модельдерді «кесуге» арналған бағдарламалар, Repetier-Host бағдарламасында ондайлардың әртүрлісі пайдаланылуы мүмкін. Соның ішінде Cura да.
Repetier-Host-та бапталымдар көп және ол тәжірибелі пайдаланушыларға бағдарланған. Біздің мақаламызда осы бағдарламамен жұмысты жеңілдететін негізгі ерекшеліктерін қарастырамыз.
Windows-қа арналған соңғы 1.6.1-нұсқа туралы сөз болады. Оны мына жерден - http://www.repetier.com/download-now/ жүктеп алуға болады.
Бағдарлама орыс тіліне көшірілген, сондықтан онымен жұмыс істеу оңай.
Бағдарлама стандартты түрде әрі ешқандай қиындықсыз орнатылады.
Бағдарлама компоненттерін таңдау барысында ғана мәселе туындауы мүмкін:

Use legacy 3D library (use only if new version does not work) – егер бағдарлама бірінші орнатқаннан кейін жұмыс істегісі келмесе, бұл тармақ таңдалады.
Skeinforge Slicer (requires internet connections) - қосымша Skeinforge слайсерін орнату. (Қосымша 135 мб жүктеу қажет болады). Егер оны пайдалануды жоспарласаңыз - қойыңыз, егер Cura мен Slic3r екеуімен шектелгіңіз келсе, орнатпауға болады.
Associate Files – осы бағдарламаға файлдарды кеңейтімі ассоциациясын қосу. STL және басқа форматтар. Бұл Repetier-Host-ты осындай файлдарды ашу үшін әдепкі қалпы бойынша қолданылатын бағдарлама етіп белгілеу үшін керек.
Бағдарламаны іске қосқаннан кейін бағдарламаның мынадай терезесі ашылады:

Алдымен принтер түрін бастап алу керек:

Қызыл жебеше қайда басу керектігін көрсетеді.
Принтерді баптау терезесі ашылады. Бірінші қойынды «Қосу». Онда принтер қосылған қажетті портты таңдауға немесе «Авто» нұсқасын таңдауға болады. Содан кейін қолдану батырмасын басамыз, сонда бағдарлама принтерді көреді.

Егер біліктілігіңіз жетпесе, қалғандарын тиіспеуге болады.
Екінші қойынды "Принтер"

Бұл жерде «қауіпсіз» бапталымдар қойылған, оларды қалай тұрса, солай қалтыруға болады.
Өз принтеріңіздің параметрлерін білсеңіз әрі өз тәжірибеңізге сүйене отырып, оларды өзгертуге болады.
Бірақ барының өзі ешқандай қиындықсыз принтермен жұмыс істеуге мүмкіндік береді.
Келесі қойынды «Экструдер». Онда принтердің құжаттамасына сәйкес экструдерді таңдаймыз.
Көптеген принтерлерде «Экструдердің макс. температурасы» 250-280С шегінде болады. Ол принтердің бағдарламалық жасақтамасында жазылған, оны жайдан жай артық қыздыра алмайсыз.
Егер принтерде екі немесе одан көп экструдер болса, оларды қажетіне өзгертеміз (қызыл жебешемен көрсетілген).

Экструдердің диаметрін қоюды ұмытпаңыз.
Көптеген жағдайда ол суретте көрсетілгендей -
0,4мм.
Келесі қойынды «Мөлшерлер». Бұл жерде принтердің баспа саласының мөлшерін енгізесіз.
Төмендегі қойындыда қандай өлше, оның нені білдіретінін анық көрсететін сурет ұсынылған. Өте ыңғайлы!

Келесі екі қойынды әзірше керек емес, оларды
тастап кетуге болады. «Қолдану» батырмасын басып, терезені
жабамыз.
Принтерді баптаған соң, тағы қызық не барын
қарастыра аламыз.

Сол жақта сыртқы түрді басқару батырмалары орналасқан. Оны айналдыруға болады. Суретті жақындатуға-өшіріп тастауға болады.
Барлығы да барынша көрнекі, әрі көмекші сөздер бар. Жай ғана істеп көру керек.
Жоғарғы оң жақта модельді басқару батырмалары орналасқан. Әрбір белгішеге меңзерді апарса, кеңес шығады. Бұл жерде модельді жұмыс үстелінде жылжытуға, айналдыруға, «көбейтуге», сақтауға және т.б. орындауға болады.
Оң жақта белгіленген тағы бір батырма – модельді жұмыс үстелінен алып тастауға арналған себет.
Жұмыс үстелін босатып, өз моделімізді жүктеп көрейік.

«Себетке» басайық. Содан кейін "+" батырмасын басып, ашылған терезеден қажетті файлды таңдап алайық.
Ол Thingiverse сайтынан алынған белгілі модель.
Бұл модельде бөлшектер басып шығаруға ыңғайлы етіп орналасқан. Сіз қалағаныңызша бөлшектерді жылжыта/бұра аласыз.
Орналастыруды аяқтап, Слайсердің екінші қойындысына ауысамыз. Одан екі слайсердің (немесе Skeinforge-ді орнатқан болсаңыз, үш) - Slic3r мен Curaның біреуін таңдай аласыз.

Модельді баспаға дайындау үшін "Слайсинг с Slic3r" басамыз. Егер сізде басқа слайсер таңдалған болса, онда батырманың тиісті аты болады.
Төменде дайын баспа профильдерін таңдауға болады.
Одан төменірек пластик типін таңдаймыз – оны да баптауға болады.
Батырманы басқаннан кейін «кесу» үдерісі біткенше біраз күтуге тура келеді.
Үдеріс біткеннен кейін келесі «Баспаны қарау» қойындысына ауысамыз. Ол жерден болжамды баспа уақыты мен қанша материал шығындалатынын көруге болады. Сондай-ақ слайсинг нәтижесін қарауға болады.

Егер принтер қосылып тұрса, тура осы жерден модельді баспаға жіберуге болады.
SD-картасынан басып шығару үшін сақтау немесе G-code өзгерту керек (қосымша қойынды ашылады).
Келесі қойынды «Басқару». Ол жерде принтердің түрлі параметрлерін бақылап, оларды үдеріс кезінде басқара аламыз.

Барлығы көрнекі түрде көрсетілген, түсіндіруді қажет етпейді.
Соңғы қойынды SD-карта. Ол жерден біз принтердің SD-картасындағы файлдарды көре және басқара аламыз. Онда да барлығы көрнекі әрі түсінікті.
Осы қысқаша шолуды аяқтай отырып, қорытынды жасайық.
Жоғарыда жазылғандар Repetier-Host көмегімен басып шығаруды бастауға жеткілікті.
шағым қалдыра аласыз













