Бекітемін:
|
Бөлім: Бүтін көрсеткішті дәреже |
Мектеп: |
|||||||||||||
|
Мұғалімнің аты-жөні: |
|
|||||||||||||
|
Күні: |
|
|||||||||||||
|
Сынып: 7 |
Қатысқан оқушы саны: |
Қатыспаған оқушы саны: |
||||||||||||
|
Сабақтың тақырыбы |
Бүтін көрсеткішті дәреже және оның қасиеттері.. |
|||||||||||||
|
Оқу бағдарламасына сәйкес оқыту мақсаттары |
7.1.2.4 бүтін көрсеткішті дәреженің санды мәнін анықтау және берілген сандарды дәреже түрінде көрсету; 7.1.2.6 көрсеткіші нөлге тең дәреженің негізіндегі айнымалының мүмкін мәндерін табу; |
|||||||||||||
|
Құндылықты дарыту: |
Уақытты тиімді жоспарлай білу және кез-келген іс-әрекеттің нәтижелеріне қол жеткізу және жақсарту үшін күш салу |
|||||||||||||
|
Сабақ барысы |
||||||||||||||
|
Сабақтың кезеңі |
Педагогтің әрекеті |
Оқушының әрекеті |
Бағалау |
Ресурстар |
||||||||||
|
Басы 5 минут |
Ұйымдастыру сәті Оқушылармен амандасу, түгендеу.Ынтымақтастық атмосферасын қалыптастыру Шаттық шеңбері арқылы оқушыларға бір – біріне тілек айтқыза отырып, жайлы ахуал ұйымдастыру Үйге тапсырмасын тексеру: №7.8 |
Салемдеседі; үй тапсырмасын тексертедіПсихологиялық ахуалға берілген тапсырманы орындайды. |
|
Тақта слайд |
||||||||||
|
Негізгі бөлім 5минут |
(МК) Топ номерлері жазылған боялған асықтарды таңдау арқылы бір - бірінің ең жақсы қасиетін айту Топқа бөлу, көтеріңкі көңіл сыйлау. Ынтымақтастық атмосферасын құру. Топ мүшелерін «Көшбасшы», «хатшы», « баяндамашы», «уақыт сақшысы», «бақылаушы» ролдерін тағайындату Оқушыларды ауызша есептеуге үйрету.
|
Оқушылар есептеулерде натурал сандарға арифметикалық амалдардың қасиеттерін қолдана білу қажеттігін түсінеді;
|
Өз ойын дұрыс мағынада білдіру
|
Оқулық, жұмыс дәптері Кітап, дәптер, қалам
|
||||||||||
|
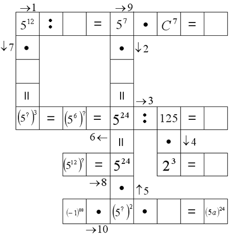
Оқулықпен жұмыс 20
|
|
|
|
|
||||||||||
|
Қорытынды Тест жұмысы 10 |
(МК,Ұ) Постермен жұмыс 1 топ Бүтін көрсеткіш дәреже 2 топ Натурал көрсеткіш дәреже 3 толп Венн диаграммасы 1)...1000, 100, 10, 1; (1, 1/10, 1/100, 1/1000...) екі сан қатары қандай заңдылыққа бағынады? 2) сан қатарындағы әрбір саны 10-ның дәрежесі түрінде жазайық: ...1000,100,10, 1, 1/10, 1/100,1/1000... ... 103, 102, 101, 10°, 1/101, 1/102, 1/103.. 3) санның орнына тек дәреже көрсеткішін жазайық 3, 2, 1, 0,.... қатарды жалғастыра отырып -1, -2, -3 т.с.с. сандарын аламыз.
Сонда сан қатары мына түрде болады: 10-3, 10-2, 10-1, 10°, 101, 102, 103... Сұрақ. Дәреже негізі ретінде кез келген сан алуға бола ма? (Жауап: болады, тек 0-ден өзге сан) Тұжырым . 0-ден өзге кез келген сан үшін an = l/a-n, a≠O. Теңдігі орындалады. Демек 10-24 саны оң сан. (10-24= 1/1024). Бұдан дәреже көрсеткіші теріс сан болатын сан болатынына көз жеткіземіз. Сұрақ : О-5 өрнегінің мәні бар ма? Жауап : жоқ, себебі дәреже негізі 0-ден өзге сан.
А) 8 B) 2 C)1/4 D)0 Жауабы: А
А)1/4 B)2 C)1/2 D) 1 Жауабы: C
А)2 B)1 C)-1 D) 0 Жауабы: B
А) 1 B) 16 C)4 D)0,25 Жауабы: D
А) х4 B) х3 C)х5 D)х6 Жауабы: А |
|
Жұлдызша арқылы бір-бірін бағалау.
|
Үлестірмелі қағаздар |
||||||||||
|
Соңы 5 минут |
Сабақты бекіту Рефлексия Үйге тапсырма: № |
Сабақты пысықтау тапсырмаларын орындау. |
|
|
||||||||||
|
Кері байланыс |
О
|
«Жетістік баспалдағы» кері байланыс парағы таратылады. |
«Жетістік баспалда ғы» |
Кері байланыс парағы. |
||||||||||
жүктеу мүмкіндігіне ие боласыз
Бұл материал сайт қолданушысы жариялаған. Материалдың ішінде жазылған барлық ақпаратқа жауапкершілікті жариялаған қолданушы жауап береді. Ұстаз тілегі тек ақпаратты таратуға қолдау көрсетеді. Егер материал сіздің авторлық құқығыңызды бұзған болса немесе басқа да себептермен сайттан өшіру керек деп ойласаңыз осында жазыңыз
7 сынып .Алгебра. Бүтін көрсеткішті дәреже және оның қасиеттері..
7 сынып .Алгебра. Бүтін көрсеткішті дәреже және оның қасиеттері..
Бекітемін:
|
Бөлім: Бүтін көрсеткішті дәреже |
Мектеп: |
|||||||||||||
|
Мұғалімнің аты-жөні: |
|
|||||||||||||
|
Күні: |
|
|||||||||||||
|
Сынып: 7 |
Қатысқан оқушы саны: |
Қатыспаған оқушы саны: |
||||||||||||
|
Сабақтың тақырыбы |
Бүтін көрсеткішті дәреже және оның қасиеттері.. |
|||||||||||||
|
Оқу бағдарламасына сәйкес оқыту мақсаттары |
7.1.2.4 бүтін көрсеткішті дәреженің санды мәнін анықтау және берілген сандарды дәреже түрінде көрсету; 7.1.2.6 көрсеткіші нөлге тең дәреженің негізіндегі айнымалының мүмкін мәндерін табу; |
|||||||||||||
|
Құндылықты дарыту: |
Уақытты тиімді жоспарлай білу және кез-келген іс-әрекеттің нәтижелеріне қол жеткізу және жақсарту үшін күш салу |
|||||||||||||
|
Сабақ барысы |
||||||||||||||
|
Сабақтың кезеңі |
Педагогтің әрекеті |
Оқушының әрекеті |
Бағалау |
Ресурстар |
||||||||||
|
Басы 5 минут |
Ұйымдастыру сәті Оқушылармен амандасу, түгендеу.Ынтымақтастық атмосферасын қалыптастыру Шаттық шеңбері арқылы оқушыларға бір – біріне тілек айтқыза отырып, жайлы ахуал ұйымдастыру Үйге тапсырмасын тексеру: №7.8 |
Салемдеседі; үй тапсырмасын тексертедіПсихологиялық ахуалға берілген тапсырманы орындайды. |
|
Тақта слайд |
||||||||||
|
Негізгі бөлім 5минут |
(МК) Топ номерлері жазылған боялған асықтарды таңдау арқылы бір - бірінің ең жақсы қасиетін айту Топқа бөлу, көтеріңкі көңіл сыйлау. Ынтымақтастық атмосферасын құру. Топ мүшелерін «Көшбасшы», «хатшы», « баяндамашы», «уақыт сақшысы», «бақылаушы» ролдерін тағайындату Оқушыларды ауызша есептеуге үйрету.
|
Оқушылар есептеулерде натурал сандарға арифметикалық амалдардың қасиеттерін қолдана білу қажеттігін түсінеді;
|
Өз ойын дұрыс мағынада білдіру
|
Оқулық, жұмыс дәптері Кітап, дәптер, қалам
|
||||||||||
|
Оқулықпен жұмыс 20
|
|
|
|
|
||||||||||
|
Қорытынды Тест жұмысы 10 |
(МК,Ұ) Постермен жұмыс 1 топ Бүтін көрсеткіш дәреже 2 топ Натурал көрсеткіш дәреже 3 толп Венн диаграммасы 1)...1000, 100, 10, 1; (1, 1/10, 1/100, 1/1000...) екі сан қатары қандай заңдылыққа бағынады? 2) сан қатарындағы әрбір саны 10-ның дәрежесі түрінде жазайық: ...1000,100,10, 1, 1/10, 1/100,1/1000... ... 103, 102, 101, 10°, 1/101, 1/102, 1/103.. 3) санның орнына тек дәреже көрсеткішін жазайық 3, 2, 1, 0,.... қатарды жалғастыра отырып -1, -2, -3 т.с.с. сандарын аламыз.
Сонда сан қатары мына түрде болады: 10-3, 10-2, 10-1, 10°, 101, 102, 103... Сұрақ. Дәреже негізі ретінде кез келген сан алуға бола ма? (Жауап: болады, тек 0-ден өзге сан) Тұжырым . 0-ден өзге кез келген сан үшін an = l/a-n, a≠O. Теңдігі орындалады. Демек 10-24 саны оң сан. (10-24= 1/1024). Бұдан дәреже көрсеткіші теріс сан болатын сан болатынына көз жеткіземіз. Сұрақ : О-5 өрнегінің мәні бар ма? Жауап : жоқ, себебі дәреже негізі 0-ден өзге сан.
А) 8 B) 2 C)1/4 D)0 Жауабы: А
А)1/4 B)2 C)1/2 D) 1 Жауабы: C
А)2 B)1 C)-1 D) 0 Жауабы: B
А) 1 B) 16 C)4 D)0,25 Жауабы: D
А) х4 B) х3 C)х5 D)х6 Жауабы: А |
|
Жұлдызша арқылы бір-бірін бағалау.
|
Үлестірмелі қағаздар |
||||||||||
|
Соңы 5 минут |
Сабақты бекіту Рефлексия Үйге тапсырма: № |
Сабақты пысықтау тапсырмаларын орындау. |
|
|
||||||||||
|
Кері байланыс |
О
|
«Жетістік баспалдағы» кері байланыс парағы таратылады. |
«Жетістік баспалда ғы» |
Кері байланыс парағы. |
||||||||||
шағым қалдыра аласыз








қушыларға












