БЖБ №3 6сынып ІVтоқсан
Тақырып бойынша 31 материал табылды
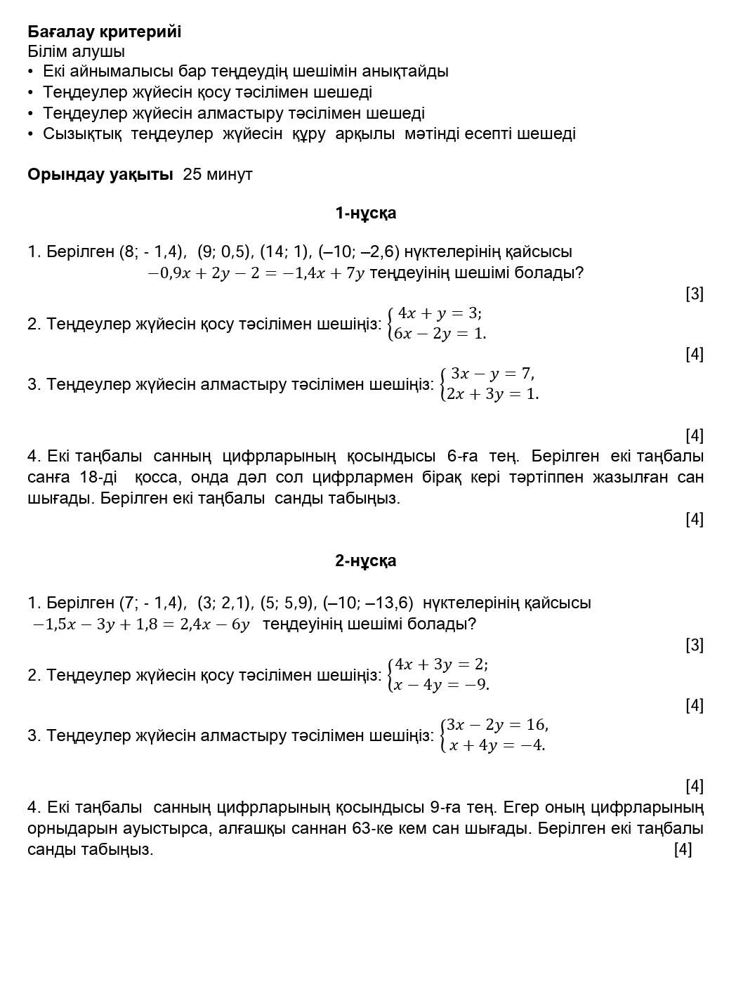
БЖБ №3 6сынып ІVтоқсан
Материал туралы қысқаша түсінік
БЖБ №3 6сынып ІVтоқсан
Материалдың қысқаша нұсқасы
Бөлісу
ЖИ арқылы жасау
Файл форматы:
docx
01.12.2024
80
ЖИ арқылы жасау
Жариялаған:
Бұл материалды қолданушы жариялаған. Ustaz Tilegi ақпаратты жеткізуші ғана болып табылады. Жарияланған материалдың мазмұны мен авторлық құқық толықтай автордың жауапкершілігінде. Егер материал авторлық құқықты бұзады немесе сайттан алынуы тиіс деп есептесеңіз,
шағым қалдыра аласыз
шағым қалдыра аласыз















