Blender бағдарламасында материал қосу. Материал қасиеті.
Сахнада құрған нысандардың түсі сұр екенін байқаған болармыз. Әрине, нысанды модельдеуде тек формасын жасап қана қоймай оған өзіне тиісті қасиеттерін де берсек, моделіміздің әсері арта түседі. Сондықтан нысанға материал баптауын жүргіземіз. Материал қосу үшін Material buttons панелінен Shading (F5) батырмасын қолданамыз.(3.6.1-сурет).

3.6.1-сурет. Материал қосу батырмасы
Нысанның түсін екі түрлі әдіспен қоюға болады (3.6.2-сурет): біріншісі, Col батырмасына шертіп, сол жерден R (red), G (green) және B (blue) қозғалтқышын жылжыту арқылы керекті түсті аламыз. Ал екіншісі, Col батырмасының сол жағында орналасқан түс палитрасына басып, сол жерден керекті түсті таңдаймыз.

3.6.2-сурет. Түс материалын таңдау панелі
Бізді қоршаған кейбір заттар мен дүниелер түссіз болып та кездеседі. Мысалы, су, әйнек. Көптеген графикалық бағдарламалардағы сияқты Blender-деде нысанның түссіздігін көрсететін Alpha қасиеті бар. Material панеліндегі Alpha қозғалтқышын қозғалту арқылы материалдағы түсті азайтамыз. Ал мөлдір түссіз болуын Mirror Transp панеліндегі Ray Transp батырмасы арқылы немесе Links and Pipeline панелінен ZTransp құралын пайдалану арқылы орындаймыз. (3.6.3-сурет).

3.6.3-сурет. Түссіздік қасиетін беру.
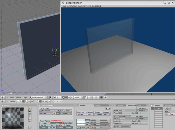
Blender-де айналы көрініс жасай аламыз. Мұны Mirror Transp панелінен Ray Mirror батырмасын басып, Ray Mir жүгіртпесін үлкен жаққа қозғалту арқылы іске асырамыз. (3.6.4-сурет).

3.6.4-сурет. Нысанға мөлдір айналы көрініс беру.
3D max бағдарламасында материал қосу. Материал қасиеті.
3D max графикасында да нақты өмірдегідей әр нысан өзіне тән қасиеттерге ие. Мысалы, біз ағашты металдан анық ажырата аламыз, өйткені олардың қасиеттері әр түрлі. Яғни, әрқайсысының бедері, сынығы, текстурасы, диффузиялық түсі, жалтырақтығы және т.б. қасиеттері әр түрлі. Графика бағдарламасында нысанға қолданылатын қасиеттер материал модульінде сақталады. Сонымен, материал дегеніміз нысанның сыртқы түрін баптауға мүмкіндік беретін қасиеттер сақталған модуль.
Бұл қасиеттерді баптау үшін 3D max-та пернетақтадан «M» пернесін басу арқылы Material Editor компонентін қосуымыз керек (3.6.5-сурет).
3d max бағдарламасы әр қайсысында өз арнаулы баптаулары бар материалдың бірнеше типін қолдайды. Таңдалынған нысанға материал келесідей параметрлермен бейнеленеді: Specular Level, Glossiness, Self-Illumination, Opacity, Diffuse Color, Ambient және т.б. Сонымен қатар 3D max графикасында төмендегідей материал типтері бар:
-
Standard - бұл осы графикадағы нысандарға ең көп қолданылатын материал.
-
Advanced Lighting Override – ыдыраған жарық жүйесінің қателесуіне қатысты баптауларды басқарады.
-
Architectural – шынайы физикалық қасиеттерге ие болған жоғары сапалы материалдар құруға мүмкіндік береді. Мұнда жақсы нәтижеге Photometric Lights (Фотометрия) жарық көзі қолданылған жағдайда жетеміз, ал жарықтың қателесуі Global Illumination жарығының ыдырауын есептейді.
-
HI Blend – нысанға екі материалдың араласуынан пайда болады. Mask параметрі баптауы араласқан материалдардың суретін анықтайды. Араласу деңгейі Mix Amount арқылы іске асады. Бұл параметрде нөлдік мағынада тек бірінші материал көрінеді, ал 100 дік мағына бергенде екінші материал көрінеді.
-


3.6.6-сурет. Get Material (материалды орнату) батырмасы
3.6.5-сурет. Material Editor терезесі
-
Composite – Әр түрлі он материалдың араласуына дейін мүмкіндік береді. Бұл материалдардың біреуі негізгі болады, ал қалғандары көмекші материал болады. Көмекші материалды негізгі материалға араластырып қосуға немесе алып тастауға болады.
-
D
ouble Sided
– бұл материалмен нысанның әр
жағына әр түрлі етіп текстура қолдануға
болады. -
Ink’n Paint – бұл екі өлшемді кескін жасауға қызмет етеді және екі өлшемді анимация құруға қолданылады.
-
Matte/Shadow – фонды суретпен бірігу қасиетіне ие. Осы материалмен жұмыс кезінде нысанның көлеңкесін көрсете және оны алып тастауға мүмкіндік бар.
-
Morpher – нысанды оның формасына қарай бояуды басқаруға мүмкіндік береді. Morpher модификаторымен бірге қолданылады.
-
R
3.6.7-сурет. Материалды таңдау терезесі
aytrace – бұл материалды визуализациялау үшін сәулені трассировкалау қолданылады.
-
-
Shell Material – бұл егерде сахнада нысандардың саны көп болса, сонла қолданылады. Проекция терезесінде нысанды ажырата алу үшін материал баптауында нысанның түсінің проекция терезесінде қандай болатындығын және визуализациялаудан кейін қандай түске ие болатындығын көрсетуге болады.
-
Shellac - көпқатпарлы материал: Base Material және Shellac Material.
-
Top/Bottom – нысанның жоғарғы және төменгі бөлігіне арналған екі материалдан тұрады. Баптау кезінде әр материалға әртүрлі араласу деңгейін көрсетуге болады.
Әр материалда өзінің шейдер әдісі бар. Шейдер типі материал өңдеуіне өзіндік сипаттама береді. Мысалы, Metal (металл) шейдері ерекшеленген материал типін металлға ұқсас етіп жасайды. Материалдың бастапқы типі Standard болады. Оны өзгерту үшін Get Material батырмасын (3.6.6-сурет) басып және Material /Map Browser терезесінен (3.6.7-сурет) керекті материалды таңдаймыз.
Нысанға материалды орнату екі тәсілмен іске асады:
-
Material Editor терезесінен материалды проекция терезесіндегі нысанға сүйреп әкелу арқылы;
-
Проекция терезесіндегі нысанды ерекшелеп, Material Editor терезесінен керекті материалды таңдаймыз да Assign Material to Selection батырмасына шертеміз. (3.6.8-сурет).

3.6.8-сурет. Material Editor терезесіндегі Assign Material to Selection батырмасы
Қолданылатын материалдарды MAT кеңейтіліуіндегі кітапхана қорында сақтауға болады.
Материалдың қасиеті және баптау.
Мысалы, Standard типіндегі материалдың қасиеттерін қарастырайық. Ол үшін оған тиісті қанша шейдері бар екенін білуіміз керек. Нысанға қолдану үшін шейдердің бірін таңдап, баптауын орнатамыз.Бұл типтің қолданылуға керекті әртүрлі 8 шейдері бар (3.6.9-сурет):

3.6.9-сурет. Шейдер
Мұндағы шейдерлер (3.6.10-кесте):

Anisotropic – бұл шейдер созылған овалдар мен симметриялық емес дақтар, реңдер құруға мүмкіндік береді. Бұл тип әйнек, шаш немесе металл реңін беруге қолайлы.

Blinn – әлдеқайда шынайырақ дақтар құра алады. Фосфор имитациясы, пластика, тері, әйнек, тегіс жылтыраған беттерді жасауға қолайлы.

Metal – металл реңімен шынайы модель жасайды.

Multi-Layer – қасиеті жағынан Anisotropic –қа ұқсайды, бірақ айырмашылығы қосымша тағы екі дақтар құра алады.

Oren-Nayar-Blinn – қасиеті жағынан Blinn-ға ұқсайды, бірақ диффузиялық жарықтың шағылысуын басқара алады.

Phong – бұл да Blinn-ға ұқсайды.

Strauss – Metal шейдерінің қысқартылған нұсқасы.

Translucent Shader – қасиеті жағынан Blinn-ға ұқсайды, бірақ басқа шейдерлерге қарағанда ерекше қасиетке ие. Ол жарықты жартылай мөлдір нысаннан өткізіп қана қоймай, оны бетіне шаша да алады.
3.6.10-кесте. Шейдер түрлері.
Әр шейдердің өзінің баптауы бар және бұл қа шейдер свитогында 4 жалаушалы режим орналасқан. (3.6.11-сурет).

3.6.11-сурет.
Әр жалаушалы режимнің сипаттамасы төмендегі 3.6.12 - кестеде көрсетілген.

Wire (Каркас) режимі нысанға каркас түрін береді. Каркастың жуандығын Extended Parameters свитогынан өзгертуге болады.

Faceded қабырғалардың тегістеуді ажыратады.

Face Map картаны немесе текстураны нысанның әр полигонға орналастырады.

2-Sided режимі нысанға материалды артқы жағынан қолдануға мүмкіндік береді.
-
– кесте.
Тақырып бойынша бақылау сұрақтары:
-
Материал дегеніміз не?
-
Шейдердің қандай түрлері бар?
Тапсырма:
-
Тақырыпты оқу.
-
Тақырып бойынша көрсетілген мысалдарды практикалық тұрғыдан жасау.
жүктеу мүмкіндігіне ие боласыз
Бұл материал сайт қолданушысы жариялаған. Материалдың ішінде жазылған барлық ақпаратқа жауапкершілікті жариялаған қолданушы жауап береді. Ұстаз тілегі тек ақпаратты таратуға қолдау көрсетеді. Егер материал сіздің авторлық құқығыңызды бұзған болса немесе басқа да себептермен сайттан өшіру керек деп ойласаңыз осында жазыңыз
Blender бағдарламасында материал қосу. Материал қасиеті.
Blender бағдарламасында материал қосу. Материал қасиеті.
Blender бағдарламасында материал қосу. Материал қасиеті.
Сахнада құрған нысандардың түсі сұр екенін байқаған болармыз. Әрине, нысанды модельдеуде тек формасын жасап қана қоймай оған өзіне тиісті қасиеттерін де берсек, моделіміздің әсері арта түседі. Сондықтан нысанға материал баптауын жүргіземіз. Материал қосу үшін Material buttons панелінен Shading (F5) батырмасын қолданамыз.(3.6.1-сурет).

3.6.1-сурет. Материал қосу батырмасы
Нысанның түсін екі түрлі әдіспен қоюға болады (3.6.2-сурет): біріншісі, Col батырмасына шертіп, сол жерден R (red), G (green) және B (blue) қозғалтқышын жылжыту арқылы керекті түсті аламыз. Ал екіншісі, Col батырмасының сол жағында орналасқан түс палитрасына басып, сол жерден керекті түсті таңдаймыз.

3.6.2-сурет. Түс материалын таңдау панелі
Бізді қоршаған кейбір заттар мен дүниелер түссіз болып та кездеседі. Мысалы, су, әйнек. Көптеген графикалық бағдарламалардағы сияқты Blender-деде нысанның түссіздігін көрсететін Alpha қасиеті бар. Material панеліндегі Alpha қозғалтқышын қозғалту арқылы материалдағы түсті азайтамыз. Ал мөлдір түссіз болуын Mirror Transp панеліндегі Ray Transp батырмасы арқылы немесе Links and Pipeline панелінен ZTransp құралын пайдалану арқылы орындаймыз. (3.6.3-сурет).

3.6.3-сурет. Түссіздік қасиетін беру.
Blender-де айналы көрініс жасай аламыз. Мұны Mirror Transp панелінен Ray Mirror батырмасын басып, Ray Mir жүгіртпесін үлкен жаққа қозғалту арқылы іске асырамыз. (3.6.4-сурет).

3.6.4-сурет. Нысанға мөлдір айналы көрініс беру.
3D max бағдарламасында материал қосу. Материал қасиеті.
3D max графикасында да нақты өмірдегідей әр нысан өзіне тән қасиеттерге ие. Мысалы, біз ағашты металдан анық ажырата аламыз, өйткені олардың қасиеттері әр түрлі. Яғни, әрқайсысының бедері, сынығы, текстурасы, диффузиялық түсі, жалтырақтығы және т.б. қасиеттері әр түрлі. Графика бағдарламасында нысанға қолданылатын қасиеттер материал модульінде сақталады. Сонымен, материал дегеніміз нысанның сыртқы түрін баптауға мүмкіндік беретін қасиеттер сақталған модуль.
Бұл қасиеттерді баптау үшін 3D max-та пернетақтадан «M» пернесін басу арқылы Material Editor компонентін қосуымыз керек (3.6.5-сурет).
3d max бағдарламасы әр қайсысында өз арнаулы баптаулары бар материалдың бірнеше типін қолдайды. Таңдалынған нысанға материал келесідей параметрлермен бейнеленеді: Specular Level, Glossiness, Self-Illumination, Opacity, Diffuse Color, Ambient және т.б. Сонымен қатар 3D max графикасында төмендегідей материал типтері бар:
-
Standard - бұл осы графикадағы нысандарға ең көп қолданылатын материал.
-
Advanced Lighting Override – ыдыраған жарық жүйесінің қателесуіне қатысты баптауларды басқарады.
-
Architectural – шынайы физикалық қасиеттерге ие болған жоғары сапалы материалдар құруға мүмкіндік береді. Мұнда жақсы нәтижеге Photometric Lights (Фотометрия) жарық көзі қолданылған жағдайда жетеміз, ал жарықтың қателесуі Global Illumination жарығының ыдырауын есептейді.
-
HI Blend – нысанға екі материалдың араласуынан пайда болады. Mask параметрі баптауы араласқан материалдардың суретін анықтайды. Араласу деңгейі Mix Amount арқылы іске асады. Бұл параметрде нөлдік мағынада тек бірінші материал көрінеді, ал 100 дік мағына бергенде екінші материал көрінеді.
-


3.6.6-сурет. Get Material (материалды орнату) батырмасы
3.6.5-сурет. Material Editor терезесі
-
Composite – Әр түрлі он материалдың араласуына дейін мүмкіндік береді. Бұл материалдардың біреуі негізгі болады, ал қалғандары көмекші материал болады. Көмекші материалды негізгі материалға араластырып қосуға немесе алып тастауға болады.
-
D
ouble Sided
– бұл материалмен нысанның әр
жағына әр түрлі етіп текстура қолдануға
болады. -
Ink’n Paint – бұл екі өлшемді кескін жасауға қызмет етеді және екі өлшемді анимация құруға қолданылады.
-
Matte/Shadow – фонды суретпен бірігу қасиетіне ие. Осы материалмен жұмыс кезінде нысанның көлеңкесін көрсете және оны алып тастауға мүмкіндік бар.
-
Morpher – нысанды оның формасына қарай бояуды басқаруға мүмкіндік береді. Morpher модификаторымен бірге қолданылады.
-
R
3.6.7-сурет. Материалды таңдау терезесі
aytrace – бұл материалды визуализациялау үшін сәулені трассировкалау қолданылады.
-
-
Shell Material – бұл егерде сахнада нысандардың саны көп болса, сонла қолданылады. Проекция терезесінде нысанды ажырата алу үшін материал баптауында нысанның түсінің проекция терезесінде қандай болатындығын және визуализациялаудан кейін қандай түске ие болатындығын көрсетуге болады.
-
Shellac - көпқатпарлы материал: Base Material және Shellac Material.
-
Top/Bottom – нысанның жоғарғы және төменгі бөлігіне арналған екі материалдан тұрады. Баптау кезінде әр материалға әртүрлі араласу деңгейін көрсетуге болады.
Әр материалда өзінің шейдер әдісі бар. Шейдер типі материал өңдеуіне өзіндік сипаттама береді. Мысалы, Metal (металл) шейдері ерекшеленген материал типін металлға ұқсас етіп жасайды. Материалдың бастапқы типі Standard болады. Оны өзгерту үшін Get Material батырмасын (3.6.6-сурет) басып және Material /Map Browser терезесінен (3.6.7-сурет) керекті материалды таңдаймыз.
Нысанға материалды орнату екі тәсілмен іске асады:
-
Material Editor терезесінен материалды проекция терезесіндегі нысанға сүйреп әкелу арқылы;
-
Проекция терезесіндегі нысанды ерекшелеп, Material Editor терезесінен керекті материалды таңдаймыз да Assign Material to Selection батырмасына шертеміз. (3.6.8-сурет).

3.6.8-сурет. Material Editor терезесіндегі Assign Material to Selection батырмасы
Қолданылатын материалдарды MAT кеңейтіліуіндегі кітапхана қорында сақтауға болады.
Материалдың қасиеті және баптау.
Мысалы, Standard типіндегі материалдың қасиеттерін қарастырайық. Ол үшін оған тиісті қанша шейдері бар екенін білуіміз керек. Нысанға қолдану үшін шейдердің бірін таңдап, баптауын орнатамыз.Бұл типтің қолданылуға керекті әртүрлі 8 шейдері бар (3.6.9-сурет):

3.6.9-сурет. Шейдер
Мұндағы шейдерлер (3.6.10-кесте):

Anisotropic – бұл шейдер созылған овалдар мен симметриялық емес дақтар, реңдер құруға мүмкіндік береді. Бұл тип әйнек, шаш немесе металл реңін беруге қолайлы.

Blinn – әлдеқайда шынайырақ дақтар құра алады. Фосфор имитациясы, пластика, тері, әйнек, тегіс жылтыраған беттерді жасауға қолайлы.

Metal – металл реңімен шынайы модель жасайды.

Multi-Layer – қасиеті жағынан Anisotropic –қа ұқсайды, бірақ айырмашылығы қосымша тағы екі дақтар құра алады.

Oren-Nayar-Blinn – қасиеті жағынан Blinn-ға ұқсайды, бірақ диффузиялық жарықтың шағылысуын басқара алады.

Phong – бұл да Blinn-ға ұқсайды.

Strauss – Metal шейдерінің қысқартылған нұсқасы.

Translucent Shader – қасиеті жағынан Blinn-ға ұқсайды, бірақ басқа шейдерлерге қарағанда ерекше қасиетке ие. Ол жарықты жартылай мөлдір нысаннан өткізіп қана қоймай, оны бетіне шаша да алады.
3.6.10-кесте. Шейдер түрлері.
Әр шейдердің өзінің баптауы бар және бұл қа шейдер свитогында 4 жалаушалы режим орналасқан. (3.6.11-сурет).

3.6.11-сурет.
Әр жалаушалы режимнің сипаттамасы төмендегі 3.6.12 - кестеде көрсетілген.

Wire (Каркас) режимі нысанға каркас түрін береді. Каркастың жуандығын Extended Parameters свитогынан өзгертуге болады.

Faceded қабырғалардың тегістеуді ажыратады.

Face Map картаны немесе текстураны нысанның әр полигонға орналастырады.

2-Sided режимі нысанға материалды артқы жағынан қолдануға мүмкіндік береді.
-
– кесте.
Тақырып бойынша бақылау сұрақтары:
-
Материал дегеніміз не?
-
Шейдердің қандай түрлері бар?
Тапсырма:
-
Тақырыпты оқу.
-
Тақырып бойынша көрсетілген мысалдарды практикалық тұрғыдан жасау.
шағым қалдыра аласыз













