Сабақтың тақырыбы: «Транзисторлардың вольт-амперлік сипаттамаларын зерттеу»
Пән: Электроника және микроэлектроника негіздері
Мамандық: 1302000 - «Автоматтандыру және басқару»
Курс: II
Дайындаған: Дузбаева Жанымай Бесенбайқызы, арнайы пәндер оқытушысы
Сабақтың мақсаты:
Білімділік: Білім алушы транзисторлардың вольт-амперлік сипаттамаларын зерттей отырып, тәжірбие жүзінде қолдана білуі. Электр сұлбадағы р-n ауыспалы диодтардың жұмыс принципіндегі ауыспалы транзисторлардың, құрылысы мен танысу.
Кәсіби дамытушылық: Өзін - өзі жетілдіруге (өзін - өзі тануға, өзін - өзі
бақылауға, өзін - өзі бағалауға, өзін - өзі реттеуге) талпыну; творчестволық қабілетін дамыту.
Тәрбиелік: Орындайтын жұмысқа жауапкершілік танытуға, кәсіпкерлік қызмет негіздерін және кәсіптік салада кәсіпкерлік ерекшеліктерін қалыптастыруға және әріптестермен өзара жақсы қарым – қатынас пен ынтымақтастықта болуға тәрбиелеу.
Сабақтың түрі: Тәжірибелік сабақ
Пайдаланылатын
көрнекіліктері: «KL-100» стенд-тренажер, KL-21001 негізіндегі 13007 модулдер, оқулықтар, анықтамалықтар, слайдтар, өлшеуіш аспаптар.
Пәнаралық байланыс: «Электротехника және электроника негіздері»; «Өнеркәсіптік электроника негіздері» пәндері.
Сабак барысы
I. Ұйымдастыру кезеңі (Студенттерге сабақтың мақсаты мен жоспарын таныстыру)
II. Жаңа сабақ түсіндіру «Транзисторлардың вольт-амперлік сипаттамаларын зерттеу» - тәжірибелік сабақ
Жоспары:
1. KL-100 тренажермен жұмыс істеу принципінің тиімділігі.
2. «Транзисторлардың вольт-амперлік сипаттамаларын зерттеу»
1. KL-100 зертханасы қолданушыларға барлық керекті ақпаратты, техникалық сипаттамаларды, қолдану инструкциялары, теориялық және техника қауіпсіздігінің ережелерімен толықтырылған.
KL-100 негізгі екі бөлшектен тұрады тренажер (KL-20001) және модульдерден (KL-23ХХХ). Тренажер төрт секциядан: қоректендіргіш көзінен, Функциялану генератордан, Бақылау-өлшеуіш аспаптар және Кіріс - шығыс құрылғыдан тұрады. KL-100 функционалды генератор жүйесі және қоректендіргіш көзі артық жүктелуден қорғаныспен құрылғымен жабдықталған және жұмыс режиміннің бұзылуына төзімді. KL-100 жүйесімен жұмыс істер алдында жүйені бақылау тексеруден өткізу тиіс.
2. Транзисторлар сиппаттамалары мен түрлерімен таныстыру.
Мақсаты
1.PNP және NPN типті биполярлы транзисторларды тестілеу.
2. Қисық транзисторға коллекторлық сипаттаманы құрастыру.
Сипаттама
1-сурет тәжірибесінде суреттелгендей, p-n ауыспалы диодтардың жұмысы принципіне негізделген ауыспалы транзисторлардың жұмысы мен құрылымы. Мұндай транзистор іс жүзінде 1-суретінде көрсетілгендей, n немесе p типті материалынан өзара азғана жалпы базамен қосылған екі диодтан тұрады. 2-суретте көрсетілгендей, осылай база типіне қарай – p-n-p және n-p-n транзисторлары, - екі типті ауыспалы транзисторлар болады.

1- сурет 2- сурет
2 – суретте үш қысқыш сәуле таратқышпен (Е), базамен (В), коллектормен (С) қосылған. Е-В мен С-В қосылыстары ұқсас типтер. Транзистордың жұмысы қысқыштар арасындағы кернеуге байланысты.
Тәжірибе жұмыстың жүрісі
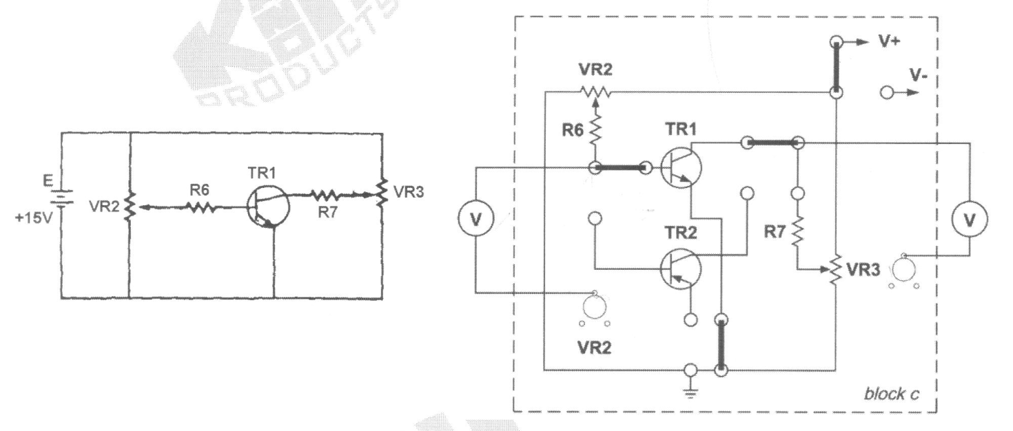
1. 21001 негізгі құрылымына 13007 модулін орналастыру. С блогіндегі TR1 (NPN) және TR2 (PNP) транзисторларын табыңыздар.

3-сурет 4сурет
2. Rх100 тәртібіндегі мультиметрде диапозонды іріктеуде ажыратқышты қондырыңыздар.Е-В немесе С қысқышына С-В қосылысы үшін TR1 транзисторында В қысқышына қара өткізгішті (+ батарея) қосыңыздар, қызыл өткізгішті (– батарея) Е қысқышына қосыңыздар.
3. 3 және 4 суретінде келісілгендей, К3 қысқышының тізбегіне қосыңыздар.
4. V + қысқышына +15В кернеуін беріңіздер.
V ТR2 ауыспалы резисторы VR1 базасындағы ток қуатын реттеу үшін пайдаланылады. VR2 ауыспалы резисторы коллектор мен сәуле таратқыш арасындағы кернеуді реттеу үшін пайдаланылады.
5. V ТR2 ауыспалы резисторын орта позицияға қойыңыздар.VR2 ажыратқышын оңға қарай баяу айналдырыңдар.Волтьметр 0,1В көрсеткенше, R6 резисторындағы кернеудің төмендеуін өлшеңіздер.Базадағы тоқ қуатын есептеңіздер ІВ = VR6 / R6 = 0. 1В/1K=мкА.
6. С және Е қысқышына вольтметрді қосыңыздар. VCE =1В деп алып, VR2 ажыратқышын баяу айналдырыңдар.
7. R7 резисторындағы кернеудің төмендеуін өлшеңіздер Ом заңын қолдана отырып, коллектордағы Іс = VR7/ R7 ток қуатын есептеңіздер.
Нәтижесін 1 кестесіне жазыңыздар.
1 кесте
|
1в = 10мкА |
||||||
|
VCE (В) |
1 |
2 |
3 |
4 |
5 |
6 |
|
ІС (мА) |
|
|
|
|
|
|
8. 4- VCE және ІС басқа 2 кестесінен дәрежелері үшін 6 және 7 жүрісті қайталаңыздар.
9. VR6 = 0,2В табу үшін, VТR2 ажыратқышын оңға қарай бұрап ІВ = 10мкА базасындағы тоқ күшінің деңгейін анықтаңыздар
11. VCE = 1В табу үшін VR3 ажыратқышын бұраңыздар.
12. R7 резисторындағы кернеудің төмендеуін өлшеңіздер. Ом заңын қолдана отырып, коллектордағы Іс = VR27/ R7 ток қуатын b есептеңіздер. 2 кестеге нәтижені жазыңыздар.
2 кесте
|
1в = 20мкА |
||||||
|
VCE (В) |
1 |
2 |
3 |
4 |
5 |
6 |
|
ІС (мА) |
|
|
|
|
|
|
13. 1- 2 кестеде шыққан ІС нәтижесі, қисық транзисторға коллекторлық сипаттаманы жүргізіп диаграмма құрастыру.

ІІІ. Тәжірибенің қорытындысы мен нәтижелері
n-p-n және p-n-p транзисторларының жалпы жұмыс істеу принциптері бірдей, айырмашылығы тек біріншісінде, тоқ түсетін заряд тасушылары негізінен электрондар да, екіншісінде – кемтіктер; осыған байланысты аталған заряд тасушыларын жинау үшін n-p-n кернеу түсіріледі де, p-n-p транзисторының коллекторына теріс кернеу беріледі. Қисық транзисторға коллекторлық сипаттаманы жүргізіп диаграмма құрастырылды. Олардың база кернеуі мен тоқтарының бағыттары да қарама-қарсы бағытта болады. n-p-n және p-n-p типті сияқты транзисторлардың қосылыстарының тура және кері өлшеуді жүргіздіңіздер. Сондай-ақ, сәуле таратқыш транзистордың типті қарапайым тізбек ІС - VCE иінін құрастырдыңыздар.
ІV. Үйге тапсырма
1. Транзистордың әрекеттік принциптері қандай?
2. Транзистордың қандай қосу сұлбалары бар?
3. n-p-n типтік транзистордың әртүрлі қосу сұлбаларында берілетін тұрақты кернеудің полярлылығы қандай?
4. Тоғы бойынша транзистордың статикалық беріліс коэффициентін қалай анықтайды?
5. Тоқтың тура берілісіндегі статикалық сипаттамасы дегеніміз не? Оны қалай тұрғызуға болады? Жүктеме болғанда оның түрі қалай өзгереді? Оны қалай алуға болады?
жүктеу мүмкіндігіне ие боласыз
Бұл материал сайт қолданушысы жариялаған. Материалдың ішінде жазылған барлық ақпаратқа жауапкершілікті жариялаған қолданушы жауап береді. Ұстаз тілегі тек ақпаратты таратуға қолдау көрсетеді. Егер материал сіздің авторлық құқығыңызды бұзған болса немесе басқа да себептермен сайттан өшіру керек деп ойласаңыз осында жазыңыз
Жартылай өткізгіш аспаптар
Жартылай өткізгіш аспаптар
Сабақтың тақырыбы: «Транзисторлардың вольт-амперлік сипаттамаларын зерттеу»
Пән: Электроника және микроэлектроника негіздері
Мамандық: 1302000 - «Автоматтандыру және басқару»
Курс: II
Дайындаған: Дузбаева Жанымай Бесенбайқызы, арнайы пәндер оқытушысы
Сабақтың мақсаты:
Білімділік: Білім алушы транзисторлардың вольт-амперлік сипаттамаларын зерттей отырып, тәжірбие жүзінде қолдана білуі. Электр сұлбадағы р-n ауыспалы диодтардың жұмыс принципіндегі ауыспалы транзисторлардың, құрылысы мен танысу.
Кәсіби дамытушылық: Өзін - өзі жетілдіруге (өзін - өзі тануға, өзін - өзі
бақылауға, өзін - өзі бағалауға, өзін - өзі реттеуге) талпыну; творчестволық қабілетін дамыту.
Тәрбиелік: Орындайтын жұмысқа жауапкершілік танытуға, кәсіпкерлік қызмет негіздерін және кәсіптік салада кәсіпкерлік ерекшеліктерін қалыптастыруға және әріптестермен өзара жақсы қарым – қатынас пен ынтымақтастықта болуға тәрбиелеу.
Сабақтың түрі: Тәжірибелік сабақ
Пайдаланылатын
көрнекіліктері: «KL-100» стенд-тренажер, KL-21001 негізіндегі 13007 модулдер, оқулықтар, анықтамалықтар, слайдтар, өлшеуіш аспаптар.
Пәнаралық байланыс: «Электротехника және электроника негіздері»; «Өнеркәсіптік электроника негіздері» пәндері.
Сабак барысы
I. Ұйымдастыру кезеңі (Студенттерге сабақтың мақсаты мен жоспарын таныстыру)
II. Жаңа сабақ түсіндіру «Транзисторлардың вольт-амперлік сипаттамаларын зерттеу» - тәжірибелік сабақ
Жоспары:
1. KL-100 тренажермен жұмыс істеу принципінің тиімділігі.
2. «Транзисторлардың вольт-амперлік сипаттамаларын зерттеу»
1. KL-100 зертханасы қолданушыларға барлық керекті ақпаратты, техникалық сипаттамаларды, қолдану инструкциялары, теориялық және техника қауіпсіздігінің ережелерімен толықтырылған.
KL-100 негізгі екі бөлшектен тұрады тренажер (KL-20001) және модульдерден (KL-23ХХХ). Тренажер төрт секциядан: қоректендіргіш көзінен, Функциялану генератордан, Бақылау-өлшеуіш аспаптар және Кіріс - шығыс құрылғыдан тұрады. KL-100 функционалды генератор жүйесі және қоректендіргіш көзі артық жүктелуден қорғаныспен құрылғымен жабдықталған және жұмыс режиміннің бұзылуына төзімді. KL-100 жүйесімен жұмыс істер алдында жүйені бақылау тексеруден өткізу тиіс.
2. Транзисторлар сиппаттамалары мен түрлерімен таныстыру.
Мақсаты
1.PNP және NPN типті биполярлы транзисторларды тестілеу.
2. Қисық транзисторға коллекторлық сипаттаманы құрастыру.
Сипаттама
1-сурет тәжірибесінде суреттелгендей, p-n ауыспалы диодтардың жұмысы принципіне негізделген ауыспалы транзисторлардың жұмысы мен құрылымы. Мұндай транзистор іс жүзінде 1-суретінде көрсетілгендей, n немесе p типті материалынан өзара азғана жалпы базамен қосылған екі диодтан тұрады. 2-суретте көрсетілгендей, осылай база типіне қарай – p-n-p және n-p-n транзисторлары, - екі типті ауыспалы транзисторлар болады.

1- сурет 2- сурет
2 – суретте үш қысқыш сәуле таратқышпен (Е), базамен (В), коллектормен (С) қосылған. Е-В мен С-В қосылыстары ұқсас типтер. Транзистордың жұмысы қысқыштар арасындағы кернеуге байланысты.
Тәжірибе жұмыстың жүрісі
1. 21001 негізгі құрылымына 13007 модулін орналастыру. С блогіндегі TR1 (NPN) және TR2 (PNP) транзисторларын табыңыздар.

3-сурет 4сурет
2. Rх100 тәртібіндегі мультиметрде диапозонды іріктеуде ажыратқышты қондырыңыздар.Е-В немесе С қысқышына С-В қосылысы үшін TR1 транзисторында В қысқышына қара өткізгішті (+ батарея) қосыңыздар, қызыл өткізгішті (– батарея) Е қысқышына қосыңыздар.
3. 3 және 4 суретінде келісілгендей, К3 қысқышының тізбегіне қосыңыздар.
4. V + қысқышына +15В кернеуін беріңіздер.
V ТR2 ауыспалы резисторы VR1 базасындағы ток қуатын реттеу үшін пайдаланылады. VR2 ауыспалы резисторы коллектор мен сәуле таратқыш арасындағы кернеуді реттеу үшін пайдаланылады.
5. V ТR2 ауыспалы резисторын орта позицияға қойыңыздар.VR2 ажыратқышын оңға қарай баяу айналдырыңдар.Волтьметр 0,1В көрсеткенше, R6 резисторындағы кернеудің төмендеуін өлшеңіздер.Базадағы тоқ қуатын есептеңіздер ІВ = VR6 / R6 = 0. 1В/1K=мкА.
6. С және Е қысқышына вольтметрді қосыңыздар. VCE =1В деп алып, VR2 ажыратқышын баяу айналдырыңдар.
7. R7 резисторындағы кернеудің төмендеуін өлшеңіздер Ом заңын қолдана отырып, коллектордағы Іс = VR7/ R7 ток қуатын есептеңіздер.
Нәтижесін 1 кестесіне жазыңыздар.
1 кесте
|
1в = 10мкА |
||||||
|
VCE (В) |
1 |
2 |
3 |
4 |
5 |
6 |
|
ІС (мА) |
|
|
|
|
|
|
8. 4- VCE және ІС басқа 2 кестесінен дәрежелері үшін 6 және 7 жүрісті қайталаңыздар.
9. VR6 = 0,2В табу үшін, VТR2 ажыратқышын оңға қарай бұрап ІВ = 10мкА базасындағы тоқ күшінің деңгейін анықтаңыздар
11. VCE = 1В табу үшін VR3 ажыратқышын бұраңыздар.
12. R7 резисторындағы кернеудің төмендеуін өлшеңіздер. Ом заңын қолдана отырып, коллектордағы Іс = VR27/ R7 ток қуатын b есептеңіздер. 2 кестеге нәтижені жазыңыздар.
2 кесте
|
1в = 20мкА |
||||||
|
VCE (В) |
1 |
2 |
3 |
4 |
5 |
6 |
|
ІС (мА) |
|
|
|
|
|
|
13. 1- 2 кестеде шыққан ІС нәтижесі, қисық транзисторға коллекторлық сипаттаманы жүргізіп диаграмма құрастыру.

ІІІ. Тәжірибенің қорытындысы мен нәтижелері
n-p-n және p-n-p транзисторларының жалпы жұмыс істеу принциптері бірдей, айырмашылығы тек біріншісінде, тоқ түсетін заряд тасушылары негізінен электрондар да, екіншісінде – кемтіктер; осыған байланысты аталған заряд тасушыларын жинау үшін n-p-n кернеу түсіріледі де, p-n-p транзисторының коллекторына теріс кернеу беріледі. Қисық транзисторға коллекторлық сипаттаманы жүргізіп диаграмма құрастырылды. Олардың база кернеуі мен тоқтарының бағыттары да қарама-қарсы бағытта болады. n-p-n және p-n-p типті сияқты транзисторлардың қосылыстарының тура және кері өлшеуді жүргіздіңіздер. Сондай-ақ, сәуле таратқыш транзистордың типті қарапайым тізбек ІС - VCE иінін құрастырдыңыздар.
ІV. Үйге тапсырма
1. Транзистордың әрекеттік принциптері қандай?
2. Транзистордың қандай қосу сұлбалары бар?
3. n-p-n типтік транзистордың әртүрлі қосу сұлбаларында берілетін тұрақты кернеудің полярлылығы қандай?
4. Тоғы бойынша транзистордың статикалық беріліс коэффициентін қалай анықтайды?
5. Тоқтың тура берілісіндегі статикалық сипаттамасы дегеніміз не? Оны қалай тұрғызуға болады? Жүктеме болғанда оның түрі қалай өзгереді? Оны қалай алуға болады?
шағым қалдыра аласыз













