Санның бөлігін және бөлігі бойынша санды табуға берілген есептер
(сабақтың тақырыбы)
|
Бөлім:5.3А |
Мәтінді есептер |
|
|
Педагогтің аты –жөні |
Жолдасбекова Зауре Нуркуловна |
|
|
Күні: |
08.01.2026жыл |
|
|
Сынып:5 б,г |
Қатысушылар саны: |
Қатыспағандар саны: |
|
Сабақтың тақырыбы: |
Санның бөлігін және бөлігі бойынша санды табуға берілген есептер |
|
|
Оқу бағдарламасына сәйкес оқыту мақсаттары: |
5.1.2.24санның бөлігін табу және бөлігі бойынша санды табу. |
|
|
Сабақтың мақсаты:
|
санның бөлігін табады және бөлігі бойынша санды табады;бөліктері бойынша санды және шаманы табуға арналған есептерді құрастыру, шығару. |
|
Сабақтың барысы:
|
Сабақты кезең уақыты |
Педагогтің әрекеті |
Оқушының әрекеті |
Бағалау |
Ресурстар
|
|
Сабақтың басы. Ұйымдастыру кезеңі 2 минут |
Амандасу, оқушылардың көңіл күйін сұрау; 2)Оқушыларды түгендеу Үй тапсырмасын тексеру,қиындық туғызған тапсырманы талқылау Құндылық: «Заң және тәртіп». Мұғалім«Заң- мемлекеттің тоғыз қабат, тор көзді сауыты» дәйек сөзін айта келе, оқушыларға заң мен тәртіптің құндылығын айтады. |
Мұғаліммен амандасу. Оқушылардан кері байланыс Сабақ тақырыбы мен мақсатқа сәйкес ой қосу. Білім алушылар жек мүмкіндіктері мен қабілеттерін ескере отырып(ЕБҚ),сабақ мақсатына жету жолдарын анықтау. Бағалау критерийлерімен танысу. Оқушылар мұғаліммен бірлесе отырып, заң және тәртіп туралы бір-бірімен ойларын бөліседі. |
Оқушылардың көңіл күйін және сабаққа дайындығына қалыптастырушы баға беру: «Жарайсыздар», т.б.с.с |
|
|
Сабақтың басы Алдыңғы білім 5 минут Сабақтың ортасы 23минут Бекіту 5 минут |
«Ой- түрткі» 1.Жай бөлшек дегеніміз .... 2.Жай бөлшектің негізгі қасиеті 3.Жай бөлшекті қысқарту 4.Жай бөлшектерді ортақ бөлімге келтіру. Сабақтың мақсатымен таныстыру Бағалау критерийлерімен таныстыру.
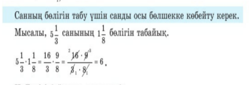
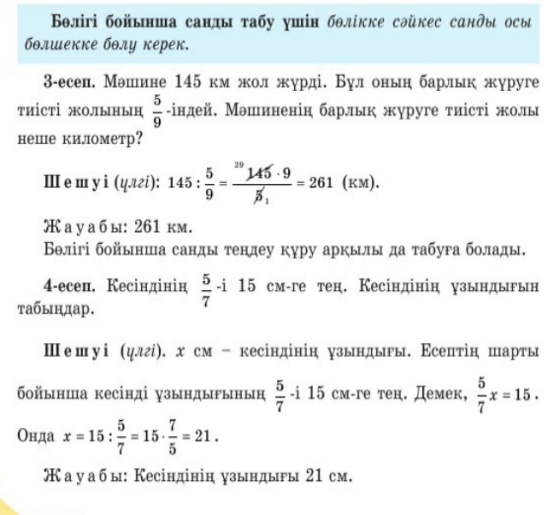
Тапсырма 1.№667.Жеке жұмыс Санның бөлігін табыңдар.
Тапсырма- 2.№668.Жұптық жұмыс
Тапсырма -3.Топтық жұмыс
ЕББҚ оқушының тапсырмасы: Санның бөлігін тап: 40 тың 1/2 ін. |
Қайталау сұрақтары: 1.Жай бөлшектерді қалай көбейтеміз? Жай бөлшектерді көбейту үшін, олардың алымдарын көбейтіп, алымы етіп жазып, бөлімдерін көбейтіп, бөлімі етіп жазу керек
2. Жай бөлшектерді қалай бөлеміз? Жай бөлшекті жай бөлшекке бөлу үшін, бөлінгіш бөлшекті бөлгіш бөлшекке кері санға көбейту керек Оқушылар ережелер мен мысалдарды түсініп жазады.
Тапсырма- 1.Шешуі: 1)15 3)48 5)45 7)30 Тапсырма- 2.Шешуі: 1)80 3)30 4)20 7)10 Тапсырма- 3.Шешуі: 1)75 75кг 2) 1)75
Оқушы тапсырманы орындайды. |
Қалыптастырушы бағалаудың мадақтау түрі: Жарайсың ! Дұрыс айтасын ! Бағалау критерийлері: -Санның бөлігін анықтайды -Бөлігі бойынша санды табады Дескриптор № 1 натурал санды жай бөлшекке көбейтеді - 1 балл; жай бөлшекті қысқартады -1 балл мәнін табады -1 балл Дескриптор № 2 натурал санды жай бөлшекке бөледі - 1 балл; натурал санды жай бөлшекке кері санға көбейтеді -1 балл -жай бөлшектерді қысқартады-1 балл мәнін табады -1 балл Дескриптор №3 натурал санды жай бөлшекке көбейтеді - 1 балл; жай бөлшекті қысқартады -1 балл мәнін табады -1 балл |
Оқулық Дәптер Оқулық Математика 5 сынып Т.Алдамұратова,Қ.Байшоланова,Е.Байшоланов |
|
Сабақтың соңы Сабақты қортындылау. 5 мин |
Сабақты қорытындылау. Сабағымызды қорытындылайық. Өзіңізді өзіңіз бағалаңыз. Әр сөйлем бойынша өзіңізге смайлик арқылы баға беріңіз:
|
Кері байланыс береді Бүгінгі сабақ бойынша өз ойларын қорытындылап айтады. |
Сабақ барысында оқушының жиналған 1-10 баллы айтылады. |
|
|
|
Үйге:№669;671 (5-6 бет) |
|
|
Оқулыктан |
жүктеу мүмкіндігіне ие боласыз
Бұл материал сайт қолданушысы жариялаған. Материалдың ішінде жазылған барлық ақпаратқа жауапкершілікті жариялаған қолданушы жауап береді. Ұстаз тілегі тек ақпаратты таратуға қолдау көрсетеді. Егер материал сіздің авторлық құқығыңызды бұзған болса немесе басқа да себептермен сайттан өшіру керек деп ойласаңыз осында жазыңыз
Санның бөлігі және бөлігі бойынша санды табуға берілген есептер
Санның бөлігі және бөлігі бойынша санды табуға берілген есептер
Санның бөлігін және бөлігі бойынша санды табуға берілген есептер
(сабақтың тақырыбы)
|
Бөлім:5.3А |
Мәтінді есептер |
|
|
Педагогтің аты –жөні |
Жолдасбекова Зауре Нуркуловна |
|
|
Күні: |
08.01.2026жыл |
|
|
Сынып:5 б,г |
Қатысушылар саны: |
Қатыспағандар саны: |
|
Сабақтың тақырыбы: |
Санның бөлігін және бөлігі бойынша санды табуға берілген есептер |
|
|
Оқу бағдарламасына сәйкес оқыту мақсаттары: |
5.1.2.24санның бөлігін табу және бөлігі бойынша санды табу. |
|
|
Сабақтың мақсаты:
|
санның бөлігін табады және бөлігі бойынша санды табады;бөліктері бойынша санды және шаманы табуға арналған есептерді құрастыру, шығару. |
|
Сабақтың барысы:
|
Сабақты кезең уақыты |
Педагогтің әрекеті |
Оқушының әрекеті |
Бағалау |
Ресурстар
|
|
Сабақтың басы. Ұйымдастыру кезеңі 2 минут |
Амандасу, оқушылардың көңіл күйін сұрау; 2)Оқушыларды түгендеу Үй тапсырмасын тексеру,қиындық туғызған тапсырманы талқылау Құндылық: «Заң және тәртіп». Мұғалім«Заң- мемлекеттің тоғыз қабат, тор көзді сауыты» дәйек сөзін айта келе, оқушыларға заң мен тәртіптің құндылығын айтады. |
Мұғаліммен амандасу. Оқушылардан кері байланыс Сабақ тақырыбы мен мақсатқа сәйкес ой қосу. Білім алушылар жек мүмкіндіктері мен қабілеттерін ескере отырып(ЕБҚ),сабақ мақсатына жету жолдарын анықтау. Бағалау критерийлерімен танысу. Оқушылар мұғаліммен бірлесе отырып, заң және тәртіп туралы бір-бірімен ойларын бөліседі. |
Оқушылардың көңіл күйін және сабаққа дайындығына қалыптастырушы баға беру: «Жарайсыздар», т.б.с.с |
|
|
Сабақтың басы Алдыңғы білім 5 минут Сабақтың ортасы 23минут Бекіту 5 минут |
«Ой- түрткі» 1.Жай бөлшек дегеніміз .... 2.Жай бөлшектің негізгі қасиеті 3.Жай бөлшекті қысқарту 4.Жай бөлшектерді ортақ бөлімге келтіру. Сабақтың мақсатымен таныстыру Бағалау критерийлерімен таныстыру.
Тапсырма 1.№667.Жеке жұмыс Санның бөлігін табыңдар.
Тапсырма- 2.№668.Жұптық жұмыс
Тапсырма -3.Топтық жұмыс
ЕББҚ оқушының тапсырмасы: Санның бөлігін тап: 40 тың 1/2 ін. |
Қайталау сұрақтары: 1.Жай бөлшектерді қалай көбейтеміз? Жай бөлшектерді көбейту үшін, олардың алымдарын көбейтіп, алымы етіп жазып, бөлімдерін көбейтіп, бөлімі етіп жазу керек
2. Жай бөлшектерді қалай бөлеміз? Жай бөлшекті жай бөлшекке бөлу үшін, бөлінгіш бөлшекті бөлгіш бөлшекке кері санға көбейту керек Оқушылар ережелер мен мысалдарды түсініп жазады.
Тапсырма- 1.Шешуі: 1)15 3)48 5)45 7)30 Тапсырма- 2.Шешуі: 1)80 3)30 4)20 7)10 Тапсырма- 3.Шешуі: 1)75 75кг 2) 1)75
Оқушы тапсырманы орындайды. |
Қалыптастырушы бағалаудың мадақтау түрі: Жарайсың ! Дұрыс айтасын ! Бағалау критерийлері: -Санның бөлігін анықтайды -Бөлігі бойынша санды табады Дескриптор № 1 натурал санды жай бөлшекке көбейтеді - 1 балл; жай бөлшекті қысқартады -1 балл мәнін табады -1 балл Дескриптор № 2 натурал санды жай бөлшекке бөледі - 1 балл; натурал санды жай бөлшекке кері санға көбейтеді -1 балл -жай бөлшектерді қысқартады-1 балл мәнін табады -1 балл Дескриптор №3 натурал санды жай бөлшекке көбейтеді - 1 балл; жай бөлшекті қысқартады -1 балл мәнін табады -1 балл |
Оқулық Дәптер Оқулық Математика 5 сынып Т.Алдамұратова,Қ.Байшоланова,Е.Байшоланов |
|
Сабақтың соңы Сабақты қортындылау. 5 мин |
Сабақты қорытындылау. Сабағымызды қорытындылайық. Өзіңізді өзіңіз бағалаңыз. Әр сөйлем бойынша өзіңізге смайлик арқылы баға беріңіз:
|
Кері байланыс береді Бүгінгі сабақ бойынша өз ойларын қорытындылап айтады. |
Сабақ барысында оқушының жиналған 1-10 баллы айтылады. |
|
|
|
Үйге:№669;671 (5-6 бет) |
|
|
Оқулыктан |
шағым қалдыра аласыз





























