Бекітемін:
|
Бөлім: |
Кеңістіктегі тікбұрышты координаталар жүйесі және векторлар |
|
Педагогтің аты-жөні: |
|
|
Күні: |
|
|
Сыныбы: 10 |
Қатысушылар саны: Қатыспағандар саны: |
|
Сабақтың тақырыбы: |
Векторлардың скаляр көбейтіндісі |
|
Оқу бағдарламасына сәйкес оқу мақсаты |
10.4.17 кеңістіктегі екі вектордың арасындағы бұрышты есептеу; |
|
Сабақтың мақсаты: |
Білім алушылар кеңістіктегі векторлардың скаляр көбейтіндісінің анықтамасы мен қасиеттерін біледі. Білім алушылар координаталық түрдегі векторлардың скаляр көбейтіндісі формуласын біледі және оны есептер шығаруда қолданады. Білім алушылар кеңістіктегі екі вектордың арасындағы бұрышты есептейді. |
|
Құндылықтар: |
Еңбекқорлық және кәсіби біліктілік айы -Еңбекті, өзінің және басқалардың еңбек нәтижелерін бағалау - Еңбекті, мамандықтарды практикалық тұрғыда зерттеуге қызығушылық таныту - Еңбек қоғамның және жеке әл-әуқаттың негізі екенін түсіну -Еңбек қызметінің ерекшелігін түсіну, еңбек қатынастарын реттеу, өзін-өзі тәрбиелеу және кәсіби өзін-өзі тәрбиелеу |
Сабақтың барысы:
|
Сабақ кезеңі/Уақыты |
Педагогтің іс-әрекеті |
Оқушының іс-әрекеті |
Бағалау |
Ресурстар |
|
Сабақтың басы Қызығушылықты ояту. 5 мин. |
(Ұ). Ұйымдастыру кезеңі: 1.Оқушылармен амандасу, түгендеу. 2.Ынтымақтастық атмосферасын қалыптастыру
1.Мұғалім оқушыларды түгендейді. 2.Амандасады және тілектерін білдіреді. |
Сәлемдесу; Үй тапырмасын көрсету
Оқушылар сұрақтарға жауап беріп, өзара ұжымдық талқылау жасағаннан кейін мұғалім оқушыларға сабақтың тақырыбы, мақсатымен таныстырады. |
Оқушылардың белсенділігі үшін «Жарайсың!», «Керемет!» деген сақтау сөздерімен бағалайды. . |
Оқулық, жұмыс дәптері Кітап, дәптер, қалам суреттері ДК экраны |
|
Жаңа сабаққа кіріспе 10мин |
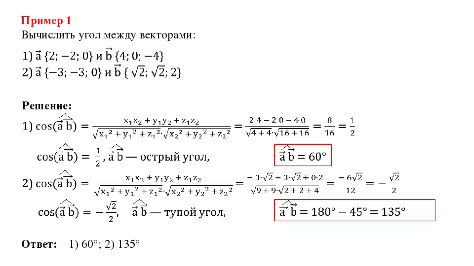
Екі вектордың арасындағы бұрыштың косинусы
Шешуі:
Сүйір бұрыш Доғал бұрыш Жауап: |
Өз ойын дұрыс мағынада білдіріп, талқылауға белсенділікпен қатысқан оқушыға «Жарайсың!» деген мадақтау сөзімен ынталандыру. |
Оқулық, жұмыс дәптері Кітап, дәптер, қалам суреттері ДК экраны |
|
|
Сабақтың ортасы Мағынаны ашу. 25 мин. |
1-тапсырма
А(2; 1; −4), В(0; −4; 2), С(2; 13; 4) нүктелері берілген. АВС үшбұрышында А бұрышы тік болатынын көрсетіңіз.
|
Дескриптор: Білім алушы АВ және АС векторларының координаталарын табады; екі вектордың скаляр көбейтіндісін есептейді; векторлардың перпендикулярлық шартын қолданады; А бұрышының тік екенін негіздейді |
ҚБ: «екі жұлдыз бір тілек» |
Слайд Кітап Оқу құралдары тақта |
|
|
2- тапсырманы орындатады, бақылайды, мысал, үлгі көрсетеді. |
2-тапсырма
Векторлардың
арасындағы бұрыш: |
Дескриптор: 1.Скаляр көбейтіндісінің таңбасын анықтайды. 2.Жауабын жазады. Жалпы- 5 балл. |
ДК экраны 10-сынып оқулығы. Жұмыс дәптерлері. Слайд. |
|
|
3 |
3-тапсырма АВСА1В1С1 дұрыс үшбұрышты
призманың барлық қырлары 1-ге тең. Келесі векторлардың скаляр
көбейтіндісін табады. |
Дескриптор: 1.Есептің мазмұнын түсінеді. 2.Скалярлық көбейтіндісін анықтайды. 3.Жауабын табады. Жалпы- 3 балл. |
ДК экраны 10-сынып оқулығы. Жұмыс дәптерлері. Слайд. |
|
|
4тапсырма
Берілген бірлік кубтың АА1 және В1с арасындағы бұрышты тап |
Шешуі Берілген бірлік кубтың В1С ға параллель түзу А1Дны жүргіземіз
|
Дескриптор 1)есептің сызбасын салады 2) В1 С ға параллель түзу А1 Д ны жүргізеді 3) А1Д биссектриса екенін далелдейді |
ДК экраны 10-сынып оқулығы. Жұмыс дәптерлері. Слайд. |
|
|
5 тапсырма еквектордың арасындағы бұрышты тап.і
|
Оқушы есепті келесі формуланы қолданып шығарады
|
ескриптор: 1.Есептің мазмұнын түсінеді. 2.Скалярлық көбейтіндісін анықтайды. Вектордвң арасындағы бұрышты табады 3 екі 3.Жауабын табады. Жалпы- 4 балл. |
10-сынып оқулығы. Шыныбеков Оқулық, жұмыс дәптері Кітап, дәптер, қалам суреттері бейнеленген қима |
|
Сабақтың соңы Ой толғаныс. Рефлексия 5мин. |
«Білім поштасы» әдісі. Мұғалім сабақты оқушылардың пікірін анықтайды. Жинақталған деректердің құнды болуын қадағалайды. Саралау: Бұл кезеңде саралаудың «Қорытынды» тәсілі көрінеді. Үйге тапсырма: №1090 есеп.
|
Оқушылар бүгінгі сабақтың мақсатына жеткізетін тапсырмалар орындауына қарай, өз түсінгенін, пікірін, өз ойын айту арқылы сабаққа қорытынды жасайды.
Хат толтырып, білім поштасына салады
|
оқушылардың сабаққа қатысу белсенділігі бойынша және сабақ кезеңдерінде жинаған баллдарының жалпы есебі ескеріліп 1-10 баллдық шкаламен бағаланады. |
ДК экраны 10сынып оқулығы. Жұмыс дәптерлері. Слайд.
білім поштасы, хаттар |
жүктеу мүмкіндігіне ие боласыз
Бұл материал сайт қолданушысы жариялаған. Материалдың ішінде жазылған барлық ақпаратқа жауапкершілікті жариялаған қолданушы жауап береді. Ұстаз тілегі тек ақпаратты таратуға қолдау көрсетеді. Егер материал сіздің авторлық құқығыңызды бұзған болса немесе басқа да себептермен сайттан өшіру керек деп ойласаңыз осында жазыңыз
10 сынып геометрия 4 тоқсан 4 сабақ Векторлардың скаляр көбейтіндісі
10 сынып геометрия 4 тоқсан 4 сабақ Векторлардың скаляр көбейтіндісі
Бекітемін:
|
Бөлім: |
Кеңістіктегі тікбұрышты координаталар жүйесі және векторлар |
|
Педагогтің аты-жөні: |
|
|
Күні: |
|
|
Сыныбы: 10 |
Қатысушылар саны: Қатыспағандар саны: |
|
Сабақтың тақырыбы: |
Векторлардың скаляр көбейтіндісі |
|
Оқу бағдарламасына сәйкес оқу мақсаты |
10.4.17 кеңістіктегі екі вектордың арасындағы бұрышты есептеу; |
|
Сабақтың мақсаты: |
Білім алушылар кеңістіктегі векторлардың скаляр көбейтіндісінің анықтамасы мен қасиеттерін біледі. Білім алушылар координаталық түрдегі векторлардың скаляр көбейтіндісі формуласын біледі және оны есептер шығаруда қолданады. Білім алушылар кеңістіктегі екі вектордың арасындағы бұрышты есептейді. |
|
Құндылықтар: |
Еңбекқорлық және кәсіби біліктілік айы -Еңбекті, өзінің және басқалардың еңбек нәтижелерін бағалау - Еңбекті, мамандықтарды практикалық тұрғыда зерттеуге қызығушылық таныту - Еңбек қоғамның және жеке әл-әуқаттың негізі екенін түсіну -Еңбек қызметінің ерекшелігін түсіну, еңбек қатынастарын реттеу, өзін-өзі тәрбиелеу және кәсіби өзін-өзі тәрбиелеу |
Сабақтың барысы:
|
Сабақ кезеңі/Уақыты |
Педагогтің іс-әрекеті |
Оқушының іс-әрекеті |
Бағалау |
Ресурстар |
|
Сабақтың басы Қызығушылықты ояту. 5 мин. |
(Ұ). Ұйымдастыру кезеңі: 1.Оқушылармен амандасу, түгендеу. 2.Ынтымақтастық атмосферасын қалыптастыру
1.Мұғалім оқушыларды түгендейді. 2.Амандасады және тілектерін білдіреді. |
Сәлемдесу; Үй тапырмасын көрсету
Оқушылар сұрақтарға жауап беріп, өзара ұжымдық талқылау жасағаннан кейін мұғалім оқушыларға сабақтың тақырыбы, мақсатымен таныстырады. |
Оқушылардың белсенділігі үшін «Жарайсың!», «Керемет!» деген сақтау сөздерімен бағалайды. . |
Оқулық, жұмыс дәптері Кітап, дәптер, қалам суреттері ДК экраны |
|
Жаңа сабаққа кіріспе 10мин |
Екі вектордың арасындағы бұрыштың косинусы
Шешуі:
Сүйір бұрыш Доғал бұрыш Жауап: |
Өз ойын дұрыс мағынада білдіріп, талқылауға белсенділікпен қатысқан оқушыға «Жарайсың!» деген мадақтау сөзімен ынталандыру. |
Оқулық, жұмыс дәптері Кітап, дәптер, қалам суреттері ДК экраны |
|
|
Сабақтың ортасы Мағынаны ашу. 25 мин. |
1-тапсырма
А(2; 1; −4), В(0; −4; 2), С(2; 13; 4) нүктелері берілген. АВС үшбұрышында А бұрышы тік болатынын көрсетіңіз.
|
Дескриптор: Білім алушы АВ және АС векторларының координаталарын табады; екі вектордың скаляр көбейтіндісін есептейді; векторлардың перпендикулярлық шартын қолданады; А бұрышының тік екенін негіздейді |
ҚБ: «екі жұлдыз бір тілек» |
Слайд Кітап Оқу құралдары тақта |
|
|
2- тапсырманы орындатады, бақылайды, мысал, үлгі көрсетеді. |
2-тапсырма
Векторлардың
арасындағы бұрыш: |
Дескриптор: 1.Скаляр көбейтіндісінің таңбасын анықтайды. 2.Жауабын жазады. Жалпы- 5 балл. |
ДК экраны 10-сынып оқулығы. Жұмыс дәптерлері. Слайд. |
|
|
3 |
3-тапсырма АВСА1В1С1 дұрыс үшбұрышты
призманың барлық қырлары 1-ге тең. Келесі векторлардың скаляр
көбейтіндісін табады. |
Дескриптор: 1.Есептің мазмұнын түсінеді. 2.Скалярлық көбейтіндісін анықтайды. 3.Жауабын табады. Жалпы- 3 балл. |
ДК экраны 10-сынып оқулығы. Жұмыс дәптерлері. Слайд. |
|
|
4тапсырма
Берілген бірлік кубтың АА1 және В1с арасындағы бұрышты тап |
Шешуі Берілген бірлік кубтың В1С ға параллель түзу А1Дны жүргіземіз
|
Дескриптор 1)есептің сызбасын салады 2) В1 С ға параллель түзу А1 Д ны жүргізеді 3) А1Д биссектриса екенін далелдейді |
ДК экраны 10-сынып оқулығы. Жұмыс дәптерлері. Слайд. |
|
|
5 тапсырма еквектордың арасындағы бұрышты тап.і
|
Оқушы есепті келесі формуланы қолданып шығарады
|
ескриптор: 1.Есептің мазмұнын түсінеді. 2.Скалярлық көбейтіндісін анықтайды. Вектордвң арасындағы бұрышты табады 3 екі 3.Жауабын табады. Жалпы- 4 балл. |
10-сынып оқулығы. Шыныбеков Оқулық, жұмыс дәптері Кітап, дәптер, қалам суреттері бейнеленген қима |
|
Сабақтың соңы Ой толғаныс. Рефлексия 5мин. |
«Білім поштасы» әдісі. Мұғалім сабақты оқушылардың пікірін анықтайды. Жинақталған деректердің құнды болуын қадағалайды. Саралау: Бұл кезеңде саралаудың «Қорытынды» тәсілі көрінеді. Үйге тапсырма: №1090 есеп.
|
Оқушылар бүгінгі сабақтың мақсатына жеткізетін тапсырмалар орындауына қарай, өз түсінгенін, пікірін, өз ойын айту арқылы сабаққа қорытынды жасайды.
Хат толтырып, білім поштасына салады
|
оқушылардың сабаққа қатысу белсенділігі бойынша және сабақ кезеңдерінде жинаған баллдарының жалпы есебі ескеріліп 1-10 баллдық шкаламен бағаланады. |
ДК экраны 10сынып оқулығы. Жұмыс дәптерлері. Слайд.
білім поштасы, хаттар |
шағым қалдыра аласыз




















