Бекітемін:
|
Бөлім: Бүтін көрсеткішті дәреже |
Мектеп: |
|
|
Педагогтің аты-жөні: |
|
|
|
Күні: |
|
|
|
Сынып:7 |
Сабаққа қатысқандар саны: |
Қатыспағандар саны: |
|
Сабақтың тақырыбы: |
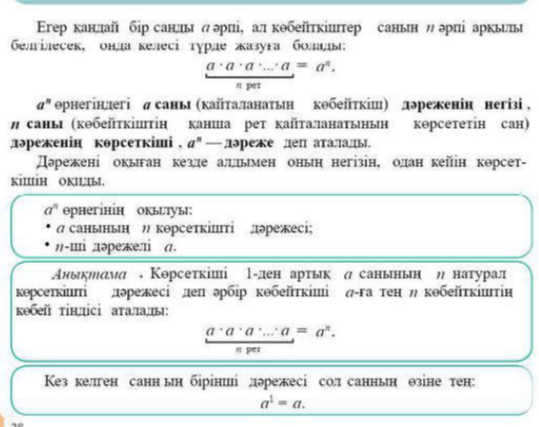
Натурал көрсеткішті дәреже және оның қасиеттері |
|
|
Осы сабақта қол жеткізілетін оқу мақсаттары (оқу бағдарламасына сілтеме) |
7.1.2.1натурал көрсеткішті дәреже анықтамасын және оның қасиеттерін білу; 7.1.2.2санның дәрежесі қандай цифрғааяқталатынын анықтау;
|
|
|
Сабақтың мақсаты: |
-натурал көрсеткішті дәреже анықтамасын және оның қасиеттерін білу; санның дәрежесі қандай цифрғааяқталатынын анықтау; натурал көрсеткішті дәреженің қасиеттерін қолдану; |
|
Сабақтың тақырыбы:
|
Кезең . уақыт |
Мұғалімнің іс-әрекеті |
Оқушының іс-әрекеті |
Бағалау |
ресурс |
|
Сабақтың басы 5мин |
Ынтымақтастық атмосферасын бір – бірімен жылы сәлемдесу арқылы қалыптастырдым. Кешегі өткен сабақ бойынша алған кері байланыста жазылған сұрақтар бойынша, түсінбеген мәліметтер бойынша жұмыс жүргіземін. |
Салемдесу; Үй тапсырмасын айту Топқа боліну |
Жарайсың Керемет Оте жақсы Т.б. |
Тақта слайд |
|
Мағынаны тану 5мин |
|
Оқушылар сұрақтарға ауызша кері байланыс жасайды |
Белсенділік танытқан оқушыларды мұғалімнің мақтау сөздермен бағалауы |
Оқулық: Алгебра 7 сынып |
|
Сабақтың ортасы 30мин |
|
|
ҚБ: «Екі жұлдыз, бір
ұсыныс» бойынша мұғалімнің
бағалауы |
Оқулық: Алгебра 7 сынып « |
|
|
Оқулықтан есептер шығару
|
= = =b9
=
№1.2 жауаптары
Дескриптор: -Негіздері бірдей сандарды көбейту ережесін қолданады -орнектерді ықшамдайды
|
ҚБ: Жұпта өзара бағалау «+», « - |
Тақта Бор Кітап Дәптер Интерактивті тақта |
|
|
|
|
Дескриптор: -натурал санның дәрежесін дқрыс табады; Амалды орындайды 2 балл |
Тақта Бор Кітап Дәптер Интерактивті тақта |
|
Сабақтың соғы 5мин |
|
«Жетістік баспалдағы» кері байланыс парағы таратылады. Мақсаты: Өз ойын айтып, сабақты бекіту, қорытындылау. Тиімділігі:Оқушы алған білімін жинақтап, саралай білуге дағдыланады. Саралау: Бұл тапсырмада саралаудың «Қорытынды» тәсілі көрініс табады. |
Сабақтағы белсенділігіне сәйкес бағаланады |
|
жүктеу мүмкіндігіне ие боласыз
Бұл материал сайт қолданушысы жариялаған. Материалдың ішінде жазылған барлық ақпаратқа жауапкершілікті жариялаған қолданушы жауап береді. Ұстаз тілегі тек ақпаратты таратуға қолдау көрсетеді. Егер материал сіздің авторлық құқығыңызды бұзған болса немесе басқа да себептермен сайттан өшіру керек деп ойласаңыз осында жазыңыз
7 сынып Алгебра Натурал көрсеткішті дәреже және оның қасиеттері
7 сынып Алгебра Натурал көрсеткішті дәреже және оның қасиеттері
Бекітемін:
|
Бөлім: Бүтін көрсеткішті дәреже |
Мектеп: |
|
|
Педагогтің аты-жөні: |
|
|
|
Күні: |
|
|
|
Сынып:7 |
Сабаққа қатысқандар саны: |
Қатыспағандар саны: |
|
Сабақтың тақырыбы: |
Натурал көрсеткішті дәреже және оның қасиеттері |
|
|
Осы сабақта қол жеткізілетін оқу мақсаттары (оқу бағдарламасына сілтеме) |
7.1.2.1натурал көрсеткішті дәреже анықтамасын және оның қасиеттерін білу; 7.1.2.2санның дәрежесі қандай цифрғааяқталатынын анықтау;
|
|
|
Сабақтың мақсаты: |
-натурал көрсеткішті дәреже анықтамасын және оның қасиеттерін білу; санның дәрежесі қандай цифрғааяқталатынын анықтау; натурал көрсеткішті дәреженің қасиеттерін қолдану; |
|
Сабақтың тақырыбы:
|
Кезең . уақыт |
Мұғалімнің іс-әрекеті |
Оқушының іс-әрекеті |
Бағалау |
ресурс |
|
Сабақтың басы 5мин |
Ынтымақтастық атмосферасын бір – бірімен жылы сәлемдесу арқылы қалыптастырдым. Кешегі өткен сабақ бойынша алған кері байланыста жазылған сұрақтар бойынша, түсінбеген мәліметтер бойынша жұмыс жүргіземін. |
Салемдесу; Үй тапсырмасын айту Топқа боліну |
Жарайсың Керемет Оте жақсы Т.б. |
Тақта слайд |
|
Мағынаны тану 5мин |
|
Оқушылар сұрақтарға ауызша кері байланыс жасайды |
Белсенділік танытқан оқушыларды мұғалімнің мақтау сөздермен бағалауы |
Оқулық: Алгебра 7 сынып |
|
Сабақтың ортасы 30мин |
|
|
ҚБ: «Екі жұлдыз, бір
ұсыныс» бойынша мұғалімнің
бағалауы |
Оқулық: Алгебра 7 сынып « |
|
|
Оқулықтан есептер шығару
|
= = =b9
=
№1.2 жауаптары
Дескриптор: -Негіздері бірдей сандарды көбейту ережесін қолданады -орнектерді ықшамдайды
|
ҚБ: Жұпта өзара бағалау «+», « - |
Тақта Бор Кітап Дәптер Интерактивті тақта |
|
|
|
|
Дескриптор: -натурал санның дәрежесін дқрыс табады; Амалды орындайды 2 балл |
Тақта Бор Кітап Дәптер Интерактивті тақта |
|
Сабақтың соғы 5мин |
|
«Жетістік баспалдағы» кері байланыс парағы таратылады. Мақсаты: Өз ойын айтып, сабақты бекіту, қорытындылау. Тиімділігі:Оқушы алған білімін жинақтап, саралай білуге дағдыланады. Саралау: Бұл тапсырмада саралаудың «Қорытынды» тәсілі көрініс табады. |
Сабақтағы белсенділігіне сәйкес бағаланады |
|
шағым қалдыра аласыз
















Үй
тапсырмасын береді: №1.10












