Пән: Алгебра
Қысқа мерзімді жоспар №1-сабак
|
Ұзақ мерзімді жоспар бөлімі: Комплекс сандар |
Мектеп: |
|
Педагогтің аты-жөні: |
|
|
Күні: |
|
|
Сыныбы: 11 |
Қатысушылар саны: Қатыспағандар саны: |
|
Сабақтың тақырыбы: |
Жорамал сандар. Комплекс сандар анықтамасы |
|
Оқу бағдарламасына сәйкес оқу мақсаты |
11.1.1.1-комплекс санның және модулінің анықтамаларын білу; 11.1.1.2-комплекс санды комплекс жазықтықта кескіндей алу; 11.1.1.3-түйіндес комплекс сандар анықтамасы мен олардың қасиеттерін білу; |
|
Сабақтың мақсаты: |
-комплекс санның және модулінің анықтамаларын біледі; -комплекс санды комплекс жазықтықта кескіндей алады; -түйіндес комплекс сандар анықтамасы мен олардың қасиеттерін біледі; |
Сабақтың барысы:
|
Сабақ кезеңі/Уақыты |
Оқулықпен жұмыс. |
Оқушының іс-әрекеті |
Бағалау |
Ресурстар |
|
Сабақтың басы |
Оқушылардың сабаққа дайындығын нақтылайды Оқушылармен бірге оқу мақсаттарын, бағалау критерийлерін нақтылайды Оқушылардың сабақтың мақсатын, күтілетін нәтижелерін түсінгендігін нақтылайды Сабақтың тақырыбына қатысты жағдаяттар туындатады |
Мұғалім сұрақтарына жауап береді Мұғаліммен бірге оқу мақсаттарын, бағалау критерийлерін талқылайды Мұғалімнің айтқандарын дәптерлеріне жазып отырады |
Мұғалім ұйымдастыру кезеңінде белсенділік танытқан оқушыларды «Мадақтау сөз» әдісіарқылы бағалайды: «Жарайсың! Жақсы! Өте жақсы! Талпын!» |
Түрлі түсті қима қағаздар
|
|
Сабақтың ортасы |
комплексжазықтықта (Арган диаграммалары арқылы) комплекс сандарды бейнелеу Арган диаграммасында кескіндеу. Кез
келген Мысалы: Мына комплекс
сандарды: а) Шешуі: Төмендегі суретте есептің шешімі кескінделген
Комплекс сандарды комплекс жазықтықтабейнелеу идеясын швейцар математигі Жан Арганд (1768-1822) ұсынғандықтан, комплекс сандарды геометриялық кескіндеуді Арган диаграммасы деп атайды.
|
|
Дескриптор: -1-ші сұраққа жауап береді. 1-балл -2-ші сұраққа жауап береді. 1-балл -3-ші сұраққа жауап береді. 1-балл Әрбір дұрыс жауапка 1 балл қойылады
|
http://www.mathprofi.ru/kompleksnye_chisla_dlya_chainikov.html
https://artofproblemsolving.com/wiki/index.php/Complex_number
|
|
Сабақтың соңы |
|
Оқушылар «теңгерім дөңгелегін»толтырады. Оқушылар жетістік критерийлері бойынша таңдау жасайды, неге ? деген сұраққа жауап береді. |
Бағалау. Оқушылар бір-бірін ауызша критерий бойынша бағалайды. - Кейбір оқушыларға мұғалім тарапынан кері байланыс беріледі. |
|
|
|
|
|
|
|
Қысқа мерзімді жоспар №2-сабак
|
Ұзақ мерзімді жоспар бөлімі: Комплекс сандар |
Мектеп: |
|
Педагогтің аты-жөні: |
|
|
Күні: |
|
|
Сыныбы: 11 |
Қатысушылар саны: Қатыспағандар саны: |
|
Сабақтың тақырыбы: |
Жорамал сандар. Комплекс сандар анықтамасы |
|
Оқу бағдарламасына сәйкес оқу мақсаты |
11.1.1.1-комплекс санның және модулінің анықтамаларын білу; 11.1.1.2-комплекс санды комплекс жазықтықта кескіндей алу; 11.1.1.3-түйіндес комплекс сандар анықтамасы мен олардың қасиеттерін білу; |
|
Сабақтың мақсаты: |
-комплекс санның және модулінің анықтамаларын біледі; -комплекс санды комплекс жазықтықта кескіндей алады; -түйіндес комплекс сандар анықтамасы мен олардың қасиеттерін біледі; |
Сабақтың барысы:
|
Сабақ кезеңі/Уақыты |
Оқулықпен жұмыс. |
Оқушының іс-әрекеті |
Бағалау |
Ресурстар |
|
Сабақтың басы |
Оқушылардың сабаққа дайындығын нақтылайды Оқушылармен бірге оқу мақсаттарын, бағалау критерийлерін нақтылайды Оқушылардың сабақтың мақсатын, күтілетін нәтижелерін түсінгендігін нақтылайды Сабақтың
тақырыбына қатысты жағдаяттар туындатады |
Мұғалім сұрақтарына жауап береді Мұғаліммен бірге оқу мақсаттарын, бағалау критерийлерін талқылайды Мұғалімнің айтқандарын дәптерлеріне жазып отырады Төменде көрсетілген қасиеттерді оқушылардың өзіне дәлелдеуді ұсыныңыз. Жеке жұмыс:
|
Мұғалім ұйымдастыру кезеңінде белсенділік танытқан оқушыларды «Мадақтау сөз» әдісіарқылы бағалайды: «Жарайсың! Жақсы! Өте жақсы! Талпын!» |
Түрлі түсті қима қағаздар
|
|
Сабақтың ортасы |
Түйіндес комплекс сандардың анықтамасына оқушыларды келтіріңіз. а+ biжәнеа – bi сандар түйіндес комплекс сандар деп аталады. Түйіндес комплекс сандардың
белгілеуі
Оқушылардың білімдерін қайталау үшін оқушыларға келесі сандарға түйіндес сан табуды ұсыныңыз z = 5 z = – 3i Жауатарын талқылаңыз және оқушаларға оларды жалпылауға ұсыныңыз. Оқушыларға екі өзара түйіндес сандар жұбын беріңіз және оларды қосуды сұраңыз. Нәтижелерін салыстыру және қорытынды жасау. Сыныппен жауаптарын талқылаңыз. Оқушыларға түйіндес комплес сандардың қасиеттерінен шығатын салдарды беріңіз. Салдар:
z +
z* = 2x. |
|
Дескриптор: -1-ші сұраққа жауап береді. 1-балл -2-ші сұраққа жауап береді. 1-балл -3-ші сұраққа жауап береді. 1-балл Әрбір дұрыс жауапка 1 балл қойылады
|
ДК экраны Сұрақтар топтамасы. Оқулық 11-сынып.
|
|
Сабақтың соңы |
|
|
Бағалау. Оқушылар бір-бірін ауызша критерий бойынша бағалайды. - Кейбір оқушыларға мұғалім тарапынан кері байланыс беріледі. |
|
Қысқа мерзімді жоспар №3-сабак
|
Ұзақ мерзімді жоспар бөлімі: Комплекс сандар |
Мектеп: |
|
Педагогтің аты-жөні: |
|
|
Күні: |
|
|
Сыныбы: 11 |
Қатысушылар саны: Қатыспағандар саны: |
|
Сабақтың тақырыбы: |
Алгебралық түрдегі комплекс сандарға амалдар қолдану |
|
Оқу бағдарламасына сәйкес оқу мақсаты |
11.1.2.1- алгебралық түрде берілген комплекс сандарға арифметикалық амалдар қолдану; 11.1.2.2-алгебралық түрдегі комплекс санды түтін дәрежеге шығарғанда in мәнінің заңдылығын қолдану; 11.1.2.3-комплекс санның квадрат түбірін таба алу; |
|
Сабақтың мақсаты: |
- алгебралық түрде берілген комплекс сандарға арифметикалық амалдар қолданады;-алгебралық түрдегі комплекс санды түтін дәрежеге шығарғанда in мәнінің заңдылығын қолданады; 11.1.2.3-комплекс санның квадрат түбірін таба алады; |
Сабақтың барысы:
|
Сабақ кезеңі/Уақыты |
Оқулықпен жұмыс. |
Оқушының іс-әрекеті |
Бағалау |
Ресурстар |
||||||||||||
|
Сабақтың басы |
Мұғалім оқушыларға бейне ресурсты көруді ұсынады:https://www.youtube.com/watch?v=jUA3600ztTc&t=223s Мұғалім оқушыларға жаңа материалды түсіндіреді. Берілген комплекс саннан квадрат түбір табу үшін тізбектелген нұсқау жасайды. |
Оқушылар жұппен жұмыс
жасайды және
|
Мұғалім ұйымдастыру кезеңінде белсенділік танытқан оқушыларды «Мадақтау сөз» әдісіарқылы бағалайды: «Жарайсың! Жақсы! Өте жақсы! Талпын!» |
|||||||||||||
|
Сабақтың ортасы |
Жаңасабақтыигеру. Есеп
1. Шешуі.
Жүйеніңекі нақты шешімі
бар: Жауабы:
Есеп2.
Есептеңіз:
Шешуі. Бұл тек екікомплекс санныңнақтыжәнежорамалбөліктерібір-бірінетеңболғандағанамүмкін:
Жауабы: |
Тапсырма 3.Табыңыздар:
Тапсырма 4.Алгебралық түрде берілген комплекс саннан квадрат түбірді шығарыңыз:
Жауаптары:
c)
d)
f)
g)
1-ші қосымша Келесітапсырманың(27-36) мысалдарыншешіңіздер. Тапсырма. Комплекс сан түбірінің барлық мәндерін табыңыздар.
20)
24)
28)
32)
35)
|
Дескриптор: -1-ші сұраққа жауап береді. 1-балл -2-ші сұраққа жауап береді. 1-балл -3-ші сұраққа жауап береді. 1-балл
Әрбір дұрыс жауапка 1 балл қойылады
|
ДК экраны
Сұрақтар топтамасы.
Оқулық 11-сынып.
|
||||||||||||
|
Сабақтың соңы |
Сабақтың басында қалыптасқан табыс критерийлерін талдай отырып, оқушылар өз жұмысының қорытындысын өз бетінше шығарады . Мұғалім оқушылар жұмысының белгілі бір сәттеріне назар аудара отырып, олардың қызметінің өнімділігіне, жұмысқа қабілеттілігін жақсарту бойынша ұсыныстарға өз бағасын береді. Рефлексия. Оқушылар оқылған материалдың күрделілік деңгейі, бекітуді талап ететін негізгі сәттер туралы пікір айтады . Сондай-ақ оқу сабағы соңында өз білімдерін бағалайды. |
Әрбіроқушышешудағдысынжетілдіруүшінтоптыңтізімібойыншаоныңреттікнөмірінесәйкескелетінмысалнөмірінжәнеекіеселенгеннөмірді (әрнөмірденекімысалдан) таңдайды. Мысалы:Кәрімовтізімбойынша 7-ші , онда1-шіқосымшаныңәрбірнөмірінен 7 және 14 мысалдыорындайды. Тапсырма 6.Комплекс сан түбірінің барлық мәндерін табыңыздар.
1)
|
Бағалау. Оқушылар бір-бірін ауызша критерий бойынша бағалайды. - Кейбір оқушыларға мұғалім тарапынан кері байланыс беріледі.
|
|
Қысқа мерзімді жоспар №4-сабак
|
Ұзақ мерзімді жоспар бөлімі: Комплекс сандар |
Мектеп: |
|
Педагогтің аты-жөні: |
|
|
Күні: |
|
|
Сыныбы: 11 |
Қатысушылар саны: Қатыспағандар саны: |
|
Сабақтың тақырыбы: |
Алгебралық түрдегі комплекс сандарға амалдар қолдану |
|
Оқу бағдарламасына сәйкес оқу мақсаты |
11.1.2.1- алгебралық түрде берілген комплекс сандарға арифметикалық амалдар қолдану; 11.1.2.2-алгебралық түрдегі комплекс санды түтін дәрежеге шығарғанда in мәнінің заңдылығын қолдану; 11.1.2.3-комплекс санның квадрат түбірін таба алу; |
|
Сабақтың мақсаты: |
- алгебралық түрде берілген комплекс сандарға арифметикалық амалдар қолданады;-алгебралық түрдегі комплекс санды түтін дәрежеге шығарғанда in мәнінің заңдылығын қолданады; 11.1.2.3-комплекс санның квадрат түбірін таба алады; |
Сабақтың барысы:
|
Сабақ кезеңі/Уақыты |
Оқулықпен жұмыс. |
Оқушының іс-әрекеті |
Бағалау |
Ресурстар |
||||||||||||||||||||||||||||||||||||||
|
Сабақтың басы |
оқушылардың білімін бақылау және түзету, шешім тәсілін талқылау кезінде жіберілген қателіктерге байланысты сабақ барысы, кері байланыс ( ауызша- түсініктеме, жазбаша– тақтадағы немесе студенттің дәптеріне белгі қою ). |
Әрбір оқушы шешу дағдысын жетілдіру үшін топтың тізімі бойынша оның реттік нөміріне сәйкес келетін мысал нөмірін таңдайды.
|
Мұғалім ұйымдастыру кезеңінде белсенділік танытқан оқушыларды «Мадақтау сөз» әдісіарқылы бағалайды: «Жарайсың! Жақсы! Өте жақсы! Талпын!» |
Түрлі түсті қима қағаздар
|
||||||||||||||||||||||||||||||||||||||
|
Сабақтың ортасы |
Тапсырма 1. Комплекс сандарберілген:
Топтық жұмыс. оқушылардың білімін бақылау және түзету, шешім тәсілін талқылау кезінде жіберілген қателіктерге байланысты сабақ барысы, кері байланыс ( ауызша- түсініктеме, жазбаша– тақтадағы немесе студенттің дәптеріне белгі қою ). Қажетті әдістемелік көмек көрсетеді. Тапсырмалар шешімін ресімдеу үлгісін ұсынады. Тапсырма
3. Есептеңіздер. Шешуі. Дәлелденген түбірлер формуласын қолданайық. Мұнда
Жауабы:
Салдар.
Дәлелдеуі.
Тапсырма 4.
Есептеңіз:
Шешуі. Дәлелденген салдарды
қолданамыз:
Оқушылардың іс- әрекеті-оқушылар жеке жұмыс жасайды және Тапсырма 5. Квадрат түбірлерді есептеңіздер:
Тапсырма 6.
Егер Тапсырма 7. Теңдеулердің барлық шешімдерін табыңыздар:
|
Оқушылар 4 топқа бөлініп, әр топ бір есептен шығарады. «Галерея» әдісімен бірін-бірі тексереді, «Бағдаршам» тәсілімен бірін-бірі бағалайды. апсырма 2. Есептеңіздер:
-тің кез келген нақты мәні
үшін Теорема.
мұнда жақша ішіндегі квадрат түбірлер оң сандардан алынған арифметикалық квадрат түбірлер болады.
Дәлелдеуі. Комплекс саннан
бір-біріне қарама-қарсы болатындай екі түбір шығатыны
белгілі. немесе
Осы жүйенің әрбір теңдеуін квадраттайық:
Екінші теңдеуді біріншісіне қосайық:
Мұнда
Теңдеудің екі түбірі де оң
мәндер қабылдайды, өйткені
Енді түбірлердің алдындағы таңбаларды дұрыс таңдау қалды. (2) теңдіктерінен
|
Дескриптор: -1-ші сұраққа жауап береді. 1-балл -2-ші сұраққа жауап береді. 1-балл -3-ші сұраққа жауап береді. 1-балл
Әрбір дұрыс жауапка 1 балл қойылады
|
ДК экраны
Сұрақтар топтамасы.
Оқулық 11-сынып.
|
||||||||||||||||||||||||||||||||||||||
|
Сабақтың соңы |
Үйтапсырмасы. Таңдаған әдістердің көмегімен тапсырмаларды орындаңыздар. Тапсырма 8. Квадрат түбірлерді есептеңіздер:
Тапсырма 9. Теңдеулердің барлық шешімдерін табыңыздар:
|
Сабақтың басында қалыптасқан табыс критерийлерін талдай отырып, оқушылар өз жұмысының қорытындысын өз бетінше шығарады . Мұғалім оқушылар жұмысының белгілі бір сәттеріне назар аудара отырып, олардың қызметінің өнімділігіне, жұмысқа қабілеттілігін жақсарту бойынша ұсыныстарға өз бағасын береді. Рефлексия. Оқушылар оқылған материалдың күрделілік деңгейі, бекітуді талап ететін негізгі сәттер туралы пікір айтады . Сондай-ақ оқу сабағы соңында өз білімдерін бағалайды. |
Бағалау. Оқушылар бір-бірін ауызша критерий бойынша бағалайды. - Кейбір оқушыларға мұғалім тарапынан кері байланыс беріледі.
|
|
Қысқа мерзімді жоспар №5-сабак
|
Ұзақ мерзімді жоспар бөлімі: Комплекс сандар |
Мектеп: |
|
Педагогтің аты-жөні: |
|
|
Күні: |
|
|
Сыныбы: 11 |
Қатысушылар саны: Қатыспағандар саны: |
|
Сабақтың тақырыбы: |
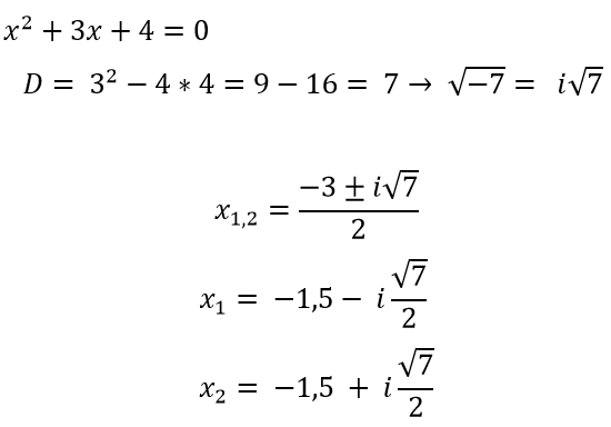
Квадрат теңдеулердің комплекс түбірлері |
|
Оқу бағдарламасына сәйкес оқу мақсаты |
11.1.2.4-квадрат теңдеулерді комплекс сандар жиынында шешу; |
|
Сабақтың мақсаты: |
-квадрат теңдеулерді комплекс сандар жиынында шешеді; |
Сабақтың барысы:
|
Сабақ кезеңі/Уақыты |
Оқулықпен жұмыс. |
Оқушының іс-әрекеті |
Бағалау |
Ресурстар |
|
Сабақтың басы |
Оқушылармен амандасып, сабақтыңтақырыбымен, мақсатымен және күтілетін нәтижелерімен таныстыру. Үйге берілген тапсырмаларды тексеру. Шолу сұрақтары: - алгебралық түрде ұсынылған комплекс санды квадрат түбірден қалай шығарамыз, ережесін айтыңыз және формуласын жазып көрсетіңіз. - мысал келтіріңіз, шығарылу жолын басқа оқушылардан сұрап көріңіз. |
|
Мұғалім ұйымдастыру кезеңінде белсенділік танытқан оқушыларды «Мадақтау сөз» әдісіарқылы бағалайды: «Жарайсың! Жақсы! Өте жақсы! Талпын!» |
Түрлі түсті қима қағаздар
|
|
Сабақтың ортасы |
|
Мысал 1:
Мысал 2:
Есептер шығару:
Есеп:
Жауабы : .
|
Дескриптор: -1-ші сұраққа жауап береді. 1-балл -2-ші сұраққа жауап береді. 1-балл -3-ші сұраққа жауап береді. 1-балл Әрбір дұрыс жауапка 1 балл қойылады
|
ДК экраны Сұрақтар топтамасы. Оқулық 11-сынып.
|
|
Сабақтың соңы |
|
Үйге тапсырма:
а)
б)
|
Бағалау. Оқушылар бір-бірін ауызша критерий бойынша бағалайды. - Кейбір оқушыларға мұғалім тарапынан кері байланыс беріледі. |
|
Қысқа мерзімді жоспар №6-сабак
|
Ұзақ мерзімді жоспар бөлімі: Комплекс сандар |
Мектеп: |
|
Педагогтің аты-жөні: |
|
|
Күні: |
|
|
Сыныбы: 11 |
Қатысушылар саны: Қатыспағандар саны: |
|
Сабақтың тақырыбы: |
Квадрат теңдеулердің комплекс түбірлері |
|
Оқу бағдарламасына сәйкес оқу мақсаты |
11.1.2.4-квадрат теңдеулерді комплекс сандар жиынында шешу; |
|
Сабақтың мақсаты: |
-квадрат теңдеулерді комплекс сандар жиынында шешеді; |
Сабақтың барысы:
|
Сабақ кезеңі/Уақыты |
Оқулықпен жұмыс. |
Оқушының іс-әрекеті |
Бағалау |
Ресурстар |
|
Сабақтың басы |
|
Туындаған сұрақтар бойынша есептерді талқылайды |
Мұғалім ұйымдастыру кезеңінде белсенділік танытқан оқушыларды «Мадақтау сөз» әдісіарқылы бағалайды: «Жарайсың! Жақсы! Өте жақсы! Талпын!» |
Түрлі түсті қима қағаздар
|
|
Сабақтың ортасы |
Есепті шешу алгоритмі.
Мысалы,
|
Оқушылар жұптарға бөлініп жұмыс жасайды, бір-бірімен тексереді
Есептеңіз:
|
Дескриптор: -1-ші сұраққа жауап береді. 1-балл -2-ші сұраққа жауап береді. 1-балл -3-ші сұраққа жауап береді. 1-балл Әрбір дұрыс жауапка 1 балл қойылады
|
ДК экраны Сұрақтар топтамасы. Оқулық 11-сынып.
|
|
Сабақтың соңы |
Сабақ соңында оқушылар «ББҮ» стратегиясы бойынша рефлексия жүргізеді: сабақтың оқу мақсаттарына сәйкес кері байланыс жасайды, өзін-өзі бағалайды. Үйге тапсырма |
Табыңыз
:№1
|
Бағалау. Оқушылар бір-бірін ауызша критерий бойынша бағалайды. - Кейбір оқушыларға мұғалім тарапынан кері байланыс беріледі. |
|
Қысқа мерзімді жоспар №7-сабак
|
Ұзақ мерзімді жоспар бөлімі: Комплекс сандар |
Мектеп: |
|
Педагогтің аты-жөні: |
|
|
Күні: |
|
|
Сыныбы: 11 |
Қатысушылар саны: Қатыспағандар саны: |
|
Сабақтың тақырыбы: |
Алгебраның негізгі теоремасы |
|
Оқу бағдарламасына сәйкес оқу мақсаты |
11.1.2.5-алгебраның негізгі теоремасын және оның салдарларын білу; |
|
Сабақтың мақсаты: |
-алгебраның негізгі теоремасын және оның салдарларын біледі; |
Сабақтың барысы:
|
Сабақ кезеңі/Уақыты |
Оқулықпен жұмыс. |
Оқушының іс-әрекеті |
Бағалау |
Ресурстар |
|||||||||||||||||||||||||||||||||||
|
Сабақтың басы |
Жұптық жұмыс (5 минут) Көпмүшені көбейткіштерге жіктеуді және көпмүшеліктің рационал түбірлері туралы теореманы қайталай отырып, оқушыларға төмендегіше проблемалық жағдаят туғызу: Төмендегі көпмүшеліктерді көбейткіштерге жіктеңіздер: a)
жұптарыңызбен жауаптарын талдаңыздар және қорытынды жасап көріңіздер. Не байқадыңыздар? |
Ұйымдастыру кезеңі (5 минут): Амандасу. Оқушылардың сабаққа дайындықтарын тексеру, сабақ мақсатын қойып тақырыпты жазғызу. Термин сөздерді үйлестіріп беру Үй жұмысын тексеру. Қайталау сұрақтарын қою. Оқушыларды жұпқа бөлу |
Мұғалім ұйымдастыру кезеңінде белсенділік танытқан оқушыларды «Мадақтау сөз» әдісіарқылы бағалайды: «Жарайсың! Жақсы! Өте жақсы! Талпын!» |
Түрлі түсті қима қағаздар
|
|||||||||||||||||||||||||||||||||||
|
Сабақтың ортасы |
ТЕОРЕМА Егер
Мұндағы
Егер Алгебраның алғашқы теоремасы деп аталатын теореманы алғаш рет 1608 жылы неміс математигі Петер Роте (1580 - 1671), 1629 жылы голланд математигі Альбер Жирар (1595 - 1632), 1637 жылы француз математигі Рене Декарт (1596 - 1650) қазіргі кездегі тұжырымнан өзгеше түрде мазмұндаған.1743 жылы швейцар математигі Леонард Эйлер (1707 - 1783) нақтылап қазіргі тұжырымға мәндес түрде былайша тұжырымдаған: коэффиценттері нақты сандар болатын сызықтық және квадраттық (2-дәрежелі) көбейткіштерге жіктеуге болады.1748 жылы француз математигі Жан Д'Аламбер (1717 - 1783) алгебраның негізгі теоремасының алғашқы дәлелдемесін жариялаған.1751 жылы Л.Эйлер дәлелдемесі шыққан.1799 жылы неміс математигі Карл Гаусс (1777 - 1855) бұл теореманың алғышартсыз дәлелдеген. Бұл теорема коэффициенттері мен айнымалының мәні комплекс сандар бола алатын бір айнымалылы көпмүшелер үшін екі теңкүшті тұжырымға келтіріледі. ТЕОРЕМА (алгебраның негізгі теоремасы)
Мұнда 1 тұжырым 2 тұжырымға тең күшті ТЕОРЕМА Тұрақтыдан өзге, нақты коэффициентті кез келген көпмүшелік нақты коэффициентті сызықтық көбейткіштер мен нақты коэффициентті теріс дискриминантты квадрат үшмүшеліктерге жіктеледі.
|
Мысалы: Шешуі: Жоғарыдағы теорема бойынша
берілген теңдеудің тағы бір түбірі бар және ол
Жауабы: Жұптық жұмыс (5 минут) Тапсырма: Егер: а)
б)
онда
Tоптық жұмыс (15 минут) Оқушыларды 4 оқушыдан «Атом.Молекула» әдісі бойынша топтарға бөлу. Топтар жұмыстарды «Карусель» әдісімен бағалайды. Яғни әрбір топ бір теңдеуден шешеді де жұмысты көрші топқа тексертуге береді. Тексеруші топ, егер шешіммен келіссе «+» таңбасын, егер шешіммен келіспесе «-» таңбасын қояды бірақ ештене түземейді. Басқа үш топтан тексеріліп келгеннен кейін нәтижелерін топ ішінде талқылайды, қателері болса, қатемен жұмыс жасайды. Тапсырмалар: Теңдеуді шешіңіздер:
Тақтамен жұмыс (5 минут) Тапсырма :
Жеке жұмыс(10 минут)
Жоғары қабілетті оқушылар үшін беруге болатын деңгейлік тапсырмалар: XI.51. ХI.52. ХI.53.Р
көпмүшесін
( XI.58. Қалыптастырушы бағалау (15 минут) Тапсырма 1. Көпмүшені көбейткіштерге
жіктеңіздер: 1) Тапсырма 2. Түбірлері 5 және 3+i бола алатын нақты коэффициентті үшінші дәрежелі көпмүшеге мысал келтіріп жазыңыздар. Тапсырма3. 1+iсаны |
Дескриптор: -1-ші сұраққа жауап береді. 1-балл -2-ші сұраққа жауап береді. 1-балл -3-ші сұраққа жауап береді. 1-балл Әрбір дұрыс жауапка 1 балл қойылады
|
ДК экраны Сұрақтар топтамасы. Оқулық 11-сынып.
|
|||||||||||||||||||||||||||||||||||
|
Сабақтың соңы |
Таңдау рефлексиясы ( 3 мин)
Үй тапсырмасына есептер беру.(2 мин)
|
Сұрақтары бар қорап Кабинетте қорап қойылып, оған оқушылар сабақтың соңында өз сұрақтарын қалдыра алады. Бұл сұрақтар келесі сабақтың басында талқыланады.
|
Бағалау. Оқушылар бір-бірін ауызша критерий бойынша бағалайды. - Кейбір оқушыларға мұғалім тарапынан кері байланыс беріледі.
|
|
|||||||||||||||||||||||||||||||||||
Қысқа мерзімді жоспар №8-сабак
|
Ұзақ мерзімді жоспар бөлімі: Комплекс сандар |
Мектеп: |
|
Педагогтің аты-жөні: |
|
|
Күні: |
|
|
Сыныбы: 11 |
Қатысушылар саны: Қатыспағандар саны: |
|
Сабақтың тақырыбы: |
Алгебраның негізгі теоремасы |
|
Оқу бағдарламасына сәйкес оқу мақсаты |
11.1.2.5-алгебраның негізгі теоремасын және оның салдарларын білу; |
|
Сабақтың мақсаты: |
-алгебраның негізгі теоремасын және оның салдарларын біледі; |
Сабақтың барысы:
|
Сабақ кезеңі/Уақыты |
Оқулықпен жұмыс. |
Оқушының іс-әрекеті |
Бағалау |
Ресурстар |
|
Сабақтың басы |
"Өзара сауалнаманы" қолдану арқылы теория бойынша сауалнама жүргізу. Бағалау критерийлерін алдын ала құрастыра отырып, әркім өз серіктесіне теория бойынша сұрақ қойып қана қоймай, одан кейін оны бағалап, жауаптың қандай да бір ұпайының не үшін қойылғанын көрсетуі тиіс. Содан кейін рөлдерімен ауысады. |
Өзара сәлемдесу/ Назарларын сабаққа аудару Теория бойынша сауалнаманың дәл осындай түрі әр оқушыны жұмысқа қосуға мүмкіндік береді,дұрыс және дұрыс емес жауаптар тіркеледі. Мұғалім міндетті түрде процесті қадағалайды, қажет болған жағдайда сұрақ қоюға қатысады..Өткен сабақта біз "алгебраның негізгі теоремасы" тақырыбы бойынша теорияны талдадық, бірақ теорияны жүйелеуге, меңгеруге және тереңдетуге не көмектеседі? Әрине, тәжірибе.
|
Мұғалім ұйымдастыру кезеңінде белсенділік танытқан оқушыларды «Мадақтау сөз» әдісіарқылы бағалайды: «Жарайсың! Жақсы! Өте жақсы! Талпын!» |
Түрлі түсті қима қағаздар
|
|
Сабақтың ортасы |
Практикалық тапсырмаларды шешуді жұптық немесе жеке жұмыс түрінде ұйымдастыруға болады. Әрбір оқушы тапсырмалар тізімін алады. Тәртіп бойынша әркім, жеке немесе жұпта шешеді. Мұғалімде осы тапсырмалардың әрқайсысы дұрыс рәсімдеуімен алдын-ала шешілген нақты жауабымен дайын болады.Шешіп болғаннан кейін, мұғалім үстеліне жақындап,әрбір шешу қадамын толық салыстырады, егер шешім шықпаса немесе оқушы басқа жолмен жүрсе , онда ол міндетті түрде мұғалімге өзінің жұмысын тексеруге көрсетеді. Егер бәрі дұрыс болса, онда орнына отырады және келесі тапсырмаларды шешуді жалғастырады. Нәтижесінде барлық тапсырмалар аяқталды. Өзінің жұмыс қарқыны арқасында, шешімінің дұрыстығын ескере отырып, әркім тақырып бойынша өз күшін бағалай алады және ол қанша ұпай алғандығын есептей алады. Дұрыс орындалған тапсырма 2 ұпаймен бағаланады. Тапсырма № 1 Теңдеуді шеш және көбейткіштерге жікте
Жауабы:
Тапсырма № 2 Нақты
параметрлерін Жауабы:
Тапсырма № 3 Нақты апараметрін табыңыз, көпмүшенің түбірлері
Жауабы:
Тапсырма № 4 Көпмүшені
көбейткіштерге жіктеңіз: Жауабы:
|
Тапсырма № 5 Нақты параметрлерінm,n табыңыз, егерP(x) α түбірі белгілі болса және басқа түбірлерін анықтау, егер P(x)= Жауабы:
Тапсырма № 6 Нақты
параметрлерін Жауабы:
Өздік жұмыс (сараланған)
Нақты параметрлерінm,nанықтау, егерP(x)-тіңαтүбірі белгілі болса және басқа түбірлерін анықтау, P(x)= Көпмүшені көбейткіштерге жіктеңіз. Алгебраның негізгі теоремасынан қолданылған тергеулерді көрсету. 3 ұпай – параметрлерін табу. 3 ұпай – түбірлерін табу. 3 ұпай –R жиынында көбейткіштерге жіктеу. 1 ұпай – алгебраның негізгі теоремасынан қолданылған тергеулерді көрсету. Жауабы:
|
Дескриптор: -1-ші сұраққа жауап береді. 1-балл -2-ші сұраққа жауап береді. 1-балл -3-ші сұраққа жауап береді. 1-балл Әрбір дұрыс жауапка 1 балл қойылады
|
ДК экраны Сұрақтар топтамасы. Оқулық 11-сынып.
|
|
Сабақтың соңы |
|
Жалпы қайталау Үй жұмысы: теориялық материалды жаттау. Тапсырма № 1 Теңдеуді 2
әдіспен шешіңіз:
Тапсырма № 2. Теңдеуді шешіңіз және «а» табыңыз:
|
Бағалау. Оқушылар бір-бірін ауызша критерий бойынша бағалайды. - Кейбір оқушыларға мұғалім тарапынан кері байланыс беріледі. |
|
Қысқа мерзімді жоспар №9-сабак
|
Ұзақ мерзімді жоспар бөлімі: Көрсеткіштік және логарифмдік функциялар |
Мектеп: |
|
Педагогтің аты-жөні: |
|
|
Күні: |
|
|
Сыныбы: 11 |
Қатысушылар саны: Қатыспағандар саны: |
|
Сабақтың тақырыбы: |
Көрсеткіштік функция, оның қасиеттері және графигі |
|
Оқу бағдарламасына сәйкес оқу мақсаты |
11.3.1.14-көрсеткіштік функцияның анықтамасын білу және оның графигін салу; 11.3.1.15-көрсеткіштік функцияның қасиеттерін есептер шығаруда қолдану; |
|
Сабақтың мақсаты: |
-көрсеткіштік функцияның анықтамасын білу және оның графигін салады; -көрсеткіштік функцияның қасиеттерін есептер шығаруда қолданады; |
Сабақтың барысы:
|
Сабақ кезеңі/Уақыты |
Оқулықпен жұмыс. |
Оқушының іс-әрекеті |
Бағалау |
Ресурстар |
|
Сабақтың басы |
Ұйымдастыру кезеңі |
|
Мұғалім ұйымдастыру кезеңінде белсенділік танытқан оқушыларды «Мадақтау сөз» әдісіарқылы бағалайды: «Жарайсың! Жақсы! Өте жақсы! Талпын!» |
Түрлі түсті қима қағаздар
|
|
Сабақтың ортасы |
|
|
Дескриптор: -1-ші сұраққа жауап береді. 1-балл -2-ші сұраққа жауап береді. 1-балл -3-ші сұраққа жауап береді. 1-балл Әрбір дұрыс жауапка 1 балл қойылады
|
ДК экраны Сұрақтар топтамасы. Оқулық 11-сынып.
|
|
Сабақтың соңы |
|
Үйге тапсырма Дидактикалық материал
Рефлексия Сабақтан алған әсерін, білімін, пікір тілектерін, ұсыныстарын жазады. Мен түсіндім........................ Мен білгім келеді....................... Менің ұсынысым........................... |
Бағалау. Оқушылар бір-бірін ауызша критерий бойынша бағалайды. - Кейбір оқушыларға мұғалім тарапынан кері байланыс беріледі. |
|
Қысқа мерзімді жоспар №10-сабак
|
Ұзақ мерзімді жоспар бөлімі: Көрсеткіштік және логарифмдік функциялар |
Мектеп: |
|
Педагогтің аты-жөні: |
|
|
Күні: |
|
|
Сыныбы: 11 |
Қатысушылар саны: Қатыспағандар саны: |
|
Сабақтың тақырыбы: |
Көрсеткіштік функция, оның қасиеттері және графигі |
|
Оқу бағдарламасына сәйкес оқу мақсаты |
11.3.1.14-көрсеткіштік функцияның анықтамасын білу және оның графигін салу; 11.3.1.15-көрсеткіштік функцияның қасиеттерін есептер шығаруда қолдану; |
|
Сабақтың мақсаты: |
-көрсеткіштік функцияның анықтамасын білу және оның графигін салады; -көрсеткіштік функцияның қасиеттерін есептер шығаруда қолданады; |
Сабақтың барысы:
|
Сабақ кезеңі/Уақыты |
Мұғалімнің іс-әрекеті |
Оқушының іс-әрекеті |
Бағалау |
Ресурстар |
|
Сабақтың басы |
Ұйымдастыру кезеңі: Оқушылармен сәлемдесу. Сабаққа дайындығын пысықтау.
|
Үй тапсырмасын топта тексеру. Үй тапсырмасында қиындық тудырған есепті сыныппен біріге отырып талқылау.
Бүгінгі сабаққа қатысты bilimland.kz порталынан бейне қарау.
Бүгінгі сабақтын мақсаты мен күтілетін нәтижелер таныстырылады.
|
Мұғалім ұйымдастыру кезеңінде белсенділік танытқан оқушыларды «Мадақтау сөз» әдісіарқылы бағалайды: «Жарайсың! Жақсы! Өте жақсы! Талпын!» |
Түрлі түсті қима қағаздар
|
|
Сабақтың ортасы |
Анықтама:
Егер
Мысалы,
y = Зерттеу жұмысыТоптық тапсырма.1-топ 2-топ
y
=
|
y =
|
Дескриптор: -1-ші сұраққа жауап береді. 1-балл -2-ші сұраққа жауап береді. 1-балл -3-ші сұраққа жауап береді. 1-балл Әрбір дұрыс жауапка 1 балл қойылады
|
ДК экраны Сұрақтар топтамасы. Оқулық 11-сынып.
|
|
Сабақтың соңы |
Үйге тапсырма №7. Функцияның графигін салыңыз: а)
y
= №8.
а) m > n; ә) m < n теңсіздігі шығады? №9.Егер:
теңсіздігі орындалса,
онда |
Қорытынды. Сабақ соңында оқушылар рефлексия жүргізеді:
|
Бағалау. Оқушылар бір-бірін ауызша критерий бойынша бағалайды. - Кейбір оқушыларға мұғалім тарапынан кері байланыс беріледі. |
|
Қысқа мерзімді жоспар №11-сабак
|
Ұзақ мерзімді жоспар бөлімі: Көрсеткіштік және логарифмдік функциялар |
Мектеп: |
|
Педагогтің аты-жөні: |
|
|
Күні: |
|
|
Сыныбы: 11 |
Қатысушылар саны: Қатыспағандар саны: |
|
Сабақтың тақырыбы: |
Көрсеткіштік функция, оның қасиеттері және графигі |
|
Оқу бағдарламасына сәйкес оқу мақсаты |
11.3.1.14-көрсеткіштік функцияның анықтамасын білу және оның графигін салу; 11.3.1.15-көрсеткіштік функцияның қасиеттерін есептер шығаруда қолдану; |
|
Сабақтың мақсаты: |
-көрсеткіштік функцияның анықтамасын білу және оның графигін салады; -көрсеткіштік функцияның қасиеттерін есептер шығаруда қолданады; |
Сабақтың барысы:
|
Сабақ кезеңі/Уақыты |
Оқулықпен жұмыс. |
Оқушының іс-әрекеті |
Бағалау |
Ресурстар |
||||||||||||||||||||
|
Сабақтың басы |
Ұйымдастыру кезеңі: Сабақтың басын ұйымдастыру. Мотивация. |
Тапсырма№1: /Ұжымдық жұмыс/ Бүгінгі сабақтағы әңгіме тағы
да көрсеткіштік функция жайлы болмақ. Оқушылар
«GeoGebra» бағдарламасын
қолдана отырып ноутбук немесе планшетте
y=4x,
y= Мақсаты: Графиктер бойынша функцияның қасиеттерін анықтай білу дағдыларын тексеру.
|
Мұғалім ұйымдастыру кезеңінде белсенділік танытқан оқушыларды «Мадақтау сөз» әдісіарқылы бағалайды: «Жарайсың! Жақсы! Өте жақсы! Талпын!» |
Түрлі түсті қима қағаздар
|
||||||||||||||||||||
|
Сабақтың ортасы |
Оқушылар өз жұмыстарын ұсынады. Оларға төмендегіше жетелеуші сұрақтар қойылады: Берілген функциялар
бір-бірінен несімен ерекшеленетінін айтыңыздар? (олар негіздерінің
әр түрлілігімен ерекшеленеді: а
=4,
а
= Экранда пайда болған
графиктерден нені байқадыңыздар?
(y=4x,
y= Ал сіздер қалай ойлайсыздар, бұл функциялардың өсуі мен кемуі неге байланысты? (көрсеткіштік функцияның негізі а>1 болғанда функцияның монотонды өсетіні көрініп тұр. а-ның мәні неғұрлым үлкен болған сайын, соғұрлым қатты өсу болады. Ал 0< а<1 болғанда көрсеткіштік функция кемиді.а-ның мәні неғұрлым кіші болған сайын, соғұрлым қатты кемиді.) Бүгін біз көрсеткіштік функция жайлы білімімізді әрі қарай кеңітетін боламыз. Әсіресе, негізіне қатысты көрсеткіштік функцияның қандай қасиеттерге ие екендігін білетін боламыз. Тапсырма№3: Берілген графиктерге қарап қандай қорытынды жасауға болады?
Қорытынды: Бұл функциялардың (негізіне мән беріңіздер) графиктері Oy-ке қарағанда симметриялы.
Көрсеткіштік функцияның графигі (функцияның өзін де,
графигін де экспонента деп атайды) үнемі координаттары (0;1)
болатын нүктеден өтеді. Сәйкесінше y = aх жәнеy =(1/а) хфункцияларының графиктері симметриялы
болады,мұндағыа>0,
а
Маңызды ескерту: Дәрежелік және көрсеткіштік функция ұғымдарын шатастырмауымыз керек. Естеріңізге салайық,y = xа – дәрежелік, ал y = aх– көрсеткіштік функция деп аталады. Ал y =xx функциясы көрсеткіштік те, дәрежелік те емес, оны кейде көрсеткішті-дәрежелік деп атайды. |
Тапсырма№2: /Жеке жұмыс/ Кестені толтырыңыздар. Көрсеткіштік функция негізіне қатысты қандай қасиеттерге ие?
Слайдтағы дайын жауап арқылы өзін-өзі тексеру
Қорытынды жасайық: көрсеткіштік функцияның негізгі қасиеттері оның негізіне тәуелсіз бірдей болады, тек қана монотондылығына байланысты функцияның қасиеті өзгереді. Тапсырма №4. /Практикалық жұмыс/ а)
b) Кестені толтырыңыздар.
Қорытынды: y = f(x) + n функциясының графигі y = f(x) функциясының графигін ордината өсіне қатысты егер n > 0 болса, онда n бірлік жоғары қарай, сәйкесінше, n < 0 болса, |n| бірлік төменге қарай параллель көшіруден алынады. |
Дескриптор: -1-ші сұраққа жауап береді. 1-балл -2-ші сұраққа жауап береді. 1-балл -3-ші сұраққа жауап береді. 1-балл
Әрбір дұрыс жауапка 1 балл қойылады
|
ДК экраны
Сұрақтар топтамасы.
Оқулық 11-сынып.
|
||||||||||||||||||||
|
Сабақтың соңы |
Оқушылар кестеде берілген функцияларды бір-бір бағаннан бөліп алып, функцияларды монотондылыққа зерттейді.
Жұмысты бағалау түрі: Сыныптажұптар арасында өзара тексеру.
|
|
Бағалау. Оқушылар бір-бірін ауызша критерий бойынша бағалайды. - Кейбір оқушыларға мұғалім тарапынан кері байланыс беріледі.
|
|
Қысқа мерзімді жоспар №12-сабак
|
Ұзақ мерзімді жоспар бөлімі: Көрсеткіштік және логарифмдік функциялар |
Мектеп: |
|
Педагогтің аты-жөні: |
|
|
Күні: |
|
|
Сыныбы: 11 |
Қатысушылар саны: Қатыспағандар саны: |
|
Сабақтың тақырыбы: |
Санның логарифмі және оның қасиеттері |
|
Оқу бағдарламасына сәйкес оқу мақсаты |
11.3.1.16-санның логарифмі, ондық және натурал логарифмдер анықтамаларын білу; 11.3.1.17-логарифм қасиеттерін білу және оларды логарифмдік өрнектерді түрлендіруде қолдану; |
|
Сабақтың мақсаты: |
-санның логарифмі, ондық және натурал логарифмдер анықтамаларын біледі; -логарифм қасиеттерін білу және оларды логарифмдік өрнектерді түрлендіруде қолданады; |
Сабақтың барысы:
|
Сабақ кезеңі/Уақыты |
Оқулықпен жұмыс. |
Оқушының іс-әрекеті |
Бағалау |
Ресурстар |
||||||||||||
|
Сабақтың басы |
Ұйымдастыру. Амандасу, оқушылардың зейінін сабаққа шоғырландыру. Оқушыларды үш топқа бөлу: |
Оқушылармен бірге сабақ мақсаттарын/ОМ анықтап алу;
|
Мұғалім ұйымдастыру кезеңінде белсенділік танытқан оқушыларды «Мадақтау сөз» әдісіарқылы бағалайды: «Жарайсың! Жақсы! Өте жақсы! Талпын!» |
Түрлі түсті қима қағаздар
|
||||||||||||
|
Сабақтың ортасы |
Жаңа сабақ: Логарифм.
Анықтама.
1-мысал. Мәнін табайық:
а) а)
б)
2-мысал.
|
. Пысықтау сұрақтары. 1) Натурал логарифм дегеніміз не? 2) Неліктен теріс санның логарифмі анықталмайды? 3) Потенциалдау дегеніміз не? 4) Негізі е болатын санның логарифмі қалай анықталады? 5) Санның логарифмі деген не? ІІ. Ауызша есептер
Топтық жұмыс І топ.
ІІ топ.
ІІІ топ.
және мәндерін есептеңіз, қорытынды
жасаңыз.
Логарифмді басқа негізге көшіру формуласы:
ІV. Cәйкестендіріңіз. Жеке тапсырма. Жауабын дәптер алмастыра отырып тексереді.
V. Жұптық жұмыс. Есептеңіз:
|
Дескриптор: -1-ші сұраққа жауап береді. 1-балл -2-ші сұраққа жауап береді. 1-балл -3-ші сұраққа жауап береді. 1-балл
Әрбір дұрыс жауапка 1 балл қойылады
|
ДК экраны
Сұрақтар топтамасы.
Оқулық 11-сынып.
|
||||||||||||
|
Сабақтың соңы |
Үй жұмысы
Рефлексия
|
. Тест-бақылау. 1) Есепте: lg40-lg4 A)0 B)1 C)2 D)3 E)4 2) Ондық логарифм дегеніміз... A) Негізі 1 саны болатын логарифм; B) Негізі 20 саны болатын логарифм C)Негізі 10 саны болатын логарифм; D)Негізі е саны болатын логарифм E)Негізі 100 саны болатын логарифм 3) Есепте: 41+log42 A)32 B)4 C)16 D)8 E)64 4)Теңдеуді шеш: log3x= 1 A)1 B)2 C)3 D)4 E)5 5) Натурал логарифм дегеніміз... A)Негізі 1 саны болатын логарифм; B)Негізі 20 саны болатын логарифм C)Негізі 10 саны болатын логарифм; D)Негізі е саны болатын логарифм E)Негізі 100 саны болатын логарифм
6) Есепте:
log212- A)5 B)6 C)7 D)8 E)9 7)Теңдеуді шеш: log2 x = -4 A)16 B)-64 C)1/64 D)1/16 E)-16
8)
Есепте:
A)2 B)4 C)1/4 D)-2 E)1/2 9) Өрнектің мәнін тап: log2log2log3 81 А) 9; В) 5;С) 1;D) 3;Е) 0. 10) Теңдеуді шешіңдер: log 3 (2х + 3) = 0 А) 2; В) -1;С) 0,5;D) 3;Е) 1 |
Бағалау. Оқушылар бір-бірін ауызша критерий бойынша бағалайды. - Кейбір оқушыларға мұғалім тарапынан кері байланыс беріледі.
|
|
Қысқа мерзімді жоспар №13-сабак
|
Ұзақ мерзімді жоспар бөлімі: Көрсеткіштік және логарифмдік функциялар |
Мектеп: |
|
Педагогтің аты-жөні: |
|
|
Күні: |
|
|
Сыныбы: 11 |
Қатысушылар саны: Қатыспағандар саны: |
|
Сабақтың тақырыбы: |
Санның логарифмі және оның қасиеттері |
|
Оқу бағдарламасына сәйкес оқу мақсаты |
11.3.1.16-санның логарифмі, ондық және натурал логарифмдер анықтамаларын білу; 11.3.1.17-логарифм қасиеттерін білу және оларды логарифмдік өрнектерді түрлендіруде қолдану; |
|
Сабақтың мақсаты: |
-санның логарифмі, ондық және натурал логарифмдер анықтамаларын біледі; -логарифм қасиеттерін білу және оларды логарифмдік өрнектерді түрлендіруде қолданады; |
Сабақтың барысы:
|
Сабақ кезеңі/Уақыты |
Оқулықпен жұмыс. |
Оқушының іс-әрекеті |
Бағалау |
Ресурстар |
|||||||||||||||||||||||||||||||||||||||||||||||||||||||||||||||||||||||||||||||||||||||||
|
Сабақтың басы |
Оқушыларменамандасады, түгендейді. Жағымдыпсихологиялықахуалорнатады. Үйгеберілгентапсырма «сиқырлықалам» стратегиясыарқылыөзін-өзібағалауменжүзегеасырылады. |
Оқушыларғадәрежеқасиеттерінестерінетүсіріңіз, олардыңнегізінде логарифм қасиеттерінқорытыпшығарудыұсыныңыз. an = bn = logab
logab1 + logab2 = logab1b2 logab1–
logab2
=
loga mlogab =logabm
Аталған қасиеттерді қоданатын бірнеше мысал жазуды ұсыныңыз. Егер оқушыларға көмек керек болған жағдайда, олар өздеріне жұп таңдауға мүмкіндік береді.
|
Мұғалім ұйымдастыру кезеңінде белсенділік танытқан оқушыларды «Мадақтау сөз» әдісіарқылы бағалайды: «Жарайсың! Жақсы! Өте жақсы! Талпын!» |
Түрлі түсті қима қағаздар
|
|||||||||||||||||||||||||||||||||||||||||||||||||||||||||||||||||||||||||||||||||||||||||
|
Сабақтың ортасы |
Логарифм қасиеттерін бекітуге оқушыларға үш топқа бөліп, келесі карточкадағы тапсырманы орындауды ұсыныңыз. Үлестірме Логарифм мәнін есептеңіз, алынған жауапқа сәйкес әріпті кестеге толтырыңыз. Кестені толтырып болғаннан кейін, сіз физика-математика ғылымының докторы, Қазақстан Республикасының халықтық Академиясының мүшесі, Қазақстан Республикасының ғылым саласындағы мемлекеттік сыйлығының лауреаты, экономикалық қауымдастық ұйымы «Ғылым және технология» номинациясы бойынша сыйлығының лауреаты, Л. Н. Гумилев атындағы университет жанындағы Евразиялық математикалық институты директорының аты – жөні анықталады.
Аты
Тапсырма
Жауабы: ОТЕЛБАЕВ МУХТАРБАЙ
|
|
Дескриптор: -1-ші сұраққа жауап береді. 1-балл -2-ші сұраққа жауап береді. 1-балл -3-ші сұраққа жауап береді. 1-балл
Әрбір дұрыс жауапка 1 балл қойылады
|
ДК экраны
Сұрақтар топтамасы.
Оқулық 11-сынып.
|
|||||||||||||||||||||||||||||||||||||||||||||||||||||||||||||||||||||||||||||||||||||||||
|
Сабақтың соңы |
Сабақсоңындаоқушылар«Бағдаршам» стратегиясыбойыншарефлексияжүргізеді |
Үйге тапсырма:
|
Бағалау. Оқушылар бір-бірін ауызша критерий бойынша бағалайды. - Кейбір оқушыларға мұғалім тарапынан кері байланыс беріледі.
|
|
Қысқа мерзімді жоспар №14-сабак
|
Ұзақ мерзімді жоспар бөлімі: Көрсеткіштік және логарифмдік функциялар |
Мектеп: |
|
Педагогтің аты-жөні: |
|
|
Күні: |
|
|
Сыныбы: 11 |
Қатысушылар саны: Қатыспағандар саны: |
|
Сабақтың тақырыбы: |
Санның логарифмі және оның қасиеттері |
|
Оқу бағдарламасына сәйкес оқу мақсаты |
11.3.1.16-санның логарифмі, ондық және натурал логарифмдер анықтамаларын білу; 11.3.1.17-логарифм қасиеттерін білу және оларды логарифмдік өрнектерді түрлендіруде қолдану; |
|
Сабақтың мақсаты: |
-санның логарифмі, ондық және натурал логарифмдер анықтамаларын біледі; -логарифм қасиеттерін білу және оларды логарифмдік өрнектерді түрлендіруде қолданады; |
Сабақтың барысы:
|
Сабақ кезеңі/Уақыты |
Мұғалімнің іс-әрекеті |
Оқушының іс-әрекеті |
Бағалау |
Ресурстар |
||||||||||||||||||||||||||||||||||||||||||||||||||||||||||||||||||||||||||||||||||||||||||||||||||||||||||||||||||||||||||||||||||||||||||||||||||||||||||||||||||||||||||||||||||||||||||||||||||||||||||||||||||||||||||||||||||||||||||||||||||||||||||||||||||||||||||||||||||||||||||||||||||||||||||||||||||||||||||||||||||||
|
Сабақтың басы |
Сабақтың мақсаты мен тақырыбын анықтау Мұғалім:
- a қалай аталады? / күтілетін жауап: дәреже негізі. - b қалай аталады? / күтілетін жауап: дәреже көрсеткіші. -
- 81 алу үшін негізі 3 болатын санның көрсеткіші қандай болуы керек екенін анықтаңыз. / күтілетін жауап: 4. - Егер x айнымалының ізделетін
көрсеткішін белгілесек, онда - Сонымен, бүгінгі сабақтың мақсаты: санның логарифмін, ондық және натурал логарифмдерді анықтау. Тақырыбы: Сан логарифмі және оның қасиеттері. |
Мысалдар келтіре отырып , мұғалім скаффолдинг тәсілдерін қолданады және оқушыларға жауаптарды ойластыру үшін қосымша уақыт береді . - Мысал 1: 25 = 32 ⇔ 5 = log2 32. - Мысал 2: 34 = 81 ⇔ 4 = log3 81. - Мысал 3: log1/5 125 = -3 ⇔ (1/5)-3 = 125. - Мысал 4: log1/2 16 = - 4 ⇔ (1/2)-4 = 16. - Мысал 5: Табу керек логарифм: log4 8. Біз х арқылы log4 8белгілейміз : log4 8= x. Көрсеткіш теңдеуіне өтіңіз: 4x = 8. 2 негізіндегі көрсеткіш теңдеуді анықтаймыз және оны шешеміз: 22x = 23, 2x = 3, x = 3/2. Жауап: log4 8 = 3/2. -Мысал 6: logx 125 = 3/2.болса x табыңыз. Логарифм анықтамасынан: x3/2 = 125 білеміз. Екі бөлікті 2/3 дәрежеге салып, дәрежелердің қасиеттерін қолданамыз:(x3/2)2/3 = 1252/3, x = (53)2/3 = 53·2/3 = 52 = 25. Жауабы: x = 25.
|
Мұғалім ұйымдастыру кезеңінде белсенділік танытқан оқушыларды «Мадақтау сөз» әдісіарқылы бағалайды: «Жарайсың! Жақсы! Өте жақсы! Талпын!» |
Түрлі түсті қима қағаздар
|
||||||||||||||||||||||||||||||||||||||||||||||||||||||||||||||||||||||||||||||||||||||||||||||||||||||||||||||||||||||||||||||||||||||||||||||||||||||||||||||||||||||||||||||||||||||||||||||||||||||||||||||||||||||||||||||||||||||||||||||||||||||||||||||||||||||||||||||||||||||||||||||||||||||||||||||||||||||||||||||||||||
|
Сабақтың ортасы |
Жауабы:
Егер оқушы кестеден берілген тапсырмаларды сәтті игерсе , онда мұғалім оған күрделілігі жоғары деңгейдегі тапсырмаларды ұсына алады: 1. Сандар логарифмінің мәні қандай бүтін сандар арасында: 1) 7, 30, 120, 495 – 2 негіз бойынша; 2) 3, 18, 134, 1782 – 10 негізі бойынша ? 2. Сандар логарифмінің мәні қандай теріс бүтін сандар арасында: 1) 0,07; 0,018; 0,00125; 0,00005 – 10 негіз бойынша; 2) 1/15, 3/80, 1/120-2 негізі бойынша ?
3. 1) негіздеме
бойынша
2) қандай негізде а
мәні 4. Егер сандар оң мүшелері бар геометриялық прогрессияны құраса , онда бұл сандардың логарифмдері арифметикалық прогрессияны құрайды . Жауаптар: 1. 1) (2; 3), (4; 5), (6; 7), (8; 9). 2) (0; 1), (1; 2), (2; 3), (3; 4). 2. 1) (-2; -1), (-2; -1), (-3; -2), (-5; -4). 2) (-4; -3), (-5; -4), (-7; -6). 3. 1) 2) 3;
|
Зерттелген материалды бекіту Материалды бекіту үшін оқушылар күрделілігі үш деңгейдегі сараланған тапсырмалары бар тренажер бойынша тапсырмаларды орындайды: КТШ-күрделіліктің төменгі шегі, АКШ-аралық күрделілік шегі, КЖШ-күрделіліктің жоғарғы шегі.
О Оған мұғалім "+" және "- "тапсырмаларының нәтижелерін енгізеді. Егер сынып 63% орындау нормасына шықса, онда мұғалім АКШ күрделілігінің келесі деңгейіне көшуі мүмкін (бірақ Логарифмнің барлық түрлеріне тапсырмаларды шешу керектігін есте сақтау керек ). Егер бұл болмаса, мұғалім екінші түсіндіруге кіріседі.
|
Дескриптор: -1-ші сұраққа жауап береді. 1-балл -2-ші сұраққа жауап береді. 1-балл -3-ші сұраққа жауап береді. 1-балл
Әрбір дұрыс жауапка 1 балл қойылады
|
ДК экраны
Сұрақтар топтамасы.
Оқулық 11-сынып.
|
||||||||||||||||||||||||||||||||||||||||||||||||||||||||||||||||||||||||||||||||||||||||||||||||||||||||||||||||||||||||||||||||||||||||||||||||||||||||||||||||||||||||||||||||||||||||||||||||||||||||||||||||||||||||||||||||||||||||||||||||||||||||||||||||||||||||||||||||||||||||||||||||||||||||||||||||||||||||||||||||||||
|
Сабақтың соңы |
Үй тапсырмасы Мұғалім тапсырмаларды орындауға қажетті түсініктемелер береді: 1. Логарифмді дәреже түрінде елестетіңіз: a)
2.Есептеңіз: a)
3. Логарифм анықтамасыарқылыбелгісізтабыңыз: a)
d)
Жауабы: 1.a) 2.a) 6; b) 1. 3.a) 3; b) 4; c) 4; d) -3;
e)
|
Рефлексия
|
Бағалау. Оқушылар бір-бірін ауызша критерий бойынша бағалайды. - Кейбір оқушыларға мұғалім тарапынан кері байланыс беріледі.
|
|
||||||||||||||||||||||||||||||||||||||||||||||||||||||||||||||||||||||||||||||||||||||||||||||||||||||||||||||||||||||||||||||||||||||||||||||||||||||||||||||||||||||||||||||||||||||||||||||||||||||||||||||||||||||||||||||||||||||||||||||||||||||||||||||||||||||||||||||||||||||||||||||||||||||||||||||||||||||||||||||||||||
Қысқа мерзімді жоспар №15-сабак
|
Ұзақ мерзімді жоспар бөлімі: Көрсеткіштік және логарифмдік функциялар |
Мектеп: |
|
Педагогтің аты-жөні: |
|
|
Күні: |
|
|
Сыныбы: 11 |
Қатысушылар саны: Қатыспағандар саны: |
|
Сабақтың тақырыбы: |
Санның логарифмі және оның қасиеттері |
|
Оқу бағдарламасына сәйкес оқу мақсаты |
11.3.1.16-санның логарифмі, ондық және натурал логарифмдер анықтамаларын білу; 11.3.1.17-логарифм қасиеттерін білу және оларды логарифмдік өрнектерді түрлендіруде қолдану; |
|
Сабақтың мақсаты: |
-санның логарифмі, ондық және натурал логарифмдер анықтамаларын біледі; -логарифм қасиеттерін білу және оларды логарифмдік өрнектерді түрлендіруде қолданады; |
Сабақтың барысы:
|
Сабақ кезеңі/Уақыты |
Мұғалімнің іс-әрекеті |
Оқушының іс-әрекеті |
Бағалау |
Ресурстар |
|
Сабақтың басы |
Ұйымдастыру кезеңі. Оқушылармен амандасып, оларды түгендеп, сабаққа дайындығын тексеру. Сабақ тақырыбымен, оқу мақсаттарымен және тілдік мақсаттармен таныстыру. |
Бүгінгі тақырыпқа шолу. Мұғалім флипчарттың көмегімен өткен сабақта өтілген логарифмнің негізгі қасиеттеріне шолу жасайды. Флипчартқа қарай отырып, әрбір қасиеттің анықтамасын ауызша айту оқушылардың өздеріне ұсынылады (көбейтінді, бөлінді, дәреже, жаңа негізге көшу т.б). Мұғалім оқушыларды әрбір қасиетке мысал айтуға және оны есеппен байланыстыруға бағыттайды. Сондай-ақ логарифмнің қасиеттері бізге не үшін керек және оны қай кезде қолданатынымыз жайлы оқушылармен талдау жасалынады. Логарифмнің қасиеттерін біле отырып және оларды тиімді пайдалана отырып, біз түрлі логарифмі бар өрнектерді ықшамдай аламыз және есептерді жеңілдете аламыз. Оқушыларға өз ойларын айту ұсынылады.
|
Мұғалім ұйымдастыру кезеңінде белсенділік танытқан оқушыларды «Мадақтау сөз» әдісіарқылы бағалайды: «Жарайсың! Жақсы! Өте жақсы! Талпын!» |
Түрлі түсті қима қағаздар
|
|
Сабақтың ортасы |
Топтық жұмыс. (Excel көмегімен топқа бөлу) Мақсаты: Оқушылардың зерттеушілік дағдыларын дамыту. Әр топтың топбасшысы сайланып, тапсырма соңында топбасшылар алмасып өзге топтың есебін тексереді.
Шын мәнінде бұл есептің Жауабы: 2 шығуы керек. Ойланып көр.
Тапсырма 2. А ның мәнін тап.
Пысықтау: Логарифмнің негізгі қасиеттерін еске түсіріп бос орынды толтыр: Кез келген a>0,
(a
|
Рефлексия.
|
Дескриптор: -1-ші сұраққа жауап береді. 1-балл -2-ші сұраққа жауап береді. 1-балл -3-ші сұраққа жауап береді. 1-балл Әрбір дұрыс жауапка 1 балл қойылады
|
ДК экраны Сұрақтар топтамасы. Оқулық 11-сынып.
|
|
Сабақтың соңы |
Әрбір оқушыға бағалау кестесі таратылып, оқушылар өз өзіне бүгінгі сабақ бойынша бағалау жасайды. |
Қорытындылау |
Бағалау. Оқушылар бір-бірін ауызша критерий бойынша бағалайды. - Кейбір оқушыларға мұғалім тарапынан кері байланыс беріледі. |
|
Қысқа мерзімді жоспар №16-сабак
|
Ұзақ мерзімді жоспар бөлімі: Көрсеткіштік және логарифмдік функциялар |
Мектеп: |
|
Педагогтің аты-жөні: |
|
|
Күні: |
|
|
Сыныбы: 11 |
Қатысушылар саны: Қатыспағандар саны: |
|
Сабақтың тақырыбы: |
Санның логарифмі және оның қасиеттері |
|
Оқу бағдарламасына сәйкес оқу мақсаты |
11.3.1.16-санның логарифмі, ондық және натурал логарифмдер анықтамаларын білу; 11.3.1.17-логарифм қасиеттерін білу және оларды логарифмдік өрнектерді түрлендіруде қолдану; |
|
Сабақтың мақсаты: |
-санның логарифмі, ондық және натурал логарифмдер анықтамаларын біледі; -логарифм қасиеттерін білу және оларды логарифмдік өрнектерді түрлендіруде қолданады; |
Сабақтың барысы:
|
Сабақ кезеңі/Уақыты |
Мұғалімнің іс-әрекеті |
Оқушының іс-әрекеті |
Бағалау |
Ресурстар |
|
Сабақтың басы |
Мысал 1
|
Сұраққа жауап
бер! |
Мұғалім ұйымдастыру кезеңінде белсенділік танытқан оқушыларды «Мадақтау сөз» әдісіарқылы бағалайды: «Жарайсың! Жақсы! Өте жақсы! Талпын!» |
Түрлі түсті қима қағаздар
|
|
Сабақтың ортасы |
Мысал 2 |
Мысал 3
Мысал
4 |
Дескриптор: -1-ші сұраққа жауап береді. 1-балл -2-ші сұраққа жауап береді. 1-балл -3-ші сұраққа жауап береді. 1-балл Әрбір дұрыс жауапка 1 балл қойылады
|
ДК экраны Сұрақтар топтамасы. Оқулық 11-сынып.
|
|
Сабақтың соңы |
Үй жұмысы
|
|
Бағалау. Оқушылар бір-бірін ауызша критерий бойынша бағалайды. - Кейбір оқушыларға мұғалім тарапынан кері байланыс беріледі. |
|
Қысқа мерзімді жоспар №17-сабак
|
Ұзақ мерзімді жоспар бөлімі: Көрсеткіштік және логарифмдік функциялар |
Мектеп: |
|
Педагогтің аты-жөні: |
|
|
Күні: |
|
|
Сыныбы: 11 |
Қатысушылар саны: Қатыспағандар саны: |
|
Сабақтың тақырыбы: |
Логарифмдік функция, оның қасиеттері және графигі |
|
Оқу бағдарламасына сәйкес оқу мақсаты |
11.3.1.18- логарифмдік функцияның анықтамасын білу және оның графигін салу; 11.3.1.19-логарифмдік функцияның қасиеттерін білу және қолдану; |
|
Сабақтың мақсаты: |
- логарифмдік функцияның анықтамасын білу және оның графигін салады, -логарифмдік функцияның қасиеттерін біледі және қолданады; |
Сабақтың барысы:
|
Сабақ кезеңі/Уақыты |
Мұғалімнің іс-әрекеті |
Оқушының іс-әрекеті |
Бағалау |
Ресурстар |
||||||||||||||||||||||||||||||||||||||||
|
Сабақтың басы |
Сәлемдесу. Оқушылардың сабаққа қатысуын түгендеу. |
Оқушылардың назарын сабаққа аудару үшін, логарифмдік функциялардың қасиеттерін қайталау үшін жұптарға бөліп, «Ойлан. Жұптас. Бөліс» стратегиясы негізінде пысықтауға 9 тұжырымнан тұратын тапсырмалар беріледі. |
Мұғалім ұйымдастыру кезеңінде белсенділік танытқан оқушыларды «Мадақтау сөз» әдісіарқылы бағалайды: «Жарайсың! Жақсы! Өте жақсы! Талпын!» |
Түрлі түсті қима қағаздар
|
||||||||||||||||||||||||||||||||||||||||
|
Сабақтың ортасы |
Келесі тұжырымдардың дұрыстығын тексеріңіз:
«Ашық дифференциация» негізінде оқшылардың барлығына бірдей тапсырмалар беріледі. Оқушылардың барлығы есептердегі «Міндетті деңгейді», а, ә пункттерін орындай алуы қажет.
№1. Берілген функциялардың анықталу облысын табыңыз: а) у=log3 (4-5x) ; ә) у=log0,1 (х2-3х-4) ;
б)
у=lg ( №2. Берілген функциялардың графигін салыңыз: а) у=log2 3х; ә) у=log4 (2-5x); б) у=log0,5 (x+1) Мұғалім оқушыларға тапсырмаларды орындау барысында «Көпіршелер негізіндегі» бағыттаушы, жетелеуші сұрақтарды қою арқылы көмек көрсетеді.
Тапсырманы орындап болғаннан соң оқушылар дәптерлерімен аумасып,есептерді жауаптары бойынша тексереді |
Дұрыс жауаптармен салыстыру барысында, өз ойларының қаншалықты дұрыстығына көз жеткізеді. у=logax функциясының қасиеттері. a>1 болғанда:
0<a<1 болғанда:
Бағалау критерийлері:
Логарифмдік функцияның ерекше жағдайларына тоқталады. Жауаптары:
№1
а)
б) №2
а)
б) Бағалау критерийлері:
|
Дескриптор: -1-ші сұраққа жауап береді. 1-балл -2-ші сұраққа жауап береді. 1-балл -3-ші сұраққа жауап береді. 1-балл
Әрбір дұрыс жауапка 1 балл қойылады
|
ДК экраны
Сұрақтар топтамасы.
Оқулық 11-сынып.
|
||||||||||||||||||||||||||||||||||||||||
|
Сабақтың соңы |
|
Сөйлемді толықтыр:
(өзара кері функциялар).
(у=х түзуіне қатысты симметриялы).
(монотонды).
(
(негізіне байланысты). Бағалау критерийлері:
y=logax логарифмдік функциясының графигін дұрыс салады. |
Бағалау. Оқушылар бір-бірін ауызша критерий бойынша бағалайды. - Кейбір оқушыларға мұғалім тарапынан кері байланыс беріледі.
|
|
Қысқа мерзімді жоспар №18-сабак
|
Ұзақ мерзімді жоспар бөлімі: Көрсеткіштік және логарифмдік функциялар |
Мектеп: |
|
Педагогтің аты-жөні: |
|
|
Күні: |
|
|
Сыныбы: 11 |
Қатысушылар саны: Қатыспағандар саны: |
|
Сабақтың тақырыбы: |
Логарифмдік функция, оның қасиеттері және графигі |
|
Оқу бағдарламасына сәйкес оқу мақсаты |
11.3.1.18- логарифмдік функцияның анықтамасын білу және оның графигін салу; 11.3.1.19-логарифмдік функцияның қасиеттерін білу және қолдану; |
|
Сабақтың мақсаты: |
- логарифмдік функцияның анықтамасын білу және оның графигін салады, -логарифмдік функцияның қасиеттерін біледі және қолданады; |
Сабақтың барысы:
|
Сабақ кезеңі/Уақыты |
Мұғалімнің іс-әрекеті |
Оқушының іс-әрекеті |
Бағалау |
Ресурстар |
|
Сабақтың басы |
Мұғалім оқушылармен сәлемдеседі, олардың сабаққа дайындығын тексереді. Мұғалім сабақтың тақырыбы мен оқу мақсатын айтады. Оқушылармен бірге сабақ мақсаттары жасалады. Әрі қарай, мұғалім бағалау критерийлерін айтады, оқушылардың «жақын даму аймағы», сабақтың күтілетін нәтижелері айқындалады. Мұғалім оқушылардың психологиялық мобильдігіне ықпал етеді, оқушыларды диалогке даярлығын орнатады |
Мұғалім оқушыларға теориялық материалды қайталауға ықпал ететін сұрақтар қою арқылы жаңа тақырыпты меңгеруге ықпал жасайды
а) f(x1) < f(x2) б) f(x1) > f(x2) орындалса.
Оқушылар қасиеттерді дәптерлеріне жазады, кейін мұғалім кейбір оқушылардан оларды ауызша айтуларын сұрайды. Сол кезде мұғалім оқушылардың математикалық тілді дұрыс қолдануына назар аударады, қажет болған жағдайда қателерін сыныптан сұрау арқылы түзетеді. Бағалау критерийлері:
|
Мұғалім ұйымдастыру кезеңінде белсенділік танытқан оқушыларды «Мадақтау сөз» әдісіарқылы бағалайды: «Жарайсың! Жақсы! Өте жақсы! Талпын!» |
Түрлі түсті қима қағаздар
|
|
Сабақтың ортасы |
Топтық тапсырма Мұғалім сыныпты екі топқа бөлу арқылы 1-ші топқа
Бағалау критерийлері:
|
Мұғалім оқушыларға тапсырма беріледі:
Оқушылар жұпта жұмыс істейді. Жұмыс аяқталған кезде мұғалім оларды бағалайды, содан кейін мысалдарды көрсетеді Бағалау критерийлері:
Оқушыларға өз бетімен шығаруға тапсырмалар беріледі: міндетті және күрделі деңгей. Оқушылар тапсырмаларды жеке орындайды, қажетінше мұғалім көмек көрсете алады. Орындау аяқталғаннан кейін мұғалім оқушы жұмыстарын бағалайды, сыныппен бірге типтік қателерді талдайды. Міндетті деңгей Бағалау критерийлері:
Күрделі деңгей Бағалау критерийлері:
|
Дескриптор: -1-ші сұраққа жауап береді. 1-балл -2-ші сұраққа жауап береді. 1-балл -3-ші сұраққа жауап береді. 1-балл Әрбір дұрыс жауапка 1 балл қойылады
|
ДК экраны Сұрақтар топтамасы. Оқулық 11-сынып.
|
|
Сабақтың соңы |
Мұғалім сабақ мақсаттарына қайта оралады, олардың жету деңгейін талқылайды. Келесі сабақтарды жоспарлау үшін оқушыларға сұрақтар қойылады: Келесі тұжырымдарды толықтырыңыз:
Енді мен ... істей аламын. |
|
Бағалау. Оқушылар бір-бірін ауызша критерий бойынша бағалайды. - Кейбір оқушыларға мұғалім тарапынан кері байланыс беріледі. |
|
Қысқа мерзімді жоспар №19-сабак
|
Ұзақ мерзімді жоспар бөлімі: Көрсеткіштік және логарифмдік функциялар |
Мектеп: |
|
Педагогтің аты-жөні: |
|
|
Күні: |
|
|
Сыныбы: 11 |
Қатысушылар саны: Қатыспағандар саны: |
|
Сабақтың тақырыбы: |
Логарифмдік функция, оның қасиеттері және графигі |
|
Оқу бағдарламасына сәйкес оқу мақсаты |
11.3.1.18- логарифмдік функцияның анықтамасын білу және оның графигін салу; 11.3.1.19-логарифмдік функцияның қасиеттерін білу және қолдану; |
|
Сабақтың мақсаты: |
- логарифмдік функцияның анықтамасын білу және оның графигін салады, -логарифмдік функцияның қасиеттерін біледі және қолданады; |
Сабақтың барысы:
|
Сабақ кезеңі/Уақыты |
Мұғалімнің іс-әрекеті |
Оқушының іс-әрекеті |
Бағалау |
Ресурстар |
||||||||||||||||||||||||||||
|
Сабақтың басы |
Ұйымдастыру кезеңі - оқушылардың зейінін шоғырландыруға - оқушылармен бірге сабақ мақсаттарын/ОМ анықтап алуға - оқушылардың «жақын даму аймағын», сабақ соңында күтілетін нәтижелерді анықтауға көңіл бөлу қажет |
Үй тапсырмасын тексеру. Оқушылар жұппен өзара үй тапсырмаларын тексереді. Қиындық туғызған жағдайда топта талдайды. |
Мұғалім ұйымдастыру кезеңінде белсенділік танытқан оқушыларды «Мадақтау сөз» әдісіарқылы бағалайды: «Жарайсың! Жақсы! Өте жақсы! Талпын!» |
Түрлі түсті қима қағаздар
|
||||||||||||||||||||||||||||
|
Сабақтың ортасы |
Логаримдік функция
Функция графигін салу үшін кесте құрамыз:
Функция графигі:
Сурет 1.
1. Анықталу облысы
: 2. Функция анықталу облысында өспелі 3. Функция графигіжоғарыданжәнетөменненшектелген; 4. Ең үлкен және ең кіші мәні жоқ 5. Үзіліссіз функция;
6. Анықталу облысы
: 2. Функцияныңмәндержиынынанықтаңыз
а)
б) 3.Функцияныңанықталуоблысынтабыңыз:
а)
б) Мұғалімбағалайды. Тақтадаорындалғантапсырмабойыншамұғалімкерібайланысбереді. Жұппен жұмыс. 4.Функцияныңмәндержиынынанықтаңыз:
в) 5.анықталуоблысын тап:
в)
г) Бірін- бірі бағалау. Жұптар бір- бірінің дәптерлерін алмастыра отырып карусель әдісі бойынша бағалайды. Жеке жұмыс Бағалау критерийі
Тапсырма 1. Келесі сандардың қайсысы кіші
Тапсырма 2. Келесі функция графиктерін салыңыз, анықталу облысы, мәндер жиынын анықтаңыз, монотондылыққа зерттеңіз.
Тапсырма 3 Келесі функция графигін Geogebra бағдарламасында салыңыз |
Мысал 2:
Функция графигі:
Сурет 2
1. Анықталу облысы: 2.Функция анықталу облысында кемімелі; 3. Функция төменнен және жоғарыдан шектелмеген; 4. Функцияның ең үлкен және ең кіші мәні жоқ; 5. Функция үзіліссіз;
6. Мәндер жиыны
Тақырыптыбекітутапсырмалары Сыныппен жұмыс ШешужолыМысал 1: Функцияның мәндер жиынын табыңыз
Сурет 3.
Функция графигі монотонды өспелі екенін білеміз. Логарифмнің негізі 1- ден үлкен. Тапсырманы орындау үшін берілген аралықтағы шеткі нүктелеріндегі мәнін тапсақ жеткілікті.
Жауабы
:
|
Дескриптор: -1-ші сұраққа жауап береді. 1-балл -2-ші сұраққа жауап береді. 1-балл -3-ші сұраққа жауап береді. 1-балл
Әрбір дұрыс жауапка 1 балл қойылады
|
ДК экраны
Сұрақтар топтамасы.
Оқулық 11-сынып.
|
||||||||||||||||||||||||||||
|
Сабақтың соңы |
Өзін өзі бағалау. Берілген дұрыс жауаптары арқылы тексереді. Қосымша
|
Сабақты қорытындылау. Рефлексияжүргізеді - ненібілдім, неніүйрендім? - ненітолықтүсінбедім? - немен жұмыстыжалғастыруқажет? Үй жұмысы. |
Бағалау. Оқушылар бір-бірін ауызша критерий бойынша бағалайды. - Кейбір оқушыларға мұғалім тарапынан кері байланыс беріледі.
|
|
Қысқа мерзімді жоспар №20-сабак
|
Ұзақ мерзімді жоспар бөлімі: Көрсеткіштік және логарифмдік функциялар |
Мектеп: |
|
Педагогтің аты-жөні: |
|
|
Күні: |
|
|
Сыныбы: 11 |
Қатысушылар саны: Қатыспағандар саны: |
|
Сабақтың тақырыбы: |
Көрсеткіштік функцияның туындысы мен интергалы |
|
Оқу бағдарламасына сәйкес оқу мақсаты |
11.3.1.20- көрсеткіштік функцияның туындысы мен интергалын табу; |
|
Сабақтың мақсаты: |
- көрсеткіштік функцияның туындысы мен интергалын табады; |
Сабақтың барысы:
|
Сабақ кезеңі/Уақыты |
Мұғалімнің іс-әрекеті |
Оқушының іс-әрекеті |
Бағалау |
Ресурстар |
|
Сабақтың басы |
Ұйымдастыру кезеңі: (Амандасу, сыныпты түгендеу, сынып оқушыларының сабаққа дайындығын тексеру) Ынтымақтастық атмосферасын қалыптастыру |
Сабақтың мақсатын оқушылармен бірлесіп қою |
Мұғалім ұйымдастыру кезеңінде белсенділік танытқан оқушыларды «Мадақтау сөз» әдісіарқылы бағалайды: «Жарайсың! Жақсы! Өте жақсы! Талпын!» |
Түрлі түсті қима қағаздар
|
|
Сабақтың ортасы |
Практикалықжұмыс (тест) 1) Дұрысформулалардыкөрсетіңіз: Бірнешедұрысжауабыболуымүмкін: 1)
2) Дұрысформулалардыкөрсетіңіз: Бірнешедұрысжауабыболуымүмкін:
1)
3) Функция туындысыныңберілгеннүктедегімәнін табыңыз
1) 0 2)
4) Функцияныңтуындысын табыңыз
Бірнешедұрысжауабыболуымүмкін: 1)
2)
3)
4)
5) Жауабынжазыңыз: ___________________________
6) Формула бөліктерінсәйкестендіріңіз: 1)
__
7)
Жауабынжазыңыз: ___________________________
8) Функция туындысын
табыңыз 1) 2) 3) 4) |
Жұптықжұмыс. Тапсырма 1. Тапсырма2. Тапсырма 3. Тапсырма4. Оқушылартапсырмалардыорындағаннанкейінпрезентациядағыжауаптарменөзіндерінтексереді. Мұғалімніңкерібайланысы. 3. Өткенматериалдықайталау.
теңдігіорындалса, онда
4. Тапсырмалар. Топтықжұмыс. Әртопқа 3 тапсырмаданберіледі. №1. Интегралдыесептеңіз:
№2. Интегралдыесептеңіз:
№3. Интегралдыесептеңіз:
№4. Интегралдыесептеңіз:
№5. Интегралдыесептеңіз:
№6. Интегралдыесептеңіз:
№7. Интегралдыесептеңіз:
№8. Интегралдыесептеңіз:
№9. Интегралдыесептеңіз:
Мұғалімніңбағалауыжүргізіледі 9) Функция туындысын табыңыз
1) 2) 3) 4)
10) Функция туындысын
табыңыз Бірнешедұрысжауабыболуымүмкін: 1) 4)
Оқушылартақтадағыдұрысжауаптарыменбірін-бірітексереді. |
Дескриптор: -1-ші сұраққа жауап береді. 1-балл -2-ші сұраққа жауап береді. 1-балл -3-ші сұраққа жауап береді. 1-балл Әрбір дұрыс жауапка 1 балл қойылады
|
ДК экраны Сұрақтар топтамасы. Оқулық 11-сынып.
|
|
Сабақтың соңы |
Қорытынды.Үйгетапсырма. Рефлексия - Білдім … - Білемін … - Білгімкеледі … |
|
Бағалау. Оқушылар бір-бірін ауызша критерий бойынша бағалайды. - Кейбір оқушыларға мұғалім тарапынан кері байланыс беріледі. |
|
Қысқа мерзімді жоспар №21-сабак
|
Ұзақ мерзімді жоспар бөлімі: Көрсеткіштік және логарифмдік функциялар |
Мектеп: |
|
Педагогтің аты-жөні: |
|
|
Күні: |
|
|
Сыныбы: 11 |
Қатысушылар саны: Қатыспағандар саны: |
|
Сабақтың тақырыбы: |
Көрсеткіштік функцияның туындысы мен интергалы |
|
Оқу бағдарламасына сәйкес оқу мақсаты |
11.3.1.20- көрсеткіштік функцияның туындысы мен интергалын табу; |
|
Сабақтың мақсаты: |
- көрсеткіштік функцияның туындысы мен интергалын табады; |
Сабақтың барысы:
|
Сабақ кезеңі/Уақыты |
Мұғалімнің іс-әрекеті |
Оқушының іс-әрекеті |
Бағалау |
Ресурстар |
|
Сабақтың басы |
функция графигі мен оның градиентінің графигі арасында қандай байланыс бар? |
|
Мұғалім ұйымдастыру кезеңінде белсенділік танытқан оқушыларды «Мадақтау сөз» әдісіарқылы бағалайды: «Жарайсың! Жақсы! Өте жақсы! Талпын!» |
Түрлі түсті қима қағаздар
|
|
Сабақтың ортасы |
Мұғалім оқушыларға презентацияның көмегімен Көрсеткіштікфункцияның туындысы және интегралын табалады,
=
|
|
Дескриптор: -1-ші сұраққа жауап береді. 1-балл -2-ші сұраққа жауап береді. 1-балл -3-ші сұраққа жауап береді. 1-балл Әрбір дұрыс жауапка 1 балл қойылады
|
ДК экраны Сұрақтар топтамасы. Оқулық 11-сынып.
|
|
Сабақтың соңы |
Жеке жұмуыс №1 |
Сабақты ауызша сұрақтар қою арқылы қорыту |
Бағалау. Оқушылар бір-бірін ауызша критерий бойынша бағалайды. - Кейбір оқушыларға мұғалім тарапынан кері байланыс беріледі. |
|
Қысқа мерзімді жоспар №22-сабак
|
Ұзақ мерзімді жоспар бөлімі: Көрсеткіштік және логарифмдік функциялар |
Мектеп: |
|
Педагогтің аты-жөні: |
|
|
Күні: |
|
|
Сыныбы: 11 |
Қатысушылар саны: Қатыспағандар саны: |
|
Сабақтың тақырыбы: |
Логарифмдік функцияның туындысы мен интегралы |
|
Оқу бағдарламасына сәйкес оқу мақсаты |
11.3.1.21- логарифмдік функцияның туындысы мен интергалын табу; |
|
Сабақтың мақсаты: |
- логарифмдік функцияның туындысы мен интергалын табады; |
Сабақтың барысы:
|
Сабақ кезеңі/Уақыты |
Мұғалімнің іс-әрекеті |
Оқушының іс-әрекеті |
Бағалау |
Ресурстар |
|
Сабақтың басы |
ФИЗМИНУТКА .Көз бұлшық еттерін қатты қысып, көзді бірнеше секундқа жабыңыз, содан кейін бұлшық еттерін босаңсытып, оларды ашыңыз. 10 рет қайталаңыз.. Басынызды баяу: алға—солға— оңға - артқа. 10 рет қайталаңыз.. Бұлшықетті ауырлатпай, бірнеше рет көзді ашып жұмыңыз.Терең тыныс алып, деміңізді баяу шығарыңыз |
Сәлеметсіз бе.Отырыңыздар.
Оқушылармен бірге сабақтың мақсатын анықтау; Оқушылармен бірге бағалау критерийлерін анықтау. Сабақтың мақсаты мен бағалау критерилерін тақтаға жазу. |
Мұғалім ұйымдастыру кезеңінде белсенділік танытқан оқушыларды «Мадақтау сөз» әдісіарқылы бағалайды: «Жарайсың! Жақсы! Өте жақсы! Талпын!» |
Түрлі түсті қима қағаздар
|
|
Сабақтың ортасы |
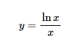
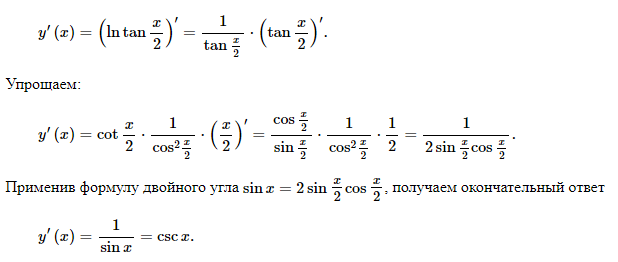
Жаңа материалды игеру y=
(
y′(x)=(
(lnx)′=
у=9 ln(5x+5). Мысал 2. функциясының туындысын табыңыз у=3log6(4x+3)+7log8(8x+5). Мысал 3. функциясының туындысын табыңыз
Мысал 4. функциясының туындысын табыңыз
Мысал 5. функциясының туындысын табыңыз
|
Тапсырма 1:
Шешімі:
Тапсырма2:
Шешімі: :
Тапсырма3:
Шешімі:
Тапсырма 4:
Шешімі:
Тапсырма5:
Шешімі:
Тапсырма 6:
Шешімі:
|
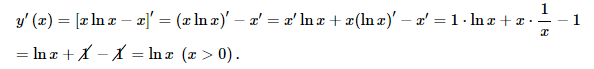
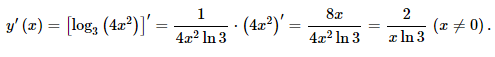
Дескриптор: -1-ші сұраққа жауап береді. 1-балл -2-ші сұраққа жауап береді. 1-балл -3-ші сұраққа жауап береді. 1-балл Әрбір дұрыс жауапка 1 балл қойылады
|
ДК экраны Сұрақтар топтамасы. Оқулық 11-сынып.
|
|
Сабақтың соңы |
х0
=1нүктесінде
у= |
"Мен өзім үшін түсіндім:" |
Бағалау. Оқушылар бір-бірін ауызша критерий бойынша бағалайды. - Кейбір оқушыларға мұғалім тарапынан кері байланыс беріледі. |
|
Қысқа мерзімді жоспар №23-сабак
|
Ұзақ мерзімді жоспар бөлімі: Көрсеткіштік және логарифмдік функциялар |
Мектеп: |
|
Педагогтің аты-жөні: |
|
|
Күні: |
|
|
Сыныбы: 11 |
Қатысушылар саны: Қатыспағандар саны: |
|
Сабақтың тақырыбы: |
Логарифмдік функцияның туындысы мен интегралы |
|
Оқу бағдарламасына сәйкес оқу мақсаты |
11.3.1.21- логарифмдік функцияның туындысы мен интергалын табу; |
|
Сабақтың мақсаты: |
- логарифмдік функцияның туындысы мен интергалын табады; |
Сабақтың барысы:
|
Сабақ кезеңі/Уақыты |
Мұғалімнің іс-әрекеті |
Оқушының іс-әрекеті |
Бағалау |
Ресурстар |
|
Сабақтың басы |
|
|
Мұғалім ұйымдастыру кезеңінде белсенділік танытқан оқушыларды «Мадақтау сөз» әдісіарқылы бағалайды: «Жарайсың! Жақсы! Өте жақсы! Талпын!» |
Түрлі түсті қима қағаздар
|
|
Сабақтың ортасы |
|
№ 1.
№ 2.
№ 3.
№ 4.
:
|
Дескриптор: -1-ші сұраққа жауап береді. 1-балл -2-ші сұраққа жауап береді. 1-балл -3-ші сұраққа жауап береді. 1-балл Әрбір дұрыс жауапка 1 балл қойылады
|
ДК экраны Сұрақтар топтамасы. Оқулық 11-сынып.
|
|
Сабақтың соңы |
|
«Синквейн» 1-жол: Тақырыптың атауы (зат есім). 2-жол: Тақырыпты сипаттайтын екі сөз (сын есім). 3-жол: Тақырып туралы қимылды білдіретін үш сөз (етістік). 4-жол: Тақырыпқа қатысты төрт сөзден тұратын сөз орамы. 5-жол: Тақырыптың мәнін ашатын синоним сөз. |
Бағалау. Оқушылар бір-бірін ауызша критерий бойынша бағалайды. - Кейбір оқушыларға мұғалім тарапынан кері байланыс беріледі. |
|
Қысқа мерзімді жоспар №24-сабак
|
Ұзақ мерзімді жоспар бөлімі: Көрсеткіштік және логарифмдік теңдеулер мен теңсіздіктер |
Мектеп: |
|
Педагогтің аты-жөні: |
|
|
Күні: |
|
|
Сыныбы: 11 |
Қатысушылар саны: Қатыспағандар саны: |
|
Сабақтың тақырыбы: |
Көрсеткіштік теңдеулер және олардың жүйелері |
|
Оқу бағдарламасына сәйкес оқу мақсаты |
11.2.2.6-көрсеткіштік теңдеулерді шешу әдістерін білу және қолдану; 11.2.2.7-көрсеткіштік теңдеулер жүйелерін шеше білу; |
|
Сабақтың мақсаты: |
-көрсеткіштік теңдеулерді шешу әдістерін біледі және қолданады;-көрсеткіштік теңдеулер жүйелерін шеше біледі; |
Сабақтың барысы:
|
Сабақ кезеңі/Уақыты |
Мұғалімнің іс-әрекеті |
Оқушының іс-әрекеті |
Бағалау |
Ресурстар |
|
Сабақтың басы |
І. Ұйымдастыру кезеңі Сабақ басында: - оқушылардың зейінін шоғырландыруға - оқушылармен бірге сабақ мақсаттарын/ОМ анықтап алуға - оқушылардың «жақын даму аймағын», сабақ соңында күтілетін нәтижелерді анықтауға көңіл бөлу қажет |
|
Мұғалім ұйымдастыру кезеңінде белсенділік танытқан оқушыларды «Мадақтау сөз» әдісіарқылы бағалайды: «Жарайсың! Жақсы! Өте жақсы! Талпын!» |
Түрлі түсті қима қағаздар
|
|
Сабақтың ортасы |
|
|
Дескриптор: -1-ші сұраққа жауап береді. 1-балл -2-ші сұраққа жауап береді. 1-балл -3-ші сұраққа жауап береді. 1-балл Әрбір дұрыс жауапка 1 балл қойылады
|
ДК экраны Сұрақтар топтамасы. Оқулық 11-сынып.
|
|
Сабақтың соңы |
|
Құмырсқа» әдісі бойынша оқушылардың оқу мақсатына жету деңгейлері анықталады. Оқушылар стикерге бүгінгі сабақ бойынша түсініксіз болған бір сұрақты жазады. Егер оқушыларды қиындық туындаған сұрақтар болмаса, олар өз сыныптастарына сұрақтар қоюларына болады. Оқушылардың сұрақ жауаптарынан кейін мұғалім оқушыларға кері байланыс береді. Сабақ соңында оқушылар рефлексия жүргізеді: - ненібілдім, неніүйрендім - ненітолықтүсінбедім - немен жұмыстыжалғастыруқажет Үйтапсырмасытаратпа материал |
Бағалау. Оқушылар бір-бірін ауызша критерий бойынша бағалайды. - Кейбір оқушыларға мұғалім тарапынан кері байланыс беріледі. |
|
Қысқа мерзімді жоспар №25-сабак
|
Ұзақ мерзімді жоспар бөлімі: Көрсеткіштік және логарифмдік теңдеулер мен теңсіздіктер |
Мектеп: |
|
Педагогтің аты-жөні: |
|
|
Күні: |
|
|
Сыныбы: 11 |
Қатысушылар саны: Қатыспағандар саны: |
|
Сабақтың тақырыбы: |
Көрсеткіштік теңдеулер және олардың жүйелері |
|
Оқу бағдарламасына сәйкес оқу мақсаты |
11.2.2.6-көрсеткіштік теңдеулерді шешу әдістерін білу және қолдану; 11.2.2.7-көрсеткіштік теңдеулер жүйелерін шеше білу; |
|
Сабақтың мақсаты: |
-көрсеткіштік теңдеулерді шешу әдістерін біледі және қолданады;-көрсеткіштік теңдеулер жүйелерін шеше біледі; |
Сабақтың барысы:
|
Сабақ кезеңі/Уақыты |
Мұғалімнің іс-әрекеті |
Оқушының іс-әрекеті |
Бағалау |
Ресурстар |
|
Сабақтың басы |
Ұйымдастыру кезеңі: Оқушылармен сәлемдесу. Сабаққа дайындығын пысықтау. Оқушыларды қасындағы көршілерімен жұпқа бөлу. Үй тапсырмасын тексеру,жұптар бір-бірінің жұмыстарын тексереді, бағалау қағазына белгі қояды. Үй тапсырмасында қиындық тудырған есепті сыныппен біріге отырып талқылау. |
Сұрақ-жауап: 1) Көрсеткіштік функция дегеніміз не? 2) y=2x функциясының анықталу облысы қандай? 3) y=2x функциясының мәндер облысы қандай? 4) y=0,2x функциясының анықталу облысы қандай? 5) y=0,2x функциясының мәндер облысы қандай? 6) Көрсеткіштік функцияның өспелі болуының шарты қандай? 7) Көрсеткіштік функцияның кемімелі болуының шарты қандай?
1) Көрсеткіштік функция дегеніміз не? 2) y=2x функциясының анықталу облысы қандай? 3) y=2x функциясының мәндер облысы қандай? 4) y=0,2x функциясының анықталу облысы қандай? 5) y=0,2x функциясының мәндер облысы қандай? 6) Көрсеткіштік функцияның өспелі болуының шарты қандай? 7) Көрсеткіштік функцияның кемімелі болуының шарты қандай? Оқушылармен бірге бүгінгі сабақтың мақсатын айқындау Бүгінгі сабақты бағалау үшін критерийлерімен таныстырамын. |
Мұғалім ұйымдастыру кезеңінде белсенділік танытқан оқушыларды «Мадақтау сөз» әдісіарқылы бағалайды: «Жарайсың! Жақсы! Өте жақсы! Талпын!» |
Түрлі түсті қима қағаздар
|
|
Сабақтың ортасы |
Бүгінгі сабаққа қатысты bilimland.kz порталынан бейне қарау. І. Көрсеткіштік теңдеулерді шешудің әдістері:
|
Жұптық жұмыс.« жеңілден күрделіге қарай» №1. Бірдей негізге келтіру арқылы көрсеткіштік теңдеулерді шешіңіз:
Бағалау критерийлері
Топтық жұмыс. №2.3
№2.4
Бағалау критерийлері:
|
Дескриптор: -1-ші сұраққа жауап береді. 1-балл -2-ші сұраққа жауап береді. 1-балл -3-ші сұраққа жауап береді. 1-балл Әрбір дұрыс жауапка 1 балл қойылады
|
ДК экраны Сұрақтар топтамасы. Оқулық 11-сынып.
|
|
Сабақтың соңы |
Жеке тапсырма:
|
Қорытынды. Сабақ соңында оқушылар рефлексия жүргізеді:
Үйге тапсырма:
|
Бағалау. Оқушылар бір-бірін ауызша критерий бойынша бағалайды. - Кейбір оқушыларға мұғалім тарапынан кері байланыс беріледі. |
|
Қысқа мерзімді жоспар №26-сабак
|
Ұзақ мерзімді жоспар бөлімі: Көрсеткіштік және логарифмдік теңдеулер мен теңсіздіктер |
Мектеп: |
|
Педагогтің аты-жөні: |
|
|
Күні: |
|
|
Сыныбы: 11 |
Қатысушылар саны: Қатыспағандар саны: |
|
Сабақтың тақырыбы: |
Көрсеткіштік теңдеулер және олардың жүйелері |
|
Оқу бағдарламасына сәйкес оқу мақсаты |
11.2.2.6-көрсеткіштік теңдеулерді шешу әдістерін білу және қолдану; 11.2.2.7-көрсеткіштік теңдеулер жүйелерін шеше білу; |
|
Сабақтың мақсаты: |
-көрсеткіштік теңдеулерді шешу әдістерін біледі және қолданады;-көрсеткіштік теңдеулер жүйелерін шеше біледі; |
Сабақтың барысы:
|
Сабақ кезеңі/Уақыты |
Мұғалімнің іс-әрекеті |
Оқушының іс-әрекеті |
Бағалау |
Ресурстар |
|
Сабақтың басы |
|
|
Мұғалім ұйымдастыру кезеңінде белсенділік танытқан оқушыларды «Мадақтау сөз» әдісіарқылы бағалайды: «Жарайсың! Жақсы! Өте жақсы! Талпын!» |
Түрлі түсті қима қағаздар
|
|
Сабақтың ортасы |
|
|
Дескриптор: -1-ші сұраққа жауап береді. 1-балл -2-ші сұраққа жауап береді. 1-балл -3-ші сұраққа жауап береді. 1-балл Әрбір дұрыс жауапка 1 балл қойылады
|
ДК экраны Сұрақтар топтамасы. Оқулық 11-сынып.
|
|
Сабақтың соңы |
|
|
Бағалау. Оқушылар бір-бірін ауызша критерий бойынша бағалайды. - Кейбір оқушыларға мұғалім тарапынан кері байланыс беріледі. |
|
Қысқа мерзімді жоспар №27-сабак
|
Ұзақ мерзімді жоспар бөлімі: Көрсеткіштік және логарифмдік теңдеулер мен теңсіздіктер |
Мектеп: |
|
Педагогтің аты-жөні: |
|
|
Күні: |
|
|
Сыныбы: 11 |
Қатысушылар саны: Қатыспағандар саны: |
|
Сабақтың тақырыбы: |
Көрсеткіштік теңдеулер және олардың жүйелері |
|
Оқу бағдарламасына сәйкес оқу мақсаты |
11.2.2.6-көрсеткіштік теңдеулерді шешу әдістерін білу және қолдану; 11.2.2.7-көрсеткіштік теңдеулер жүйелерін шеше білу; |
|
Сабақтың мақсаты: |
-көрсеткіштік теңдеулерді шешу әдістерін біледі және қолданады;-көрсеткіштік теңдеулер жүйелерін шеше біледі; |
Сабақтың барысы:
|
Сабақ кезеңі/Уақыты |
Мұғалімнің іс-әрекеті |
Оқушының іс-әрекеті |
Бағалау |
Ресурстар |
|
Сабақтың басы |
|
|
Мұғалім ұйымдастыру кезеңінде белсенділік танытқан оқушыларды «Мадақтау сөз» әдісіарқылы бағалайды: «Жарайсың! Жақсы! Өте жақсы! Талпын!» |
Түрлі түсті қима қағаздар
|
|
Сабақтың ортасы |
|
|
Дескриптор: -1-ші сұраққа жауап береді. 1-балл -2-ші сұраққа жауап береді. 1-балл -3-ші сұраққа жауап береді. 1-балл Әрбір дұрыс жауапка 1 балл қойылады
|
ДК экраны Сұрақтар топтамасы. Оқулық 11-сынып.
|
|
Сабақтың соңы |
|
|
Бағалау. Оқушылар бір-бірін ауызша критерий бойынша бағалайды. - Кейбір оқушыларға мұғалім тарапынан кері байланыс беріледі. |
|
Қысқа мерзімді жоспар №28-сабак
|
Ұзақ мерзімді жоспар бөлімі: Көрсеткіштік және логарифмдік теңдеулер мен теңсіздіктер |
Мектеп: |
|
Педагогтің аты-жөні: |
|
|
Күні: |
|
|
Сыныбы: 11 |
Қатысушылар саны: Қатыспағандар саны: |
|
Сабақтың тақырыбы: |
Логарифмдік теңдеулер және олардың жүйелері |
|
Оқу бағдарламасына сәйкес оқу мақсаты |
11.2.2.8- логарифмдік теңдеулерді шешу әдістерін білу және қолдану; 11.2.2.9- логарифмдік теңдеулер жүйелерін шеше білу; |
|
Сабақтың мақсаты: |
- логарифмдік теңдеулерді шешу әдістерін біледі және қолданады; - логарифмдік теңдеулер жүйелерін шеше біледі; |
Сабақтың барысы:
Қысқа мерзімді жоспар №29-сабак
|
Ұзақ мерзімді жоспар бөлімі: Көрсеткіштік және логарифмдік теңдеулер мен теңсіздіктер |
Мектеп: |
|
Педагогтің аты-жөні: |
|
|
Күні: |
|
|
Сыныбы: 11 |
Қатысушылар саны: Қатыспағандар саны: |
|
Сабақтың тақырыбы: |
Логарифмдік теңдеулер және олардың жүйелері |
|
Оқу бағдарламасына сәйкес оқу мақсаты |
11.2.2.8- логарифмдік теңдеулерді шешу әдістерін білу және қолдану; 11.2.2.9- логарифмдік теңдеулер жүйелерін шеше білу; |
|
Сабақтың мақсаты: |
- логарифмдік теңдеулерді шешу әдістерін біледі және қолданады; - логарифмдік теңдеулер жүйелерін шеше біледі; |
Сабақтың барысы:
|
Сабақ кезеңі/Уақыты |
Мұғалімнің іс-әрекеті |
Оқушының іс-әрекеті |
Бағалау |
Ресурстар |
|
Сабақтың басы |
І. Ұйымдастыру кезеңі Сабақ басында: - оқушылардың зейінін шоғырландыруға - оқушылармен бірге сабақ мақсаттарын/ОМ анықтап алуға - оқушылардың «жақын даму аймағын», сабақ соңында күтілетін нәтижелерді анықтауға көңіл бөлу қажет ІІ. Үй тапсырмасын тексеру |
Сәлемдесу.Оқушылардың сабаққа дайындығын пысықтау. Үй тапсырмасын жұпта тексеру. Түсінбеген сұрақтарды сыныпта талдау.
Активити «Ауызша есептеу»
1)
2)
|
Мұғалім ұйымдастыру кезеңінде белсенділік танытқан оқушыларды «Мадақтау сөз» әдісіарқылы бағалайды: «Жарайсың! Жақсы! Өте жақсы! Талпын!» |
Түрлі түсті қима қағаздар
|
|
Сабақтың ортасы |
Бүгінгі сабаққа қатысты bilimland.kz порталынан бейне қарау.
Анықтама: Егер
түріндегі теңдеуді қарапайым логарифмдік теңдеу деп атайды және оның жалғыз шешімі
формуласымен анықталады. Логарифмдік теңдеуді шешудің әдістері:
Бағалау критерийлері 1. Теңдеуді шешу тәсілін дұрыс таңдай біледі; 2. Логарифмнің қасиеттерін қолданып, түрлендіреді ; 3. Қарапайым логарифмдің теңдеуді шеше алады; 4. Жауабын дұрыс таба алады |
Сұрақ-жауап:
3) Мына теңдеулер қалай аталады?
Жұптық жұмыс №6
ә)
|
Дескриптор: -1-ші сұраққа жауап береді. 1-балл -2-ші сұраққа жауап береді. 1-балл -3-ші сұраққа жауап береді. 1-балл Әрбір дұрыс жауапка 1 балл қойылады
|
ДК экраны Сұрақтар топтамасы. Оқулық 11-сынып.
|
|
Сабақтың соңы |
Үйге тапсырма
№7. Логарифмдік теідеулерді
шешу.
|
Қорытынды. Сабақ соңында оқушылар рефлексия жүргізеді:
Ұсыныс ... |
Бағалау. Оқушылар бір-бірін ауызша критерий бойынша бағалайды. - Кейбір оқушыларға мұғалім тарапынан кері байланыс беріледі. |
http://itest.kz/lekciya_logarifmdik_tengdeuler_men_tengsizdikteri_sheshuding_adisteri |
Қысқа мерзімді жоспар №30-сабак
|
Ұзақ мерзімді жоспар бөлімі: Көрсеткіштік және логарифмдік теңдеулер мен теңсіздіктер |
Мектеп: |
|
Педагогтің аты-жөні: |
|
|
Күні: |
|
|
Сыныбы: 11 |
Қатысушылар саны: Қатыспағандар саны: |
|
Сабақтың тақырыбы: |
Логарифмдік теңдеулер және олардың жүйелері |
|
Оқу бағдарламасына сәйкес оқу мақсаты |
11.2.2.8- логарифмдік теңдеулерді шешу әдістерін білу және қолдану; 11.2.2.9- логарифмдік теңдеулер жүйелерін шеше білу; |
|
Сабақтың мақсаты: |
- логарифмдік теңдеулерді шешу әдістерін біледі және қолданады; - логарифмдік теңдеулер жүйелерін шеше біледі; |
Сабақтың барысы:
|
Сабақ кезеңі/Уақыты |
Мұғалімнің іс-әрекеті |
Оқушының іс-әрекеті |
Бағалау |
Ресурстар |
|
Сабақтың басы |
|
Сәлемдесу. Оқушылардың көңіл-күйін сұрау. Жұптастыру. Әр оқушы сұрақтарға жауап жазып, өзімен көбірек сәйкес келгеноқушылар жұптасады. Менің сүйікті жануарым - ... Менің сүйікті тағамым - ... Менің сүйікті түсім - ... Менің хоббиім - ... Оқушылар жұптасып бір бірінің үй тапсырмасын тексереді және бағалайды. Бағалау критерийлері
|
Мұғалім ұйымдастыру кезеңінде белсенділік танытқан оқушыларды «Мадақтау сөз» әдісіарқылы бағалайды: «Жарайсың! Жақсы! Өте жақсы! Талпын!» |
Түрлі түсті қима қағаздар
|
|
Сабақтың ортасы |
|
|
Дескриптор: -1-ші сұраққа жауап береді. 1-балл -2-ші сұраққа жауап береді. 1-балл -3-ші сұраққа жауап береді. 1-балл Әрбір дұрыс жауапка 1 балл қойылады
|
http://www.mc.maricopa.edu/~scotz47781/mat120/notes/logarithms/solving/solving_log_practice.html
|
|
Сабақтың соңы |
Үйге тапсырма. Дидактикалық материал |
|
Бағалау. Оқушылар бір-бірін ауызша критерий бойынша бағалайды. - Кейбір оқушыларға мұғалім тарапынан кері байланыс беріледі. |
|
Қысқа мерзімді жоспар №31-сабак
|
Ұзақ мерзімді жоспар бөлімі: Көрсеткіштік және логарифмдік теңдеулер мен теңсіздіктер |
Мектеп: |
|
Педагогтің аты-жөні: |
|
|
Күні: |
|
|
Сыныбы: 11 |
Қатысушылар саны: Қатыспағандар саны: |
|
Сабақтың тақырыбы: |
Логарифмдік теңдеулер және олардың жүйелері |
|
Оқу бағдарламасына сәйкес оқу мақсаты |
11.2.2.8- логарифмдік теңдеулерді шешу әдістерін білу және қолдану; 11.2.2.9- логарифмдік теңдеулер жүйелерін шеше білу; |
|
Сабақтың мақсаты: |
- логарифмдік теңдеулерді шешу әдістерін біледі және қолданады; - логарифмдік теңдеулер жүйелерін шеше біледі; |
Сабақтың барысы:
|
Сабақ кезеңі/Уақыты |
Мұғалімнің іс-әрекеті |
Оқушының іс-әрекеті |
Бағалау |
Ресурстар |
|
Сабақтың басы |
Сәлемдесу.Оқушылардың сабаққа дайындығын пысықтау.Үй тапсырмасын жұпта тексеру. Түсінбеген сұрақтарды сыныпта талдау. |
|
Мұғалім ұйымдастыру кезеңінде белсенділік танытқан оқушыларды «Мадақтау сөз» әдісіарқылы бағалайды: «Жарайсың! Жақсы! Өте жақсы! Талпын!» |
Түрлі түсті қима қағаздар
|
|
Сабақтың ортасы |
|
|
Дескриптор: -1-ші сұраққа жауап береді. 1-балл -2-ші сұраққа жауап береді. 1-балл -3-ші сұраққа жауап береді. 1-балл Әрбір дұрыс жауапка 1 балл қойылады
|
ДК экраны Сұрақтар топтамасы. Оқулық 11-сынып.
|
|
Сабақтың соңы |
|
|
Бағалау. Оқушылар бір-бірін ауызша критерий бойынша бағалайды. - Кейбір оқушыларға мұғалім тарапынан кері байланыс беріледі. |
|
Қысқа мерзімді жоспар №32-сабак
|
Ұзақ мерзімді жоспар бөлімі: Көрсеткіштік және логарифмдік теңдеулер мен теңсіздіктер |
Мектеп: |
|
Педагогтің аты-жөні: |
|
|
Күні: |
|
|
Сыныбы: 11 |
Қатысушылар саны: Қатыспағандар саны: |
|
Сабақтың тақырыбы: |
Көрсеткіштік теңсіздіктер және олардың жүйелері |
|
Оқу бағдарламасына сәйкес оқу мақсаты |
11.2.2.10- көрсеткіштік теңсіздіктер және олардың жүйелерін шеше білу; |
|
Сабақтың мақсаты: |
көрсеткіштік теңсіздіктер және олардың жүйелерін шеше біледі; |
Сабақтың барысы:
Қысқа мерзімді жоспар №33-сабак
|
Ұзақ мерзімді жоспар бөлімі: Көрсеткіштік және логарифмдік теңдеулер мен теңсіздіктер |
Мектеп: |
|
Педагогтің аты-жөні: |
|
|
Күні: |
|
|
Сыныбы: 11 |
Қатысушылар саны: Қатыспағандар саны: |
|
Сабақтың тақырыбы: |
Көрсеткіштік теңсіздіктер және олардың жүйелері |
|
Оқу бағдарламасына сәйкес оқу мақсаты |
11.2.2.10- көрсеткіштік теңсіздіктер және олардың жүйелерін шеше білу; |
|
Сабақтың мақсаты: |
көрсеткіштік теңсіздіктер және олардың жүйелерін шеше біледі; |
Сабақтың барысы:
|
Сабақ кезеңі/Уақыты |
Мұғалімнің іс-әрекеті |
Оқушының іс-әрекеті |
Бағалау |
Ресурстар |
|
Сабақтың басы |
Ұйымдастыру кезеңі. Оқушылармен амандасып, түгендеу. Сабақ тақырыбымен және мақсатымен таныстыру. 2. Білімді өзектендіру. Алдыңғы жұмыс. Көрсеткіштік теңсіздіктерді шешуге кірісер алдында мұғалім оқушыларға көрсеткіштік функцияның ұғымын және оның негізгі қасиеттерін, теңсіздіктің осы түрлерін шешудің негізгі әдістерін қайталауды ұсынады.
3. Жаттығу жаттығуларын орындау. Жұппен немесе шағын топтармен жұмыс істеу.
Сынып 3-4 адамнан жұп немесе шағын топтарға бөлінеді, мықты оқушылар дайындықтан аз жұмыс істейді. Әр оқушы дәптерде тапсырмаларды шешеді, басқа оқушылармен шешімді талқылайды және қажет болған жағдайда сыныптастардың немесе мұғалімнің көмегін алады. Содан кейін жұпта немесе топта оқушылар шешімді тексереді(мұғалім берген жауаптар бойынша). Оқушылар шешімдер мен жауаптарды талқылайды, қателерді түзетеді, мүмкін, шешімдердің балама нұсқаларын ұсынады, міндеттер бойынша сұрақтар қояды. Мұғалім бақылайды,түсініктеме береді, Қажет болған жағдайда шешімдер мен жауаптарды түзетеді, оқушыларға кері байланыс береді. |
Міндеттерді шешу. Өзіндік жұмыс. Әрбір оқушы көрсеткіштік
теңсіздіктерді жеке шешеді. Берілген уақыт өткеннен кейін мұғалім
қателіктерді тексеру, талдау және оқушыларға кері байланыс беру
үшін жұмыстарды жинайды. |
Мұғалім ұйымдастыру кезеңінде белсенділік танытқан оқушыларды «Мадақтау сөз» әдісіарқылы бағалайды: «Жарайсың! Жақсы! Өте жақсы! Талпын!» |
Түрлі түсті қима қағаздар
|
|
Сабақтың ортасы |
|
|
Дескриптор: -1-ші сұраққа жауап береді. 1-балл -2-ші сұраққа жауап береді. 1-балл -3-ші сұраққа жауап береді. 1-балл Әрбір дұрыс жауапка 1 балл қойылады
|
ДК экраны Сұрақтар топтамасы. Оқулық 11-сынып.
|
|
Сабақтың соңы |
|
|
Бағалау. Оқушылар бір-бірін ауызша критерий бойынша бағалайды. - Кейбір оқушыларға мұғалім тарапынан кері байланыс беріледі. |
|
Қысқа мерзімді жоспар №34-сабак
|
Ұзақ мерзімді жоспар бөлімі: Көрсеткіштік және логарифмдік теңдеулер мен теңсіздіктер |
Мектеп: |
|
Педагогтің аты-жөні: |
|
|
Күні: |
|
|
Сыныбы: 11 |
Қатысушылар саны: Қатыспағандар саны: |
|
Сабақтың тақырыбы: |
Көрсеткіштік теңсіздіктер және олардың жүйелері |
|
Оқу бағдарламасына сәйкес оқу мақсаты |
11.2.2.10- көрсеткіштік теңсіздіктер және олардың жүйелерін шеше білу; |
|
Сабақтың мақсаты: |
көрсеткіштік теңсіздіктер және олардың жүйелерін шеше біледі; |
Сабақтың барысы:
|
Сабақ кезеңі/Уақыты |
Мұғалімнің іс-әрекеті |
Оқушының іс-әрекеті |
Бағалау |
Ресурстар |
|
Сабақтың басы |
Сабақ басында: - оқушылардың зейінін шоғырландыруға - оқушылармен бірге сабақ мақсаттарын/ОМ анықтап алуға - оқушылардың «жақын даму аймағын», сабақ соңында күтілетін нәтижелерді анықтауға көңіл бөлу
қажет |
|
Мұғалім ұйымдастыру кезеңінде белсенділік танытқан оқушыларды «Мадақтау сөз» әдісіарқылы бағалайды: «Жарайсың! Жақсы! Өте жақсы! Талпын!» |
Түрлі түсті қима қағаздар
|
|
Сабақтың ортасы |
|
|
Дескриптор: -1-ші сұраққа жауап береді. 1-балл -2-ші сұраққа жауап береді. 1-балл -3-ші сұраққа жауап береді. 1-балл Әрбір дұрыс жауапка 1 балл қойылады
|
ДК экраны Сұрақтар топтамасы. Оқулық 11-сынып.
|
|
Сабақтың соңы |
Сабақсоңындаоқушыларрефлексияжүргізеді: - ненібілдім, неніүйрендім - ненітолықтүсінбедім - немен жұмыстыжалғастыруқажет Оқушыларөздерініңжұмысыменсыныптастарыныңжұмысынбелгілібіркритерийлербойыншабағалайалады ҮйтапсырмасыҚосымша2 |
|
Бағалау. Оқушылар бір-бірін ауызша критерий бойынша бағалайды. - Кейбір оқушыларға мұғалім тарапынан кері байланыс беріледі. |
|
Қысқа мерзімді жоспар №35-сабак
|
Ұзақ мерзімді жоспар бөлімі: Көрсеткіштік және логарифмдік теңдеулер мен теңсіздіктер |
Мектеп: |
|
Педагогтің аты-жөні: |
|
|
Күні: |
|
|
Сыныбы: 11 |
Қатысушылар саны: Қатыспағандар саны: |
|
Сабақтың тақырыбы: |
Логарифмдік теңсіздіктер |
|
Оқу бағдарламасына сәйкес оқу мақсаты |
11.2.2.11- логарифмдік теңсіздіктер және олардың жүйелерін шеше білу; |
|
Сабақтың мақсаты: |
- логарифмдік теңсіздіктер және олардың жүйелерін шеше біледі; |
Сабақтың барысы:
|
Сабақ кезеңі/Уақыты |
Мұғалімнің іс-әрекеті |
Оқушының іс-әрекеті |
Бағалау |
Ресурстар |
|
Сабақтың басы |
І. Ұйымдастыру кезеңі Сабақ басында: - оқушылардың зейінін шоғырландыруға - оқушылармен бірге сабақ мақсаттарын/ОМ анықтап алуға - оқушылардың «жақын даму аймағын», сабақ соңында күтілетін нәтижелерді анықтауға көңіл бөлу қажет ІІ. Үй тапсырмасын
тексеру |
ІІІ. Білімін жандандыру Жаңа тақырыпты оқытар алды
мұғалім оқушыларға логарифм анықтамасы мен қасиеттерін, логарифмдік
функция мен оның қасиеттерін қайталауды ұсынады. Ауызша мысалдарды
шығарту. Логарифмдік функцияның графигін береді, логарифмдік
функция мен көрсеткіштік функция графиктерін
салыстырады.
|
Мұғалім ұйымдастыру кезеңінде белсенділік танытқан оқушыларды «Мадақтау сөз» әдісіарқылы бағалайды: «Жарайсың! Жақсы! Өте жақсы! Талпын!» |
Түрлі түсті қима қағаздар
|
|
Сабақтың ортасы |
|
|
Дескриптор: -1-ші сұраққа жауап береді. 1-балл -2-ші сұраққа жауап береді. 1-балл -3-ші сұраққа жауап береді. 1-балл Әрбір дұрыс жауапка 1 балл қойылады
|
ДК экраны Сұрақтар топтамасы. Оқулық 11-сынып.
|
|
Сабақтың соңы |
|
Оқулық № 454, 458, 460,462,464 |
Бағалау. Оқушылар бір-бірін ауызша критерий бойынша бағалайды. - Кейбір оқушыларға мұғалім тарапынан кері байланыс беріледі. |
|
Қысқа мерзімді жоспар №36-сабак
|
Ұзақ мерзімді жоспар бөлімі: Көрсеткіштік және логарифмдік теңдеулер мен теңсіздіктер |
Мектеп: |
|
Педагогтің аты-жөні: |
|
|
Күні: |
|
|
Сыныбы: 11 |
Қатысушылар саны: Қатыспағандар саны: |
|
Сабақтың тақырыбы: |
Логарифмдік теңсіздіктер |
|
Оқу бағдарламасына сәйкес оқу мақсаты |
11.2.2.11- логарифмдік теңсіздіктер және олардың жүйелерін шеше білу; |
|
Сабақтың мақсаты: |
- логарифмдік теңсіздіктер және олардың жүйелерін шеше біледі; |
Сабақтың барысы:
|
Сабақ кезеңі/Уақыты |
Мұғалімнің іс-әрекеті |
Оқушының іс-әрекеті |
Бағалау |
Ресурстар |
||||||||||||||||||||||||||||||||||||||||
|
Сабақтың басы |
Мұғалім бағалау критерийлерін айтып, күтілетін нәтижелерді айқындайды |
|
Мұғалім ұйымдастыру кезеңінде белсенділік танытқан оқушыларды «Мадақтау сөз» әдісіарқылы бағалайды: «Жарайсың! Жақсы! Өте жақсы! Талпын!»
|
Түрлі түсті қима қағаздар
|
||||||||||||||||||||||||||||||||||||||||
|
Сабақтың ортасы
|
Сұрақ: Келесідей теңсіздіктерді қанағаттандыратын қандай х-тің мәндерін мысалға келтіре аласыңдар?
а)
ә)
Оқушыларға орындалған тапсырмаға талдау жасауды ұсынамыз. Оларды логарифмдік теңсіздіктерді шешу алгоритмін түсінуге алып келеміз.
Анықтама:
2) егер 0<a<1болса, онда
Ал
|
Мұғалім оқушыларға топта жұмыс жасауға тапсырма ұсынады: Берілген теңсіздіктерді шешіңіздер. 1 топ
2 топ.
Оқушылар топта жұмыс жасайды. Жұмыс аяқталған кезде топтар өзара бағалау жүргізеді бағалайды.
Бағалау критерийлері:
|
Дескриптор: -1-ші сұраққа жауап береді. 1-балл -2-ші сұраққа жауап береді. 1-балл -3-ші сұраққа жауап береді. 1-балл
Әрбір дұрыс жауапка 1 балл қойылады
|
ДК экраны
Сұрақтар топтамасы.
Оқулық 11-сынып.
|
||||||||||||||||||||||||||||||||||||||||
|
Сабақтың соңы |
Оқушылар келесі сұрақтар бойынша рефлексия жүргізеді: • Бүгін мен білдім … • Маған қызықты болды … • Маған қиын болды … • Мен ... тапсырмаларын орындадым. Сұрақтар ауызша немесе жазбаша талқылана алады |
Оқушыларға өз бетімен шығаруға тапсырмалар беріледі: міндетті және күрделі деңгей. Оқушылар тапсырмаларды жеке орындайды, қажетінше мұғалім көмек көрсете алады. Орындау аяқталғаннан кейін мұғалім оқушы жұмыстарын бағалайды, сыныппен бірге типтік қателерді талдайды. Міндетті деңгей
Бағалау критерийлері:
Күрделі деңгей
Бағалау критерийлері:
|
Бағалау. Оқушылар бір-бірін ауызша критерий бойынша бағалайды. - Кейбір оқушыларға мұғалім тарапынан кері байланыс беріледі.
|
|
Қысқа мерзімді жоспар №37-сабак
|
Ұзақ мерзімді жоспар бөлімі: Көрсеткіштік және логарифмдік теңдеулер мен теңсіздіктер |
Мектеп: |
|
Педагогтің аты-жөні: |
|
|
Күні: |
|
|
Сыныбы: 11 |
Қатысушылар саны: Қатыспағандар саны: |
|
Сабақтың тақырыбы: |
Логарифмдік теңсіздіктер |
|
Оқу бағдарламасына сәйкес оқу мақсаты |
11.2.2.11- логарифмдік теңсіздіктер және олардың жүйелерін шеше білу; |
|
Сабақтың мақсаты: |
- логарифмдік теңсіздіктер және олардың жүйелерін шеше біледі; |
Сабақтың барысы:
|
Сабақ кезеңі/Уақыты |
Мұғалімнің іс-әрекеті |
Оқушының іс-әрекеті |
Бағалау |
Ресурстар |
||||||||||||||
|
Сабақтың басы |
|
|
Мұғалім ұйымдастыру кезеңінде белсенділік танытқан оқушыларды «Мадақтау сөз» әдісіарқылы бағалайды: «Жарайсың! Жақсы! Өте жақсы! Талпын!»
|
Түрлі түсті қима қағаздар
|
||||||||||||||
|
Сабақтың ортасы
|
2.
3. lgx+lg(x-1)<lg6
4.
Бағалау: Мұғалімнің қолдау көрсетуі, сындарлы кері байланыс беру.
Шешуі:
Жаңа айнымалы
еңгіземіз:
|
. Жұппен жұмыс: «Аялдама» ойыны
11.2.2.10 , 11.2.2.11 оқу мақсаттарын қайталау үшін оқушыларға «Автобус аялдамасы» жұптық дидактикалық ойынын ұсынамын. Ол үшін сыныптағы парталарды әр жұп бір аялдамада түйісіп қалмайтындай, кезектесетіндей тапсырмаларды орындайтындай ретпен орналастыру керек. Әрбір партаға аялдама аты жазылып қойылады. Сабақ басында оқушылар жұппен өздерінің қозғалыс бағытын (маршрут) таңдайды, өздерінің қозғалыс бағыты бойынша аялдамадан аялдамаға келген кезде сәйкес тапсырманы орындайды, келесі аялдамаға көшеді, сөйтіп тапсырмалар орындалып болған соң дәптерлері тексеріледі.Бірінші бастағанда қай жұп қандай тапсырма орындады сол жұпты мұғалім тексереді, ол жұп қалған жұптарды тексереді, әрі бағалайды.
№1«Мәндес теңсіздікке келтіру әдісі» аялдамасы тапсырмалары:
жауабы:
жауабы:
№2 «Жаңа айнымалы енгізу әдісі» аялдамасы тапсырмалары:
жауабы: №3 «Интервалдар әдісі» аялдамасы тапсырмалары:
№4 «Көбейткіштерге жіктеу әдісі» аялдамасы тапсырмалары:
жауабы:
|
Дескриптор: -1-ші сұраққа жауап береді. 1-балл -2-ші сұраққа жауап береді. 1-балл -3-ші сұраққа жауап береді. 1-балл
Әрбір дұрыс жауапка 1 балл қойылады
|
ДК экраны
Сұрақтар топтамасы.
Оқулық 11-сынып.
|
||||||||||||||
|
Сабақтың соңы |
Үй жұмысы: Сабақ соңында рефлексия жүргіземіз. (3 минут) «Сөйлемді жалғастыр» (дәптерге жазады).
… мағанқызықболды? |
«Теңсіздіктер жүйесі» аялдамасытапсырмалары: Теңсіздіктер жүйесін қанағаттандыратын х-тің натурал мәндерін табыңыз:
Кері байланыс. Бағалау
|
Бағалау. Оқушылар бір-бірін ауызша критерий бойынша бағалайды. - Кейбір оқушыларға мұғалім тарапынан кері байланыс беріледі.
|
|
жүктеу мүмкіндігіне ие боласыз
Бұл материал сайт қолданушысы жариялаған. Материалдың ішінде жазылған барлық ақпаратқа жауапкершілікті жариялаған қолданушы жауап береді. Ұстаз тілегі тек ақпаратты таратуға қолдау көрсетеді. Егер материал сіздің авторлық құқығыңызды бұзған болса немесе басқа да себептермен сайттан өшіру керек деп ойласаңыз осында жазыңыз
алгебра 11 сынып жмб 3 тоқсан қмж толық 130 бұйрық.docx
Пән: Алгебра
Қысқа мерзімді жоспар №1-сабак
|
Ұзақ мерзімді жоспар бөлімі: Комплекс сандар |
Мектеп: |
|
Педагогтің аты-жөні: |
|
|
Күні: |
|
|
Сыныбы: 11 |
Қатысушылар саны: Қатыспағандар саны: |
|
Сабақтың тақырыбы: |
Жорамал сандар. Комплекс сандар анықтамасы |
|
Оқу бағдарламасына сәйкес оқу мақсаты |
11.1.1.1-комплекс санның және модулінің анықтамаларын білу; 11.1.1.2-комплекс санды комплекс жазықтықта кескіндей алу; 11.1.1.3-түйіндес комплекс сандар анықтамасы мен олардың қасиеттерін білу; |
|
Сабақтың мақсаты: |
-комплекс санның және модулінің анықтамаларын біледі; -комплекс санды комплекс жазықтықта кескіндей алады; -түйіндес комплекс сандар анықтамасы мен олардың қасиеттерін біледі; |
Сабақтың барысы:
|
Сабақ кезеңі/Уақыты |
Оқулықпен жұмыс. |
Оқушының іс-әрекеті |
Бағалау |
Ресурстар |
|
Сабақтың басы |
Оқушылардың сабаққа дайындығын нақтылайды Оқушылармен бірге оқу мақсаттарын, бағалау критерийлерін нақтылайды Оқушылардың сабақтың мақсатын, күтілетін нәтижелерін түсінгендігін нақтылайды Сабақтың тақырыбына қатысты жағдаяттар туындатады |
Мұғалім сұрақтарына жауап береді Мұғаліммен бірге оқу мақсаттарын, бағалау критерийлерін талқылайды Мұғалімнің айтқандарын дәптерлеріне жазып отырады |
Мұғалім ұйымдастыру кезеңінде белсенділік танытқан оқушыларды «Мадақтау сөз» әдісіарқылы бағалайды: «Жарайсың! Жақсы! Өте жақсы! Талпын!» |
Түрлі түсті қима қағаздар
|
|
Сабақтың ортасы |
комплексжазықтықта (Арган диаграммалары арқылы) комплекс сандарды бейнелеу Арган диаграммасында кескіндеу. Кез
келген Мысалы: Мына комплекс
сандарды: а) Шешуі: Төмендегі суретте есептің шешімі кескінделген
Комплекс сандарды комплекс жазықтықтабейнелеу идеясын швейцар математигі Жан Арганд (1768-1822) ұсынғандықтан, комплекс сандарды геометриялық кескіндеуді Арган диаграммасы деп атайды.
|
|
Дескриптор: -1-ші сұраққа жауап береді. 1-балл -2-ші сұраққа жауап береді. 1-балл -3-ші сұраққа жауап береді. 1-балл Әрбір дұрыс жауапка 1 балл қойылады
|
http://www.mathprofi.ru/kompleksnye_chisla_dlya_chainikov.html
https://artofproblemsolving.com/wiki/index.php/Complex_number
|
|
Сабақтың соңы |
|
Оқушылар «теңгерім дөңгелегін»толтырады. Оқушылар жетістік критерийлері бойынша таңдау жасайды, неге ? деген сұраққа жауап береді. |
Бағалау. Оқушылар бір-бірін ауызша критерий бойынша бағалайды. - Кейбір оқушыларға мұғалім тарапынан кері байланыс беріледі. |
|
|
|
|
|
|
|
Қысқа мерзімді жоспар №2-сабак
|
Ұзақ мерзімді жоспар бөлімі: Комплекс сандар |
Мектеп: |
|
Педагогтің аты-жөні: |
|
|
Күні: |
|
|
Сыныбы: 11 |
Қатысушылар саны: Қатыспағандар саны: |
|
Сабақтың тақырыбы: |
Жорамал сандар. Комплекс сандар анықтамасы |
|
Оқу бағдарламасына сәйкес оқу мақсаты |
11.1.1.1-комплекс санның және модулінің анықтамаларын білу; 11.1.1.2-комплекс санды комплекс жазықтықта кескіндей алу; 11.1.1.3-түйіндес комплекс сандар анықтамасы мен олардың қасиеттерін білу; |
|
Сабақтың мақсаты: |
-комплекс санның және модулінің анықтамаларын біледі; -комплекс санды комплекс жазықтықта кескіндей алады; -түйіндес комплекс сандар анықтамасы мен олардың қасиеттерін біледі; |
Сабақтың барысы:
|
Сабақ кезеңі/Уақыты |
Оқулықпен жұмыс. |
Оқушының іс-әрекеті |
Бағалау |
Ресурстар |
|
Сабақтың басы |
Оқушылардың сабаққа дайындығын нақтылайды Оқушылармен бірге оқу мақсаттарын, бағалау критерийлерін нақтылайды Оқушылардың сабақтың мақсатын, күтілетін нәтижелерін түсінгендігін нақтылайды Сабақтың
тақырыбына қатысты жағдаяттар туындатады |
Мұғалім сұрақтарына жауап береді Мұғаліммен бірге оқу мақсаттарын, бағалау критерийлерін талқылайды Мұғалімнің айтқандарын дәптерлеріне жазып отырады Төменде көрсетілген қасиеттерді оқушылардың өзіне дәлелдеуді ұсыныңыз. Жеке жұмыс:
|
Мұғалім ұйымдастыру кезеңінде белсенділік танытқан оқушыларды «Мадақтау сөз» әдісіарқылы бағалайды: «Жарайсың! Жақсы! Өте жақсы! Талпын!» |
Түрлі түсті қима қағаздар
|
|
Сабақтың ортасы |
Түйіндес комплекс сандардың анықтамасына оқушыларды келтіріңіз. а+ biжәнеа – bi сандар түйіндес комплекс сандар деп аталады. Түйіндес комплекс сандардың
белгілеуі
Оқушылардың білімдерін қайталау үшін оқушыларға келесі сандарға түйіндес сан табуды ұсыныңыз z = 5 z = – 3i Жауатарын талқылаңыз және оқушаларға оларды жалпылауға ұсыныңыз. Оқушыларға екі өзара түйіндес сандар жұбын беріңіз және оларды қосуды сұраңыз. Нәтижелерін салыстыру және қорытынды жасау. Сыныппен жауаптарын талқылаңыз. Оқушыларға түйіндес комплес сандардың қасиеттерінен шығатын салдарды беріңіз. Салдар:
z +
z* = 2x. |
|
Дескриптор: -1-ші сұраққа жауап береді. 1-балл -2-ші сұраққа жауап береді. 1-балл -3-ші сұраққа жауап береді. 1-балл Әрбір дұрыс жауапка 1 балл қойылады
|
ДК экраны Сұрақтар топтамасы. Оқулық 11-сынып.
|
|
Сабақтың соңы |
|
|
Бағалау. Оқушылар бір-бірін ауызша критерий бойынша бағалайды. - Кейбір оқушыларға мұғалім тарапынан кері байланыс беріледі. |
|
Қысқа мерзімді жоспар №3-сабак
|
Ұзақ мерзімді жоспар бөлімі: Комплекс сандар |
Мектеп: |
|
Педагогтің аты-жөні: |
|
|
Күні: |
|
|
Сыныбы: 11 |
Қатысушылар саны: Қатыспағандар саны: |
|
Сабақтың тақырыбы: |
Алгебралық түрдегі комплекс сандарға амалдар қолдану |
|
Оқу бағдарламасына сәйкес оқу мақсаты |
11.1.2.1- алгебралық түрде берілген комплекс сандарға арифметикалық амалдар қолдану; 11.1.2.2-алгебралық түрдегі комплекс санды түтін дәрежеге шығарғанда in мәнінің заңдылығын қолдану; 11.1.2.3-комплекс санның квадрат түбірін таба алу; |
|
Сабақтың мақсаты: |
- алгебралық түрде берілген комплекс сандарға арифметикалық амалдар қолданады;-алгебралық түрдегі комплекс санды түтін дәрежеге шығарғанда in мәнінің заңдылығын қолданады; 11.1.2.3-комплекс санның квадрат түбірін таба алады; |
Сабақтың барысы:
|
Сабақ кезеңі/Уақыты |
Оқулықпен жұмыс. |
Оқушының іс-әрекеті |
Бағалау |
Ресурстар |
||||||||||||
|
Сабақтың басы |
Мұғалім оқушыларға бейне ресурсты көруді ұсынады:https://www.youtube.com/watch?v=jUA3600ztTc&t=223s Мұғалім оқушыларға жаңа материалды түсіндіреді. Берілген комплекс саннан квадрат түбір табу үшін тізбектелген нұсқау жасайды. |
Оқушылар жұппен жұмыс
жасайды және
|
Мұғалім ұйымдастыру кезеңінде белсенділік танытқан оқушыларды «Мадақтау сөз» әдісіарқылы бағалайды: «Жарайсың! Жақсы! Өте жақсы! Талпын!» |
|||||||||||||
|
Сабақтың ортасы |
Жаңасабақтыигеру. Есеп
1. Шешуі.
Жүйеніңекі нақты шешімі
бар: Жауабы:
Есеп2.
Есептеңіз:
Шешуі. Бұл тек екікомплекс санныңнақтыжәнежорамалбөліктерібір-бірінетеңболғандағанамүмкін:
Жауабы: |
Тапсырма 3.Табыңыздар:
Тапсырма 4.Алгебралық түрде берілген комплекс саннан квадрат түбірді шығарыңыз:
Жауаптары:
c)
d)
f)
g)
1-ші қосымша Келесітапсырманың(27-36) мысалдарыншешіңіздер. Тапсырма. Комплекс сан түбірінің барлық мәндерін табыңыздар.
20)
24)
28)
32)
35)
|
Дескриптор: -1-ші сұраққа жауап береді. 1-балл -2-ші сұраққа жауап береді. 1-балл -3-ші сұраққа жауап береді. 1-балл
Әрбір дұрыс жауапка 1 балл қойылады
|
ДК экраны
Сұрақтар топтамасы.
Оқулық 11-сынып.
|
||||||||||||
|
Сабақтың соңы |
Сабақтың басында қалыптасқан табыс критерийлерін талдай отырып, оқушылар өз жұмысының қорытындысын өз бетінше шығарады . Мұғалім оқушылар жұмысының белгілі бір сәттеріне назар аудара отырып, олардың қызметінің өнімділігіне, жұмысқа қабілеттілігін жақсарту бойынша ұсыныстарға өз бағасын береді. Рефлексия. Оқушылар оқылған материалдың күрделілік деңгейі, бекітуді талап ететін негізгі сәттер туралы пікір айтады . Сондай-ақ оқу сабағы соңында өз білімдерін бағалайды. |
Әрбіроқушышешудағдысынжетілдіруүшінтоптыңтізімібойыншаоныңреттікнөмірінесәйкескелетінмысалнөмірінжәнеекіеселенгеннөмірді (әрнөмірденекімысалдан) таңдайды. Мысалы:Кәрімовтізімбойынша 7-ші , онда1-шіқосымшаныңәрбірнөмірінен 7 және 14 мысалдыорындайды. Тапсырма 6.Комплекс сан түбірінің барлық мәндерін табыңыздар.
1)
|
Бағалау. Оқушылар бір-бірін ауызша критерий бойынша бағалайды. - Кейбір оқушыларға мұғалім тарапынан кері байланыс беріледі.
|
|
Қысқа мерзімді жоспар №4-сабак
|
Ұзақ мерзімді жоспар бөлімі: Комплекс сандар |
Мектеп: |
|
Педагогтің аты-жөні: |
|
|
Күні: |
|
|
Сыныбы: 11 |
Қатысушылар саны: Қатыспағандар саны: |
|
Сабақтың тақырыбы: |
Алгебралық түрдегі комплекс сандарға амалдар қолдану |
|
Оқу бағдарламасына сәйкес оқу мақсаты |
11.1.2.1- алгебралық түрде берілген комплекс сандарға арифметикалық амалдар қолдану; 11.1.2.2-алгебралық түрдегі комплекс санды түтін дәрежеге шығарғанда in мәнінің заңдылығын қолдану; 11.1.2.3-комплекс санның квадрат түбірін таба алу; |
|
Сабақтың мақсаты: |
- алгебралық түрде берілген комплекс сандарға арифметикалық амалдар қолданады;-алгебралық түрдегі комплекс санды түтін дәрежеге шығарғанда in мәнінің заңдылығын қолданады; 11.1.2.3-комплекс санның квадрат түбірін таба алады; |
Сабақтың барысы:
|
Сабақ кезеңі/Уақыты |
Оқулықпен жұмыс. |
Оқушының іс-әрекеті |
Бағалау |
Ресурстар |
||||||||||||||||||||||||||||||||||||||
|
Сабақтың басы |
оқушылардың білімін бақылау және түзету, шешім тәсілін талқылау кезінде жіберілген қателіктерге байланысты сабақ барысы, кері байланыс ( ауызша- түсініктеме, жазбаша– тақтадағы немесе студенттің дәптеріне белгі қою ). |
Әрбір оқушы шешу дағдысын жетілдіру үшін топтың тізімі бойынша оның реттік нөміріне сәйкес келетін мысал нөмірін таңдайды.
|
Мұғалім ұйымдастыру кезеңінде белсенділік танытқан оқушыларды «Мадақтау сөз» әдісіарқылы бағалайды: «Жарайсың! Жақсы! Өте жақсы! Талпын!» |
Түрлі түсті қима қағаздар
|
||||||||||||||||||||||||||||||||||||||
|
Сабақтың ортасы |
Тапсырма 1. Комплекс сандарберілген:
Топтық жұмыс. оқушылардың білімін бақылау және түзету, шешім тәсілін талқылау кезінде жіберілген қателіктерге байланысты сабақ барысы, кері байланыс ( ауызша- түсініктеме, жазбаша– тақтадағы немесе студенттің дәптеріне белгі қою ). Қажетті әдістемелік көмек көрсетеді. Тапсырмалар шешімін ресімдеу үлгісін ұсынады. Тапсырма
3. Есептеңіздер. Шешуі. Дәлелденген түбірлер формуласын қолданайық. Мұнда
Жауабы:
Салдар.
Дәлелдеуі.
Тапсырма 4.
Есептеңіз:
Шешуі. Дәлелденген салдарды
қолданамыз:
Оқушылардың іс- әрекеті-оқушылар жеке жұмыс жасайды және Тапсырма 5. Квадрат түбірлерді есептеңіздер:
Тапсырма 6.
Егер Тапсырма 7. Теңдеулердің барлық шешімдерін табыңыздар:
|
Оқушылар 4 топқа бөлініп, әр топ бір есептен шығарады. «Галерея» әдісімен бірін-бірі тексереді, «Бағдаршам» тәсілімен бірін-бірі бағалайды. апсырма 2. Есептеңіздер:
-тің кез келген нақты мәні
үшін Теорема.
мұнда жақша ішіндегі квадрат түбірлер оң сандардан алынған арифметикалық квадрат түбірлер болады.
Дәлелдеуі. Комплекс саннан
бір-біріне қарама-қарсы болатындай екі түбір шығатыны
белгілі. немесе
Осы жүйенің әрбір теңдеуін квадраттайық:
Екінші теңдеуді біріншісіне қосайық:
Мұнда
Теңдеудің екі түбірі де оң
мәндер қабылдайды, өйткені
Енді түбірлердің алдындағы таңбаларды дұрыс таңдау қалды. (2) теңдіктерінен
|
Дескриптор: -1-ші сұраққа жауап береді. 1-балл -2-ші сұраққа жауап береді. 1-балл -3-ші сұраққа жауап береді. 1-балл
Әрбір дұрыс жауапка 1 балл қойылады
|
ДК экраны
Сұрақтар топтамасы.
Оқулық 11-сынып.
|
||||||||||||||||||||||||||||||||||||||
|
Сабақтың соңы |
Үйтапсырмасы. Таңдаған әдістердің көмегімен тапсырмаларды орындаңыздар. Тапсырма 8. Квадрат түбірлерді есептеңіздер:
Тапсырма 9. Теңдеулердің барлық шешімдерін табыңыздар:
|
Сабақтың басында қалыптасқан табыс критерийлерін талдай отырып, оқушылар өз жұмысының қорытындысын өз бетінше шығарады . Мұғалім оқушылар жұмысының белгілі бір сәттеріне назар аудара отырып, олардың қызметінің өнімділігіне, жұмысқа қабілеттілігін жақсарту бойынша ұсыныстарға өз бағасын береді. Рефлексия. Оқушылар оқылған материалдың күрделілік деңгейі, бекітуді талап ететін негізгі сәттер туралы пікір айтады . Сондай-ақ оқу сабағы соңында өз білімдерін бағалайды. |
Бағалау. Оқушылар бір-бірін ауызша критерий бойынша бағалайды. - Кейбір оқушыларға мұғалім тарапынан кері байланыс беріледі.
|
|
Қысқа мерзімді жоспар №5-сабак
|
Ұзақ мерзімді жоспар бөлімі: Комплекс сандар |
Мектеп: |
|
Педагогтің аты-жөні: |
|
|
Күні: |
|
|
Сыныбы: 11 |
Қатысушылар саны: Қатыспағандар саны: |
|
Сабақтың тақырыбы: |
Квадрат теңдеулердің комплекс түбірлері |
|
Оқу бағдарламасына сәйкес оқу мақсаты |
11.1.2.4-квадрат теңдеулерді комплекс сандар жиынында шешу; |
|
Сабақтың мақсаты: |
-квадрат теңдеулерді комплекс сандар жиынында шешеді; |
Сабақтың барысы:
|
Сабақ кезеңі/Уақыты |
Оқулықпен жұмыс. |
Оқушының іс-әрекеті |
Бағалау |
Ресурстар |
|
Сабақтың басы |
Оқушылармен амандасып, сабақтыңтақырыбымен, мақсатымен және күтілетін нәтижелерімен таныстыру. Үйге берілген тапсырмаларды тексеру. Шолу сұрақтары: - алгебралық түрде ұсынылған комплекс санды квадрат түбірден қалай шығарамыз, ережесін айтыңыз және формуласын жазып көрсетіңіз. - мысал келтіріңіз, шығарылу жолын басқа оқушылардан сұрап көріңіз. |
|
Мұғалім ұйымдастыру кезеңінде белсенділік танытқан оқушыларды «Мадақтау сөз» әдісіарқылы бағалайды: «Жарайсың! Жақсы! Өте жақсы! Талпын!» |
Түрлі түсті қима қағаздар
|
|
Сабақтың ортасы |
|
Мысал 1:
Мысал 2:
Есептер шығару:
Есеп:
Жауабы : .
|
Дескриптор: -1-ші сұраққа жауап береді. 1-балл -2-ші сұраққа жауап береді. 1-балл -3-ші сұраққа жауап береді. 1-балл Әрбір дұрыс жауапка 1 балл қойылады
|
ДК экраны Сұрақтар топтамасы. Оқулық 11-сынып.
|
|
Сабақтың соңы |
|
Үйге тапсырма:
а)
б)
|
Бағалау. Оқушылар бір-бірін ауызша критерий бойынша бағалайды. - Кейбір оқушыларға мұғалім тарапынан кері байланыс беріледі. |
|
Қысқа мерзімді жоспар №6-сабак
|
Ұзақ мерзімді жоспар бөлімі: Комплекс сандар |
Мектеп: |
|
Педагогтің аты-жөні: |
|
|
Күні: |
|
|
Сыныбы: 11 |
Қатысушылар саны: Қатыспағандар саны: |
|
Сабақтың тақырыбы: |
Квадрат теңдеулердің комплекс түбірлері |
|
Оқу бағдарламасына сәйкес оқу мақсаты |
11.1.2.4-квадрат теңдеулерді комплекс сандар жиынында шешу; |
|
Сабақтың мақсаты: |
-квадрат теңдеулерді комплекс сандар жиынында шешеді; |
Сабақтың барысы:
|
Сабақ кезеңі/Уақыты |
Оқулықпен жұмыс. |
Оқушының іс-әрекеті |
Бағалау |
Ресурстар |
|
Сабақтың басы |
|
Туындаған сұрақтар бойынша есептерді талқылайды |
Мұғалім ұйымдастыру кезеңінде белсенділік танытқан оқушыларды «Мадақтау сөз» әдісіарқылы бағалайды: «Жарайсың! Жақсы! Өте жақсы! Талпын!» |
Түрлі түсті қима қағаздар
|
|
Сабақтың ортасы |
Есепті шешу алгоритмі.
Мысалы,
|
Оқушылар жұптарға бөлініп жұмыс жасайды, бір-бірімен тексереді
Есептеңіз:
|
Дескриптор: -1-ші сұраққа жауап береді. 1-балл -2-ші сұраққа жауап береді. 1-балл -3-ші сұраққа жауап береді. 1-балл Әрбір дұрыс жауапка 1 балл қойылады
|
ДК экраны Сұрақтар топтамасы. Оқулық 11-сынып.
|
|
Сабақтың соңы |
Сабақ соңында оқушылар «ББҮ» стратегиясы бойынша рефлексия жүргізеді: сабақтың оқу мақсаттарына сәйкес кері байланыс жасайды, өзін-өзі бағалайды. Үйге тапсырма |
Табыңыз
:№1
|
Бағалау. Оқушылар бір-бірін ауызша критерий бойынша бағалайды. - Кейбір оқушыларға мұғалім тарапынан кері байланыс беріледі. |
|
Қысқа мерзімді жоспар №7-сабак
|
Ұзақ мерзімді жоспар бөлімі: Комплекс сандар |
Мектеп: |
|
Педагогтің аты-жөні: |
|
|
Күні: |
|
|
Сыныбы: 11 |
Қатысушылар саны: Қатыспағандар саны: |
|
Сабақтың тақырыбы: |
Алгебраның негізгі теоремасы |
|
Оқу бағдарламасына сәйкес оқу мақсаты |
11.1.2.5-алгебраның негізгі теоремасын және оның салдарларын білу; |
|
Сабақтың мақсаты: |
-алгебраның негізгі теоремасын және оның салдарларын біледі; |
Сабақтың барысы:
|
Сабақ кезеңі/Уақыты |
Оқулықпен жұмыс. |
Оқушының іс-әрекеті |
Бағалау |
Ресурстар |
|||||||||||||||||||||||||||||||||||
|
Сабақтың басы |
Жұптық жұмыс (5 минут) Көпмүшені көбейткіштерге жіктеуді және көпмүшеліктің рационал түбірлері туралы теореманы қайталай отырып, оқушыларға төмендегіше проблемалық жағдаят туғызу: Төмендегі көпмүшеліктерді көбейткіштерге жіктеңіздер: a)
жұптарыңызбен жауаптарын талдаңыздар және қорытынды жасап көріңіздер. Не байқадыңыздар? |
Ұйымдастыру кезеңі (5 минут): Амандасу. Оқушылардың сабаққа дайындықтарын тексеру, сабақ мақсатын қойып тақырыпты жазғызу. Термин сөздерді үйлестіріп беру Үй жұмысын тексеру. Қайталау сұрақтарын қою. Оқушыларды жұпқа бөлу |
Мұғалім ұйымдастыру кезеңінде белсенділік танытқан оқушыларды «Мадақтау сөз» әдісіарқылы бағалайды: «Жарайсың! Жақсы! Өте жақсы! Талпын!» |
Түрлі түсті қима қағаздар
|
|||||||||||||||||||||||||||||||||||
|
Сабақтың ортасы |
ТЕОРЕМА Егер
Мұндағы
Егер Алгебраның алғашқы теоремасы деп аталатын теореманы алғаш рет 1608 жылы неміс математигі Петер Роте (1580 - 1671), 1629 жылы голланд математигі Альбер Жирар (1595 - 1632), 1637 жылы француз математигі Рене Декарт (1596 - 1650) қазіргі кездегі тұжырымнан өзгеше түрде мазмұндаған.1743 жылы швейцар математигі Леонард Эйлер (1707 - 1783) нақтылап қазіргі тұжырымға мәндес түрде былайша тұжырымдаған: коэффиценттері нақты сандар болатын сызықтық және квадраттық (2-дәрежелі) көбейткіштерге жіктеуге болады.1748 жылы француз математигі Жан Д'Аламбер (1717 - 1783) алгебраның негізгі теоремасының алғашқы дәлелдемесін жариялаған.1751 жылы Л.Эйлер дәлелдемесі шыққан.1799 жылы неміс математигі Карл Гаусс (1777 - 1855) бұл теореманың алғышартсыз дәлелдеген. Бұл теорема коэффициенттері мен айнымалының мәні комплекс сандар бола алатын бір айнымалылы көпмүшелер үшін екі теңкүшті тұжырымға келтіріледі. ТЕОРЕМА (алгебраның негізгі теоремасы)
Мұнда 1 тұжырым 2 тұжырымға тең күшті ТЕОРЕМА Тұрақтыдан өзге, нақты коэффициентті кез келген көпмүшелік нақты коэффициентті сызықтық көбейткіштер мен нақты коэффициентті теріс дискриминантты квадрат үшмүшеліктерге жіктеледі.
|
Мысалы: Шешуі: Жоғарыдағы теорема бойынша
берілген теңдеудің тағы бір түбірі бар және ол
Жауабы: Жұптық жұмыс (5 минут) Тапсырма: Егер: а)
б)
онда
Tоптық жұмыс (15 минут) Оқушыларды 4 оқушыдан «Атом.Молекула» әдісі бойынша топтарға бөлу. Топтар жұмыстарды «Карусель» әдісімен бағалайды. Яғни әрбір топ бір теңдеуден шешеді де жұмысты көрші топқа тексертуге береді. Тексеруші топ, егер шешіммен келіссе «+» таңбасын, егер шешіммен келіспесе «-» таңбасын қояды бірақ ештене түземейді. Басқа үш топтан тексеріліп келгеннен кейін нәтижелерін топ ішінде талқылайды, қателері болса, қатемен жұмыс жасайды. Тапсырмалар: Теңдеуді шешіңіздер:
Тақтамен жұмыс (5 минут) Тапсырма :
Жеке жұмыс(10 минут)
Жоғары қабілетті оқушылар үшін беруге болатын деңгейлік тапсырмалар: XI.51. ХI.52. ХI.53.Р
көпмүшесін
( XI.58. Қалыптастырушы бағалау (15 минут) Тапсырма 1. Көпмүшені көбейткіштерге
жіктеңіздер: 1) Тапсырма 2. Түбірлері 5 және 3+i бола алатын нақты коэффициентті үшінші дәрежелі көпмүшеге мысал келтіріп жазыңыздар. Тапсырма3. 1+iсаны |
Дескриптор: -1-ші сұраққа жауап береді. 1-балл -2-ші сұраққа жауап береді. 1-балл -3-ші сұраққа жауап береді. 1-балл Әрбір дұрыс жауапка 1 балл қойылады
|
ДК экраны Сұрақтар топтамасы. Оқулық 11-сынып.
|
|||||||||||||||||||||||||||||||||||
|
Сабақтың соңы |
Таңдау рефлексиясы ( 3 мин)
Үй тапсырмасына есептер беру.(2 мин)
|
Сұрақтары бар қорап Кабинетте қорап қойылып, оған оқушылар сабақтың соңында өз сұрақтарын қалдыра алады. Бұл сұрақтар келесі сабақтың басында талқыланады.
|
Бағалау. Оқушылар бір-бірін ауызша критерий бойынша бағалайды. - Кейбір оқушыларға мұғалім тарапынан кері байланыс беріледі.
|
|
|||||||||||||||||||||||||||||||||||
Қысқа мерзімді жоспар №8-сабак
|
Ұзақ мерзімді жоспар бөлімі: Комплекс сандар |
Мектеп: |
|
Педагогтің аты-жөні: |
|
|
Күні: |
|
|
Сыныбы: 11 |
Қатысушылар саны: Қатыспағандар саны: |
|
Сабақтың тақырыбы: |
Алгебраның негізгі теоремасы |
|
Оқу бағдарламасына сәйкес оқу мақсаты |
11.1.2.5-алгебраның негізгі теоремасын және оның салдарларын білу; |
|
Сабақтың мақсаты: |
-алгебраның негізгі теоремасын және оның салдарларын біледі; |
Сабақтың барысы:
|
Сабақ кезеңі/Уақыты |
Оқулықпен жұмыс. |
Оқушының іс-әрекеті |
Бағалау |
Ресурстар |
|
Сабақтың басы |
"Өзара сауалнаманы" қолдану арқылы теория бойынша сауалнама жүргізу. Бағалау критерийлерін алдын ала құрастыра отырып, әркім өз серіктесіне теория бойынша сұрақ қойып қана қоймай, одан кейін оны бағалап, жауаптың қандай да бір ұпайының не үшін қойылғанын көрсетуі тиіс. Содан кейін рөлдерімен ауысады. |
Өзара сәлемдесу/ Назарларын сабаққа аудару Теория бойынша сауалнаманың дәл осындай түрі әр оқушыны жұмысқа қосуға мүмкіндік береді,дұрыс және дұрыс емес жауаптар тіркеледі. Мұғалім міндетті түрде процесті қадағалайды, қажет болған жағдайда сұрақ қоюға қатысады..Өткен сабақта біз "алгебраның негізгі теоремасы" тақырыбы бойынша теорияны талдадық, бірақ теорияны жүйелеуге, меңгеруге және тереңдетуге не көмектеседі? Әрине, тәжірибе.
|
Мұғалім ұйымдастыру кезеңінде белсенділік танытқан оқушыларды «Мадақтау сөз» әдісіарқылы бағалайды: «Жарайсың! Жақсы! Өте жақсы! Талпын!» |
Түрлі түсті қима қағаздар
|
|
Сабақтың ортасы |
Практикалық тапсырмаларды шешуді жұптық немесе жеке жұмыс түрінде ұйымдастыруға болады. Әрбір оқушы тапсырмалар тізімін алады. Тәртіп бойынша әркім, жеке немесе жұпта шешеді. Мұғалімде осы тапсырмалардың әрқайсысы дұрыс рәсімдеуімен алдын-ала шешілген нақты жауабымен дайын болады.Шешіп болғаннан кейін, мұғалім үстеліне жақындап,әрбір шешу қадамын толық салыстырады, егер шешім шықпаса немесе оқушы басқа жолмен жүрсе , онда ол міндетті түрде мұғалімге өзінің жұмысын тексеруге көрсетеді. Егер бәрі дұрыс болса, онда орнына отырады және келесі тапсырмаларды шешуді жалғастырады. Нәтижесінде барлық тапсырмалар аяқталды. Өзінің жұмыс қарқыны арқасында, шешімінің дұрыстығын ескере отырып, әркім тақырып бойынша өз күшін бағалай алады және ол қанша ұпай алғандығын есептей алады. Дұрыс орындалған тапсырма 2 ұпаймен бағаланады. Тапсырма № 1 Теңдеуді шеш және көбейткіштерге жікте
Жауабы:
Тапсырма № 2 Нақты
параметрлерін Жауабы:
Тапсырма № 3 Нақты апараметрін табыңыз, көпмүшенің түбірлері
Жауабы:
Тапсырма № 4 Көпмүшені
көбейткіштерге жіктеңіз: Жауабы:
|
Тапсырма № 5 Нақты параметрлерінm,n табыңыз, егерP(x) α түбірі белгілі болса және басқа түбірлерін анықтау, егер P(x)= Жауабы:
Тапсырма № 6 Нақты
параметрлерін Жауабы:
Өздік жұмыс (сараланған)
Нақты параметрлерінm,nанықтау, егерP(x)-тіңαтүбірі белгілі болса және басқа түбірлерін анықтау, P(x)= Көпмүшені көбейткіштерге жіктеңіз. Алгебраның негізгі теоремасынан қолданылған тергеулерді көрсету. 3 ұпай – параметрлерін табу. 3 ұпай – түбірлерін табу. 3 ұпай –R жиынында көбейткіштерге жіктеу. 1 ұпай – алгебраның негізгі теоремасынан қолданылған тергеулерді көрсету. Жауабы:
|
Дескриптор: -1-ші сұраққа жауап береді. 1-балл -2-ші сұраққа жауап береді. 1-балл -3-ші сұраққа жауап береді. 1-балл Әрбір дұрыс жауапка 1 балл қойылады
|
ДК экраны Сұрақтар топтамасы. Оқулық 11-сынып.
|
|
Сабақтың соңы |
|
Жалпы қайталау Үй жұмысы: теориялық материалды жаттау. Тапсырма № 1 Теңдеуді 2
әдіспен шешіңіз:
Тапсырма № 2. Теңдеуді шешіңіз және «а» табыңыз:
|
Бағалау. Оқушылар бір-бірін ауызша критерий бойынша бағалайды. - Кейбір оқушыларға мұғалім тарапынан кері байланыс беріледі. |
|
Қысқа мерзімді жоспар №9-сабак
|
Ұзақ мерзімді жоспар бөлімі: Көрсеткіштік және логарифмдік функциялар |
Мектеп: |
|
Педагогтің аты-жөні: |
|
|
Күні: |
|
|
Сыныбы: 11 |
Қатысушылар саны: Қатыспағандар саны: |
|
Сабақтың тақырыбы: |
Көрсеткіштік функция, оның қасиеттері және графигі |
|
Оқу бағдарламасына сәйкес оқу мақсаты |
11.3.1.14-көрсеткіштік функцияның анықтамасын білу және оның графигін салу; 11.3.1.15-көрсеткіштік функцияның қасиеттерін есептер шығаруда қолдану; |
|
Сабақтың мақсаты: |
-көрсеткіштік функцияның анықтамасын білу және оның графигін салады; -көрсеткіштік функцияның қасиеттерін есептер шығаруда қолданады; |
Сабақтың барысы:
|
Сабақ кезеңі/Уақыты |
Оқулықпен жұмыс. |
Оқушының іс-әрекеті |
Бағалау |
Ресурстар |
|
Сабақтың басы |
Ұйымдастыру кезеңі |
|
Мұғалім ұйымдастыру кезеңінде белсенділік танытқан оқушыларды «Мадақтау сөз» әдісіарқылы бағалайды: «Жарайсың! Жақсы! Өте жақсы! Талпын!» |
Түрлі түсті қима қағаздар
|
|
Сабақтың ортасы |
|
|
Дескриптор: -1-ші сұраққа жауап береді. 1-балл -2-ші сұраққа жауап береді. 1-балл -3-ші сұраққа жауап береді. 1-балл Әрбір дұрыс жауапка 1 балл қойылады
|
ДК экраны Сұрақтар топтамасы. Оқулық 11-сынып.
|
|
Сабақтың соңы |
|
Үйге тапсырма Дидактикалық материал
Рефлексия Сабақтан алған әсерін, білімін, пікір тілектерін, ұсыныстарын жазады. Мен түсіндім........................ Мен білгім келеді....................... Менің ұсынысым........................... |
Бағалау. Оқушылар бір-бірін ауызша критерий бойынша бағалайды. - Кейбір оқушыларға мұғалім тарапынан кері байланыс беріледі. |
|
Қысқа мерзімді жоспар №10-сабак
|
Ұзақ мерзімді жоспар бөлімі: Көрсеткіштік және логарифмдік функциялар |
Мектеп: |
|
Педагогтің аты-жөні: |
|
|
Күні: |
|
|
Сыныбы: 11 |
Қатысушылар саны: Қатыспағандар саны: |
|
Сабақтың тақырыбы: |
Көрсеткіштік функция, оның қасиеттері және графигі |
|
Оқу бағдарламасына сәйкес оқу мақсаты |
11.3.1.14-көрсеткіштік функцияның анықтамасын білу және оның графигін салу; 11.3.1.15-көрсеткіштік функцияның қасиеттерін есептер шығаруда қолдану; |
|
Сабақтың мақсаты: |
-көрсеткіштік функцияның анықтамасын білу және оның графигін салады; -көрсеткіштік функцияның қасиеттерін есептер шығаруда қолданады; |
Сабақтың барысы:
|
Сабақ кезеңі/Уақыты |
Мұғалімнің іс-әрекеті |
Оқушының іс-әрекеті |
Бағалау |
Ресурстар |
|
Сабақтың басы |
Ұйымдастыру кезеңі: Оқушылармен сәлемдесу. Сабаққа дайындығын пысықтау.
|
Үй тапсырмасын топта тексеру. Үй тапсырмасында қиындық тудырған есепті сыныппен біріге отырып талқылау.
Бүгінгі сабаққа қатысты bilimland.kz порталынан бейне қарау.
Бүгінгі сабақтын мақсаты мен күтілетін нәтижелер таныстырылады.
|
Мұғалім ұйымдастыру кезеңінде белсенділік танытқан оқушыларды «Мадақтау сөз» әдісіарқылы бағалайды: «Жарайсың! Жақсы! Өте жақсы! Талпын!» |
Түрлі түсті қима қағаздар
|
|
Сабақтың ортасы |
Анықтама:
Егер
Мысалы,
y = Зерттеу жұмысыТоптық тапсырма.1-топ 2-топ
y
=
|
y =
|
Дескриптор: -1-ші сұраққа жауап береді. 1-балл -2-ші сұраққа жауап береді. 1-балл -3-ші сұраққа жауап береді. 1-балл Әрбір дұрыс жауапка 1 балл қойылады
|
ДК экраны Сұрақтар топтамасы. Оқулық 11-сынып.
|
|
Сабақтың соңы |
Үйге тапсырма №7. Функцияның графигін салыңыз: а)
y
= №8.
а) m > n; ә) m < n теңсіздігі шығады? №9.Егер:
теңсіздігі орындалса,
онда |
Қорытынды. Сабақ соңында оқушылар рефлексия жүргізеді:
|
Бағалау. Оқушылар бір-бірін ауызша критерий бойынша бағалайды. - Кейбір оқушыларға мұғалім тарапынан кері байланыс беріледі. |
|
Қысқа мерзімді жоспар №11-сабак
|
Ұзақ мерзімді жоспар бөлімі: Көрсеткіштік және логарифмдік функциялар |
Мектеп: |
|
Педагогтің аты-жөні: |
|
|
Күні: |
|
|
Сыныбы: 11 |
Қатысушылар саны: Қатыспағандар саны: |
|
Сабақтың тақырыбы: |
Көрсеткіштік функция, оның қасиеттері және графигі |
|
Оқу бағдарламасына сәйкес оқу мақсаты |
11.3.1.14-көрсеткіштік функцияның анықтамасын білу және оның графигін салу; 11.3.1.15-көрсеткіштік функцияның қасиеттерін есептер шығаруда қолдану; |
|
Сабақтың мақсаты: |
-көрсеткіштік функцияның анықтамасын білу және оның графигін салады; -көрсеткіштік функцияның қасиеттерін есептер шығаруда қолданады; |
Сабақтың барысы:
|
Сабақ кезеңі/Уақыты |
Оқулықпен жұмыс. |
Оқушының іс-әрекеті |
Бағалау |
Ресурстар |
||||||||||||||||||||
|
Сабақтың басы |
Ұйымдастыру кезеңі: Сабақтың басын ұйымдастыру. Мотивация. |
Тапсырма№1: /Ұжымдық жұмыс/ Бүгінгі сабақтағы әңгіме тағы
да көрсеткіштік функция жайлы болмақ. Оқушылар
«GeoGebra» бағдарламасын
қолдана отырып ноутбук немесе планшетте
y=4x,
y= Мақсаты: Графиктер бойынша функцияның қасиеттерін анықтай білу дағдыларын тексеру.
|
Мұғалім ұйымдастыру кезеңінде белсенділік танытқан оқушыларды «Мадақтау сөз» әдісіарқылы бағалайды: «Жарайсың! Жақсы! Өте жақсы! Талпын!» |
Түрлі түсті қима қағаздар
|
||||||||||||||||||||
|
Сабақтың ортасы |
Оқушылар өз жұмыстарын ұсынады. Оларға төмендегіше жетелеуші сұрақтар қойылады: Берілген функциялар
бір-бірінен несімен ерекшеленетінін айтыңыздар? (олар негіздерінің
әр түрлілігімен ерекшеленеді: а
=4,
а
= Экранда пайда болған
графиктерден нені байқадыңыздар?
(y=4x,
y= Ал сіздер қалай ойлайсыздар, бұл функциялардың өсуі мен кемуі неге байланысты? (көрсеткіштік функцияның негізі а>1 болғанда функцияның монотонды өсетіні көрініп тұр. а-ның мәні неғұрлым үлкен болған сайын, соғұрлым қатты өсу болады. Ал 0< а<1 болғанда көрсеткіштік функция кемиді.а-ның мәні неғұрлым кіші болған сайын, соғұрлым қатты кемиді.) Бүгін біз көрсеткіштік функция жайлы білімімізді әрі қарай кеңітетін боламыз. Әсіресе, негізіне қатысты көрсеткіштік функцияның қандай қасиеттерге ие екендігін білетін боламыз. Тапсырма№3: Берілген графиктерге қарап қандай қорытынды жасауға болады?
Қорытынды: Бұл функциялардың (негізіне мән беріңіздер) графиктері Oy-ке қарағанда симметриялы.
Көрсеткіштік функцияның графигі (функцияның өзін де,
графигін де экспонента деп атайды) үнемі координаттары (0;1)
болатын нүктеден өтеді. Сәйкесінше y = aх жәнеy =(1/а) хфункцияларының графиктері симметриялы
болады,мұндағыа>0,
а
Маңызды ескерту: Дәрежелік және көрсеткіштік функция ұғымдарын шатастырмауымыз керек. Естеріңізге салайық,y = xа – дәрежелік, ал y = aх– көрсеткіштік функция деп аталады. Ал y =xx функциясы көрсеткіштік те, дәрежелік те емес, оны кейде көрсеткішті-дәрежелік деп атайды. |
Тапсырма№2: /Жеке жұмыс/ Кестені толтырыңыздар. Көрсеткіштік функция негізіне қатысты қандай қасиеттерге ие?
Слайдтағы дайын жауап арқылы өзін-өзі тексеру
Қорытынды жасайық: көрсеткіштік функцияның негізгі қасиеттері оның негізіне тәуелсіз бірдей болады, тек қана монотондылығына байланысты функцияның қасиеті өзгереді. Тапсырма №4. /Практикалық жұмыс/ а)
b) Кестені толтырыңыздар.
Қорытынды: y = f(x) + n функциясының графигі y = f(x) функциясының графигін ордината өсіне қатысты егер n > 0 болса, онда n бірлік жоғары қарай, сәйкесінше, n < 0 болса, |n| бірлік төменге қарай параллель көшіруден алынады. |
Дескриптор: -1-ші сұраққа жауап береді. 1-балл -2-ші сұраққа жауап береді. 1-балл -3-ші сұраққа жауап береді. 1-балл
Әрбір дұрыс жауапка 1 балл қойылады
|
ДК экраны
Сұрақтар топтамасы.
Оқулық 11-сынып.
|
||||||||||||||||||||
|
Сабақтың соңы |
Оқушылар кестеде берілген функцияларды бір-бір бағаннан бөліп алып, функцияларды монотондылыққа зерттейді.
Жұмысты бағалау түрі: Сыныптажұптар арасында өзара тексеру.
|
|
Бағалау. Оқушылар бір-бірін ауызша критерий бойынша бағалайды. - Кейбір оқушыларға мұғалім тарапынан кері байланыс беріледі.
|
|
Қысқа мерзімді жоспар №12-сабак
|
Ұзақ мерзімді жоспар бөлімі: Көрсеткіштік және логарифмдік функциялар |
Мектеп: |
|
Педагогтің аты-жөні: |
|
|
Күні: |
|
|
Сыныбы: 11 |
Қатысушылар саны: Қатыспағандар саны: |
|
Сабақтың тақырыбы: |
Санның логарифмі және оның қасиеттері |
|
Оқу бағдарламасына сәйкес оқу мақсаты |
11.3.1.16-санның логарифмі, ондық және натурал логарифмдер анықтамаларын білу; 11.3.1.17-логарифм қасиеттерін білу және оларды логарифмдік өрнектерді түрлендіруде қолдану; |
|
Сабақтың мақсаты: |
-санның логарифмі, ондық және натурал логарифмдер анықтамаларын біледі; -логарифм қасиеттерін білу және оларды логарифмдік өрнектерді түрлендіруде қолданады; |
Сабақтың барысы:
|
Сабақ кезеңі/Уақыты |
Оқулықпен жұмыс. |
Оқушының іс-әрекеті |
Бағалау |
Ресурстар |
||||||||||||
|
Сабақтың басы |
Ұйымдастыру. Амандасу, оқушылардың зейінін сабаққа шоғырландыру. Оқушыларды үш топқа бөлу: |
Оқушылармен бірге сабақ мақсаттарын/ОМ анықтап алу;
|
Мұғалім ұйымдастыру кезеңінде белсенділік танытқан оқушыларды «Мадақтау сөз» әдісіарқылы бағалайды: «Жарайсың! Жақсы! Өте жақсы! Талпын!» |
Түрлі түсті қима қағаздар
|
||||||||||||
|
Сабақтың ортасы |
Жаңа сабақ: Логарифм.
Анықтама.
1-мысал. Мәнін табайық:
а) а)
б)
2-мысал.
|
. Пысықтау сұрақтары. 1) Натурал логарифм дегеніміз не? 2) Неліктен теріс санның логарифмі анықталмайды? 3) Потенциалдау дегеніміз не? 4) Негізі е болатын санның логарифмі қалай анықталады? 5) Санның логарифмі деген не? ІІ. Ауызша есептер
Топтық жұмыс І топ.
ІІ топ.
ІІІ топ.
және мәндерін есептеңіз, қорытынды
жасаңыз.
Логарифмді басқа негізге көшіру формуласы:
ІV. Cәйкестендіріңіз. Жеке тапсырма. Жауабын дәптер алмастыра отырып тексереді.
V. Жұптық жұмыс. Есептеңіз:
|
Дескриптор: -1-ші сұраққа жауап береді. 1-балл -2-ші сұраққа жауап береді. 1-балл -3-ші сұраққа жауап береді. 1-балл
Әрбір дұрыс жауапка 1 балл қойылады
|
ДК экраны
Сұрақтар топтамасы.
Оқулық 11-сынып.
|
||||||||||||
|
Сабақтың соңы |
Үй жұмысы
Рефлексия
|
. Тест-бақылау. 1) Есепте: lg40-lg4 A)0 B)1 C)2 D)3 E)4 2) Ондық логарифм дегеніміз... A) Негізі 1 саны болатын логарифм; B) Негізі 20 саны болатын логарифм C)Негізі 10 саны болатын логарифм; D)Негізі е саны болатын логарифм E)Негізі 100 саны болатын логарифм 3) Есепте: 41+log42 A)32 B)4 C)16 D)8 E)64 4)Теңдеуді шеш: log3x= 1 A)1 B)2 C)3 D)4 E)5 5) Натурал логарифм дегеніміз... A)Негізі 1 саны болатын логарифм; B)Негізі 20 саны болатын логарифм C)Негізі 10 саны болатын логарифм; D)Негізі е саны болатын логарифм E)Негізі 100 саны болатын логарифм
6) Есепте:
log212- A)5 B)6 C)7 D)8 E)9 7)Теңдеуді шеш: log2 x = -4 A)16 B)-64 C)1/64 D)1/16 E)-16
8)
Есепте:
A)2 B)4 C)1/4 D)-2 E)1/2 9) Өрнектің мәнін тап: log2log2log3 81 А) 9; В) 5;С) 1;D) 3;Е) 0. 10) Теңдеуді шешіңдер: log 3 (2х + 3) = 0 А) 2; В) -1;С) 0,5;D) 3;Е) 1 |
Бағалау. Оқушылар бір-бірін ауызша критерий бойынша бағалайды. - Кейбір оқушыларға мұғалім тарапынан кері байланыс беріледі.
|
|
Қысқа мерзімді жоспар №13-сабак
|
Ұзақ мерзімді жоспар бөлімі: Көрсеткіштік және логарифмдік функциялар |
Мектеп: |
|
Педагогтің аты-жөні: |
|
|
Күні: |
|
|
Сыныбы: 11 |
Қатысушылар саны: Қатыспағандар саны: |
|
Сабақтың тақырыбы: |
Санның логарифмі және оның қасиеттері |
|
Оқу бағдарламасына сәйкес оқу мақсаты |
11.3.1.16-санның логарифмі, ондық және натурал логарифмдер анықтамаларын білу; 11.3.1.17-логарифм қасиеттерін білу және оларды логарифмдік өрнектерді түрлендіруде қолдану; |
|
Сабақтың мақсаты: |
-санның логарифмі, ондық және натурал логарифмдер анықтамаларын біледі; -логарифм қасиеттерін білу және оларды логарифмдік өрнектерді түрлендіруде қолданады; |
Сабақтың барысы:
|
Сабақ кезеңі/Уақыты |
Оқулықпен жұмыс. |
Оқушының іс-әрекеті |
Бағалау |
Ресурстар |
|||||||||||||||||||||||||||||||||||||||||||||||||||||||||||||||||||||||||||||||||||||||||
|
Сабақтың басы |
Оқушыларменамандасады, түгендейді. Жағымдыпсихологиялықахуалорнатады. Үйгеберілгентапсырма «сиқырлықалам» стратегиясыарқылыөзін-өзібағалауменжүзегеасырылады. |
Оқушыларғадәрежеқасиеттерінестерінетүсіріңіз, олардыңнегізінде логарифм қасиеттерінқорытыпшығарудыұсыныңыз. an = bn = logab
logab1 + logab2 = logab1b2 logab1–
logab2
=
loga mlogab =logabm
Аталған қасиеттерді қоданатын бірнеше мысал жазуды ұсыныңыз. Егер оқушыларға көмек керек болған жағдайда, олар өздеріне жұп таңдауға мүмкіндік береді.
|
Мұғалім ұйымдастыру кезеңінде белсенділік танытқан оқушыларды «Мадақтау сөз» әдісіарқылы бағалайды: «Жарайсың! Жақсы! Өте жақсы! Талпын!» |
Түрлі түсті қима қағаздар
|
|||||||||||||||||||||||||||||||||||||||||||||||||||||||||||||||||||||||||||||||||||||||||
|
Сабақтың ортасы |
Логарифм қасиеттерін бекітуге оқушыларға үш топқа бөліп, келесі карточкадағы тапсырманы орындауды ұсыныңыз. Үлестірме Логарифм мәнін есептеңіз, алынған жауапқа сәйкес әріпті кестеге толтырыңыз. Кестені толтырып болғаннан кейін, сіз физика-математика ғылымының докторы, Қазақстан Республикасының халықтық Академиясының мүшесі, Қазақстан Республикасының ғылым саласындағы мемлекеттік сыйлығының лауреаты, экономикалық қауымдастық ұйымы «Ғылым және технология» номинациясы бойынша сыйлығының лауреаты, Л. Н. Гумилев атындағы университет жанындағы Евразиялық математикалық институты директорының аты – жөні анықталады.
Аты
Тапсырма
Жауабы: ОТЕЛБАЕВ МУХТАРБАЙ
|
|
Дескриптор: -1-ші сұраққа жауап береді. 1-балл -2-ші сұраққа жауап береді. 1-балл -3-ші сұраққа жауап береді. 1-балл
Әрбір дұрыс жауапка 1 балл қойылады
|
ДК экраны
Сұрақтар топтамасы.
Оқулық 11-сынып.
|
|||||||||||||||||||||||||||||||||||||||||||||||||||||||||||||||||||||||||||||||||||||||||
|
Сабақтың соңы |
Сабақсоңындаоқушылар«Бағдаршам» стратегиясыбойыншарефлексияжүргізеді |
Үйге тапсырма:
|
Бағалау. Оқушылар бір-бірін ауызша критерий бойынша бағалайды. - Кейбір оқушыларға мұғалім тарапынан кері байланыс беріледі.
|
|
Қысқа мерзімді жоспар №14-сабак
|
Ұзақ мерзімді жоспар бөлімі: Көрсеткіштік және логарифмдік функциялар |
Мектеп: |
|
Педагогтің аты-жөні: |
|
|
Күні: |
|
|
Сыныбы: 11 |
Қатысушылар саны: Қатыспағандар саны: |
|
Сабақтың тақырыбы: |
Санның логарифмі және оның қасиеттері |
|
Оқу бағдарламасына сәйкес оқу мақсаты |
11.3.1.16-санның логарифмі, ондық және натурал логарифмдер анықтамаларын білу; 11.3.1.17-логарифм қасиеттерін білу және оларды логарифмдік өрнектерді түрлендіруде қолдану; |
|
Сабақтың мақсаты: |
-санның логарифмі, ондық және натурал логарифмдер анықтамаларын біледі; -логарифм қасиеттерін білу және оларды логарифмдік өрнектерді түрлендіруде қолданады; |
Сабақтың барысы:
|
Сабақ кезеңі/Уақыты |
Мұғалімнің іс-әрекеті |
Оқушының іс-әрекеті |
Бағалау |
Ресурстар |
||||||||||||||||||||||||||||||||||||||||||||||||||||||||||||||||||||||||||||||||||||||||||||||||||||||||||||||||||||||||||||||||||||||||||||||||||||||||||||||||||||||||||||||||||||||||||||||||||||||||||||||||||||||||||||||||||||||||||||||||||||||||||||||||||||||||||||||||||||||||||||||||||||||||||||||||||||||||||||||||||||
|
Сабақтың басы |
Сабақтың мақсаты мен тақырыбын анықтау Мұғалім:
- a қалай аталады? / күтілетін жауап: дәреже негізі. - b қалай аталады? / күтілетін жауап: дәреже көрсеткіші. -
- 81 алу үшін негізі 3 болатын санның көрсеткіші қандай болуы керек екенін анықтаңыз. / күтілетін жауап: 4. - Егер x айнымалының ізделетін
көрсеткішін белгілесек, онда - Сонымен, бүгінгі сабақтың мақсаты: санның логарифмін, ондық және натурал логарифмдерді анықтау. Тақырыбы: Сан логарифмі және оның қасиеттері. |
Мысалдар келтіре отырып , мұғалім скаффолдинг тәсілдерін қолданады және оқушыларға жауаптарды ойластыру үшін қосымша уақыт береді . - Мысал 1: 25 = 32 ⇔ 5 = log2 32. - Мысал 2: 34 = 81 ⇔ 4 = log3 81. - Мысал 3: log1/5 125 = -3 ⇔ (1/5)-3 = 125. - Мысал 4: log1/2 16 = - 4 ⇔ (1/2)-4 = 16. - Мысал 5: Табу керек логарифм: log4 8. Біз х арқылы log4 8белгілейміз : log4 8= x. Көрсеткіш теңдеуіне өтіңіз: 4x = 8. 2 негізіндегі көрсеткіш теңдеуді анықтаймыз және оны шешеміз: 22x = 23, 2x = 3, x = 3/2. Жауап: log4 8 = 3/2. -Мысал 6: logx 125 = 3/2.болса x табыңыз. Логарифм анықтамасынан: x3/2 = 125 білеміз. Екі бөлікті 2/3 дәрежеге салып, дәрежелердің қасиеттерін қолданамыз:(x3/2)2/3 = 1252/3, x = (53)2/3 = 53·2/3 = 52 = 25. Жауабы: x = 25.
|
Мұғалім ұйымдастыру кезеңінде белсенділік танытқан оқушыларды «Мадақтау сөз» әдісіарқылы бағалайды: «Жарайсың! Жақсы! Өте жақсы! Талпын!» |
Түрлі түсті қима қағаздар
|
||||||||||||||||||||||||||||||||||||||||||||||||||||||||||||||||||||||||||||||||||||||||||||||||||||||||||||||||||||||||||||||||||||||||||||||||||||||||||||||||||||||||||||||||||||||||||||||||||||||||||||||||||||||||||||||||||||||||||||||||||||||||||||||||||||||||||||||||||||||||||||||||||||||||||||||||||||||||||||||||||||
|
Сабақтың ортасы |
Жауабы:
Егер оқушы кестеден берілген тапсырмаларды сәтті игерсе , онда мұғалім оған күрделілігі жоғары деңгейдегі тапсырмаларды ұсына алады: 1. Сандар логарифмінің мәні қандай бүтін сандар арасында: 1) 7, 30, 120, 495 – 2 негіз бойынша; 2) 3, 18, 134, 1782 – 10 негізі бойынша ? 2. Сандар логарифмінің мәні қандай теріс бүтін сандар арасында: 1) 0,07; 0,018; 0,00125; 0,00005 – 10 негіз бойынша; 2) 1/15, 3/80, 1/120-2 негізі бойынша ?
3. 1) негіздеме
бойынша
2) қандай негізде а
мәні 4. Егер сандар оң мүшелері бар геометриялық прогрессияны құраса , онда бұл сандардың логарифмдері арифметикалық прогрессияны құрайды . Жауаптар: 1. 1) (2; 3), (4; 5), (6; 7), (8; 9). 2) (0; 1), (1; 2), (2; 3), (3; 4). 2. 1) (-2; -1), (-2; -1), (-3; -2), (-5; -4). 2) (-4; -3), (-5; -4), (-7; -6). 3. 1) 2) 3;
|
Зерттелген материалды бекіту Материалды бекіту үшін оқушылар күрделілігі үш деңгейдегі сараланған тапсырмалары бар тренажер бойынша тапсырмаларды орындайды: КТШ-күрделіліктің төменгі шегі, АКШ-аралық күрделілік шегі, КЖШ-күрделіліктің жоғарғы шегі.
О Оған мұғалім "+" және "- "тапсырмаларының нәтижелерін енгізеді. Егер сынып 63% орындау нормасына шықса, онда мұғалім АКШ күрделілігінің келесі деңгейіне көшуі мүмкін (бірақ Логарифмнің барлық түрлеріне тапсырмаларды шешу керектігін есте сақтау керек ). Егер бұл болмаса, мұғалім екінші түсіндіруге кіріседі.
|
Дескриптор: -1-ші сұраққа жауап береді. 1-балл -2-ші сұраққа жауап береді. 1-балл -3-ші сұраққа жауап береді. 1-балл
Әрбір дұрыс жауапка 1 балл қойылады
|
ДК экраны
Сұрақтар топтамасы.
Оқулық 11-сынып.
|
||||||||||||||||||||||||||||||||||||||||||||||||||||||||||||||||||||||||||||||||||||||||||||||||||||||||||||||||||||||||||||||||||||||||||||||||||||||||||||||||||||||||||||||||||||||||||||||||||||||||||||||||||||||||||||||||||||||||||||||||||||||||||||||||||||||||||||||||||||||||||||||||||||||||||||||||||||||||||||||||||||
|
Сабақтың соңы |
Үй тапсырмасы Мұғалім тапсырмаларды орындауға қажетті түсініктемелер береді: 1. Логарифмді дәреже түрінде елестетіңіз: a)
2.Есептеңіз: a)
3. Логарифм анықтамасыарқылыбелгісізтабыңыз: a)
d)
Жауабы: 1.a) 2.a) 6; b) 1. 3.a) 3; b) 4; c) 4; d) -3;
e)
|
Рефлексия
|
Бағалау. Оқушылар бір-бірін ауызша критерий бойынша бағалайды. - Кейбір оқушыларға мұғалім тарапынан кері байланыс беріледі.
|
|
||||||||||||||||||||||||||||||||||||||||||||||||||||||||||||||||||||||||||||||||||||||||||||||||||||||||||||||||||||||||||||||||||||||||||||||||||||||||||||||||||||||||||||||||||||||||||||||||||||||||||||||||||||||||||||||||||||||||||||||||||||||||||||||||||||||||||||||||||||||||||||||||||||||||||||||||||||||||||||||||||||
Қысқа мерзімді жоспар №15-сабак
|
Ұзақ мерзімді жоспар бөлімі: Көрсеткіштік және логарифмдік функциялар |
Мектеп: |
|
Педагогтің аты-жөні: |
|
|
Күні: |
|
|
Сыныбы: 11 |
Қатысушылар саны: Қатыспағандар саны: |
|
Сабақтың тақырыбы: |
Санның логарифмі және оның қасиеттері |
|
Оқу бағдарламасына сәйкес оқу мақсаты |
11.3.1.16-санның логарифмі, ондық және натурал логарифмдер анықтамаларын білу; 11.3.1.17-логарифм қасиеттерін білу және оларды логарифмдік өрнектерді түрлендіруде қолдану; |
|
Сабақтың мақсаты: |
-санның логарифмі, ондық және натурал логарифмдер анықтамаларын біледі; -логарифм қасиеттерін білу және оларды логарифмдік өрнектерді түрлендіруде қолданады; |
Сабақтың барысы:
|
Сабақ кезеңі/Уақыты |
Мұғалімнің іс-әрекеті |
Оқушының іс-әрекеті |
Бағалау |
Ресурстар |
|
Сабақтың басы |
Ұйымдастыру кезеңі. Оқушылармен амандасып, оларды түгендеп, сабаққа дайындығын тексеру. Сабақ тақырыбымен, оқу мақсаттарымен және тілдік мақсаттармен таныстыру. |
Бүгінгі тақырыпқа шолу. Мұғалім флипчарттың көмегімен өткен сабақта өтілген логарифмнің негізгі қасиеттеріне шолу жасайды. Флипчартқа қарай отырып, әрбір қасиеттің анықтамасын ауызша айту оқушылардың өздеріне ұсынылады (көбейтінді, бөлінді, дәреже, жаңа негізге көшу т.б). Мұғалім оқушыларды әрбір қасиетке мысал айтуға және оны есеппен байланыстыруға бағыттайды. Сондай-ақ логарифмнің қасиеттері бізге не үшін керек және оны қай кезде қолданатынымыз жайлы оқушылармен талдау жасалынады. Логарифмнің қасиеттерін біле отырып және оларды тиімді пайдалана отырып, біз түрлі логарифмі бар өрнектерді ықшамдай аламыз және есептерді жеңілдете аламыз. Оқушыларға өз ойларын айту ұсынылады.
|
Мұғалім ұйымдастыру кезеңінде белсенділік танытқан оқушыларды «Мадақтау сөз» әдісіарқылы бағалайды: «Жарайсың! Жақсы! Өте жақсы! Талпын!» |
Түрлі түсті қима қағаздар
|
|
Сабақтың ортасы |
Топтық жұмыс. (Excel көмегімен топқа бөлу) Мақсаты: Оқушылардың зерттеушілік дағдыларын дамыту. Әр топтың топбасшысы сайланып, тапсырма соңында топбасшылар алмасып өзге топтың есебін тексереді.
Шын мәнінде бұл есептің Жауабы: 2 шығуы керек. Ойланып көр.
Тапсырма 2. А ның мәнін тап.
Пысықтау: Логарифмнің негізгі қасиеттерін еске түсіріп бос орынды толтыр: Кез келген a>0,
(a
|
Рефлексия.
|
Дескриптор: -1-ші сұраққа жауап береді. 1-балл -2-ші сұраққа жауап береді. 1-балл -3-ші сұраққа жауап береді. 1-балл Әрбір дұрыс жауапка 1 балл қойылады
|
ДК экраны Сұрақтар топтамасы. Оқулық 11-сынып.
|
|
Сабақтың соңы |
Әрбір оқушыға бағалау кестесі таратылып, оқушылар өз өзіне бүгінгі сабақ бойынша бағалау жасайды. |
Қорытындылау |
Бағалау. Оқушылар бір-бірін ауызша критерий бойынша бағалайды. - Кейбір оқушыларға мұғалім тарапынан кері байланыс беріледі. |
|
Қысқа мерзімді жоспар №16-сабак
|
Ұзақ мерзімді жоспар бөлімі: Көрсеткіштік және логарифмдік функциялар |
Мектеп: |
|
Педагогтің аты-жөні: |
|
|
Күні: |
|
|
Сыныбы: 11 |
Қатысушылар саны: Қатыспағандар саны: |
|
Сабақтың тақырыбы: |
Санның логарифмі және оның қасиеттері |
|
Оқу бағдарламасына сәйкес оқу мақсаты |
11.3.1.16-санның логарифмі, ондық және натурал логарифмдер анықтамаларын білу; 11.3.1.17-логарифм қасиеттерін білу және оларды логарифмдік өрнектерді түрлендіруде қолдану; |
|
Сабақтың мақсаты: |
-санның логарифмі, ондық және натурал логарифмдер анықтамаларын біледі; -логарифм қасиеттерін білу және оларды логарифмдік өрнектерді түрлендіруде қолданады; |
Сабақтың барысы:
|
Сабақ кезеңі/Уақыты |
Мұғалімнің іс-әрекеті |
Оқушының іс-әрекеті |
Бағалау |
Ресурстар |
|
Сабақтың басы |
Мысал 1
|
Сұраққа жауап
бер! |
Мұғалім ұйымдастыру кезеңінде белсенділік танытқан оқушыларды «Мадақтау сөз» әдісіарқылы бағалайды: «Жарайсың! Жақсы! Өте жақсы! Талпын!» |
Түрлі түсті қима қағаздар
|
|
Сабақтың ортасы |
Мысал 2 |
Мысал 3
Мысал
4 |
Дескриптор: -1-ші сұраққа жауап береді. 1-балл -2-ші сұраққа жауап береді. 1-балл -3-ші сұраққа жауап береді. 1-балл Әрбір дұрыс жауапка 1 балл қойылады
|
ДК экраны Сұрақтар топтамасы. Оқулық 11-сынып.
|
|
Сабақтың соңы |
Үй жұмысы
|
|
Бағалау. Оқушылар бір-бірін ауызша критерий бойынша бағалайды. - Кейбір оқушыларға мұғалім тарапынан кері байланыс беріледі. |
|
Қысқа мерзімді жоспар №17-сабак
|
Ұзақ мерзімді жоспар бөлімі: Көрсеткіштік және логарифмдік функциялар |
Мектеп: |
|
Педагогтің аты-жөні: |
|
|
Күні: |
|
|
Сыныбы: 11 |
Қатысушылар саны: Қатыспағандар саны: |
|
Сабақтың тақырыбы: |
Логарифмдік функция, оның қасиеттері және графигі |
|
Оқу бағдарламасына сәйкес оқу мақсаты |
11.3.1.18- логарифмдік функцияның анықтамасын білу және оның графигін салу; 11.3.1.19-логарифмдік функцияның қасиеттерін білу және қолдану; |
|
Сабақтың мақсаты: |
- логарифмдік функцияның анықтамасын білу және оның графигін салады, -логарифмдік функцияның қасиеттерін біледі және қолданады; |
Сабақтың барысы:
|
Сабақ кезеңі/Уақыты |
Мұғалімнің іс-әрекеті |
Оқушының іс-әрекеті |
Бағалау |
Ресурстар |
||||||||||||||||||||||||||||||||||||||||
|
Сабақтың басы |
Сәлемдесу. Оқушылардың сабаққа қатысуын түгендеу. |
Оқушылардың назарын сабаққа аудару үшін, логарифмдік функциялардың қасиеттерін қайталау үшін жұптарға бөліп, «Ойлан. Жұптас. Бөліс» стратегиясы негізінде пысықтауға 9 тұжырымнан тұратын тапсырмалар беріледі. |
Мұғалім ұйымдастыру кезеңінде белсенділік танытқан оқушыларды «Мадақтау сөз» әдісіарқылы бағалайды: «Жарайсың! Жақсы! Өте жақсы! Талпын!» |
Түрлі түсті қима қағаздар
|
||||||||||||||||||||||||||||||||||||||||
|
Сабақтың ортасы |
Келесі тұжырымдардың дұрыстығын тексеріңіз:
«Ашық дифференциация» негізінде оқшылардың барлығына бірдей тапсырмалар беріледі. Оқушылардың барлығы есептердегі «Міндетті деңгейді», а, ә пункттерін орындай алуы қажет.
№1. Берілген функциялардың анықталу облысын табыңыз: а) у=log3 (4-5x) ; ә) у=log0,1 (х2-3х-4) ;
б)
у=lg ( №2. Берілген функциялардың графигін салыңыз: а) у=log2 3х; ә) у=log4 (2-5x); б) у=log0,5 (x+1) Мұғалім оқушыларға тапсырмаларды орындау барысында «Көпіршелер негізіндегі» бағыттаушы, жетелеуші сұрақтарды қою арқылы көмек көрсетеді.
Тапсырманы орындап болғаннан соң оқушылар дәптерлерімен аумасып,есептерді жауаптары бойынша тексереді |
Дұрыс жауаптармен салыстыру барысында, өз ойларының қаншалықты дұрыстығына көз жеткізеді. у=logax функциясының қасиеттері. a>1 болғанда:
0<a<1 болғанда:
Бағалау критерийлері:
Логарифмдік функцияның ерекше жағдайларына тоқталады. Жауаптары:
№1
а)
б) №2
а)
б) Бағалау критерийлері:
|
Дескриптор: -1-ші сұраққа жауап береді. 1-балл -2-ші сұраққа жауап береді. 1-балл -3-ші сұраққа жауап береді. 1-балл
Әрбір дұрыс жауапка 1 балл қойылады
|
ДК экраны
Сұрақтар топтамасы.
Оқулық 11-сынып.
|
||||||||||||||||||||||||||||||||||||||||
|
Сабақтың соңы |
|
Сөйлемді толықтыр:
(өзара кері функциялар).
(у=х түзуіне қатысты симметриялы).
(монотонды).
(
(негізіне байланысты). Бағалау критерийлері:
y=logax логарифмдік функциясының графигін дұрыс салады. |
Бағалау. Оқушылар бір-бірін ауызша критерий бойынша бағалайды. - Кейбір оқушыларға мұғалім тарапынан кері байланыс беріледі.
|
|
Қысқа мерзімді жоспар №18-сабак
|
Ұзақ мерзімді жоспар бөлімі: Көрсеткіштік және логарифмдік функциялар |
Мектеп: |
|
Педагогтің аты-жөні: |
|
|
Күні: |
|
|
Сыныбы: 11 |
Қатысушылар саны: Қатыспағандар саны: |
|
Сабақтың тақырыбы: |
Логарифмдік функция, оның қасиеттері және графигі |
|
Оқу бағдарламасына сәйкес оқу мақсаты |
11.3.1.18- логарифмдік функцияның анықтамасын білу және оның графигін салу; 11.3.1.19-логарифмдік функцияның қасиеттерін білу және қолдану; |
|
Сабақтың мақсаты: |
- логарифмдік функцияның анықтамасын білу және оның графигін салады, -логарифмдік функцияның қасиеттерін біледі және қолданады; |
Сабақтың барысы:
|
Сабақ кезеңі/Уақыты |
Мұғалімнің іс-әрекеті |
Оқушының іс-әрекеті |
Бағалау |
Ресурстар |
|
Сабақтың басы |
Мұғалім оқушылармен сәлемдеседі, олардың сабаққа дайындығын тексереді. Мұғалім сабақтың тақырыбы мен оқу мақсатын айтады. Оқушылармен бірге сабақ мақсаттары жасалады. Әрі қарай, мұғалім бағалау критерийлерін айтады, оқушылардың «жақын даму аймағы», сабақтың күтілетін нәтижелері айқындалады. Мұғалім оқушылардың психологиялық мобильдігіне ықпал етеді, оқушыларды диалогке даярлығын орнатады |
Мұғалім оқушыларға теориялық материалды қайталауға ықпал ететін сұрақтар қою арқылы жаңа тақырыпты меңгеруге ықпал жасайды
а) f(x1) < f(x2) б) f(x1) > f(x2) орындалса.
Оқушылар қасиеттерді дәптерлеріне жазады, кейін мұғалім кейбір оқушылардан оларды ауызша айтуларын сұрайды. Сол кезде мұғалім оқушылардың математикалық тілді дұрыс қолдануына назар аударады, қажет болған жағдайда қателерін сыныптан сұрау арқылы түзетеді. Бағалау критерийлері:
|
Мұғалім ұйымдастыру кезеңінде белсенділік танытқан оқушыларды «Мадақтау сөз» әдісіарқылы бағалайды: «Жарайсың! Жақсы! Өте жақсы! Талпын!» |
Түрлі түсті қима қағаздар
|
|
Сабақтың ортасы |
Топтық тапсырма Мұғалім сыныпты екі топқа бөлу арқылы 1-ші топқа
Бағалау критерийлері:
|
Мұғалім оқушыларға тапсырма беріледі:
Оқушылар жұпта жұмыс істейді. Жұмыс аяқталған кезде мұғалім оларды бағалайды, содан кейін мысалдарды көрсетеді Бағалау критерийлері:
Оқушыларға өз бетімен шығаруға тапсырмалар беріледі: міндетті және күрделі деңгей. Оқушылар тапсырмаларды жеке орындайды, қажетінше мұғалім көмек көрсете алады. Орындау аяқталғаннан кейін мұғалім оқушы жұмыстарын бағалайды, сыныппен бірге типтік қателерді талдайды. Міндетті деңгей Бағалау критерийлері:
Күрделі деңгей Бағалау критерийлері:
|
Дескриптор: -1-ші сұраққа жауап береді. 1-балл -2-ші сұраққа жауап береді. 1-балл -3-ші сұраққа жауап береді. 1-балл Әрбір дұрыс жауапка 1 балл қойылады
|
ДК экраны Сұрақтар топтамасы. Оқулық 11-сынып.
|
|
Сабақтың соңы |
Мұғалім сабақ мақсаттарына қайта оралады, олардың жету деңгейін талқылайды. Келесі сабақтарды жоспарлау үшін оқушыларға сұрақтар қойылады: Келесі тұжырымдарды толықтырыңыз:
Енді мен ... істей аламын. |
|
Бағалау. Оқушылар бір-бірін ауызша критерий бойынша бағалайды. - Кейбір оқушыларға мұғалім тарапынан кері байланыс беріледі. |
|
Қысқа мерзімді жоспар №19-сабак
|
Ұзақ мерзімді жоспар бөлімі: Көрсеткіштік және логарифмдік функциялар |
Мектеп: |
|
Педагогтің аты-жөні: |
|
|
Күні: |
|
|
Сыныбы: 11 |
Қатысушылар саны: Қатыспағандар саны: |
|
Сабақтың тақырыбы: |
Логарифмдік функция, оның қасиеттері және графигі |
|
Оқу бағдарламасына сәйкес оқу мақсаты |
11.3.1.18- логарифмдік функцияның анықтамасын білу және оның графигін салу; 11.3.1.19-логарифмдік функцияның қасиеттерін білу және қолдану; |
|
Сабақтың мақсаты: |
- логарифмдік функцияның анықтамасын білу және оның графигін салады, -логарифмдік функцияның қасиеттерін біледі және қолданады; |
Сабақтың барысы:
|
Сабақ кезеңі/Уақыты |
Мұғалімнің іс-әрекеті |
Оқушының іс-әрекеті |
Бағалау |
Ресурстар |
||||||||||||||||||||||||||||
|
Сабақтың басы |
Ұйымдастыру кезеңі - оқушылардың зейінін шоғырландыруға - оқушылармен бірге сабақ мақсаттарын/ОМ анықтап алуға - оқушылардың «жақын даму аймағын», сабақ соңында күтілетін нәтижелерді анықтауға көңіл бөлу қажет |
Үй тапсырмасын тексеру. Оқушылар жұппен өзара үй тапсырмаларын тексереді. Қиындық туғызған жағдайда топта талдайды. |
Мұғалім ұйымдастыру кезеңінде белсенділік танытқан оқушыларды «Мадақтау сөз» әдісіарқылы бағалайды: «Жарайсың! Жақсы! Өте жақсы! Талпын!» |
Түрлі түсті қима қағаздар
|
||||||||||||||||||||||||||||
|
Сабақтың ортасы |
Логаримдік функция
Функция графигін салу үшін кесте құрамыз:
Функция графигі:
Сурет 1.
1. Анықталу облысы
: 2. Функция анықталу облысында өспелі 3. Функция графигіжоғарыданжәнетөменненшектелген; 4. Ең үлкен және ең кіші мәні жоқ 5. Үзіліссіз функция;
6. Анықталу облысы
: 2. Функцияныңмәндержиынынанықтаңыз
а)
б) 3.Функцияныңанықталуоблысынтабыңыз:
а)
б) Мұғалімбағалайды. Тақтадаорындалғантапсырмабойыншамұғалімкерібайланысбереді. Жұппен жұмыс. 4.Функцияныңмәндержиынынанықтаңыз:
в) 5.анықталуоблысын тап:
в)
г) Бірін- бірі бағалау. Жұптар бір- бірінің дәптерлерін алмастыра отырып карусель әдісі бойынша бағалайды. Жеке жұмыс Бағалау критерийі
Тапсырма 1. Келесі сандардың қайсысы кіші
Тапсырма 2. Келесі функция графиктерін салыңыз, анықталу облысы, мәндер жиынын анықтаңыз, монотондылыққа зерттеңіз.
Тапсырма 3 Келесі функция графигін Geogebra бағдарламасында салыңыз |
Мысал 2:
Функция графигі:
Сурет 2
1. Анықталу облысы: 2.Функция анықталу облысында кемімелі; 3. Функция төменнен және жоғарыдан шектелмеген; 4. Функцияның ең үлкен және ең кіші мәні жоқ; 5. Функция үзіліссіз;
6. Мәндер жиыны
Тақырыптыбекітутапсырмалары Сыныппен жұмыс ШешужолыМысал 1: Функцияның мәндер жиынын табыңыз
Сурет 3.
Функция графигі монотонды өспелі екенін білеміз. Логарифмнің негізі 1- ден үлкен. Тапсырманы орындау үшін берілген аралықтағы шеткі нүктелеріндегі мәнін тапсақ жеткілікті.
Жауабы
:
|
Дескриптор: -1-ші сұраққа жауап береді. 1-балл -2-ші сұраққа жауап береді. 1-балл -3-ші сұраққа жауап береді. 1-балл
Әрбір дұрыс жауапка 1 балл қойылады
|
ДК экраны
Сұрақтар топтамасы.
Оқулық 11-сынып.
|
||||||||||||||||||||||||||||
|
Сабақтың соңы |
Өзін өзі бағалау. Берілген дұрыс жауаптары арқылы тексереді. Қосымша
|
Сабақты қорытындылау. Рефлексияжүргізеді - ненібілдім, неніүйрендім? - ненітолықтүсінбедім? - немен жұмыстыжалғастыруқажет? Үй жұмысы. |
Бағалау. Оқушылар бір-бірін ауызша критерий бойынша бағалайды. - Кейбір оқушыларға мұғалім тарапынан кері байланыс беріледі.
|
|
Қысқа мерзімді жоспар №20-сабак
|
Ұзақ мерзімді жоспар бөлімі: Көрсеткіштік және логарифмдік функциялар |
Мектеп: |
|
Педагогтің аты-жөні: |
|
|
Күні: |
|
|
Сыныбы: 11 |
Қатысушылар саны: Қатыспағандар саны: |
|
Сабақтың тақырыбы: |
Көрсеткіштік функцияның туындысы мен интергалы |
|
Оқу бағдарламасына сәйкес оқу мақсаты |
11.3.1.20- көрсеткіштік функцияның туындысы мен интергалын табу; |
|
Сабақтың мақсаты: |
- көрсеткіштік функцияның туындысы мен интергалын табады; |
Сабақтың барысы:
|
Сабақ кезеңі/Уақыты |
Мұғалімнің іс-әрекеті |
Оқушының іс-әрекеті |
Бағалау |
Ресурстар |
|
Сабақтың басы |
Ұйымдастыру кезеңі: (Амандасу, сыныпты түгендеу, сынып оқушыларының сабаққа дайындығын тексеру) Ынтымақтастық атмосферасын қалыптастыру |
Сабақтың мақсатын оқушылармен бірлесіп қою |
Мұғалім ұйымдастыру кезеңінде белсенділік танытқан оқушыларды «Мадақтау сөз» әдісіарқылы бағалайды: «Жарайсың! Жақсы! Өте жақсы! Талпын!» |
Түрлі түсті қима қағаздар
|
|
Сабақтың ортасы |
Практикалықжұмыс (тест) 1) Дұрысформулалардыкөрсетіңіз: Бірнешедұрысжауабыболуымүмкін: 1)
2) Дұрысформулалардыкөрсетіңіз: Бірнешедұрысжауабыболуымүмкін:
1)
3) Функция туындысыныңберілгеннүктедегімәнін табыңыз
1) 0 2)
4) Функцияныңтуындысын табыңыз
Бірнешедұрысжауабыболуымүмкін: 1)
2)
3)
4)
5) Жауабынжазыңыз: ___________________________
6) Формула бөліктерінсәйкестендіріңіз: 1)
__
7)
Жауабынжазыңыз: ___________________________
8) Функция туындысын
табыңыз 1) 2) 3) 4) |
Жұптықжұмыс. Тапсырма 1. Тапсырма2. Тапсырма 3. Тапсырма4. Оқушылартапсырмалардыорындағаннанкейінпрезентациядағыжауаптарменөзіндерінтексереді. Мұғалімніңкерібайланысы. 3. Өткенматериалдықайталау.
теңдігіорындалса, онда
4. Тапсырмалар. Топтықжұмыс. Әртопқа 3 тапсырмаданберіледі. №1. Интегралдыесептеңіз:
№2. Интегралдыесептеңіз:
№3. Интегралдыесептеңіз:
№4. Интегралдыесептеңіз:
№5. Интегралдыесептеңіз:
№6. Интегралдыесептеңіз:
№7. Интегралдыесептеңіз:
№8. Интегралдыесептеңіз:
№9. Интегралдыесептеңіз:
Мұғалімніңбағалауыжүргізіледі 9) Функция туындысын табыңыз
1) 2) 3) 4)
10) Функция туындысын
табыңыз Бірнешедұрысжауабыболуымүмкін: 1) 4)
Оқушылартақтадағыдұрысжауаптарыменбірін-бірітексереді. |
Дескриптор: -1-ші сұраққа жауап береді. 1-балл -2-ші сұраққа жауап береді. 1-балл -3-ші сұраққа жауап береді. 1-балл Әрбір дұрыс жауапка 1 балл қойылады
|
ДК экраны Сұрақтар топтамасы. Оқулық 11-сынып.
|
|
Сабақтың соңы |
Қорытынды.Үйгетапсырма. Рефлексия - Білдім … - Білемін … - Білгімкеледі … |
|
Бағалау. Оқушылар бір-бірін ауызша критерий бойынша бағалайды. - Кейбір оқушыларға мұғалім тарапынан кері байланыс беріледі. |
|
Қысқа мерзімді жоспар №21-сабак
|
Ұзақ мерзімді жоспар бөлімі: Көрсеткіштік және логарифмдік функциялар |
Мектеп: |
|
Педагогтің аты-жөні: |
|
|
Күні: |
|
|
Сыныбы: 11 |
Қатысушылар саны: Қатыспағандар саны: |
|
Сабақтың тақырыбы: |
Көрсеткіштік функцияның туындысы мен интергалы |
|
Оқу бағдарламасына сәйкес оқу мақсаты |
11.3.1.20- көрсеткіштік функцияның туындысы мен интергалын табу; |
|
Сабақтың мақсаты: |
- көрсеткіштік функцияның туындысы мен интергалын табады; |
Сабақтың барысы:
|
Сабақ кезеңі/Уақыты |
Мұғалімнің іс-әрекеті |
Оқушының іс-әрекеті |
Бағалау |
Ресурстар |
|
Сабақтың басы |
функция графигі мен оның градиентінің графигі арасында қандай байланыс бар? |
|
Мұғалім ұйымдастыру кезеңінде белсенділік танытқан оқушыларды «Мадақтау сөз» әдісіарқылы бағалайды: «Жарайсың! Жақсы! Өте жақсы! Талпын!» |
Түрлі түсті қима қағаздар
|
|
Сабақтың ортасы |
Мұғалім оқушыларға презентацияның көмегімен Көрсеткіштікфункцияның туындысы және интегралын табалады,
=
|
|
Дескриптор: -1-ші сұраққа жауап береді. 1-балл -2-ші сұраққа жауап береді. 1-балл -3-ші сұраққа жауап береді. 1-балл Әрбір дұрыс жауапка 1 балл қойылады
|
ДК экраны Сұрақтар топтамасы. Оқулық 11-сынып.
|
|
Сабақтың соңы |
Жеке жұмуыс №1 |
Сабақты ауызша сұрақтар қою арқылы қорыту |
Бағалау. Оқушылар бір-бірін ауызша критерий бойынша бағалайды. - Кейбір оқушыларға мұғалім тарапынан кері байланыс беріледі. |
|
Қысқа мерзімді жоспар №22-сабак
|
Ұзақ мерзімді жоспар бөлімі: Көрсеткіштік және логарифмдік функциялар |
Мектеп: |
|
Педагогтің аты-жөні: |
|
|
Күні: |
|
|
Сыныбы: 11 |
Қатысушылар саны: Қатыспағандар саны: |
|
Сабақтың тақырыбы: |
Логарифмдік функцияның туындысы мен интегралы |
|
Оқу бағдарламасына сәйкес оқу мақсаты |
11.3.1.21- логарифмдік функцияның туындысы мен интергалын табу; |
|
Сабақтың мақсаты: |
- логарифмдік функцияның туындысы мен интергалын табады; |
Сабақтың барысы:
|
Сабақ кезеңі/Уақыты |
Мұғалімнің іс-әрекеті |
Оқушының іс-әрекеті |
Бағалау |
Ресурстар |
|
Сабақтың басы |
ФИЗМИНУТКА .Көз бұлшық еттерін қатты қысып, көзді бірнеше секундқа жабыңыз, содан кейін бұлшық еттерін босаңсытып, оларды ашыңыз. 10 рет қайталаңыз.. Басынызды баяу: алға—солға— оңға - артқа. 10 рет қайталаңыз.. Бұлшықетті ауырлатпай, бірнеше рет көзді ашып жұмыңыз.Терең тыныс алып, деміңізді баяу шығарыңыз |
Сәлеметсіз бе.Отырыңыздар.
Оқушылармен бірге сабақтың мақсатын анықтау; Оқушылармен бірге бағалау критерийлерін анықтау. Сабақтың мақсаты мен бағалау критерилерін тақтаға жазу. |
Мұғалім ұйымдастыру кезеңінде белсенділік танытқан оқушыларды «Мадақтау сөз» әдісіарқылы бағалайды: «Жарайсың! Жақсы! Өте жақсы! Талпын!» |
Түрлі түсті қима қағаздар
|
|
Сабақтың ортасы |
Жаңа материалды игеру y=
(
y′(x)=(
(lnx)′=
у=9 ln(5x+5). Мысал 2. функциясының туындысын табыңыз у=3log6(4x+3)+7log8(8x+5). Мысал 3. функциясының туындысын табыңыз
Мысал 4. функциясының туындысын табыңыз
Мысал 5. функциясының туындысын табыңыз
|
Тапсырма 1:
Шешімі:
Тапсырма2:
Шешімі: :
Тапсырма3:
Шешімі:
Тапсырма 4:
Шешімі:
Тапсырма5:
Шешімі:
Тапсырма 6:
Шешімі:
|
Дескриптор: -1-ші сұраққа жауап береді. 1-балл -2-ші сұраққа жауап береді. 1-балл -3-ші сұраққа жауап береді. 1-балл Әрбір дұрыс жауапка 1 балл қойылады
|
ДК экраны Сұрақтар топтамасы. Оқулық 11-сынып.
|
|
Сабақтың соңы |
х0
=1нүктесінде
у= |
"Мен өзім үшін түсіндім:" |
Бағалау. Оқушылар бір-бірін ауызша критерий бойынша бағалайды. - Кейбір оқушыларға мұғалім тарапынан кері байланыс беріледі. |
|
Қысқа мерзімді жоспар №23-сабак
|
Ұзақ мерзімді жоспар бөлімі: Көрсеткіштік және логарифмдік функциялар |
Мектеп: |
|
Педагогтің аты-жөні: |
|
|
Күні: |
|
|
Сыныбы: 11 |
Қатысушылар саны: Қатыспағандар саны: |
|
Сабақтың тақырыбы: |
Логарифмдік функцияның туындысы мен интегралы |
|
Оқу бағдарламасына сәйкес оқу мақсаты |
11.3.1.21- логарифмдік функцияның туындысы мен интергалын табу; |
|
Сабақтың мақсаты: |
- логарифмдік функцияның туындысы мен интергалын табады; |
Сабақтың барысы:
|
Сабақ кезеңі/Уақыты |
Мұғалімнің іс-әрекеті |
Оқушының іс-әрекеті |
Бағалау |
Ресурстар |
|
Сабақтың басы |
|
|
Мұғалім ұйымдастыру кезеңінде белсенділік танытқан оқушыларды «Мадақтау сөз» әдісіарқылы бағалайды: «Жарайсың! Жақсы! Өте жақсы! Талпын!» |
Түрлі түсті қима қағаздар
|
|
Сабақтың ортасы |
|
№ 1.
№ 2.
№ 3.
№ 4.
:
|
Дескриптор: -1-ші сұраққа жауап береді. 1-балл -2-ші сұраққа жауап береді. 1-балл -3-ші сұраққа жауап береді. 1-балл Әрбір дұрыс жауапка 1 балл қойылады
|
ДК экраны Сұрақтар топтамасы. Оқулық 11-сынып.
|
|
Сабақтың соңы |
|
«Синквейн» 1-жол: Тақырыптың атауы (зат есім). 2-жол: Тақырыпты сипаттайтын екі сөз (сын есім). 3-жол: Тақырып туралы қимылды білдіретін үш сөз (етістік). 4-жол: Тақырыпқа қатысты төрт сөзден тұратын сөз орамы. 5-жол: Тақырыптың мәнін ашатын синоним сөз. |
Бағалау. Оқушылар бір-бірін ауызша критерий бойынша бағалайды. - Кейбір оқушыларға мұғалім тарапынан кері байланыс беріледі. |
|
Қысқа мерзімді жоспар №24-сабак
|
Ұзақ мерзімді жоспар бөлімі: Көрсеткіштік және логарифмдік теңдеулер мен теңсіздіктер |
Мектеп: |
|
Педагогтің аты-жөні: |
|
|
Күні: |
|
|
Сыныбы: 11 |
Қатысушылар саны: Қатыспағандар саны: |
|
Сабақтың тақырыбы: |
Көрсеткіштік теңдеулер және олардың жүйелері |
|
Оқу бағдарламасына сәйкес оқу мақсаты |
11.2.2.6-көрсеткіштік теңдеулерді шешу әдістерін білу және қолдану; 11.2.2.7-көрсеткіштік теңдеулер жүйелерін шеше білу; |
|
Сабақтың мақсаты: |
-көрсеткіштік теңдеулерді шешу әдістерін біледі және қолданады;-көрсеткіштік теңдеулер жүйелерін шеше біледі; |
Сабақтың барысы:
|
Сабақ кезеңі/Уақыты |
Мұғалімнің іс-әрекеті |
Оқушының іс-әрекеті |
Бағалау |
Ресурстар |
|
Сабақтың басы |
І. Ұйымдастыру кезеңі Сабақ басында: - оқушылардың зейінін шоғырландыруға - оқушылармен бірге сабақ мақсаттарын/ОМ анықтап алуға - оқушылардың «жақын даму аймағын», сабақ соңында күтілетін нәтижелерді анықтауға көңіл бөлу қажет |
|
Мұғалім ұйымдастыру кезеңінде белсенділік танытқан оқушыларды «Мадақтау сөз» әдісіарқылы бағалайды: «Жарайсың! Жақсы! Өте жақсы! Талпын!» |
Түрлі түсті қима қағаздар
|
|
Сабақтың ортасы |
|
|
Дескриптор: -1-ші сұраққа жауап береді. 1-балл -2-ші сұраққа жауап береді. 1-балл -3-ші сұраққа жауап береді. 1-балл Әрбір дұрыс жауапка 1 балл қойылады
|
ДК экраны Сұрақтар топтамасы. Оқулық 11-сынып.
|
|
Сабақтың соңы |
|
Құмырсқа» әдісі бойынша оқушылардың оқу мақсатына жету деңгейлері анықталады. Оқушылар стикерге бүгінгі сабақ бойынша түсініксіз болған бір сұрақты жазады. Егер оқушыларды қиындық туындаған сұрақтар болмаса, олар өз сыныптастарына сұрақтар қоюларына болады. Оқушылардың сұрақ жауаптарынан кейін мұғалім оқушыларға кері байланыс береді. Сабақ соңында оқушылар рефлексия жүргізеді: - ненібілдім, неніүйрендім - ненітолықтүсінбедім - немен жұмыстыжалғастыруқажет Үйтапсырмасытаратпа материал |
Бағалау. Оқушылар бір-бірін ауызша критерий бойынша бағалайды. - Кейбір оқушыларға мұғалім тарапынан кері байланыс беріледі. |
|
Қысқа мерзімді жоспар №25-сабак
|
Ұзақ мерзімді жоспар бөлімі: Көрсеткіштік және логарифмдік теңдеулер мен теңсіздіктер |
Мектеп: |
|
Педагогтің аты-жөні: |
|
|
Күні: |
|
|
Сыныбы: 11 |
Қатысушылар саны: Қатыспағандар саны: |
|
Сабақтың тақырыбы: |
Көрсеткіштік теңдеулер және олардың жүйелері |
|
Оқу бағдарламасына сәйкес оқу мақсаты |
11.2.2.6-көрсеткіштік теңдеулерді шешу әдістерін білу және қолдану; 11.2.2.7-көрсеткіштік теңдеулер жүйелерін шеше білу; |
|
Сабақтың мақсаты: |
-көрсеткіштік теңдеулерді шешу әдістерін біледі және қолданады;-көрсеткіштік теңдеулер жүйелерін шеше біледі; |
Сабақтың барысы:
|
Сабақ кезеңі/Уақыты |
Мұғалімнің іс-әрекеті |
Оқушының іс-әрекеті |
Бағалау |
Ресурстар |
|
Сабақтың басы |
Ұйымдастыру кезеңі: Оқушылармен сәлемдесу. Сабаққа дайындығын пысықтау. Оқушыларды қасындағы көршілерімен жұпқа бөлу. Үй тапсырмасын тексеру,жұптар бір-бірінің жұмыстарын тексереді, бағалау қағазына белгі қояды. Үй тапсырмасында қиындық тудырған есепті сыныппен біріге отырып талқылау. |
Сұрақ-жауап: 1) Көрсеткіштік функция дегеніміз не? 2) y=2x функциясының анықталу облысы қандай? 3) y=2x функциясының мәндер облысы қандай? 4) y=0,2x функциясының анықталу облысы қандай? 5) y=0,2x функциясының мәндер облысы қандай? 6) Көрсеткіштік функцияның өспелі болуының шарты қандай? 7) Көрсеткіштік функцияның кемімелі болуының шарты қандай?
1) Көрсеткіштік функция дегеніміз не? 2) y=2x функциясының анықталу облысы қандай? 3) y=2x функциясының мәндер облысы қандай? 4) y=0,2x функциясының анықталу облысы қандай? 5) y=0,2x функциясының мәндер облысы қандай? 6) Көрсеткіштік функцияның өспелі болуының шарты қандай? 7) Көрсеткіштік функцияның кемімелі болуының шарты қандай? Оқушылармен бірге бүгінгі сабақтың мақсатын айқындау Бүгінгі сабақты бағалау үшін критерийлерімен таныстырамын. |
Мұғалім ұйымдастыру кезеңінде белсенділік танытқан оқушыларды «Мадақтау сөз» әдісіарқылы бағалайды: «Жарайсың! Жақсы! Өте жақсы! Талпын!» |
Түрлі түсті қима қағаздар
|
|
Сабақтың ортасы |
Бүгінгі сабаққа қатысты bilimland.kz порталынан бейне қарау. І. Көрсеткіштік теңдеулерді шешудің әдістері:
|
Жұптық жұмыс.« жеңілден күрделіге қарай» №1. Бірдей негізге келтіру арқылы көрсеткіштік теңдеулерді шешіңіз:
Бағалау критерийлері
Топтық жұмыс. №2.3
№2.4
Бағалау критерийлері:
|
Дескриптор: -1-ші сұраққа жауап береді. 1-балл -2-ші сұраққа жауап береді. 1-балл -3-ші сұраққа жауап береді. 1-балл Әрбір дұрыс жауапка 1 балл қойылады
|
ДК экраны Сұрақтар топтамасы. Оқулық 11-сынып.
|
|
Сабақтың соңы |
Жеке тапсырма:
|
Қорытынды. Сабақ соңында оқушылар рефлексия жүргізеді:
Үйге тапсырма:
|
Бағалау. Оқушылар бір-бірін ауызша критерий бойынша бағалайды. - Кейбір оқушыларға мұғалім тарапынан кері байланыс беріледі. |
|
Қысқа мерзімді жоспар №26-сабак
|
Ұзақ мерзімді жоспар бөлімі: Көрсеткіштік және логарифмдік теңдеулер мен теңсіздіктер |
Мектеп: |
|
Педагогтің аты-жөні: |
|
|
Күні: |
|
|
Сыныбы: 11 |
Қатысушылар саны: Қатыспағандар саны: |
|
Сабақтың тақырыбы: |
Көрсеткіштік теңдеулер және олардың жүйелері |
|
Оқу бағдарламасына сәйкес оқу мақсаты |
11.2.2.6-көрсеткіштік теңдеулерді шешу әдістерін білу және қолдану; 11.2.2.7-көрсеткіштік теңдеулер жүйелерін шеше білу; |
|
Сабақтың мақсаты: |
-көрсеткіштік теңдеулерді шешу әдістерін біледі және қолданады;-көрсеткіштік теңдеулер жүйелерін шеше біледі; |
Сабақтың барысы:
|
Сабақ кезеңі/Уақыты |
Мұғалімнің іс-әрекеті |
Оқушының іс-әрекеті |
Бағалау |
Ресурстар |
|
Сабақтың басы |
|
|
Мұғалім ұйымдастыру кезеңінде белсенділік танытқан оқушыларды «Мадақтау сөз» әдісіарқылы бағалайды: «Жарайсың! Жақсы! Өте жақсы! Талпын!» |
Түрлі түсті қима қағаздар
|
|
Сабақтың ортасы |
|
|
Дескриптор: -1-ші сұраққа жауап береді. 1-балл -2-ші сұраққа жауап береді. 1-балл -3-ші сұраққа жауап береді. 1-балл Әрбір дұрыс жауапка 1 балл қойылады
|
ДК экраны Сұрақтар топтамасы. Оқулық 11-сынып.
|
|
Сабақтың соңы |
|
|
Бағалау. Оқушылар бір-бірін ауызша критерий бойынша бағалайды. - Кейбір оқушыларға мұғалім тарапынан кері байланыс беріледі. |
|
Қысқа мерзімді жоспар №27-сабак
|
Ұзақ мерзімді жоспар бөлімі: Көрсеткіштік және логарифмдік теңдеулер мен теңсіздіктер |
Мектеп: |
|
Педагогтің аты-жөні: |
|
|
Күні: |
|
|
Сыныбы: 11 |
Қатысушылар саны: Қатыспағандар саны: |
|
Сабақтың тақырыбы: |
Көрсеткіштік теңдеулер және олардың жүйелері |
|
Оқу бағдарламасына сәйкес оқу мақсаты |
11.2.2.6-көрсеткіштік теңдеулерді шешу әдістерін білу және қолдану; 11.2.2.7-көрсеткіштік теңдеулер жүйелерін шеше білу; |
|
Сабақтың мақсаты: |
-көрсеткіштік теңдеулерді шешу әдістерін біледі және қолданады;-көрсеткіштік теңдеулер жүйелерін шеше біледі; |
Сабақтың барысы:
|
Сабақ кезеңі/Уақыты |
Мұғалімнің іс-әрекеті |
Оқушының іс-әрекеті |
Бағалау |
Ресурстар |
|
Сабақтың басы |
|
|
Мұғалім ұйымдастыру кезеңінде белсенділік танытқан оқушыларды «Мадақтау сөз» әдісіарқылы бағалайды: «Жарайсың! Жақсы! Өте жақсы! Талпын!» |
Түрлі түсті қима қағаздар
|
|
Сабақтың ортасы |
|
|
Дескриптор: -1-ші сұраққа жауап береді. 1-балл -2-ші сұраққа жауап береді. 1-балл -3-ші сұраққа жауап береді. 1-балл Әрбір дұрыс жауапка 1 балл қойылады
|
ДК экраны Сұрақтар топтамасы. Оқулық 11-сынып.
|
|
Сабақтың соңы |
|
|
Бағалау. Оқушылар бір-бірін ауызша критерий бойынша бағалайды. - Кейбір оқушыларға мұғалім тарапынан кері байланыс беріледі. |
|
Қысқа мерзімді жоспар №28-сабак
|
Ұзақ мерзімді жоспар бөлімі: Көрсеткіштік және логарифмдік теңдеулер мен теңсіздіктер |
Мектеп: |
|
Педагогтің аты-жөні: |
|
|
Күні: |
|
|
Сыныбы: 11 |
Қатысушылар саны: Қатыспағандар саны: |
|
Сабақтың тақырыбы: |
Логарифмдік теңдеулер және олардың жүйелері |
|
Оқу бағдарламасына сәйкес оқу мақсаты |
11.2.2.8- логарифмдік теңдеулерді шешу әдістерін білу және қолдану; 11.2.2.9- логарифмдік теңдеулер жүйелерін шеше білу; |
|
Сабақтың мақсаты: |
- логарифмдік теңдеулерді шешу әдістерін біледі және қолданады; - логарифмдік теңдеулер жүйелерін шеше біледі; |
Сабақтың барысы:
Қысқа мерзімді жоспар №29-сабак
|
Ұзақ мерзімді жоспар бөлімі: Көрсеткіштік және логарифмдік теңдеулер мен теңсіздіктер |
Мектеп: |
|
Педагогтің аты-жөні: |
|
|
Күні: |
|
|
Сыныбы: 11 |
Қатысушылар саны: Қатыспағандар саны: |
|
Сабақтың тақырыбы: |
Логарифмдік теңдеулер және олардың жүйелері |
|
Оқу бағдарламасына сәйкес оқу мақсаты |
11.2.2.8- логарифмдік теңдеулерді шешу әдістерін білу және қолдану; 11.2.2.9- логарифмдік теңдеулер жүйелерін шеше білу; |
|
Сабақтың мақсаты: |
- логарифмдік теңдеулерді шешу әдістерін біледі және қолданады; - логарифмдік теңдеулер жүйелерін шеше біледі; |
Сабақтың барысы:
|
Сабақ кезеңі/Уақыты |
Мұғалімнің іс-әрекеті |
Оқушының іс-әрекеті |
Бағалау |
Ресурстар |
|
Сабақтың басы |
І. Ұйымдастыру кезеңі Сабақ басында: - оқушылардың зейінін шоғырландыруға - оқушылармен бірге сабақ мақсаттарын/ОМ анықтап алуға - оқушылардың «жақын даму аймағын», сабақ соңында күтілетін нәтижелерді анықтауға көңіл бөлу қажет ІІ. Үй тапсырмасын тексеру |
Сәлемдесу.Оқушылардың сабаққа дайындығын пысықтау. Үй тапсырмасын жұпта тексеру. Түсінбеген сұрақтарды сыныпта талдау.
Активити «Ауызша есептеу»
1)
2)
|
Мұғалім ұйымдастыру кезеңінде белсенділік танытқан оқушыларды «Мадақтау сөз» әдісіарқылы бағалайды: «Жарайсың! Жақсы! Өте жақсы! Талпын!» |
Түрлі түсті қима қағаздар
|
|
Сабақтың ортасы |
Бүгінгі сабаққа қатысты bilimland.kz порталынан бейне қарау.
Анықтама: Егер
түріндегі теңдеуді қарапайым логарифмдік теңдеу деп атайды және оның жалғыз шешімі
формуласымен анықталады. Логарифмдік теңдеуді шешудің әдістері:
Бағалау критерийлері 1. Теңдеуді шешу тәсілін дұрыс таңдай біледі; 2. Логарифмнің қасиеттерін қолданып, түрлендіреді ; 3. Қарапайым логарифмдің теңдеуді шеше алады; 4. Жауабын дұрыс таба алады |
Сұрақ-жауап:
3) Мына теңдеулер қалай аталады?
Жұптық жұмыс №6
ә)
|
Дескриптор: -1-ші сұраққа жауап береді. 1-балл -2-ші сұраққа жауап береді. 1-балл -3-ші сұраққа жауап береді. 1-балл Әрбір дұрыс жауапка 1 балл қойылады
|
ДК экраны Сұрақтар топтамасы. Оқулық 11-сынып.
|
|
Сабақтың соңы |
Үйге тапсырма
№7. Логарифмдік теідеулерді
шешу.
|
Қорытынды. Сабақ соңында оқушылар рефлексия жүргізеді:
Ұсыныс ... |
Бағалау. Оқушылар бір-бірін ауызша критерий бойынша бағалайды. - Кейбір оқушыларға мұғалім тарапынан кері байланыс беріледі. |
http://itest.kz/lekciya_logarifmdik_tengdeuler_men_tengsizdikteri_sheshuding_adisteri |
Қысқа мерзімді жоспар №30-сабак
|
Ұзақ мерзімді жоспар бөлімі: Көрсеткіштік және логарифмдік теңдеулер мен теңсіздіктер |
Мектеп: |
|
Педагогтің аты-жөні: |
|
|
Күні: |
|
|
Сыныбы: 11 |
Қатысушылар саны: Қатыспағандар саны: |
|
Сабақтың тақырыбы: |
Логарифмдік теңдеулер және олардың жүйелері |
|
Оқу бағдарламасына сәйкес оқу мақсаты |
11.2.2.8- логарифмдік теңдеулерді шешу әдістерін білу және қолдану; 11.2.2.9- логарифмдік теңдеулер жүйелерін шеше білу; |
|
Сабақтың мақсаты: |
- логарифмдік теңдеулерді шешу әдістерін біледі және қолданады; - логарифмдік теңдеулер жүйелерін шеше біледі; |
Сабақтың барысы:
|
Сабақ кезеңі/Уақыты |
Мұғалімнің іс-әрекеті |
Оқушының іс-әрекеті |
Бағалау |
Ресурстар |
|
Сабақтың басы |
|
Сәлемдесу. Оқушылардың көңіл-күйін сұрау. Жұптастыру. Әр оқушы сұрақтарға жауап жазып, өзімен көбірек сәйкес келгеноқушылар жұптасады. Менің сүйікті жануарым - ... Менің сүйікті тағамым - ... Менің сүйікті түсім - ... Менің хоббиім - ... Оқушылар жұптасып бір бірінің үй тапсырмасын тексереді және бағалайды. Бағалау критерийлері
|
Мұғалім ұйымдастыру кезеңінде белсенділік танытқан оқушыларды «Мадақтау сөз» әдісіарқылы бағалайды: «Жарайсың! Жақсы! Өте жақсы! Талпын!» |
Түрлі түсті қима қағаздар
|
|
Сабақтың ортасы |
|
|
Дескриптор: -1-ші сұраққа жауап береді. 1-балл -2-ші сұраққа жауап береді. 1-балл -3-ші сұраққа жауап береді. 1-балл Әрбір дұрыс жауапка 1 балл қойылады
|
http://www.mc.maricopa.edu/~scotz47781/mat120/notes/logarithms/solving/solving_log_practice.html
|
|
Сабақтың соңы |
Үйге тапсырма. Дидактикалық материал |
|
Бағалау. Оқушылар бір-бірін ауызша критерий бойынша бағалайды. - Кейбір оқушыларға мұғалім тарапынан кері байланыс беріледі. |
|
Қысқа мерзімді жоспар №31-сабак
|
Ұзақ мерзімді жоспар бөлімі: Көрсеткіштік және логарифмдік теңдеулер мен теңсіздіктер |
Мектеп: |
|
Педагогтің аты-жөні: |
|
|
Күні: |
|
|
Сыныбы: 11 |
Қатысушылар саны: Қатыспағандар саны: |
|
Сабақтың тақырыбы: |
Логарифмдік теңдеулер және олардың жүйелері |
|
Оқу бағдарламасына сәйкес оқу мақсаты |
11.2.2.8- логарифмдік теңдеулерді шешу әдістерін білу және қолдану; 11.2.2.9- логарифмдік теңдеулер жүйелерін шеше білу; |
|
Сабақтың мақсаты: |
- логарифмдік теңдеулерді шешу әдістерін біледі және қолданады; - логарифмдік теңдеулер жүйелерін шеше біледі; |
Сабақтың барысы:
|
Сабақ кезеңі/Уақыты |
Мұғалімнің іс-әрекеті |
Оқушының іс-әрекеті |
Бағалау |
Ресурстар |
|
Сабақтың басы |
Сәлемдесу.Оқушылардың сабаққа дайындығын пысықтау.Үй тапсырмасын жұпта тексеру. Түсінбеген сұрақтарды сыныпта талдау. |
|
Мұғалім ұйымдастыру кезеңінде белсенділік танытқан оқушыларды «Мадақтау сөз» әдісіарқылы бағалайды: «Жарайсың! Жақсы! Өте жақсы! Талпын!» |
Түрлі түсті қима қағаздар
|
|
Сабақтың ортасы |
|
|
Дескриптор: -1-ші сұраққа жауап береді. 1-балл -2-ші сұраққа жауап береді. 1-балл -3-ші сұраққа жауап береді. 1-балл Әрбір дұрыс жауапка 1 балл қойылады
|
ДК экраны Сұрақтар топтамасы. Оқулық 11-сынып.
|
|
Сабақтың соңы |
|
|
Бағалау. Оқушылар бір-бірін ауызша критерий бойынша бағалайды. - Кейбір оқушыларға мұғалім тарапынан кері байланыс беріледі. |
|
Қысқа мерзімді жоспар №32-сабак
|
Ұзақ мерзімді жоспар бөлімі: Көрсеткіштік және логарифмдік теңдеулер мен теңсіздіктер |
Мектеп: |
|
Педагогтің аты-жөні: |
|
|
Күні: |
|
|
Сыныбы: 11 |
Қатысушылар саны: Қатыспағандар саны: |
|
Сабақтың тақырыбы: |
Көрсеткіштік теңсіздіктер және олардың жүйелері |
|
Оқу бағдарламасына сәйкес оқу мақсаты |
11.2.2.10- көрсеткіштік теңсіздіктер және олардың жүйелерін шеше білу; |
|
Сабақтың мақсаты: |
көрсеткіштік теңсіздіктер және олардың жүйелерін шеше біледі; |
Сабақтың барысы:
Қысқа мерзімді жоспар №33-сабак
|
Ұзақ мерзімді жоспар бөлімі: Көрсеткіштік және логарифмдік теңдеулер мен теңсіздіктер |
Мектеп: |
|
Педагогтің аты-жөні: |
|
|
Күні: |
|
|
Сыныбы: 11 |
Қатысушылар саны: Қатыспағандар саны: |
|
Сабақтың тақырыбы: |
Көрсеткіштік теңсіздіктер және олардың жүйелері |
|
Оқу бағдарламасына сәйкес оқу мақсаты |
11.2.2.10- көрсеткіштік теңсіздіктер және олардың жүйелерін шеше білу; |
|
Сабақтың мақсаты: |
көрсеткіштік теңсіздіктер және олардың жүйелерін шеше біледі; |
Сабақтың барысы:
|
Сабақ кезеңі/Уақыты |
Мұғалімнің іс-әрекеті |
Оқушының іс-әрекеті |
Бағалау |
Ресурстар |
|
Сабақтың басы |
Ұйымдастыру кезеңі. Оқушылармен амандасып, түгендеу. Сабақ тақырыбымен және мақсатымен таныстыру. 2. Білімді өзектендіру. Алдыңғы жұмыс. Көрсеткіштік теңсіздіктерді шешуге кірісер алдында мұғалім оқушыларға көрсеткіштік функцияның ұғымын және оның негізгі қасиеттерін, теңсіздіктің осы түрлерін шешудің негізгі әдістерін қайталауды ұсынады.
3. Жаттығу жаттығуларын орындау. Жұппен немесе шағын топтармен жұмыс істеу.
Сынып 3-4 адамнан жұп немесе шағын топтарға бөлінеді, мықты оқушылар дайындықтан аз жұмыс істейді. Әр оқушы дәптерде тапсырмаларды шешеді, басқа оқушылармен шешімді талқылайды және қажет болған жағдайда сыныптастардың немесе мұғалімнің көмегін алады. Содан кейін жұпта немесе топта оқушылар шешімді тексереді(мұғалім берген жауаптар бойынша). Оқушылар шешімдер мен жауаптарды талқылайды, қателерді түзетеді, мүмкін, шешімдердің балама нұсқаларын ұсынады, міндеттер бойынша сұрақтар қояды. Мұғалім бақылайды,түсініктеме береді, Қажет болған жағдайда шешімдер мен жауаптарды түзетеді, оқушыларға кері байланыс береді. |
Міндеттерді шешу. Өзіндік жұмыс. Әрбір оқушы көрсеткіштік
теңсіздіктерді жеке шешеді. Берілген уақыт өткеннен кейін мұғалім
қателіктерді тексеру, талдау және оқушыларға кері байланыс беру
үшін жұмыстарды жинайды. |
Мұғалім ұйымдастыру кезеңінде белсенділік танытқан оқушыларды «Мадақтау сөз» әдісіарқылы бағалайды: «Жарайсың! Жақсы! Өте жақсы! Талпын!» |
Түрлі түсті қима қағаздар
|
|
Сабақтың ортасы |
|
|
Дескриптор: -1-ші сұраққа жауап береді. 1-балл -2-ші сұраққа жауап береді. 1-балл -3-ші сұраққа жауап береді. 1-балл Әрбір дұрыс жауапка 1 балл қойылады
|
ДК экраны Сұрақтар топтамасы. Оқулық 11-сынып.
|
|
Сабақтың соңы |
|
|
Бағалау. Оқушылар бір-бірін ауызша критерий бойынша бағалайды. - Кейбір оқушыларға мұғалім тарапынан кері байланыс беріледі. |
|
Қысқа мерзімді жоспар №34-сабак
|
Ұзақ мерзімді жоспар бөлімі: Көрсеткіштік және логарифмдік теңдеулер мен теңсіздіктер |
Мектеп: |
|
Педагогтің аты-жөні: |
|
|
Күні: |
|
|
Сыныбы: 11 |
Қатысушылар саны: Қатыспағандар саны: |
|
Сабақтың тақырыбы: |
Көрсеткіштік теңсіздіктер және олардың жүйелері |
|
Оқу бағдарламасына сәйкес оқу мақсаты |
11.2.2.10- көрсеткіштік теңсіздіктер және олардың жүйелерін шеше білу; |
|
Сабақтың мақсаты: |
көрсеткіштік теңсіздіктер және олардың жүйелерін шеше біледі; |
Сабақтың барысы:
|
Сабақ кезеңі/Уақыты |
Мұғалімнің іс-әрекеті |
Оқушының іс-әрекеті |
Бағалау |
Ресурстар |
|
Сабақтың басы |
Сабақ басында: - оқушылардың зейінін шоғырландыруға - оқушылармен бірге сабақ мақсаттарын/ОМ анықтап алуға - оқушылардың «жақын даму аймағын», сабақ соңында күтілетін нәтижелерді анықтауға көңіл бөлу
қажет |
|
Мұғалім ұйымдастыру кезеңінде белсенділік танытқан оқушыларды «Мадақтау сөз» әдісіарқылы бағалайды: «Жарайсың! Жақсы! Өте жақсы! Талпын!» |
Түрлі түсті қима қағаздар
|
|
Сабақтың ортасы |
|
|
Дескриптор: -1-ші сұраққа жауап береді. 1-балл -2-ші сұраққа жауап береді. 1-балл -3-ші сұраққа жауап береді. 1-балл Әрбір дұрыс жауапка 1 балл қойылады
|
ДК экраны Сұрақтар топтамасы. Оқулық 11-сынып.
|
|
Сабақтың соңы |
Сабақсоңындаоқушыларрефлексияжүргізеді: - ненібілдім, неніүйрендім - ненітолықтүсінбедім - немен жұмыстыжалғастыруқажет Оқушыларөздерініңжұмысыменсыныптастарыныңжұмысынбелгілібіркритерийлербойыншабағалайалады ҮйтапсырмасыҚосымша2 |
|
Бағалау. Оқушылар бір-бірін ауызша критерий бойынша бағалайды. - Кейбір оқушыларға мұғалім тарапынан кері байланыс беріледі. |
|
Қысқа мерзімді жоспар №35-сабак
|
Ұзақ мерзімді жоспар бөлімі: Көрсеткіштік және логарифмдік теңдеулер мен теңсіздіктер |
Мектеп: |
|
Педагогтің аты-жөні: |
|
|
Күні: |
|
|
Сыныбы: 11 |
Қатысушылар саны: Қатыспағандар саны: |
|
Сабақтың тақырыбы: |
Логарифмдік теңсіздіктер |
|
Оқу бағдарламасына сәйкес оқу мақсаты |
11.2.2.11- логарифмдік теңсіздіктер және олардың жүйелерін шеше білу; |
|
Сабақтың мақсаты: |
- логарифмдік теңсіздіктер және олардың жүйелерін шеше біледі; |
Сабақтың барысы:
|
Сабақ кезеңі/Уақыты |
Мұғалімнің іс-әрекеті |
Оқушының іс-әрекеті |
Бағалау |
Ресурстар |
|
Сабақтың басы |
І. Ұйымдастыру кезеңі Сабақ басында: - оқушылардың зейінін шоғырландыруға - оқушылармен бірге сабақ мақсаттарын/ОМ анықтап алуға - оқушылардың «жақын даму аймағын», сабақ соңында күтілетін нәтижелерді анықтауға көңіл бөлу қажет ІІ. Үй тапсырмасын
тексеру |
ІІІ. Білімін жандандыру Жаңа тақырыпты оқытар алды
мұғалім оқушыларға логарифм анықтамасы мен қасиеттерін, логарифмдік
функция мен оның қасиеттерін қайталауды ұсынады. Ауызша мысалдарды
шығарту. Логарифмдік функцияның графигін береді, логарифмдік
функция мен көрсеткіштік функция графиктерін
салыстырады.
|
Мұғалім ұйымдастыру кезеңінде белсенділік танытқан оқушыларды «Мадақтау сөз» әдісіарқылы бағалайды: «Жарайсың! Жақсы! Өте жақсы! Талпын!» |
Түрлі түсті қима қағаздар
|
|
Сабақтың ортасы |
|
|
Дескриптор: -1-ші сұраққа жауап береді. 1-балл -2-ші сұраққа жауап береді. 1-балл -3-ші сұраққа жауап береді. 1-балл Әрбір дұрыс жауапка 1 балл қойылады
|
ДК экраны Сұрақтар топтамасы. Оқулық 11-сынып.
|
|
Сабақтың соңы |
|
Оқулық № 454, 458, 460,462,464 |
Бағалау. Оқушылар бір-бірін ауызша критерий бойынша бағалайды. - Кейбір оқушыларға мұғалім тарапынан кері байланыс беріледі. |
|
Қысқа мерзімді жоспар №36-сабак
|
Ұзақ мерзімді жоспар бөлімі: Көрсеткіштік және логарифмдік теңдеулер мен теңсіздіктер |
Мектеп: |
|
Педагогтің аты-жөні: |
|
|
Күні: |
|
|
Сыныбы: 11 |
Қатысушылар саны: Қатыспағандар саны: |
|
Сабақтың тақырыбы: |
Логарифмдік теңсіздіктер |
|
Оқу бағдарламасына сәйкес оқу мақсаты |
11.2.2.11- логарифмдік теңсіздіктер және олардың жүйелерін шеше білу; |
|
Сабақтың мақсаты: |
- логарифмдік теңсіздіктер және олардың жүйелерін шеше біледі; |
Сабақтың барысы:
|
Сабақ кезеңі/Уақыты |
Мұғалімнің іс-әрекеті |
Оқушының іс-әрекеті |
Бағалау |
Ресурстар |
||||||||||||||||||||||||||||||||||||||||
|
Сабақтың басы |
Мұғалім бағалау критерийлерін айтып, күтілетін нәтижелерді айқындайды |
|
Мұғалім ұйымдастыру кезеңінде белсенділік танытқан оқушыларды «Мадақтау сөз» әдісіарқылы бағалайды: «Жарайсың! Жақсы! Өте жақсы! Талпын!»
|
Түрлі түсті қима қағаздар
|
||||||||||||||||||||||||||||||||||||||||
|
Сабақтың ортасы
|
Сұрақ: Келесідей теңсіздіктерді қанағаттандыратын қандай х-тің мәндерін мысалға келтіре аласыңдар?
а)
ә)
Оқушыларға орындалған тапсырмаға талдау жасауды ұсынамыз. Оларды логарифмдік теңсіздіктерді шешу алгоритмін түсінуге алып келеміз.
Анықтама:
2) егер 0<a<1болса, онда
Ал
|
Мұғалім оқушыларға топта жұмыс жасауға тапсырма ұсынады: Берілген теңсіздіктерді шешіңіздер. 1 топ
2 топ.
Оқушылар топта жұмыс жасайды. Жұмыс аяқталған кезде топтар өзара бағалау жүргізеді бағалайды.
Бағалау критерийлері:
|
Дескриптор: -1-ші сұраққа жауап береді. 1-балл -2-ші сұраққа жауап береді. 1-балл -3-ші сұраққа жауап береді. 1-балл
Әрбір дұрыс жауапка 1 балл қойылады
|
ДК экраны
Сұрақтар топтамасы.
Оқулық 11-сынып.
|
||||||||||||||||||||||||||||||||||||||||
|
Сабақтың соңы |
Оқушылар келесі сұрақтар бойынша рефлексия жүргізеді: • Бүгін мен білдім … • Маған қызықты болды … • Маған қиын болды … • Мен ... тапсырмаларын орындадым. Сұрақтар ауызша немесе жазбаша талқылана алады |
Оқушыларға өз бетімен шығаруға тапсырмалар беріледі: міндетті және күрделі деңгей. Оқушылар тапсырмаларды жеке орындайды, қажетінше мұғалім көмек көрсете алады. Орындау аяқталғаннан кейін мұғалім оқушы жұмыстарын бағалайды, сыныппен бірге типтік қателерді талдайды. Міндетті деңгей
Бағалау критерийлері:
Күрделі деңгей
Бағалау критерийлері:
|
Бағалау. Оқушылар бір-бірін ауызша критерий бойынша бағалайды. - Кейбір оқушыларға мұғалім тарапынан кері байланыс беріледі.
|
|
Қысқа мерзімді жоспар №37-сабак
|
Ұзақ мерзімді жоспар бөлімі: Көрсеткіштік және логарифмдік теңдеулер мен теңсіздіктер |
Мектеп: |
|
Педагогтің аты-жөні: |
|
|
Күні: |
|
|
Сыныбы: 11 |
Қатысушылар саны: Қатыспағандар саны: |
|
Сабақтың тақырыбы: |
Логарифмдік теңсіздіктер |
|
Оқу бағдарламасына сәйкес оқу мақсаты |
11.2.2.11- логарифмдік теңсіздіктер және олардың жүйелерін шеше білу; |
|
Сабақтың мақсаты: |
- логарифмдік теңсіздіктер және олардың жүйелерін шеше біледі; |
Сабақтың барысы:
|
Сабақ кезеңі/Уақыты |
Мұғалімнің іс-әрекеті |
Оқушының іс-әрекеті |
Бағалау |
Ресурстар |
||||||||||||||
|
Сабақтың басы |
|
|
Мұғалім ұйымдастыру кезеңінде белсенділік танытқан оқушыларды «Мадақтау сөз» әдісіарқылы бағалайды: «Жарайсың! Жақсы! Өте жақсы! Талпын!»
|
Түрлі түсті қима қағаздар
|
||||||||||||||
|
Сабақтың ортасы
|
2.
3. lgx+lg(x-1)<lg6
4.
Бағалау: Мұғалімнің қолдау көрсетуі, сындарлы кері байланыс беру.
Шешуі:
Жаңа айнымалы
еңгіземіз:
|
. Жұппен жұмыс: «Аялдама» ойыны
11.2.2.10 , 11.2.2.11 оқу мақсаттарын қайталау үшін оқушыларға «Автобус аялдамасы» жұптық дидактикалық ойынын ұсынамын. Ол үшін сыныптағы парталарды әр жұп бір аялдамада түйісіп қалмайтындай, кезектесетіндей тапсырмаларды орындайтындай ретпен орналастыру керек. Әрбір партаға аялдама аты жазылып қойылады. Сабақ басында оқушылар жұппен өздерінің қозғалыс бағытын (маршрут) таңдайды, өздерінің қозғалыс бағыты бойынша аялдамадан аялдамаға келген кезде сәйкес тапсырманы орындайды, келесі аялдамаға көшеді, сөйтіп тапсырмалар орындалып болған соң дәптерлері тексеріледі.Бірінші бастағанда қай жұп қандай тапсырма орындады сол жұпты мұғалім тексереді, ол жұп қалған жұптарды тексереді, әрі бағалайды.
№1«Мәндес теңсіздікке келтіру әдісі» аялдамасы тапсырмалары:
жауабы:
жауабы:
№2 «Жаңа айнымалы енгізу әдісі» аялдамасы тапсырмалары:
жауабы: №3 «Интервалдар әдісі» аялдамасы тапсырмалары:
№4 «Көбейткіштерге жіктеу әдісі» аялдамасы тапсырмалары:
жауабы:
|
Дескриптор: -1-ші сұраққа жауап береді. 1-балл -2-ші сұраққа жауап береді. 1-балл -3-ші сұраққа жауап береді. 1-балл
Әрбір дұрыс жауапка 1 балл қойылады
|
ДК экраны
Сұрақтар топтамасы.
Оқулық 11-сынып.
|
||||||||||||||
|
Сабақтың соңы |
Үй жұмысы: Сабақ соңында рефлексия жүргіземіз. (3 минут) «Сөйлемді жалғастыр» (дәптерге жазады).
… мағанқызықболды? |
«Теңсіздіктер жүйесі» аялдамасытапсырмалары: Теңсіздіктер жүйесін қанағаттандыратын х-тің натурал мәндерін табыңыз:
Кері байланыс. Бағалау
|
Бағалау. Оқушылар бір-бірін ауызша критерий бойынша бағалайды. - Кейбір оқушыларға мұғалім тарапынан кері байланыс беріледі.
|
|
шағым қалдыра аласыз









.













, 





–нақтысандар). Онда
.
.
.






















.
.




. 
.


.
.
.
.


























және 
және




.


,
егер оның түбірлері белгілі
болса
.
α=1+

α





















































































;
;
;
;
қушылар синхронды шапалақ жасайды және КТШ деңгейін
орындауға кіріседі, мұғалім сынып бойынша қозғалады және оқу
материалын меңгеру дәрежесін талдайды. Тапсырманың қай бөлігінде
балалар қате жасағанын көру маңызды. Мұғалім орындайтын тапсырмалар
санын өз қалауы бойынша анықтайды( сабақ уақыты мен сынып дайындық
деңгейіне қарай ). Жұмыс аяқталғаннан кейін оқушылар дәптерлермен
алмасады, "Қалам колда – бұл қателік"командасы естіледі.Мұғалім
түсіндірмесіз тақтаға әрбір тапсырманың дұрыс жауаптарын жазады, әр
оқушы осы уақытта көршісінің дәптерін тексеріп, қарындашпен белгі
жасайды . Тақтада отыратын орынның матрицасы бар ,
мысалы,:




















































































функциясын
үшін
−алғашқыфункция
.
.
.
.
.
.
.
.
.
:


.
2) 






















.
.







































































Жауабы:

Жауабы:

Жауабы:

Жауабы:





























































































