БЖБ 10-с ҚГБ 2тоқсан №1.docx қарапайым тригонометриялық теңдеулер
Тақырып бойынша 31 материал табылды
БЖБ 10-с ҚГБ 2тоқсан №1.docx қарапайым тригонометриялық теңдеулер
Материал туралы қысқаша түсінік
қарапайым тригонометриялық теңдеулер 10 сынып ББЖБ 2 тоқсан №1
Материалдың қысқаша нұсқасы
Бөлісу
ЖИ арқылы жасау
Файл форматы:
docx
04.12.2024
128
ЖИ арқылы жасау
Жариялаған:
Бұл материалды қолданушы жариялаған. Ustaz Tilegi ақпаратты жеткізуші ғана болып табылады. Жарияланған материалдың мазмұны мен авторлық құқық толықтай автордың жауапкершілігінде. Егер материал авторлық құқықты бұзады немесе сайттан алынуы тиіс деп есептесеңіз,
шағым қалдыра аласыз
шағым қалдыра аласыз
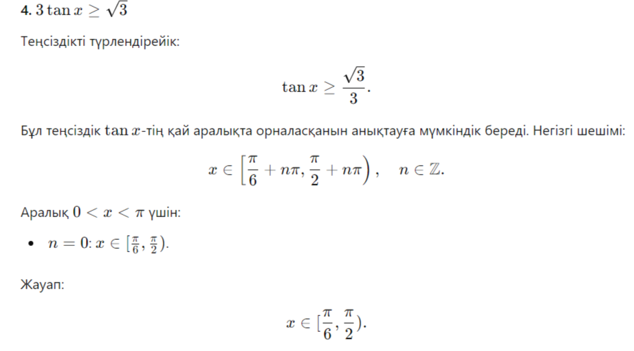
теңдеуінің (0;?) аралығына тиісті түбірлерін
табыңыз.
)=
теңдеуін
шешіңіз
sin2?=0 теңдеуін шешіңіз
теңдеуін
шешіңіз


















