Кіріспе
Теміржолдар ірі саланын бірі болып табылады, активтерінің құны бойынша елдегі алдыңғы үштікке кіреді. Оның мүндай жоғары маңыздылығы елдің экономикалык жағдайында теміржол қызметі пэрменділігінің зор маңызын алдын ала анықтайды.
Қазакстанда көлік аса зор рөл атқарады, оның маңызына келесі негізгі факторлар себепші болып отыр:
-
республика территориясының үлкендігі;
-
ТМД бойынша орташа көрсеткішке жуықтайтын Қазақстандағы жүк тасымалының жоғарғы үзақтығы;
-
ұзақ қашықтыққа тасымалдауды талап ететін шығарылған өнім сипаты - көмір, темір кені, мұнай енімдері, металлургия өнеркәсібі мен ауыл шаруашылық өнімдері (астык, жүн, ет);
-
елдің көліктік-географиялық жағдайы-Евразиялық континентгің ортасында, Европа мен Оңтүстік-Шығыс Азиянын кең жэне қарқынды дамып келе жатқан нарықтар арасында. Олар арқылы перспективада отандық теміржол көлігіне республиканың жоғары транзиттік потенциалын пәрменді пайдалануға мүмкіндік беретін транзиітік жүктердің қуатты ағыны өтіп жатканын айтпауға болмайды.
-
Қазіргі күні Қазақстан теміржол көлігі құрамына жалпы пайдаланудағы 14,4 мың км. темір жол, өндіріс кәсіпорындардың 7,3 мың км жақын келу жолдары, мыңдаған теміржол станциялары кіретін кешен болып табылады.
Жоғары алып жүру кабілетгілігі, қозғалыс үнемділігі мен автомобиль көлігімен салыстырғандағы тасымалдау өзіндік құнның төмендігі, алыс және орташа қашықгықтағы мацызды экспорттық жүктерге (көмір, кен, темір, астық, құрылыс материалдары) теміржолды іс жүзінде көліктің баламасыз түрі қылып жасайды.
Тауардың акырғы бағасындағы көліктік кұрамдастык пен жеткізуді мезгілімен камтамасыз ету мүмкіндігі отандық кәсіпорындар бэсекеге қабілеттілігінде маңызы кем сокпайтын фактор болып табылады.
Теміржол, сонымен бірге жүкті жөнелтуші және жүкті кабылдаушы ұйымдар мен кәсіпорындардың негізгі міндеттерінің бірі тасымалданушы жүктің тольщ сақгалуын қамтамасыз ету. «Теміржол көлігі туралы» Заңның 76—шы бабына сәйкес жүкті тасымалдауға қабылдау сәтінен бастап оны алушыға беру сәтіне дейінгі кезеңде тасымалдаушы жүктің сақталуын қамтамасыз етуге міндетті.
Теміржол көлігінің негізгі мәселесі кәсіпорын мен тұрғындардың тасымалдау мұқтаждығын толық, сапалы және мезгілінде қамтамасыз ету оның жұмысының экономикалық тиімділігін арттыру болып табылады.
Жол жүру қауіпсіздігі мен тасымалданушы жүктің сақталу мәселелері ерекше айқындалып отыр.
1 бөлім. ТЕМІР ЖОЛДАРДЫҢ ЖҮК ТАСИТЫН ЖӘНЕ КОММЕРЦИЯЛЫҚ ЖҰМЫСЫН ҰЙЫМДАСТЫРУ НЕГІЗДЕРІ ЖӘНЕ БАСҚАРУ
-
тақырып. Жүк және коммерциялық жұмыстың мазмұны
Жүк тасымалдау үрдісі жүкті өндіру пунктінен тұтыну пунктіне дейін орын ауыстыру. Көп жағдайда жүк қозғалысында бірнеше көлік түрі қатысады: автокөліктік, теміржол, өндірістік және т.б.
Жүк (заттар, пайдалы қазбалар, шикізаттар, өндіріс қалдықтары және т.б.) дегеніміз контейнерлерде және жүк вагондарында тасымалдау үшін белгілі бір ретпен қабылданған объект.
Жүкжіберуші (жіберуші) – өз атынан немесе жүк иесі атынан шарт бойынша шығатын, тасымалдау құжатында көрсетілген жеке немесе заңды тұлға.
Жүкалушы (алушы) – жүкті алатын заңды немесе жеке тұлға.
Темір жол көлігінің қызметін пайдаланушы – темір жол көлігінің ұсынатын қызметтерін пайдаланатын жолаушы, жүкжіберуші, жүкалушы не басқа жеке немесе заңды тұлға.
Тасымалдаушы – темір жол көлігінің келісім шарты бойынша өзіне сеніп тапсырылған жүкті, багажды жеткізу міндетін алған заңды немесе жеке кәсіпкер.
Тасымалдау үрдісі – темір жол көлігімен жүк, багаж және жолаушы тасымалдау барысында ұйымдастыру және технологиялық операциялардың жиынтығы.
Тасымалдау процесін ұйымдастыру барысында жүк және коммерциялық операциялар орындалады.
Жүк операциясы – қоймадан жүкті көлікке тиеу және одан түсіру, әр түрлі жол табандықтарда жүкті бір вагоннан екінші вагонға қайта тиеу, бір көлік түрінен екінші көлік түріне тиеу, қойма ішінде жүктің саны мен салмағын анықтау үшін орнынан қозғау ауыстыру және т.с.с.
Коммерциялық операцияға беру және тасымалдау құжаттарын өңдеу және құру, есеп беру және есеп алу құжаттарын рәсімдеу, темір жол көлігімен сонымен қатар басқа көлік қатысқанда жүк тасымалдғаны үшін барлық төлем-ақыларды жинау жатады. Сонымен қатар коммерциялық операцияға вагондарды қарау және жүк тасымалдауға дайындау, жүкалушы мен жүкжіберушіге көліктік-экспедициялық қызмет көрсету жатады. Коммерциялық операцияға жүкті өлшеу, вагон мен контейнерлерді пломбалау, құжаттарды толтыру мен оның сақталуын қамтамасыз етулер де жатады.
Теміржол станциясында жүк және коммерциялық жұмыстарды станция бастығы (ДС) басқарады, ал жүк және коммерциялық операциялар үлкен көлемде орындалатын станцияларда жүк және коммерциялық жұмыс жөніндегі станция бастығының орынбасары (ДСМ) атқарады.
Жүк тасымалдау жылдамдығын таңдайтын және темір жол жапсырмасында көрсететін жүкжіберуші. Бір темір жол жапсырмасымен жіберілетін жүк көлеміне қарай тасымалдаулар вагонды, контейнерлі, ұсақ, топтық және маршрутты жөнелтулер болады.
Вагонды жөнелту дегеніміз бір темір жол жапсырмасымен жіберілетін, тасымалдау үшін жеке вагонды немесе контейнерді қажет ететін тасымал түрі.
Контейнерлі жөнелту жеке бір контейнерді қажет ететін бір жапсырмамен тасымалданатын жүк.
Ұсақ жөнелтім – жеке вагонды не контейнерді қажет етпейтін бір жапсырмамен тасымалданатын жүк.
Топтастырылып жөнелту – тасымалдау үшін бір вагоннан көп, бірақ маршрутты жөнелтімнен аз, бір жапсырмамен тасымалданатын жүк.
Маршрутты жөнелтім – тасымалдау үшін маршрут ұзындығы мен немесе салмағына сәйкес келетін, бір жапсырмамен тасымалданатын жүк.
Құрама вагонды жөнелтім әр жақтан келген жүкті бір жапсырмамен бір жүк алушы мекен жайына жіберу.
-
тақырып. Тасымалдау үрдісі. Техникалық және коммерциялық пайдалану
Темір жол көлігімен жүкті тасымалдау жүк жөнелтушілер облысаралық және халықаралық қатынастарда жоспарланған ай басталғанға дейін 14 күннен кешіктірмей және үшінші елдерге халықаралық қатынаста 20 күннен кешіктірмей ұсынатын жылжымалы құрамды тиістілігі бойынша бөлу арқылы жүктердің номенклатуралық топтарының белгіленген тізбесі бойынша жук жөнелтушінің айлық өтінімдері негізінде жүзеге асырылады.
Қате ресімделген жүкті тасымалдау жоспары бойынша айлық өтінімдерді тасымалдаушылар қарауға қабылдамайды.
Жүкті тасымалдау жоспары бойынша өтінімдерді жүк жөнелтушілер ұсынады.
Жүк жөнелтушілер жүкті тасымалдау жоспары бойынша өтінімді ұсынады, жүкті өтінімде көзделген мөлшерлерде уақтылы және бірқалыпты беріп отырады және тиеуді белгіленген мерзімде жүзеге асырады. Жүк жөнелтуші жүкті тасымалдау жоспары бойынша айлық өтінімдерінде жүк алушының жүкті тиеу, түсіру (жүктен босату) бойынша мүмкіндігінен аспайтын көлемді мәлімдейді.
Тасымалдаушы жүкті тасымалдау жоспары бойынша қабылданған өтінімдерге сәйкес вагондардың жүк тиеудің барлық пункттері бойынша уақтылы және бірқалыпты берілуін қамтамасыз етеді.
Үшінші елдерге тасымалдау деп ТМД-ға қатысушы мемлекеттерден, сондай-ақ Латвия, Литва, Эстониядан басқа елдерге межеленген жүкті тасымалдау түсініледі.
Үшінші елдерге халықаралық қатынаста жүк тасымалдауды айлық жоспарлауды жүк жөнелтушілер жүктің түрлері және межеленген елдері бойынша теңіз порттары мен шекаралық станциялардың белгіленген мамандандырылуын сақтай отырып, жүктің тиісті түрлерін тасымалдаудың жалпы жоспарлары есебінен жүзеге асырады.
Тасымалдау жоспарының орындалуын есепке алу карточкасын жасау
Жүк тасымалдау жоспары бойынша қабылданған өтінімнің орындалуы есепке алу карточкасында ескеріледі. Есепке алу карточкасын тасымалдаушы жүк жөнелту станциясында тасымалдаушы әрбір қабылданған өтінім бойынша жеке жүргізеді. Жүк жөнелтушінің өтініші бойынша оған есепке алу карточкасының көшірмесі беріледі.
Жүк жөнелтушінің меншікті жүйесі және/немесе тасымалдаушының ақпараттық жүйесіне қол жеткізуі болған кезде есепке алу карточкасын жүргізу жүк жөнелтуші мен тасымалдаушы арасында қабылданған ақпараттық өзара іс-қимыл жасау технологиясына және стандарттарына сәйкес ДЭА арқылы автоматты тәсілмен жүзеге асырылады. Қажет болған кезде ДЭА-да заңнамаға сәйкес немесе тараптардың келісіміне сәйкес электрондық цифрлық қолтаңбалар қолданылады.
Есепке алу карточкасына жүк жөнелтуші және тасымалдаушының станциядағы өкілі әрбір есептік тәулік немесе қабылданған өтінімге сәйкес жүктерді тиеу үшін белгіленген тәуліктер аяқталуы бойынша, ал ай аяқталуы бойынша станция бастығы кол қояды. Жүк жөнелтуші есепке алу карточкасына қол қоюдан бас тартқан кезде тасымалдаушы жалпы нысандағы актіні жасайды.
Есепке алу карточкасын жөнелту станциясында тасымалдаушы қабылдаған жүк тасымалдау жоспары бойынша өтінімнің негізінде ресімдейді. Есепке алу карточкасына өтінім нөміріне сәйкес келетін нөмір беріледі.
Жоспарлы ай басталғанға дейін тасымалдаушы жүк жөнелтушімен келісім бойынша бір ай және тәулік ішінде тиеудің біркелкілігін және бірқалыптылығын қамтамасыз ететін жоспардың орындалу тәртібін белгілейді. Жүктерді тасымалдау жоспары бойынша өтінімді орындауды ұйымдастыруға негіз онкүндік өтінімдер болып табылады, оларды жүк жөнелтушілер жүк тасымалдаушыға онкүндіктің күндері бойынша тиеу мөлшерлерінің күнтізбелік кестесімен әрбір онкүндік басталғанға дейін берген күнін қоспағанда, күнтізбелік 3 күн бұрын тасымалдауға береді. Жылжымалы құрамның тиеуге біркелкі берілуін қамтамасыз ету мақсатында бұрын келісілген тәртіп бойынша жүк жөнелтуші онкүндік өтінімде қабылданған жүк тасымалдары жоспары бойынша өтінімнің немесе күнтізбелік жоспардың тиеудің орташа тәуліктік нормасын негізге ала отырып, онкүндік өтінімде осы онкүндікке келетін вагондардың, контейнерлердің санынан кем болмайтын мөлшерін көрсетеді. Көлемдері шамалы болған кезде (5 вагоннан аспағанда) тасымалдаушы вагондарды беруге арналған өтінімдерді жекелеген тәуліктерде қабылдайды.
Қазакстан Республикасы Азаматтык кодексі «Теміржол көлігі туралы» Заңы, жүкті тасымалдау Ережесі тасымалдау жоспарын орындамағаны, тасымалданушы жүктер мен багаждардың сақталынбағаны; жүктер мен багажды жеткізуді алу; жіберуші немесе қабылдаушы қаражат-қүралдарымен тиеу немесе түсіру кезінде вагондар мен контейнерлердің белгіленген мерзімнен тыс түрып калғаны; техникалық нормаларға дейін вагондар мен контейнерлерді толтырмағаны; вагондарды тазаламағаны жэне цистерналарды толық толтырмағаны; вагондар мен контейнерлерді бүлдіргені; жүкті тасымалдау Ережелері мен Уставтың бір қатар баптарын бүзғаны үшін жолдардың, жөнелтушілер мен қабылдаушьшардың материалдық жауапкершілігін белгілейді.
Тасымалдаушы жүктің сақталуы үшін жолдар жауапкершілігі оны тасуға қабылдаған сәттен басталып, қабылдаушыга беру немесе белгіленген ережелерге сәйкес басқа кәсіпорын немесе ұйымға өткізген сәтте тоқтайды. Жүк иесіне келтірілген шығындарды жол өтеуге міндетті. Бірақ жүктің бүлінуі немесе бүзылғаны, жоғалғаны, жетіспеушілігі үшін материалдық жауапкершілік жолға тек оның кінәсінен болған жағдайда ғана жүктеледі. Егер теміржол қабылдап-алушыға жүкті белгіленген мерзімде себешерге қарамастан нақты жоғалту, салып жүру? басқа қабылдаушыға беріп жіберу, үрлану, жойылу т.б. бере алмаса, жүк толық жоғалды деп есептеледі. Қабылдаушы жүкті жоғалды деп есептеуге және оның қүнын өтеуді талап етуге жеткізу мерзімінің аякталуынан кейін жеті тәулік өткен соң қүкығы бар, ал тікелей аралас қатынасты тасымал кезінде - тасымалдауға қабыллаған күнінсн төрт айдан кейін. Егер жүк кейіннен табылып, белгіленген жеріне жеткізілсе, қабылдаушы оны алып, теміржолға одлн алынған шығын өіемін қайтаруга тиісті.
Жүктің бұзылу немесе бүліну, жоғалғаны үшін жауапкершілікті жіберуші мен қабылдаушыда жүктейтін шарттар Заңмен белгіленген, басқа жағдайлардың бәрінде жауапкершілікті теміржол көтереді. Сонымен, теміржолдың кінәсі болжанады, ал оның жокгығын теміржол дәлелдеуі керек.
Жүктің сақталмағаны үшін теміржолды жауапкершіліктен босататын жағдайларды екі топка бөледі.
Бірінші топқа тасымалданушы жүктің сақталмауы мен жағдайлар арасында себепті байланыс болған жағдайларды жатқызады. Егер жүктің жоғалуы, жетіспеушілігі, бүлінуі немесе бұзылуы болған қандай да бір жағдайларының алдын алу немесе оларды жою теміржолға байланысты болмаса, онда теміржол жауапкершіліктен босатылады.
Оған жататындар:
- жүкті жіберуші немесе алушының кінәсі (вагонда дұрыс жиыстырылмау, басу немесе түсіру барысындағы абайсыздықт.б.);
- жүктің ерекше табиғи сипаты (темір өнімдеріндегі тоттьщ пайда болуы, өздігінен от алу т.б.);
- жүкті қабылдау кезінде сыртқы түрінен байқалмаған қораптың ақаулығы, бүліну іздері жоқ (ыдысты) стандартты емес немесе жүк сипатына сәйкес емес ыдысты колдану (жол бойында бөшкелердің тесілуі, жәшіктегі әйнек бұйымдар арасында жұмсақ төсеніштердің болмауы т.б.);
- тасымал немесе сақтау кезінде ерекше жағдайлар немесе сақгық шараларды сақтауды талап ететін қасиеттерін накладнойда көрсетпей жүкті өткізу (соның салдарынан нэзік әйнек бұйымдар ауыр жүктсрмен бірге тасымалдануы мүмкін, т.б.);
- нормаға қарсіл жоғары ьшғалдылыкты жүкті тасуға тапсыру (деректі жоғалу болмаса да жол бойында ылғалдылықтың төмендеуінен жүк массасы азайған).
Екінші топқа шағымданушы шығын жол кінэсінен болғанын дэлелдей алмаса, жағдайлардың болуының өзі-ақ (біреу-ақ болсада) теміржолды жауапкершіліктен, бчсатады, Теміржолдың айыпсыздық презумациясы бұл жағдайда жүктің сақталмауының теміржол эрекетімен себепті байланыстьщ жоқтығы презумпциясы болып табылады.
Бұл топка жататын оқиғалар мынандай жағдайда болады:
- жүк дүрыс вагонда немесе жөнелтушінің дұрыс пломбалы контейнерде немесе жолда артық жүксіз қорғаныш маркировкасьшен немесе буып-түюмен дұрыс ашық жылжымалы құрамда келгенде жэне жүктің амандығы туралы басқа фактілер айтылып тұрса;
- жүктің жетіспеушілігі, бүлінуі немесе бұзылуы ашық жылжымалы құрамда тасымалдауға байланысты табиғи себептерден болғанда (күн сэулесінен, атмосфера жауьш-шашынынан, желге мүжілуінен т.б.);
- жүктің амандығын қамтамасыз ету үшін қажетті шара қолданбаған жөнелтуші немесе алушының жол серігі жүкті алып жүргенде;
- массаның азаюы табиғи кемудің белгіленген нормасынан аспағанда.
Тасымалдау кезінде келтірілген шығын келесі мөлшерде өтеледі:
жоғалу мен жетіспеуде-жоғалған немесе жетіспейтін жүктің анық құнымен, тасымалдауға құны көрсетілген жүктің жоғалуы -көрс етілген құны көлемінде.
Егер жөнелтушінің көрсеткен құны анығынан асып түсетінін теміржол дэлелдесе, онда анық құны мөлшерімен жүктің бүлінуі мен бұзьілғаны үшін оның құны төмендеген сома көлемінде төленеді.
Қажет болса шығын мөлшерін анықтауға эксперттерді шақыртады, Жүктің құнын жөнелтуші есебінің жалпы сапасы негізінде, ал егер жүк үшін есеп айырысу банк арқылы жүрмесе- есеп орнындағы құжат негізінде. Қажет жағдайда бұл сомаға айналым салығын косады.
Сонымен, тасымалдаушы жауалкершілігі көлемі жүктің оның құнымен шектелген, яғни тасымалдаушы жүк иссі жіберіп алған пайданы, жүктің анық құны шегінен шыгып тұрған мүліктегі шығынды да өтеуге міндетті емес.
Шығынды өтеумен қатар тасымалдаушы жүкті жөнелтушіге, жүкті алушыға жүкті тасу үшін өндірілген кірс ақысын және жоғалған, жетіспейтін немесе бұзылзан (бүлінген) жүк санына пропорционшіды басқа да тасымалдаушы өндіріп алған төлемдерді, егер осындай жүк құнына айтылған төлеу кірмесе, кайтарады,
Қазақстан Республикасы «Теміржол көлігі туралы» Заңының 78** бабына сәйкес вагондар мен контейнерлерді өз бетімен иемденгені, бүлдіргені немесе жогалтқаны үшін жауапкершілік белгіленген. Тасымалдаушы, жүк жөнелтуші, жүк алушы жэне басқа адамдар оларға тиісті емес вагоадар, контейнерлерді жүкті өздерінің тасымальша, сақгауына, соньшен бірге оларды, егер де ол тиісті келісімдермен қарастырылмаса, иесінің рүқсатынсыз жүк тиеуге пайдалануға кұқығы жоқ.
Мұндай талапты сақтамағаны үшін кінәлі жақ вагондар, контейнерлерді пайдаланғаны үшін төлемнен бөлек иесі алдында вагондар, контейнерлерді пайдаланғаны үшін төлем көлеміндегі айып түрінде мүлікті жауапты болады,
Жүкті жеткізу мерзімін бұзғаны үшін жауапкершілік. Жүкті жэне жүкті жөнелтушіге, жүкті алушыға тиесілі немесе олар жалға алған жүксіз вагондарды жеткізу мерзімі теміржолдың жіберу станциясында кіре ақысы есептелетін қашықтықка сүйеніп есептелінеді. Жүкті жеткізу мерзімін есебі автоматгы түрде тауар кассирінің автоматталған жұмыс орнында тасымалдық электрдың досъесіне жеткізу мерзімі туралы мәліметтерді кіргізумен бірге жасауға болады. Жүкті жеткізу мерзімін есептегенде толық емес тәуліктер толықка саналады. Есептеу уақыты-жергілікті. Казақстан Республикасы аумағында тасылатын жүкті және жүкті жөнелтуші, жүкті алушыға тиесілі немесе олар жалға алған бос вагондарды жеткізу мерзімі нормаларға сүйене отырып бүкіл жүріс жолына анықталады.жүкті жеткізу мсрзімін есептеу станцияның күн тізбектік штемпеліндегі накладнойда жэне жүкті қабылдау туралы квитанцияда көрсетілгеи тасу үшін тасу үшін жүкті қабылдау күнінің 24 сағатынан басталады. Жүкті жеткізу мезгілінің өтетін күні жөнелту станциясьшен жүкті қабылдау туралы жүкті жөнслтушіге бсрілетін квитанцияда керсетіледі. Тасымалдаушы мен жүкті жонслтуші жүкті жеткізудің өзге мср имдері ескерілетін кслісімдер жасасуға болады. Ол туралы накладнойдың «Жөнелтушінің ерекше өтініші мен белгілері» деген графада белгі койылуы керек. Жүкті жөнелтуші, жүкті алушы тиесілі немесе олар жолдаған бос вагондар, жүкті жеткізу мерзімін өткізіп алғаны үшін тағайындалған теміржол Қазақстан Республикасы «Теміржол көлігі туралы» Заңыньщ 79-бабына сай жауапты болады. Жүкті жеткізу мерзімін өткізіп алу, оның ішінде тура аралас катынаспен тасымал кезінде де, жолдын теміржол бөлігі үшін жүк қабылдаушыға тасымалдаушы теміржол көлігімен тасығаны үшін кіре акының 5% көлемінде айып төлейді, ал егер мерзімін өткізіп алуы оның кінәсінен емес болғанын дәлелдей алмаса кіре ақының 50% -нан аспайтын айып пұл төлейді. Осындай көлемде тасымалдаушыға тиісті емес бос вагоңдарды жеткізу мерзімін өткізіп алғаны үшін тасымалдаушыдан айып пұл өндіріледі.
Вагондар мен контейнерлерді кедендік, шекаралық немесе баска текеру органдардың кешіктіруін 'гудырған тауарлардың экспорт, импорт, транзит құжатгарын рәсімдеу бойынша Қазақстан Республикасы заңының талаптарын жүк жөнелтуші, жүк алушы, экспедитор бұзғаны үшін тасымалдаушьшың пайдасына қарай вагондарды, контейнерлерді пайдаланғаны үшін төлем көлемінде айып пұл өндіріледі.
Жүк жөнелтушініц жүк тасу Ережесіне сәйкес толтырылған накладная және соның негізінде жүк жөнелтушіге берілген жүкті қабылдау туралы квитанция жүкті тасу келісімі жасалғанын дәлслдейді.
Накладнаяға түсірілген мэліметтерді ң сенімділігі үшін және оның накладнаяда көрсетілгсн дәл емес, сенімді емес немесе толық емес мэліметтердің кесірінен туындаған салдарлар үшін де жүк жөнелтуші Қазақстан Республикасы «Теміржол көлігі туралы» Заңының 4К-бабына сэйкес мүліктік жауапкершілігін көтереді. Ал аталмыш заңның 81-бабына сэйкес теміржол көліктік накладнаясында жүк атауының, онын ерекше касиеттері немесе қажстгі сакгық шараларды дұрыс көрсетпегсні сатуға тыйым салынған жүкті жібергені үшін де жүк жөнелтушіден ьөрсетілген жагдайлардан болған иіығындарды өтеумеі і катар тасудың бес еселік құны көлемінде теміржол пайдасына айып пүл өндіріледі. Жүк жөнелтуші накладнаяда көрсеткен мәліметтердін аныкгығын тексеруге тасымалдаушының күкығы бар.
Вагондар, контейнерлердің жүк көтергіштігінің (сйымдылық) үстінен артык салмақ үшін Қазақстан Республикасы «Теміржол көлігі туралы» Заңының 83-бабына сәйкес жауапкершілік көрсетілген: жүк жөнелтушіден жабылмаган айып бөлімінде келтірілген шығындарды өтеумен қатар кіре ақы төлемінің 50% көлемінде айып пүл өндіріледі.
Вагондардың ары карайғы қозғалысы, тиеу, түсіру орындарына орналастыру жэне кірме жолына қайтару тарам иесінің локомотивімен қамтамасыз етіледі.
Теміржолға жақындау жолдарына теміржол локомотивімен кызмет көрсетілгенде вагондар теміржол жақындау жолдарынан тиеу, түсіру орындарына тасымалдаушы көмегімен алынып, беріледі.
Жақындау жолдарындағы тиеу, түсіру орындарына немесе қабылдау-тапсыру жолдарына, (егер олар станция аймағынан тыс жерде орналасса) теміржол локомотивімен жеткізгені және осы жолдардағы вагондарды алып кетксні үшін тарифпен белгіленген ставка бойынша төлем альшады.
Вагондарды қабылдау мен тапсыру теміржол локомотивімен кызмет көрсеткенде тиеу, түсіру орындарында істеледі, ал тарам иесінің локомотивімен қызмет корсеткенде - кірме теміржолдарында істследі. Тасымалдаушы тазаланбаған вагондарды, контейнерді қабылдамауға күқығы бар. Вагондар, контейнерлсрді тазалауда түрған уақытына жүк қабьщцаушы пайдііланғаны үшін тасымалдаушыға төлем ақы гөлейді. Вагон, контейнерді бас гартқаны үшін жүк кабылдаушыдан тасымалдаушының пайдасына тазалау жұмыс екі есе қүны мөлшерінде айып пұл өндіріледі.
Қазақстан Республиклсы «Теміржол келігі гуралы» Заңы жылжьімалы қүрам, контейнер, алынбалы тасымал кұрыл:'ының бұзылғаны иемесе жоға іғаны үшін , жауал <ершілік белгіленген Жылжымалы қүрамның, контейнердің, алынбалы тнеымал құрылғының бүчылғаны немесе жога.іганы үшін кінәлі жақтан иесінін пайдасына жоғалған мүлік немесе кажетті жөндеу құны және жоғалған мүлік немесе кажетті жөндеу құнының 50% көлемінде айып пұл өндіріледі. Оған коса жакындау жолынан вагондарды алып кетуді, апарып қоюды кешікгіргені үшін де жауапкершілік қарастырылған,
Тасымалдаушы вагондарды апарьш қою және алып кету, жақындау жолдарын пайдалану келісімі бойынша вагондарды теміржол жақындау жолдарындағы тиеу орындарына (орындарынан) және түсіру (босату) орындарынан вагондарды алып келу, алып кету қабылдап алуды кешіктіргені үшін сағаттың эр вагонның айлық есептік көрсеткіш мөлшерінен 1>7% көлемінде айып пүл ретінде жауапкершілік көтереді.
Аталған келісімдермен белгіленген вагондарды алып келу, алып кету мерзімі бұзылған сәттен бастап барлық кешігу уакытына айып пұл есептеледі. Вагондардың отыз минуттан кем кешітуі есепке алынбайды. Вагондардың отыз минуттан бір сағатқа дейінгі уақыты толық бір сағат болып есептеледі.
Тасымал келісімінен туындаған міндеттерді орындамағаны немесе тиісті орындамалары үшін Қазакстан Республикасы «Темір жол көлігі туралы» Заны, халықаралық келісімдер қарастырылған негіздер бойынша жақтар жауапкершіліктен босатылуы мүмкін.
Жақтар жауапкершіліктен босатылады, егер міндетгерді орындамау немесе тиісті орындамаулар мынандай жағдайдың салдарынан болса:
- женуге болмайтын күштен, тағы да табиғи жэне техногендік сипаттағы төтенше күштен;
- әскери эрекеттерден төтеи ше жағдай кіргізуден;
- Заңмеи тағайындалған і эртіп бойынша поездар жүрісін, жүктің жылжуын тежеген немесе токтатып тастағанынан.
Тасымалдаушы жоғарыда көрсетілген негіздердсн басқа жағдайларда да жауапкершіліктен босатылады:
- жолаушы, жіберуші (жұк жөнелтуші), алушы (жүк алушы), экспедитор кінәсінен міндеттемелерді орындамағаны немесе орындамағаны үшін;
- декаданың кейбір күндері жіберілген вагондарды, контейнерлерді алып келмеуді жүк жөнелтушінін келісімімен осы күн тізбектік декада кезінде толыкгырса;
- Заңның 47-бабы 3-тарауында карастырылған негіз бойынша вагондарды, контейнерлерді алып келуді тоқтатса немесе жүктерді жіберуді кешіктірсе;
- жүк қабылдаушының уақында түсірмеуі және алып кетпеуі салдарынан жүк бұзылса (бүлінсе);
- жіберуші (жүк жөнелтуші) орнатқан түзу бекіту-пломбалық құрылғылы контейнерде, дұрыс вагонда немесе түзу байлаумен және түзу қорғаныс маркировкалы жүріс жолындағы артық жүксіз дұрыс жылжымалы құрамда багаж, жүе, жүкті багаж келіп жетсе, сонымен қатар багаждың, жүктің, жүкті багаждың сақтаулы екенін растайтын басқа белгілер болса;
- ерекше табиғи сипаттары салдарынан жүк сақталмаса, сонымен қатар өзгеше жағдайларды талап ететін ерекше сипаттары тасу құжатгарында көрсетусіз тасымалға жүкті өткізудің салдары;
- жүкті жабық вагон, контейнерге басу, түсіру (босату) жүкті қабылдаушының немесе жүкті жөнелтушінің қаражатымен жасалса;
- ашық жылжымалы составта тасымалдаумен байланысты табиғи себептерден жүк сақталынбаса;
- жүкті тасуда жүкті жөнелтуші немесе жүкті қабьшдаушының жол серігі жүрсе;
- темір жол көліктік накладнойында көрсетілген мәліметтердің дұрыс еместігі;
- табиғи кему нормасы мөлшерінде жүк салмағының айырмасы, дымкылдықтың түсуі және таразы көрсеткішінде нормалардың айырмасы және де жүк жөнелткіштен тасымалдаушының катысынсыз аныктаған жүктің салмак бойынша тасуға кабылданған жүк салмағындағы айырмасы;
- көлікте тасымалдану мерзімі мен температура режимін сақтауда тез бүлінетін жүктің бұзылуы;
- көлік ыдысы немесе олардың қасиеттерінің жасырын кемшіліктері салдарынан багаж, жүк, жүкті багаждың сақталмауы.
Қол жүк ретінде жолаушымен бірге келе жатқан багаждың сақталуы үшін тасымалдаушы жауапкершілікке тартылмайды.
Жүкжөнелтуші және жүкалушы Қазақстан Республикасы «Теміржол көлігі туралы» Заңының 86-бабының 2-пунктінде көрсетілген негіздерден басқа мына жағдайларда жауапкершіліктен босатьшады:
- оның алдын-ала келісімінсіз берілген вагондар, контейнерлерді пайдаланбағанда;
- тасымалдаушының келісімімен декаданың күндерінде жіберілген толтырылмауларды осы күнтізбелік декадада толықтырғанда;
- тығыз тиеу нэтижесінде тапсырыста көрсетілген вагондар, контейнерлердің аз санын пайдаланғанда;
- тасымалдаушыны тиеу күнінен үш тәулік бұрын вагондарды, контейнерлерді пайдаоанбайтыны туралы ескерткенде.
Теміржол көлігімен тасумен байланысты көптеген дауларды шешкенде жүктің бүзылуы немесе бүлінгені жайлы ескерту хат болмаған жағдайда жүк қабылдаушы жүктің бұзылған немесе бүлінген күйде алған фактіні басқа дэлелдермен растауға қүқығы бар.
Оларға тасымалдаушы жүкті жүк кабылдаушыға тапсыру сәтінде оның сақгалынбағанын растайтын дэлелдер жатады. Жеке аита ке гетін жайт, егер жүкті қарау, текссру осындай тапсырудан кейін жасалса, онда ол жүктің сақгалынбауы тасымалдаушының жүкті тапсыру сәтінен кейін емес, сол сэтке қарай болғанын дэлдеуі керек.
-
тақырып. Жүк тасымалы қатынастарының түрлері және жіктемелері. Жүк таситын және коммерциялық жұмысты басқару
1.4 тақырып. ҚР темір жолдарының Уақытша Жарлығы
I БӨЛIМ
Жалпы ережелер
1. Осы Жарғының күшi Қазақстан темiр жолдарының жалпы желiсiне кiретiн және жалпы пайдалану үшiн ашылған темiр жолдар бойынша жүктердi, жолаушыларды, багажды, жүк багажы мен поштаны тасымалдауға, оның iшiнде тиеу мен түсiрiлуi кiрме темiр жолдарда, кемежай мен айлақтарда, сондай-ақ салынып жатқан темiр жолдар желiлерiнде атқарылатын жүк тасымалдарына қолданылады.
Әскери тасымалдар жол, теңiз, өзен және әуе әскери тасымалдарының Жарғысымен реттеледi.
2. Темiр жол көлiгi аса маңызды негiзгi салалардың бiрi болып табылады, бiртұтас өндiрiстiк-шаруашылық кешен ретiнде қызмет етедi және басқа көлiк түрлерiмен қатар мемлекеттiң әлеуметтiк-экономикалық дамуын және жүк жөнелтушiлердiң, жүк алушылардың, жолаушылардың тасымалдарға деген қажеттiлiгiн қанағаттандыру, олардың бағыт алған пункттерге дер кезiнде жеткiзiлуiн, тасымалданатын жүктер мен багаждың сақталуын, пойыз қозғалысының қауiпсiздiгiн қамтамасыз етедi.
3. Осы Жарғы темiр жолдардың, заңды және жеке тұлғалардың, сондай-ақ экспедиторлық және олардың атынан iс-әрекет ететiн темiр жол көлiгiнiң қызметiн пайдаланатын, бұдан әрi жүк жөнелтушiлер, жүк алушылар, жолаушылар деп аталатын өзге де кәсiпорындардың, сондай-ақ тiкелей аралас қатынас тасымалдауларына қатысатын көлiктiң басқа түрлерi кәсiпорындарының құқықтарын, мiндеттерi мен жауапкершiлiгiн айқындайды.
Жүк жөнелтушiлер, жүк алушылар, сондай-ақ экспедиторлық және олардың атынан iс-әрекет етушi өзге де кәсiпорындар мен жолаушылар темiр жолдармен бiрге тасымалдаудың келiсiлген көлемiн, жылжымалы құрамдар мен жүктердi тасымалдау дайындығына жататын уақтылы есептесулердi, қозғалыс қауiпсiздiгiн, темiр жолдағы жылжымалы құрамдардың, контейнерлердiң, алмалы тасымалдау құрылғыларының түгелдiгiн қамтамасыз етудi орындауға қатысты тасымалдаулар бойынша, сондай-ақ жылжымалы құрамдарды, контейнерлердi, басқа мүлiктi жалдау жөнiнде өзiне қабылданған мiндеттемелердiң әрi осы Жарғыда және жүк жөнелтушiлер, жүк алушылар, жолаушылар мен темір жолдар арасындағы шарттарда көзделген басқа да ережелердiң орындалуын қамтамасыз етуге тиiс.
4. Темiр жол қызмет көрсетуiн пайдаланушы жүк жөнелтушiлер, жүк алушылар және жолаушылар темiр жолдармен жүктер мен жолаушыларды тасымалдауға байланысты жұмыстар мен қызметтердiң орындалуына қолданылып жүрген заңдарға қайшы келмейтiн қосымша шарттар жасай алады.
5. Темiр жол тасымалдауларын жоспарлау, жүктердi, жолаушыларды, багажды, жүкбагажы мен пошта тасымалдауларының негiзгi шарттары, кiрме темiр жолдарды пайдалану жөнiндегi негiзгi ережелер, сондай-ақ темiр жолдардың басқа көлiк түрлерi мен өзара қарым-қатынасы Жарғымен реттеледi.
6. Халықаралық тiкелей темiр жол және аралас қатынастардағы жолаушылар мен жүктердi тасымалдаулар Қазақстан Республикасының Үкiметi немесе оның тапсыруы бойынша Қазақстан Республикасының Көлiк және коммуникациялар министрлiгi жасайтын тиiстi шарттар мен келiсiмдер негiзiнде жүзеге асырылады.
7. Қазақстан Республикасы Көлiк және коммуникациялар министрлiгi Қазақстан Республикасының мүдделi министрлiктерiнiң, ведомстволарының, ұйымдарының қатысуымен Жүк тасымалдау ережесiн, Жолаушыларды, багаж бен жүкбагажын тасымалдау ережелерiн әзiрлеп, бекiтедi, кейiннен оларды Тасымалдау және темiр жол көлiгi тарифтерi ережелерiнiң жинағына басып шығарады, сондай-ақ Тиеу мен жүктердi бекiтiп, байлаудың техникалық шарттарын, темiр жол және басқа көлiк түрлерiнiң қатысуымен тiкелей аралас қатынастарда жүктердi тасымалдаудың ережесiн және жүктердi, багаждарды және жүкбагаждарын жөнелтушiлер және алушылармен темiр жолдардың өзара қатынасын реттейтiн басқа да нормативтiк актiлерiн бекiтедi.
Қазақстан Республикасының темiр жолдарында тиiстi құжаттарды қабылданғанға дейiн КСРО Министрлер Кабинетi мен КСРО Жол қатынастары министрлiгi бекiткен нормативтiк актiлер қолданылады.
8. Тасымалдауға тiкелей қатысушы темiр жол көлiгiнiң кәсiпорындарында, мекемелерi мен басқа да ұйымдарында (бұдан әрi - ұйымдарда) бiрыңғай есепке алу-есептеу уақыты - Мәскеу уақыты қолданылады.
9. Темiр жол стансаларындағы, вокзалдарындағы, пойыздардағы және жолаушыларға, жүк жөнелтушiлер мен алушыларға қызмет көрсететiн басқа жерлерде ақпарат пен жарнама, сондай-ақ темiр жол көлiгi кәсiпорындарының, мекемелерi мен ұйымдарының атаулары, қызметтiк iс-қағаздарын жүргiзу, құқықтық және ғылыми-техникалық ақпарат қазақ және орыс тiлдерiнде жасалады.
10. Пойыздар қозғалысын, жолаушылар мен жүктердi тасымалдаудың технологиясын қамтамасыз етуге байланысты қызметтiк қарым-қатынас, есепке алу, есеп беру, коммерциялық және техникалық құжаттар, темiр жол көлiгiнiң кәсiпорындарындағы, мекемелерi мен ұйымдарындағы телеграф байланысы орыс тiлiнде жүзеге асырылады.
11. Темiр жолдар жүктердiң, жолаушылардың, багаждардың, жүкбагаждары мен пошталардың тасымалдауларын тиiстi операциялар жасау үшiн ашылған темiр жол стансаларының арасында жүзеге асырады.
Стансалар қабылдауға, тиеуге, түсiруге және жүктердi вагондармен және контейнерлермен ұсақ жөнелтулер арқылы беруге байланысты операцияларды, сондай-ақ жолаушыларды, багаждар мен жүкбагаждарын тасымалдауға байланысты операцияларды жасайды.
Тасымалдау құжаттарын ресiмдеу мен өткiзу төлемдерiн алу үшiн стансаларда тауар кеңселерi немесе тауар кассалары ұйымдастырылады.
Барлық немесе кейбiр операцияларды орындау үшiн стансаларды ашу және жабуға темiр жолдардың ұсынуы бойынша Қазақстан Республикасының Көлiк және коммуникациялар министрлiгi жүзеге асырады, бұл жөнiнде кейiннен Тарифтер басшылықтамаларында және тасымалдау мен темiр жол көлiгiнiң тарифтерi ережелерiнiң Жинақтарында басылып шығады.
Бұл ретте олардағы басқа операциялары үшiн стансаны жабу жергiлiктi атқарушы өкiмет органдарының келiсуi бойынша жүзеге асырылады.
Стансалардың аталуын және атауын өзгертудi жергiлiктi атқарушы өкiмет органдарымен және Республиканың ономастика жөнiндегi комиссиямен келiсiлген темiр жолдардың ұсынысы бойынша Қазақстан Республикасының Көлiк және коммуникациялар министрлiгi жүзеге асырады.
12. Темiр жолдар бойынша жүктердi, жолаушыларды, багажды, жүкбагажы мен поштаны тасымалдау темiр жол парктерiнiң вагондарында, сондай-ақ меншiк немесе жалдау құқығындағы жүк жөнелтушiлердiң, жүк алушылардың, көлiк-экспедиция кәсiпорындарының көлiгiне жататын вагондарда жасалады.
Темiр жолдардың жалпы жүйесiне кiретiн темiр жолдар бойынша жүктердi, жолаушыларды, багажды, жүкбагажын және поштаны тасымалдауға арналған вагондар Қазақстан Республикасының Көлiк және коммуникациялар министрлiгi бекiтетiн Темiр жолдарды техникалық жағынан пайдалану ережелерiнiң талаптарын қанағаттандыруы тиiс.
13. Жергiлiктi жүк және қала маңындағы жолаушы тасымалдауынан басқа темiр жол қатынасының барлық түрлерiнде жүктердi, жолаушыларды, багажды тасымалдау тарифтер мен алымдарды Қазақстан Республикасының Көлiк және коммуникациялар министрлiгiнiң ұсынысы бойынша Қазақстан Республикасының Баға және монополияға қарсы саясат жөнiндегi мемлекеттiк комитетi белгiлейдi.
Осы Жарғымен белгiленген айыппұл мөлшерiн индекстеудi Қазақстан Республикасының Көлiк және коммуникациялар министрлiгiнiң ұсынысы бойынша Қазақстан Республикасының Қаржы министрлiгi жүзеге асырады.
Жаңа құрылған желiлер бойынша жүктердi, жолаушыларды, багажды, жүкбагажын және поштаны тасымалдау тарифтерi мен тәртiбi темiр жолмен сол желiнi құруды және қаржыландыруды жүзеге асырушы кәсiпорынмен шарт бойынша белгiленедi.
14. Облыстар мен Алматы қаласының атқарушы өкiмет органдары темiр жолдар мен темiр жол бөлiмшелерiнiң ұсынуы бойынша жолаушыларды қала маңындағы қатынастарда жол жүру тарифтерiн белгiлеп, реттейдi.
Осы тарифтер темiр жолдардың қажеттi шығындарын өтеудi қамтамасыз ете алмайтын деңгейде белгiленген кезде қажеттi шығындар негiзiнде айқындалатын белгiленген және есеп айырысу тарифтерi арасындағы айырмасы темiр жолдарға тиiстi жергiлiктi бюджеттер қаражаты есебiнен өтеледi.
15. Қазақстан Республикасының Көлiк және коммуникациялар министрлiгiнiң тарифтер қашықтығының, тасу төлемдерi мен айыппұлдардың есептелу тәртiбiн белгiлейдi.
16. Қазақстан темiр жолдарының стансаларында және жолаушы пойыздарында жолаушыларға және жүк иелерiне көрсетiлетiн мына қызметтер үшiн:
төсек орын берiлгенi;
"сол жаққа және керi қарай" алдын-ала билет сатылғаны;
тiкелей плацкарттың ресiмделгенi;
жолаушы пойыздарында орындардың брондалғаны;
жолсапардан бас тартуға байланысты билеттердi қайтарғаны;
ерте жөнелтiлетiн немесе төлемi жоғары санаттағы вагонға билеттердi қайта компостерлегенi;
пойыз бастығы билеттi ресiмдегенi және оның жолаушыны төлемi жоғары вагон санатына көшiргенi;
автоматты сақтау камераларында қол жүгiн сақтағаны;
жүктiң баратын мекен-жайын ауыстырғаны үшiн тарифтер белгiленедi.
Қазақстан темiр жолдарында бiрыңғай деңгейдi қамтамасыз ету мақсатында тарифтердi темiр жолдардың ұсынысы бойынша Қазақстан Республикасының Көлiк және коммуникациялар министрлiгi белгiлейдi.
Жүктердi тасымалдауға байланысты қосымша операциялар үшiн, пойыздар мен вокзалдарда жолаушыларға көрсетiлетiн қызметтер үшiн, жолаушылар мен жүк иелерiнiң тапсырысы бойынша орындалатын қосымша жұмыстар мен қызметтер үшiн қалған барлық тарифтер мен алымдар еркiн (нарықты) болып табылады және оларда темiр жолдар белгiлейдi.
Стансалардың жергiлiктi табыстарында қосымша жұмыстар мен қызметтер үшiн төлемдердi есепке алу тәртiбiн Қазақстан Республикасының Көлiк және коммуникациялар министрлiгi бекiтедi.
17. Өндiрiстiк-экономикалық қатынастарды тиiмдi түрде реттеуге, қызмет көрсетудiң сапасы мен өзара жауапкершiлiктi арттыруға жағдай туғызу үшiн темiр жолдар мен жүк жөнелтушiлер (жүк алушылар) қолданылып жүрген заңдарға сәйкес жүк тасымалдаудың қысқа мерзiмдi және ұзақ мерзiмдi шарттарын (контрактiлер) жасай алады.
Шарттарда (контрактiлерде) мыналар:
тасымалданатын жүктердiң көлемi;
оларды орындауды ұйымдастырудың технологиясы мен жүктердi тасымалдау шарттары;
темiр жолдар көрсететiн қызметтер тiзбесi;
қосымша қызмет көрсеткенi үшiн шегерiмдер мен үстемелердi есепке ала отырып, жүктердi тасымалдаудың тарифтерi;
жүктердi тасымалдағаны үшiн төлемнiң және темiр жолға тиесiлi басқа да төлемдердiң төлену тәртiбi мен мерзiмi;
ерекше жағдайлар;
шарт (контракт) күшiнiң мерзiмi;
шарттың (контрактiнiң) орындалуы есепке алу, бақылау мен жауапкершiлiгi және басқа мәселелер көзделедi.
II БӨЛIМ
Жүктердiң тасымалдануын жоспарлау мен ұйымдастыру
18. Тасымалданатын жүктердiң тиелуi мен түсiрiлуi темiр жол көлiгiнiң қоймалары мен жалпы пайдаланым орындары деп аталатын алаңдарда, сондай-ақ жүк жөнелтушiлердiң, жүк алушылардың, экспедиторлық кәсiпорындардың қарауына жататын немесе олар жалдайтын рельс маңындағы қоймалар мен жалпылық емес пайдаланым орындары деп аталатын алаңдарда жүргiзiледi.
Жалпы пайдаланым орындарында орындалатын тасымалдау жүктерi бойынша аса көлемдi операциялық стансаларда жүк аудандары ұйымдастырылады.
Жалпылық және жалпылық емес пайдаланым орындарының аумағы вагондардың, контейнерлердiң үздiксiз өңделуiн және автомобиль көлiгiнiң кедергiсiз жұмыс iстеуiн қамтамасыз етуi тиiс. Темiр жол стансаларының аумағына кiретiн жолдарды жақсартуды жергiлiктi атқарушы үкiмет органдары қамтамасыз етедi.
19. Жекелеген жүктердi өңдеуге байланысты жүк операцияларын жүзеге асыру үшiн:
стансаның жалпы пайдаланымдағы орындары арнайы қондырғылармен (эстакадалар, арнаулы алаңдар мен қоймалар, мал тиейтiн платформалар, суару пункттерi, дезинфекциялау - жуу қондырғылары және басқалар) жабдықталады;
жалпылық емес пайдаланым орындары тасымалдаудың берiлген көлемiн орындауды, олардың сақталуын, сондай-ақ вагондардың белгiленген мерзiмде өңделуiн қамтамасыз ететiн қатып қалған жүктердiң сусымалылығын қалпына келтiру кәсiпорындарда түсiрiлген жүктердiң қалдықтарынан жылжымалы құрамды тазартуға, ал қажет болған жағдайда оларды жууға арналған механизмдермен, қондырғылармен және құрылыстармен жабдықталады.
20. Тасымалдауларды қамтамасыз ету үшiн локомотивтердi, вагондарды, контейнерлердi және басқа техникалық құралдарды, қойма жайларын жалға беру қолданылып жүрген заңдарда белгiленген тәртiппен жүргiзiледi.
Тасымалдау мақсаттарына бөлiнген белдеу шегiнде темiр жол көлiгiнiң жерлерiн пайдалану тәртiбiн Қазақстан Республикасының Көлiк және коммуникациялар министрлiгi қолданылып жүрген заңдардың талаптарын сақтай отырып айқындайды.
21. Тасымалданатын жүктер мен багаждарды өлшеу үшiн темiр жолдардың жалпы пайдаланым орындарында, ал жүк жөнелтушiлер мен жүк алушылар - жалпылық емес пайдаланым орындарында, теңiз және өзен кемежайларында өлшеу құралдарының қажеттi көлемi болуға тиiс.
22. Өлшеу құралдары белгiленген тәртiппен мiндеттi түрде мемлекеттiк тексеруге және таңбалануға жатады.
Темiр жолдар техникалық қызмет үшiн (ведомстволық бақылау, жөндеу, бақылама тексеру) жүк жөнелтушiлердiң, жүк алушылардың, сондай-ақ басқа заңды ұйымдардың өлшеу құралдарының шарттық негiзiнде қабылдай алады.
23. Темiр жолдар Жүк тасымалдау ережелерiмен белгiленген тәртiппен жүктердi тасымалдаудың жылдық, тоқсандық жоспар-болжауларын әзiрлейдi және бекiтедi.
24. Тiкелей, жергiлiктi, сондай-ақ тiкелей аралас қатынастарда темiр жол көлiгiмен жүктердi тасымалдау жүк жөнелтушiлер темiр жол басқармаларына жоспарланған айдың басталуына дейiн жөнелтуден 14 күн бұрын, ал экспортқа тиелетiн жүктер бойынша 20 күн бұрын беретiн жан-жақты қамтылған айлық жоспарлар негiзiнде жүзеге асырылады.
Тасымалдаудың жан-жақты қамтылған айлық жоспарының нысанын Қазақстан Республикасының Көлiк және коммуникациялар министрлiгi белгiлейдi.
25. Шекаралық стансалар арқылы тiке темiр жол қатынасымен импорттық жүктердi тасымалдау шетелдiк темiр жолдардың тасымалдауға ұсынылатын көлемдерi негiзiнде жасалады.
26. Темiр жолдар айлық жоспарларда көрсетiлген мөлшерде, егер бұл мөлшер тиеу, вагондарды беру және алып кету шартының, кiрме жолдарды пайдалану шартының (уақытша келiсiмнiң) мүмкiндiгiне сәйкес келетiн болса, жүктердi тасымалдаудан бас тарта алмайды.
27. Темiр жолдар мен жүк жөнелтушiлердiң арасында жүктердi тиеу бойынша туындайтын түсiнбеушiлiктер сот арқылы шешiледi.
28. Жүктердiң номенклатураларын, тапсырыс берудiң айлық жоспарлар әзiрлеудiң, ұсынысы бойынша жүктердiң жоспардан артық және жоспардан тыс тасымалдауға рұқсаттың, айлық жоспарды өзгертудiң нысаны мен тәртiбi, тасымалдау жоспарының орындалу тәртiбi мен есебi, кем тиелген жүктi толықтыру Жүк тасымалдау, оның iшiнде аралас қатынаста жүк тасымалдау ережелерiмен және басқа да нормативтiк құжаттармен айқындайды.
29. Жүктердi тасымалдау маршруттық, вагондық, аз тонналық контейнерлiк және ұсақ жөнелтулермен жүзеге асырылады. Осы жөнелту түрлерiмен жүктердi, сондай-ақ үй заттарын тасымалдау шарттары Жүк тасымалдау ережелерiмен айқындалады.
30. Жүктер, оның iшiнде тез бұзылатындары тасымалдауға жүктiк жылдамдықпен, сондай-ақ жоғары жылдамдықпен қабылданады. Тасымалдау үшiн төлемдер Қазақстан Республикасының Көлiк және коммуникациялар министрлiгi белгiлеген вагондар ағыны бағытына жүру үшiн және әдеттегiндей пойыздарды қалыптастыру жоспарын ескере отырып, ең қысқа қашықтық бойынша айқындалады.
Жоғары жылдамдықпен тасымалдауға Жүк тасымалдау ережелерiмен белгiленген бағыттардағы жүктер қабылданады.
Жүктердi жергiлiктi қатынаста тасымалдау кезiнде темiр жолдар бастықтары жүктердi жоғары жылдамдықпен тасымалдау учаскелерiн белгiлеуге құқылы.
Тасымалдау жылдамдылығының түрiн жүк жөнелтушi айқындайды және жүк құжаттамасында көрсетедi. Егер берiлген жүктi тек белгiлi бiр жылдамдықпен тасымалдау талап етiлсе, онда жүк жөнелтушi бұл жылдамдықты жүк құжаттамасында көрсетуге тиiс.
31. Жүктердi тар табанды, темiр жол желiсiмен, сондай-ақ кең табанды темiр жол стансасынан тар табанды темiр жол стансасына және керi қарай тасымалдау Жүк тасымалдау ережелерiнде белгiленген тәртiппен жүргiзiледi.
Бiр темiр жол шегiнде тар табанды темiр жол желiлерi бойынша жүктердi тасымалдаудың тәртiбiн, тарифтердi қоса алғанда, темiр жол бастықтары белгiлейдi.
32. Жүк жөнелтушiлер тасымалдауға құндылығы жарияланған жүктердi ұсына алады. Құндылығы жарияланған жүктердi тасымалдауға ұсыну жүк тасымалдау ережелерiне сәйкес жүзеге асырылады.
Жүктiң жарияланған құндылығы үшiн осы Жарғының 13-бабында көзделген алым алынады.
33. Жекелеген жүктердi тасымалдауды қолданылып жүрген ережелерге сәйкес жүзеге асыру мүмкiн болмайтын жағдайларда жүк жөнелтушiнiң сұрауы бойынша темiр жол бастығы шарттық негiзде осы жүктi ерекше жағдайда тасымалдаудың тәртiбiн белгiлей алады.
34. Тiзiмiн Қазақстан Республикасының Iшкi iстер министрлiгiмен келiсе отырып, Қазақстан Республикасының Көлiк және коммуникациялар министрлiгi бекiткен тасымалдау жүк жөнелтушiмен келiсiм бойынша темiр жолдардың әскерилендiрiлген күзет қызметкерлерiнiң ерiп жүруiмен жүзеге асырылады. Мұндай жүктерге ерiп жүру және күзету үшiн жүк жөнелтушiлерден осы Жарғының 13-бабында көзделген алым алынады.
Жүк тасымалдау ережелерiнде белгiленген тiзбе бойынша жекелеген жүктердi тасымалдау жүк жөнелтушi немесе жүк алушы жолсерiктерiнiң ерiп жүруiмен жүзеге асырылады.
Жүк жөнелтушiлер, жүк алушылар жолсерiктердiң ерiп жүруiмен басқа жүктердi тасымалдауды Жүк тасымалдау ережелерiнде белгiленген тәртiппен жүзеге асыра алады.
35. Темiр жол жүк құжаттамасы жүктердi тасымалдау шарты болып табылады. Шартқа сәйкес жүк жөнелтушi жүк тасымалдауға ақы төлеуге және жүктi тасымалдауға беруге, ал темiр жол тасымалдау шарттарын сақтай отырып, жүктi оны тағайындалған стансаға дер кезiнде түгел жеткiзуге және темiр жол жүк құжаттамасында көрсетiлген жүк алушыға беруге мiндеттенедi.
Темiр жол жүк құжаттамасы жүктердi тасымалдау шартынан туындайтын тараптардың мүмкiн болатын мүлiктiк жауапкершiлiгiнiң бастапқы құжаты болып табылады.
Қазақстан Республикасының шегiнде, жүктердi тасымалдау бiрыңғай тасымалдау құжаттары бойынша жүзеге асырылады оның нысандарын Қазақстан Республикасының Көлiк және коммуникациялар министрлiгi әзiрлейдi және олар Жүк тасымалдау ережелерiнде жарияланады.
Жүк жөнелтушiлердi, жүк алушыларды жүк құжаттамасының бланкiлерiмен, тасымалдау құжаттарының, тасымалдаудың жан-жақты қамтылған айлық жоспарларының жиынтығымен жабдықтау, сондай-ақ жүк жөнелтушiлерге, жүк алушыларға құжаттардың көшiрмелерiн, оның iшiнде есептеу карточкаларының, вагондарды беру мен алу ведомостарының, қабылдаушы - тапсырушының жатнамаларының көшiрмелерiн берудi шығын калькуляциясына сәйкес ақыға темiр жолдар жүзеге асырады.
36. Жүк жөнелтушi жүктi тасымалдауға ұсынғанға дейiн тасымалдау кезiнде жүк пен жылжымалы құрамдардың контейнерлердiң қауiпсiздiгi, жүктiң сақталуы қамтамасыз етiлетiндей етiп тасымалдауға әзiрлеуге мiндеттi. Тасымалдауға жататын көкөнiс жемiстерiнiң, жемiстердiң, картоптың, басқа тез бұзылатын жүктердiң сапасы, сондай-ақ олардың ыдыстары мен оралуы Жүк тасымалдау ережелерiнiң, стандарттардың немесе өнiмге деген техникалық шарттардың талаптарына сай келуге және жүк жөнелтушi сапа туралы куәлiкте (немесе сараптық сертификатта) белгiлеген тасу мерзiмiнiң iшiнде жүктiң сақталуын қамтамасыз етуге тиiс.
Темiр жол көлігiмен тасымалданатын жүктердегi өнiмнiң сапасына, ыдысы мен оралуына қойылатын талаптар стандарттар мен өнiмнiң, техникалық шарттарында қарастырылуға және Қазақстан Республикасының Көлiк және коммуникациялар министрлiгiмен келiсiлуге тиiс.
Қазақстанға және Қазақстаннан жөнелтiлетiн жүктердi Қазақстан Республикасының темiр жолдарымен тасымалдау Қазақстан Республикасының темiр жолдарында қолданылатын жүк тасымалдау шарттары бойынша жүзеге асырылады.
Жарылғыш, тез тұтанғыш, радиоактивтi, улы және басқа да қауiптi жүктердi жөнелтушi және алушы, жүк жөнелтушiлер мен жүк алушылар темiр жолдармен тең дәрежеде, оларды тасымалдаудың қауiпсiздiгiн қамтамасыз етуге, осы жүктердi тасымалдау кезiнде апат жағдайын және ол болған жағдайда апат зардаптарын жоюға қажеттi құралдар мен жұмылдыру бөлiмдерiн ұстауға мiндеттi.
Қауiптi жүктердi тасымалдау кезiнде апат жағдайы туындағаны туралы темiр жолдардан хабар алған жағдайда жүк жөнелтушi (жүк алушы), темiр жолдар аталған бөлiмшелердi немесе өз мамандарын оқиға болған жерге жедел жiберуге мiндеттi.
Жүк жөнелтушi апат жағдайын жою, өзiнiң кiнәсынан болған пойыз қозғалысының үзiлiсi, оның iшiнде кәсiпорындарға, мекемелер мен ұйымдарға тиесiлi вагондар мен контейнерлерде тасымалдау кезiндегi үзiлiстер үшiн жауап бередi және оларға байланысты шығыстарды өтейдi. Өз кiнәсынан апат жағдайы туындағанда темiр жол да осындай жауапкершiлiкте болады.
37. Темiр жолдар берiлген жүктi тасымалдауға лайық жүк қалдықтары мен қоқыстардан тазартылған, реквизиттерi алынған, ал қажет болған жағдайда-жуылған және дезинфекцияланған жарамды вагондар мен контейнерлердi тиеуге беруге мiндеттi. Жүк жөнелтушiнiң құралдарымен тиеуге вагондар, контейнерлер берiлетiн уақыт туралы станса қызметкерi жүк жөнелтушiнi вагондарды беруден 2 сағат бұрын хабардар етедi.
Мұнай жүктерiн құю үшiн цистерналар мен мұнай битумына арналған бункерлiк жартылай вагондарды дайындауды темiр жол немесе жолдың есебiнен шарт бойынша жүк жөнелтушi, ал арнаулы (қоғамдық парк цистерналарынан басқа), жалданған, жеке меншiк цистерналарды дайындауды - жүк жөнелтушi жүргiзедi.
Жылжымалы құрамның жарамдылығын анықтау және берiлген жүктi тасымалдауға коммерциялық жағынан дайындауды:
вагондарды - егер тиеу өз құралдарымен жүргiзiлсе, жүк жөнелтушi немесе егер тиеу темiр жолдар құралдарымен жүргiзiлсе, темiр жолдар;
контейнерлердi, цистерналар мен бункерлiк жартылай вагондарды - жүк жөнелтушi жүзеге асырады.
Темiр жолдар жүк тиелген вагондарды кiрме жолдарға берген кезде олардың жүктiң белгiлi бiр түрiн тиеуге техникалық жарамдылығын қосар операция тәртiбiмен айқындайды.
38. Жүктердi вагондарға және автомобильдерге тиеу, сондай-ақ оларды түсiрудi:
а) темiр жол - жалпы пайдаланым орындарында. Жүктердi тиеу мен түсiру үшiн темiр жол жүк жөнелтушiден, жүк алушыдан еркiн тарифтер бойынша алым алады;
б) жүк жөнелтушi және жүк алушы - қауiптi және тез бұзылатын жүктердi, шикi мал өнiмдерiн, ауыр салмақты (бiр орында 0,5 тоннадан жоғары) және көлемсiз жүктердi; сұйық күйiнде, сусымалы және үймелi тасымалданатын, арнаулы жылжымалы құрамда және жүк жөнелтушiлер мен жүк алушылардың жолсерiктерi ерiп жүретiн жүктердi жалпылық емес пайдаланым орындарында, сондай-ақ жалпы пайдаланым орындарында жүзеге асырады.
Стансаларда жүктердi өңдеу Жүк тасымалдау ережелерiне сәйкес жүзеге асырылады.
Жүктердi контейнерлерге тиеу мен түсiрудi жүк жөнелтушiлер мен жүк алушылар жүргiзедi.
Темiр жолдар тиiстi механизмдер мен құралдары болған кезде көрсетiлген жүктердi тиеу - түсiру жұмыстарын өзi атқаруы мүмкiн.
39. Темiр жол көлiгiмен жүктердi, сондай-ақ жүкбагажын тасымалдау кезiнде жүк жөнелтушiлерге, жүк алушыларға және азаматтарға көлiк-экспедиция қызметiн жүзеге асыру үшiн темiр жол көлiгiнде кәсiпорындар құрылуы мүмкiн.
Жүк жөнелтушiлер мен жүк алушыларға шарт бойынша көлiк-экспедиция қызметiн жүзеге асырушы кәсiпорындар қолданылып жүрген заңдарда, осы Жарғыда және жүк жөнелтушiлер мен жүк алушыларға арналған Жүк тасымалдау ережелерiнде көзделген құқықтарды пайдаланады және мiндеттердi атқарады, жауапкершiлiкте болады.
40. Жүктер вагондар мен контейнерлерге негiзгi жүк жөнелтушiлердiң келiсiмi бойынша Көлiк және коммуникациялар министрлiгi белгiлейтiн тиеудiң техникалық нормаларына сүйене отырып, бiрақ вагон мен контейнерде көрсетiлген трафаретке сәйкес жүк көтерiмдiлiгiнен артпай тиелуге тиiс.
Жүктердi ашық жылжымалы құрамға тиеу Жүктердiң тиелуi мен байлануының техникалық шарттарымен белгiленген тиеу габаритi шегiнде жүргiзiледi. Ашық жылжымалы құрамдарда тасымалдауға рұқсат етiлген жүктердiң тiзбесi жүк тасымалдау ережелерiнде белгiленедi.
Сусымалы және үймелi түрде тасымалдануы мүмкiн жүктердiң тiзiмi Жүк тасымалдау ережелерiнде белгiленедi.
Жүк жөнелтушi, темiр жол тиеудi Жүк тасымалдау ережелерiн және Жүктердiң тиелуi мен бекiтiлуiнiң техникалық шарттарын сақтай отырып жүргiзуге мiндеттi.
41. Жүктердi тиеу, байлау және тасымалдау үшiн қажеттi құралдар мен материалдарды жүк жөнелтушiлер бередi.
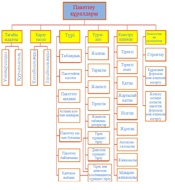
Жекелеген тасымалдау құралдары (нан және көкөнiс қалқандары, пештерi) мен пакеттеу құралдарын (табандықтар, жүкарқан, тұтастырғыш) темiр жолдар осы Жарғының 16-бабына сәйкес шарт жағдайлары бойынша алымдар алу арқылы беруi мүмкiн.
Осы құралдар мен материалдарды тиеу кезiнде орнатуды және түсiру кезiнде оларды алып тастауды тиеу мен түсiрудi кiмнiң қаржысымен жасалғанына байланысты жүк жөнелтушi, жүк алушы немесе темiр жол атқарады.
Орнатылған құралдар жөнiнде жүк жөнелтушi жүк құжаттамасында көрсетедi.
Құралдардың техникалық күйi үшiн (темiр жол бергендерден басқаларына) жүк жөнелтушiлер жауап бередi.
Жүк жөнелтушiге тиесiлi барлық құралдар тағайындалған стансада жүк алушыға жүктермен бiрге берiледi.
42. Темiр жолдардың, жүк алушылар мен жүк жөнелтушiлердiң қаражатымен жалпылық және жалпылық емес пайдаланым орындарында жүзеге асырылатын жүктердiң механикаландырылған және механикаландырылмаған тиеу мен түсiру мерзiмi Жүк тасымалдау ережелерiнде белгiленедi.
43. Жүктердi тасымалдау, сондай-ақ контейнерлерде жүзеге асырылады.
Бұл мақсат үшiн темiр жолдарға, соның iшiнде шетел темiр жолдарына, кәсiпорындарға, ұйымдарға, теңiз және өзен кеме шаруашылықтарына, кемежайларға тиесiлi және стандарт талаптарына сай келетiн контейнерлер қолданылады.
Контейнерлермен тасымалдауға тыйым салынған жүктердiң тiзбесi Жүк тасымалдау ережелерiнде белгiленедi.
Үй заттары темiр жолдардың немесе көлiк-экспедиция кәсiпорнының пломбасымен контейнерлерде тасымалданады.
44. Жүктердi тасымалдауға ұсыну кезiнде трафарет, стандарт бойынша олардың салмағы немесе өлшеу жолымен айқындалатын, темiр жол жүк құжаттамасында айқындалуы және жазылуы тиiс. Жылжымалы құрамдардың толық сыйымдылығына дейiн тиеу оның белгiленген жүк көтерiмдiлiгiнен асып кетпейтiн болса, онда жүктердiң салмағын шартты түрде өлшеу арқылы есептеу жолымен анықтауға болады.
Жүктердiң салмағын анықтауды:
а) темiр жол - жалпы пайдаланым орындарында тиеу кезiнде;
б) жүк жөнелтушi - жалпылық емес пайдаланым орындарында, сондай-ақ осы Жарғының 38-бабының "б" тармағында көзделген жағдайда жалпы пайдаланым орындарында тиеу кезiнде жүргiзедi.
Жүк салмағын трафарет, стандарт бойынша, өлшеу арқылы есептеу жолымен немесе шартты түрде анықтауды барлық жағдайда жүк жөнелтушi жасайды.
Жүктердi темiр жолдар өлшегенi үшiн еркiн тарифтер бойынша алым алынады.
Жүктердiң салмағы мен санын көрсету тәртiбi және оны анықтау тәсiлi Жүк тасымалдау ережелерiнде белгiленедi.
45. Тиелген вагондар мен контейнерлер: егер жүктi темiр жолдар тиеген болса - темiр жолдарды пломбаларымен; жүктi жүк жөнелтушi, кемежай, теңiз айлағы тиеген болса, жүк жөнелтушiнiң, кемежайдың, теңiз айлағының пломбаларымен пломбалануы тиiс.
Вагондар мен контейнерлерде пломбасыз тасымалдауға жiберiлетiн жүктердiң тiзбесi, сондай-ақ вагондар мен контейнерлердi пломбалау тәртiбi, тиектеу қондырғыларын салу Жүк тасымалдау ережелерiмен белгiленедi.
Жүк жөнелтушiлердi, жүк алушыларды пломбалармен, пломбалық қысқаштармен, тиектi қондырғыларымен, оларды алып, салатын қондырғылармен, тәпiлермен, вагондар мен контейнерлердi пломбалау үшiн сым темiрлермен қамтамасыз ету үшiн темiр жол төлем ақы алып, аталған нәрселермен жабдықтайды.
46. Жүк жөнелтушi жүктi тасымалдауға ұсынған кезде жөнелту стансасына әрбiр жүк жiберiлiмге жүк құжаттамасы немесе Жүк тасымалдау ережелерiне сәйкес ресiмделген тасымалдау құжаттарының жиынтығын беруге тиiс. Тұрақты бағыттарды жалпы жүктердi тасымалдау кезiнде ережелерде көзделген жағдайларда бүтiндей бiр маршрутты немесе вагондар тобының, сондай-ақ контейнерлер жиынтығын тасымалдауға бiр жүк құжаттамасын жазуға рұқсат етiледi.
Темiр жол жүк құжаттамасының дұрыс және анық толтырылуы жүк жөнелтушi өкiлеттiк берген адамның немесе оның атынан iс-әрекет етушi ұйымның атынан қол қоюымен расталады.
Жүктiң тасымалдауға қабылданғанын растау ретiнде темiр жол жүк құжаттамасына күнтiзбелiк штемпель қоюға және жол ведомосы түбiршегiнiң тиiстi бағанына қол қойғызып, жүк жөнелтушiге түбiртек беруге мiндеттi.
47. Жүк жөнелтушi немесе оның атынан iс-әрекет етушi ұйым жүк құжаттамасына енгiзiлген мәлiметтiң дұрыстығына, сондай-ақ өздерi жүк құжаттамасында көрсеткен мәлiметтердiң бұрыстығының дәл еместiгiнiң немесе толымсыздығының, барлық салдарына қолданылып жүрген заңдарда және басқа да нормативтiк құжаттарда көзделген жауапкершiлiкке тартылады.
Темiр жолдың осы мәлiметтердiң дұрыстығын тексеруге, сондай-ақ жүктiң жүк жөнелтушi көрсеткен салмағын өлшеу арқылы тексеруге құқығы бар.
48. Жүктердiң кейбiр бағыттарда тиелуiне, Қазақстан Республикасының Үкiметiне бұл жөнiнде хабарлай отырып, темiр жол бастығы ұсынысының негiзiнде Көлiк және коммуникациялар министрiнiң нұсқауы бойынша ерекшелiк жағдайларда уақытша тыйым салынуы мүмкiн.
Табиғи зiлзала сипатындағы оқиғаларда (борасын, су тасқыны, өрт және т.б.) қирауда, апатта, көлiк коммуникацияларына әдейi тосқауыл қойғанда, сондай-ақ карантин жарияланғанда Көлiк және коммуникациялар министрiн хабардар ете отырып, темiр жол бастығының өкiмiмен жүк тиеудiң уақытша тоқтатылуы немесе оған шек қойылуы мүмкiн. Министр тиеу мен темiр жолдардың белгiлi учаскелерiнде пойыздар қозғалысының тоқтатылу, шектелу мерзiмiн белгiлейдi және жүктердiң дер кезiнде жеткiзiлмегендiгiне темiр жол кiнәлi болмағандықтан, олардан жауапкершiлiктi алу үшiн бұл туралы барлық темiр жол бастықтарына жариялайды.
Жүк тиеудiң тоқтатылғаны мен шектелгенi туралы станса бастығы жүк жөнелтушiлерге хабарлайды.
Жүк жөнелтушiлер тыйым салынған бағыттар бойынша жүк тиеудi тоқтатуға және жүк тиеудi тоқтату немесе шектеу туралы станса бастығынан жазбаша мәлiмдеме алғаннан кейiн 12 сағаттың iшiнде жүктi тасымалдауға ұсынуды доғаруға мiндеттi.
Тиеудi тоқтатуға немесе шектеуге байланысты пайда болған толымсыз тиеген жүктi толықтыру Жүк тасымалдау ережелерiнде белгiленген тәртiппен жүзеге асырылады.
49. Жүктердi тасымалдау үшiн есептесу тәртiбiн қолданылып жүрген заңдарға және Қазақстан Республикасы Ұлттық Банкiнiң нормативтiк актiлерiне сәйкес Қазақстан Республикасының көлiк және коммуникациялар министрлiгi белгiлейдi.
Темiр жолға тиесiлi тасымал төлемдерiн төлеушiлер, егер осы жүк алушылар мен жүк жөнелтушiлер үшiн өзгеше есеп айырысу тәртiбi белгiленбесе, нақты ақшамен, банкiлердiң есеп айырысу чектерiмен және банк акцепттеген төлем тапсырысымен төлейдi.
Тасымал төлемдерiн төлеушiлер жүк стансадан жiберiлгенге дейiн төлейдi. Жетiспеген тасымал төлемдерiн темiр жолдың пайдасына алу және олардың артығын төлем жасаушылардың пайдасына төлеу жүк бағытталған стансаға жеткенде жүзеге асырылады. Төлеушiлердiң кiнәсiнен жүк тасымалдау үшiн дер кезiнде есеп айырысу жасалмаған кезде олардан әрбiр мерзiмi өткен күн үшiн төлем сомасының 0,1 процентi мөлшерiнде темiр жолдың пайдасына өсiм алынады; темiр жолмен жөнелту төлем енгiзiлгенге дейiн тоқтатылуы мүмкiн.
Тасымал төлемдерiн жасау мерзiмi жөнелту стансасында есеп-айырысқанда жүктi тасымалдауға қабылдаған күн, ал жүк барған стансада есеп-айырысқанда жүк сатып алушыға берiлген, тасымалдау құжатында көрсетiлген күнi болып табылады. Тасымал төлемдерiнiң асып кетуi мен жетпей қалуының есептеу мерзiмi шот ұсынылған сәттен бастап айқындалады.
50. Жүк жөнелтушiнiң немесе жүк алушының өтiнiшi бойынша темiр жол жүк тасымалдау ережелерiнде қарастырылған тәртiппен тасымалдауға қабылданған жүктi басқа мекен-жайға қайта жөнелтедi, яғни жүк алушыны немесе жүк баратын стансаны өзгерте алады.
Қайта жөнелту осы Жарғының 16-бабында көзделген алым алу арқылы жасалады.
51. Жүк алушыны немесе жүктiң тағайындалған стансасын өзгертудiң барлық жағдайында осындай өзгертулер жасауға өтiнiш берген ұйым осы өзгертулердiң салдары үшiн бiрiншi адресат алдында жауапты және жүк жөнелтушi, бiрiншi адресат пен нақты жүк алушы арасындағы есеп-айырысуларды реттеуге мiндеттi.
52. Темiр жолдар жүктердi тағайындалған жерiне белгiленген мерзiмде жеткiзуге мiндеттi. Жүктердi жеткiзу мерзiмi мен оларды есептеу тәртiбiн Қазақстан Республикасы Қаржы министрлiгiнiң келiсiмi бойынша Көлiк және коммуникациялар министрлiгi белгiлейдi. Егер жүк белгiленген жеткiзу мерзiмi өткенге дейiн тағайындалған стансасында темiр жолдың қаржысымен түсiрiлсе немесе жүгi бар вагон, контейнер жүк алушының қаражатымен түсiрiлсе жүк мерзiмiнде жеткiзiлген болып есептеледi.
Тиеу алаңының босатылмауына немесе жүк алушыға не оның атынан iс-әрекет жасайтын көлiк-экспедиция кәсiпорнына байланысты басқа себептердiң нәтижесiнде жалпы нысандағы актiмен ресiмделген тиеуге вагондар мен контейнерлердi беру кiдiртiлген кезде, егер белгiленген жеткiзу, мерзiмi өткенге дейiн жүк тағайындалған стансасына жеткiзiлген болса, онда жүк дер кезiнде жеткiзiлген болып есептеледi.
53. Жүктiң тағайындалған стансасына келгенi туралы темiр жол осы жүк келген күннен кейiнгi тәулiкте 12 сағаттан кешiктiрмей Жүк тасымалдау ережелерiнде белгiленген тәртiппен жүк алушыға хабарлауға мiндеттi.
Жүк алушының қаражатымен жүк түсiруге вагондарды, контейнерлердi беру уақыты туралы станса қызметкерi жүк алушыға вагондарды беруден кемiнде 2 сағат бұрын хабарлайды.
Жүк алушының атына жүктердiң келгенi туралы олардың мекен-жайына хабарлауды темiр жол шарт бойынша жүзеге асыруы мүмкiн.
Егер темiр жол жүк алушыға жүктiң келгенi туралы хабарламаса, онда жүк алушы вагондар мен контейнерлердiң тұрғаны үшiн жауап бермейдi және жүктiң келгенi туралы хабар жiбергенге жейiн жүктi сақтағаны үшiн төлем төлеуден босатылады.
Тағайындалған стансаға жүктiң келгенi туралы жүк алушыға хабарланбаған жүктердi, осы Жарғының 60 бабында көзделгендерден басқа жағдайларда сатуға жол берiлмейдi.
54. Жүктер тағайындалған стансада жүк құжаттамасында көрсетiлген жүк алушыға ол осы тасымалдауға байланысты темiр жолға тиесiлi барлық төлемдердi төлегеннен кейiн ғана берiледi. Жүк алушы жүктi алғаны жөнiнде жол ведомосына қол қояды. Жүктi жүк алушы уәкiлдiк берген адамға Жүк тасымалдау ережелерiнде көрсетілген тәртiппен беруге рұқсат етiледi.
55. Жүк алушының атына жiберiлуi шартпен, контрактiмен көзделмеген жүктiң, сондай-ақ атауы темiр жол жүк құжаттамасына сәйкес келмейтiн жүк келген жағдайда жүк алушы оны жауапты сақтауға стансадан қабылдап алуға мiндеттi.
Жүк алушы жүк сапасының бұзылуы немесе зақымдануы нәтижесiнде толық не жартылай қолдануға келмейтiндей болып өзгерген жағдайда ғана жүктi алудан бас тарта алады.
56. Жүктi жалпы пайдаланымдағы орындарда алғанда жүк алушы өзiнiң атына келген жүктi стансадан қабылдап алуға және шығаруға мiндеттi. Жүктiң стансада сақталу тәртiбi мен мерзiмi жүк тасымалдау ережелерiмен белгiленедi.
Келген жүк тағайындалған стансада тегiн 24 сағат бойы сақталады. Бұл мерзiм темiр жол қаражатымен жүктi немесе контейнерлердi түсiрген күнгi 24 сағаттан бастап немесе жүк алушының қаражатымен вагонды жүк түсiруге берген күнгi 24 сағаттан бастап есептеледi. Жүктi стансада аталған мерзiмнен артық сақтағаны үшiн еркiн тарифтер бойынша алым алынады.
Жүктi стансадан көлiк-экспедиция кәсiпорындары шығарған кезде жүктiң сақталғаны үшiн алым жүктi шығарған кәсiпорыннан алынады.
Жүк алушының немесе көлiк-экспедиция кәсiпорнының жүктi дер кезiнде шығарып тиемегенiнiң, сондай-ақ жүк алушыға байланысты себептермен кiрме жолдар мен стансаларда вагондардың кiдiруiнiң нәтижесiнде жүктiң бұзылуы мен зақымданғаны үшiн жүк алушы немесе көлiк-экспедиция кәсiпорны жауап бередi.
57. Тағайындалған стансада темiр жол жүктi беру кезiнде оның күйiн, салмағын, орнының санын мына жағдайларда:
жүк бұзылған вагонда, контейнерлерде, сондай-ақ пломбасы бұзылған немесе жолай стансалардың пломбасы қойылған вагонда контейнерде келген кезде;
жүк егер мұндай тасымалдау Жүк тасымалдау ережелерiнде көзделген ашық жылжымалы құрамда немесе пломбасыз жабық вагондарда тасымалданғанда жетiспеу, бұзылу не зақымдану белгiлерiмен келгенде;
тез бұзылатын жүк жеткiзу мерзiмi бұзылып немесе рефрижераторлық вагондарда тасымалданғанда температура режимi бұзылып келгенде;
темiр жол жарамды жөнелту стансасының пломбасы бұзылмаған вагондарға тиеген, сондай-ақ мұндай тасымалдау Жүк тасымалдау ережелерiнде көзделсе, ашық жылжымалы құрамдарда немесе пломбасы жабық вагондарда тасымалданғанда жүк жетiспеу, бұзылу не зақымдану белгiсiнсiз келгенде;
жүктi темiр жолдар жалпы пайдаланымдағы орындарда түсiрген кезде тексередi.
Жоғарыда аталған жағдайларда таралық және дара жүктердi темiр жол жүктiң тек бұзылған жерiндегi салмағы мен күйiн тексергеннен кейiн бередi. Ыдыс зақымданғаны немесе жүктiң күйiне әсер етуi мүмкiн басқа жағдайлар белгiлi болғанда темiр жол жүктiң зақымданған жерiне тексеру жүргiзедi.
Жүктiң беру кезiндегi салмағын тексеру осы жүктi тиеу кезiнде оның салмағын анықтау әдiсiне ұқсас жүзеге асырылады. Жүк алушыда және жүк тағайындалған стансада вагон таразысы болмаған жағдайда үймемен және бос тиелiп тасымалданатын жүктердiң салмағы тексерiлмей берiледi.
Егер жүктiң жөнелтiлген стансадағы салмағы мен тағайындалған стансадағы салмағының арасындағы алшақтық мыналардан:
салмағы жетпегенде - нетто салмағын анықтау нәтижесiнде салмақтың шектi осы жүк салмағының табиғи кему нормасынан және айырмасынан;
салмағы артық болғанда - нетто салмағын анықтау нәтижесiнде шектi алшақтықтан артық болмаса жүктiң салмағы дұрыс болып саналады.
Жүк алушының өтiнiшi бойынша салмақты, орындар санына, жүктiң күйiн тексеруге темiр жол шарттық негiзде басқа жағдайларда тексеруге қатысуы мүмкiн. Бұл ретте темiр жол еркiн тарифтер бойынша алымдар алатын болады.
Жүк алушы тиеу мерзiмiн бұзған кезде темiр жол өкiлiнiң жүк беруге қатысқанын жүк алушы жүк тасымалдау ережелерiнде белгiленген тәртiппен өтем төлейдi.
Тараптар келiскен уақытта темiр жол өкiлi жүктi беруге қатысу үшiн жүк түсiретiн жерге келмеген жағдайда темiр жол Жүк тасымалдау ережелерiнде белгiленген тәртiппен дәл осындай жауапкершiлiкте болады.
58. Егер темiр жол тағайындалған стансада жүктiң салмағын, орындар саны мен жүктiң күйiн, тарасын тексерiп бергенде жетiспеушiлiк, жүктiң, тараның бұзылғаны не зақымданғаны анықталса немесе осы жағдайлар жол барысында коммерциялық актiлермен белгiленген болса, онда тағайындалған станса жүктiң жетiспеуін, бұзылуы мен зақымдануының нақты мөлшерiн айқындайды.
Сараптау жүргiзу қажет болған жағдайда темiр жол өз бастамашылығымен немесе жүк алушының талап етуiмен Жүк тасымалдау ережелерiнде белгiленген тәртiппен сарапшыны немесе тиiстi маманды шақырады.
59. Жүктердiң уақтылы түсiрiлмегенiне және оларды стансадан жүк алушылардың немесе солардың атынан iс-әрекет жасайтын көлiк-экспедиция кәсiпорындарының әкетпеуiне байланысты стансада қиыншылықтар пайда болған кезде станса бастығының түсiрiлген жүктердi сақтағаны үшiн төлемдi, сондай-ақ жүк алушыға, жүк жөнелтушiге байланысты себептермен кiрме жолдарға берiлуiн күтiп кiрме темiр жолдарда немесе станса жолдарында белгiленген мерзiмнен 24 сағаттан артық вагондарды, контейнерлердi кiдiртiп пайдаланғаны үшiн төлемдердi немесе бос ұстағаны үшiн айыппұлды Жүк тасымалдау ережелерiнде белгiленген тәртiппен екi есе мөлшерге көбейтуге құқығы бар.
Сақтауға арттырылған төлем және вагондардың бос тұрып қалғаны үшiн айыппұл бұл туралы стансада хабарландыру iлiнгеннен кейiн 24 сағат өткен соң енгiзiледi.
60. Жүк алушылар немесе темiр жолдар жүктердiң түсiргеннен, реквизиттердi алғаннан (алынбайтындарынан басқа), кейiн вагондар мен контейнерлердiң iшкi және, сыртқы беттерiн, сондай-ақ вагондардың жүру бөлшектерiн тазалауға мiндеттi. Бұл ретте тұтас инвентарлық бекiту құралдарын оның iшiнде турникеттердi тазарту, техникалық дұрыс күйге келтiрудi жүк түсiрудi жүзеге асыратын ұйымдар жасайды.
Жануарларды, құстарды, шикi мал өнiмдерiн және тез бұзылатын жүктердi тасымалдаған соң вагондарды жуу, қажет болған жағдайда дезинфекциялау жүк алушының есебiнен темiр жол құралдарымен жасалады.
Темiр жол тазартылмаған, оның iшiнде реквизиттерi алынбаған (тұтастарынан басқа), тұтас инвентарлық бекiту құралдары (соның iшiнде турникеттерi) техникалық жағынан жарамсыз немесе қажет болған жағдайда, вагондар мен контейнерлер босатылғаннан кейiн жүк алушы жумаған болса, оларды тазартқанға, жуғанға, есiктерiн жапқанға дейiн, вагонның басқа тараптарын көлiктiк дәрежеге жеткiзгенге дейiн қабылдамауға құқылы, ал жылжымалы құрам зақымданған жағдайда - вагондардың зақымдануына жауапты жақпен ВУ-25 нысанды актiге қол қоюға және жүк алушыдан вагондардың, контейнерлердiң бос тұрғаны үшiн осы Жарлықпен 72, 133 және 134-баптарында белгiленген мөлшерде айыппұл немесе оларды пайдаланғаны үшiн төлем алады.
Иiсi жаман және вагондарды ластайтын жүктердi жүк алушының құралдарымен түсiрген соң вагондарды жүк алушылар жуады. Мұндай жүктердiң тiзбесi Жүк тасымалдау ережелерiнде белгiленедi. Вагондарды жууға жүк алушының өз құралдары болмаған кезде темiр жол (темiр жол бөлiмшесi) мен жүк алушының арасында қызмет көрсетуге осы Жарғының 16-бабына сәйкес ақы төлеп, нақты жүктердi тасымалдаудан кейiн вагондарды темiр жол құралдарымен жуу туралы шарт жасалады.
Темiр жол, жүк жөнелтушiлер, жүк алушылар арасындағы жазбаша келiсiм бойынша оларға тиесiлi немесе олар жалдаған арнаулы вагондардың, сондай-ақ айналма маршрутқа жасақталған вагондардың iшкi беттерiн тазалау жүргiзiлмеуi мүмкiн.
61. Темiр жол тежей алмайтын жағдайлардың нәтижесiнде жүктi тағайындалуы бойынша жеткiзуге немесе жүк құжаттамасында көрсетiлген жүк алушыға беруге мүмкiндiгi болмағанда және Жүк тасымалдау ережелерiнде белгiленген жүктi сақтаудың шектi мерзiмi өткенде темiр жол жүк жөнелтушiнiң жүк жөнiндегi нұсқауын орындайды, мұндай нұсқауларды жүк жөнелтушi мәлiмдеме алғаннан кейiнгi бiр тәулiк iшiнде беруге мiндеттi.
Жүк жөнелтушiден жауап келмеген кезде темiр жол оны Жүк тасымалдау ережелерiнде белгiленген тәртiппен тапсыруға (сатуға) құқылы.
Жүктi сату мүмкiндiгi болмаған жағдайда темiр жол жүктi Жүк тасымалдау ережелерiнде белгiленген тәртiппен жүк жөнелтушiге қайтаруға құқылы.
62. Шекаралық темiр жол стансаларына әрi қарай тасымалдауға рұқсат етiлмей түскен экспорттық жүктердi сату Жүк тасымалдау ережелерiнде белгiленген тәртiппен жүргiзiледi.
63. Берiлген (сатылған) жүк үшiн темiр жол алған осы темiр жолға тиесiлi соманы алып тастағандағы сома:
а) құнын төлеген болса - жүк құжаттамасында көрсетiлген жүк алушыға;
б) барлық басқа жағдайларда - жүк жөнелтушiге аударылады.
Тағайындалуы бойынша жеткiзiлмеген жүктерге қатысты талаптар беру мен қарауы үшiн белгiленген мерзiм өткенде жүк жөнелтушiге немесе жүк алушыға аталған соманы жiберу мүмкiндiгi болмаған кезде (соның iшiнде құжатсыз жүктi сатқан кезде) бұл сома Қазақстан Республикасы бюджетiнiң кiрiсiне түседi.
Қазақстан Республикасы бюджетiнiң кiрiсiне аударылып қойған. басқа ұйымға берiлген (сатылған) жүк сомасы жүк жөнелтушiге немесе жүк алушыға талап ету не қуыным тәртiбiмен кейiннен өтелген жағдайда, темiр жол бұл соманы республика бюджетiне келесi аударым есебiнен төлейдi.
III БӨЛIМ
Темiр жолдың кiрме жолдары
64. Темiр жолдың кiрме жолдарына темiр жолдардың үздiксiз рельс табандары бар жалпы желiлерiмен байланысты жеке кәсiпорындарға, ұйымдарға қызмет етуге арналған және:
а) жүк жөнелтушiлерге, жүк алушыларға және басқа да шаруашылық жүргізушi субъектiлерге;
б) темiр жолдарға тиесiлi жолдар жатады.
65. Республика темiр жолдарының жалпы желiлерiне темiр жолдың кiрме жолдарын қосуды Қазақстан Республикасының Көлiк және коммуникациялар министрлiгi немесе оның тапсыруы бойынша темiр жол бастығы шешедi.
Вагондарды тиеуге, түсiруге және тазартуға арналған кiрме темiр жолдарды, сондай-ақ қондырғыларды салу мен қайта жаңарту түйiсу темiр жолының бастығымен, ал көлемi жылына 5 млн. тонна және одан да көп жүк тасымалдауда Қазақстан Республикасының Көлiк және коммуникациялар министрлiгiмен келiсiлген жоба бойынша жасалады.
Кiрме темiр жолдардағы жол қондырғылары мен техникалық ғимараттардың құрылысы мен күйi құрылыс нормалары мен ережелерiнiң талаптарына сәйкес болуға тиiс және республика темiр жолдарында рұқсат етiлген техникалық тиеу нормасына сәйкес вагондарды өткiзудi, ал кiрме темiр жолдарда темiр жол локомотивтерi қызмет еткен кезде - осыған темiр жол бөлген локомотивтердi өткiзудi қамтамасыз етуi тиiс.
Кәсiпорындардың, мекемелердiң, басқа ұйымдар мен шаруашылық жүргiзушi субъектiлердiң жаңадан салынған кiрме темiр жолдары темiр жолмен жасалған шарт бойынша темiр жолдардың қарауына немесе техникалық қызмет көрсетуге берiлуi мүмкiн.
Түйiсу стансаларында кiрме темiр жолдарды салуға немесе қайта жаңартуға байланысты салынған ғимараттар мен қондырғылар темiр жолдың қарауына берiледi.
66. Бұрыннан бар кiрме темiр жолдың жаңадан салынып жатқандарының қосылуынан немесе қосымша өндiрiс алаңдарын салудан туындаған жұмыс iстеп тұрған темiр жолдарды дамыту және жаңаларын салу жөнiндегi жұмыстар осы объектiлердi салу жобалары мен сметаларында көзделуге және оны тиiстi кәсiпорындар, мекемелер, басқа ұйымдар мен шаруашылық жүргiзушi субъектiлер өз қаражаттары есебiнен жүзеге асыруға тиiс.
67. Салынған кiрме темiр жолдарды тұрақты пайдалану үшiн ашуға және осы жолға жылжымалы құрамды беруге және қабылдау комиссиясы аяқталған құрылысты пайдалануға әзiрленген темiр жолдары бар объектiнi қабылдағаннан кейiн, және темiр жол кiрме жолдарға қызмет көрсетуге тәртiбiн белгiленгеннен кейiн рұқсат етiледi.
Әрбiр кiрме темiр жолдың техникалық төлқұжаты, кiрме жолдарының жоспары, оның ұзынабойғы профилi және жасанды құрылысының сызбалары болуға тиiс.
Орташа тәулiктiк вагон айналымы 100 және одан да көп вагондары, жүк фронттарында 50 және одан да көп вагондары бар кiрме темiр жолдарда шарт жасасу бойынша тауар кеңселерiнiң филиалы ұйымдастырылуы мүмкiн.
Кiрме темiр жолдарға олар салынып жатқан кезде вагондарды беру темiр жол бөлiмшесi мен өздерiне кiрме жолдар салып жатқан құрылыс ұйымы немесе кәсiпорын арасында жасалатын уақытша келiсiм арқылы жүргiзiледi.
68. Кiрме темiр жолдарды дамыту, салу мен орналастыру тармақ иесi болып табылатын кәсiпорынның тасымалдау көлемiне, жұмыс технологиясына сәйкес болуға, тиеу мен түсiрудiң ырғақтылығын, маневрлiк жұмысты, вагондар мен локомотивтердiң тиiмдi пайдаланылуын қамтамасыз етуге тиiс.
69. Жүк жөнелтушiге (жүк алушыға) тиесiлi кiрме темiр жолдарды вагондар мен локомотивтердi ұстау темiр жол бөлiмiнiң бастығымен келiсiлген осы кәсiпорынның ұйымның, басшысымен бекiтiлген ережелермен реттелуге тиiс.
Республика темiр жолдарында жылжымалы құрамдары жүретiн құрылыстар мен құрылғылар Қазақстан темiр жолдары желiлерiне шығатын, кәсiпорындарға, мекемелерге, басқа ұйымдарға тиесiлi локомотивтер мен вагондар, Темiр жолдарды техникалық пайдалану ережелерiнiң талаптарына барлық жағынан сәйкес болуға тиiс.
Жүк жөнелтушiге (жүк алушыға) тиесiлi локомотивтiң түйiсу стансасына шығу тәртiбi Кiрме жолдарда қызмет көрсету мен қозғалысы ұйымдастыру тәртiбi туралы нұсқаулыққа сәйкес белгiленедi және оны темiр жол бөлiмiнiң бастығы бекiтедi.
70. Кiрме темiр жолдардың, кәсiпорындардың, мекемелер мен ұйымдардың қызметкерлерi пойыздар қозғалысына және темiр жолдардағы маневрлiк жұмыспен байланысты кiрме темiр жолдарды техникалық пайдалану ережелерiн, пойыздар қозғалысы жөнiндегi және сигнализация жөнiндегi нұсқаулықты, ал жүктердi тиеу мен бекiтуге жауапты қызметкерлер - жүктердi тиеу мен бекiтудiң техникалық шарттарын сақтауға мiндеттi. Бiлiм тексерудi темiр жол комиссиясы темiр жолдар қызметкерлерi үшiн белгiленген тәртiппен және кезеңмен жүргiзедi. Қажеттi бiлiм деңгейiн көрсетпеген адамдар жұмысқа жiберiлмейдi.
Кәсiпорындардың, мекемелердiң және басқа ұйымдардың қызметкерлерiнде темiр жолдарда қызметтiк мiндеттерiн орындау кезiнде сынақ нәтижесi туралы белгiленген үлгiдегi куәлiгi болуға тиiс және олар станса кезекшiсiнiң, маневрлiк немесе стансалық диспетчердiң өкiмдерiн дәл орындауға тиiс.
71. Станса бастығы, оның орынбасары, стансаның жүк ауданының бастығы, сондай-ақ темiр жол көлiгiнiң ревизоры мен инспекторлары қозғалыс қауiпсiздiгiнiң күйiн, вагон және контейнерлер паркi мен кiрме темiр жолдардағы темiр жол шаруашылығының сақталуын тексеруге құқылы.
Кiрме темiр жолдарда қозғалыс қауiпсiздiгiне және вагондар мен контейнерлер парктерiнiң сақталуына қауiп төндiретiн ақау байқалған кезде ақау жойылғанға дейiн станса бастығының немесе қозғалыс қауiпсiздiгi жөнiндегi ревизордың өкiмiнiң негiзiнде кiрме жолдарға вагондар беру тоқтатылуы тиiс.
Кiрме жолдарды жабудың салдары үшiн жауапкершiлiк осы жол қарамағына қарайтын кәсiпорынға жүктеледi.
72. Кiрме темiр жолдары бар жүк жөнелтушi (жүк алушы) мен темiр жолдың қарым-қатынасы кiрме темiр жолдарды пайдалану шартымен реттеледi.
Жеке меншiк локомотивтерi болған кезде жүк жөнелтушiге (жүк алушыға) тиесiлi кiрме темiр жолдарда вагондарды жинау мен маневрлiк жұмысты олардың өздерi жүргiзедi.
Жүк жөнелтушiнiң (жүк алушының) өз локомотивтi болмаған кезде вагондарды жинау мен маневрлiк жұмыстарды шарт бойынша темiр жол локомотивi жүргiзедi.
Жүк жөнелтушi, жүк алушы, олардың атынан iс-әрекет жасайтын көлiк-экспедиция кәсiпорны және темiр жол жүк операцияларындағы немесе оны күтiп тұрған вагондарды бос тұрғызғаны және контейнерлердi кiдiрткенi үшiн айыппұлдың орнына шарт жасасу негiзiнде вагондарды, контейнерлердi пайдаланғаны үшiн мөлшерiн Жүк тасымалдау ережелерiнде көзделген тәртiпке сәйкес темiр жол анықтайтын төлем төлеуге құқылы.
73. Кiрме темiр жолдарда вагондардың болу уақытын есептеу тәсiлi Жүк тасымалдау ережелерiнде белгiленедi.
Бұл ретте кiрме темiр жолдарда изотермиялық вагондардың, цистерналардың, бункерлi жартылай вагондардың, цемент тасығыштардың, транспортерлердiң және басқа арнаулы вагондардың болуы уақыты жеке есептеледi.
74. Басқа жүк жөнелтушiнiң (жүк алушының) кiрме темiр жолдары шегiнде өздерiнiң қоймалары немесе оған түйiсетiн кiрме темiр жолдары бар субклиенттерге, яғни жүк жөнелтушiлерге (жүк алушыларға) қызмет көрсету тәртiбi шартпен белгiленедi. Осындай шарт кiрме темiр жолдар және локомотив тиесiлi жүк алушылар мен субклиенттер арасында тiкелей жасалады.
Кiрме темiр жолдарда темiр жолдың локомотивi қызмет көрсеткен кезде темiр жол мен субклиент арасында вагондарды беруге және жинауға вагондардың (контейнерлердiң) зақымдануынан туындаған жауапкершiлiкке, сондай-ақ субклиентке байланысты себептермен түйiсу стансаларында пайдалануға байланысты барлық есептеулер жөнiнде шарт жасалады. Тармақ иесiнiң локомотивi кiрме жолдарда қызмет көрсеткен кезде субклиенттiң вагондарын (контейнерлерiн) пайдаланғаны, зақымдағаны үшiн темiр жолдың алдында темiр жолдар тармақтарының иелерi жауап бередi. Субклиентке қарағанда негiзгi тармақ иесi осы Жарғыға сәйкес негiзгi тармақ иесiне қатысты темiр жолдарда бар құқықтарға ие болады.
75. Темiр жолға тиесiлi кiрме жолдарда өздерiнiң рельс маңайындағы қоймалары және тиеу-түсiру алаңдары бар кәсiпорындармен, мекемелермен немесе ұйымдармен темiр жолдың қарым-қатынастары вагондарды беру мен жинау шарттарымен реттеледi. Темiр жолдың кiрме жолдарында вагондарды беру мен жинауды және маневрлiк жұмыстарды осы Жарғының 13-бабының негiзiнде белгiленген ақыға темiр жол локомотивi жүргiзедi.
Кәсiпорын, мекеме, ұйым және тиеу, түсiру фронттары аумағының шегiнде бұл жолдарды қар мен қоқыстан тазалау, сондай-ақ жарақтандыру кәсiпорынның, мекеменiң, ұйымның қаражатымен және оның есебiнен жүргiзiледi.
76. Кiрме темiр жолдарды пайдаланудың және вагондарды беру мен жинаудың шарттары кiрме темiр жолдардың жұмыс технологиясын және түйiсу стансасының алдыңғы қатарлы техникалық нормаларға негiзделген жұмыс технологиясын есепке ала отырып әзiрленедi.
Беру мөлшерi мен оның арасындағы интервалдарды айқындауда тиеу мен түсiру, фронты және берiлетiн вагондардың ең көп саны ескерiлуге тиiс.
77. Темiр жол локомотивi кiрме темiр жолдарға қызмет көрсеткен кезде вагондардың тиеу мен түсiруде тұрып қалған уақыты вагондар тиеу немесе түсiру орнына нақты берiлген сәттен бастап станса жүк жөнелтушiден (жүк алушы) вагондардың жинауға дайын екендiгi туралы хабар алған сәтке дейiн есептеледi.
Кәсiпорындардың, мекемелер мен ұйымдардың кiрме темiр жолдарында олардың локомотивтерi қызмет көрсететiн вагондардың бос тұрған уақыты (айналым) шығарма жолдарға вагондар берiлген сәттен бастап есептеледi.
Қабылдау-тапсыру операцияларының орны мен өндiрiс тәртiбi кiрме темiр жолдарды пайдалану шартымен белгiленедi.
Кәсiпорындардың, мекемелер мен ұйымдардың кiрме темiр жолдарында, сондай-ақ кәсiпорын, ұйым мен мекеме аумағының шегiнде және темiр жолға қарайтын кiрме жолдардағы олардың тиеу, түсiру фронттарында бос және жүгi бар вагондарды сақтау жүк алушы (жүк жөнелтушi) кәсiпорынның, мекеменiң, ұйымның қаражатымен және олардың есебiнен жүзеге асырылады.
Кәсiпорындарға, мекемелерге және ұйымдарға, сондай-ақ темiр жолдарға өздерiнiң тасымалдары үшiн (iшкi технологиялық тасымалдауларды қоса алғанда) иесiнiң (темiр жолдың немесе тиiсiнше кәсiпорынның, мекеменiң, ұйымның) рұқсатынсыз вагондар мен контейнерлердi пайдалануға немесе оларда жүктердi сақтауға, сондай-ақ иесiнiң рұқсатынсыз тиеу жұмыстары үшiн вагондарды ұстауға тыйым салынады. Бұл талапты орындамағаны үшiн тарап осы Жарғының 132-бабына сәйкес жауапкершiлiкте болады.
78. Жекелеген жағдайларда темiр жол жүк жөнелтушiнiң (жүк алушының) келiсуiмен оған тиесiлi темiр жолды, сондай-ақ кiрме темiр жолдың жүк жөнелтушi (жүк алушы) аумағының шегiндегi бiр бөлiгiн маневрлiк жұмыстар жасауға, жылжымалы құрамды қоюға және басқа мақсаттарға пайдалана алады.
Осы жолдарды темiр жолдар өз бетiнше басып алған жағдайда темiр жол кiрме темiр жолдарды алған вагондар санының есебiнен осы Жарғының 133-бабына сәйкес белгiленген шаманың екi есе мөлшерiнде кiрме темiр жол иесiне айыппұл төлейдi.
Егер кiрме жолды өз бетiнше басып алу осы жолдардың қалыпты жұмыс режимiн бұзса және белгiленген мерзiмнен асыра кәсiпорынға берiлген вагондардың кiдiруiне әкелiп соқтыратын болса, онда осы кiдiрту үшiн кәсiпорынға ешқандай жауапкершiлiк жүктелмейдi.
79. Кiрме темiр жолдарды пайдалануға, вагондарды беру мен жинауға шарттар 5 жыл мерзiмге жасалады. Стансаның немесе кiрме темiр жолдардың техникалық жабдықталуы, жұмыс технологиясы өзгерген жағдайда бiр жақтың талап етуi бойынша шарт оның күшi өткенге дейiн толық немесе iшiнара қайта қаралады. Кiрме темiр жолдарды пайдалану шарттары мен вагондарды беру және жинау шарттарына:
а) жүк айналымы тәулiгiне 50 вагонға дейiн болғанда - темiр жол бөлiмiнiң бастығы (немесе оның тапсыруы бойынша станса бастығы) және жүк алушы (жүк жөнелтушi) кәсiпорынның, мекеменiң, ұйымның басшысы;
б) жүк айналымы тәулiгiне 50 вагоннан астам болғанда - темiр жол бастығы (немесе оның тапсыруы бойынша темiр жол бөлiмiнiң бастығы) және жүк жөнелтушi (жүк алушы) кәсiпорынның, мекеменiң, ұйымның басшысы;
в) кәсiпорындардың, мекемелер мен ұйымдардың атынан iс-қимыл жасайтын бiрлескен көлiк шаруашылықтары болғанда - темiр жол бастығы (немесе оның тапсыруы бойынша бөлiм бастығы) және бiрiккен көлiк шаруашылығының басшысы қол қояды.
Кiрме жолдарды пайдалану және вагондарды беру мен жинау шарттары бойынша түсiнбеушiлiктердi:
а) тәулiгiне 50 вагонға дейiн орташа жүк айналымы бар кiрме темiр жолдар бойынша темiр жол бөлiмiнiң бастығы және жүк жөнелтушi (жүк алушы) кәсiпорындардың, мекемелердiң, ұйымдардың басшылары;
б) орташа жүк айналымы тәулiгiне 50 вагоннан астам кiрме темiр жолдар бойынша - темiр жол бастығы және жүк жөнелтушi (жүк алушы) кәсiпорынның, мекеменiң, ұйымның басшылары қарайды және шешедi.
Шарттар бойынша келiсiмге қол жетпеген кезде түсiнбеушiлiк соттың қарауына берiледi.
Даулы мәселелер шешiлгенге дейiн тараптардың барлық қарым-қатынастары бұрынғы шарттың қағидаларымен реттеледi.
Қозғалыс қауiпсiздiгiн және вагондар мен контейнерлердiң сақталуын қамтамасыз етуге байланысты мәселелердi темiр жол бастығы шешедi.
80. Бұрыннан бар кiрме темiр жолдарға жаңадан салынып жатқан кiрме темiр жолдарды қосуға:
темiр жолға тиесiлi кiрме жолдарға қосуға - темiр жол бастығының рұқсатымен;
кәсiпорындарға, мекемелерге, ұйымдарға тиесiлi темiр жолдарға қосуға - темiр жол бастығымен келiсе отырып, тиiстi кәсiпорын, мекеме, ұйым басшыларының рұқсатымен жол берiледi.
IV БӨЛIМ
Басқа көлiк түрлерiмен тiкелей аралас қатынас
81. Темiр жол көлiгi тiкелей аралас қатынасты ұйымдастыра отырып, су (теңiз, өзен) және автомобиль көлiгiмен өзара iс-қимыл жасай отырып, жүк тасымалдауды жүзеге асырады.
Тiкелей аралас қатынас тасымалдаулары жүк бағытталған барлық жоқ бойына жасалған бiрыңғай көлiк құжаттары бойынша жүргiзiледi.
82. Тiкелей аралас қатынаста жүк тасымалдауды осы Жарғының және Тiкелей аралас қатынаста жүк тасымалдау ережелерiнiң негiзiнде жүргiзiледi.
Жарғының осы бөлiмiнде және аталған ережелерде қарастырылмаған бөлiгiнде тiкелей аралас қатынастар жүк тасымалдау кезiнде тиiстi көлiк түрлерiмен тасымалдауларды реттейтiн кодекстердiң, жарғылардың, ережелердiң нормалары қолданылады.
83. Тiкелей аралас қатынасқа:
а) жүк тасымалдау операциялары үшiн ашылған барлық темiр жол стансалары;
б) Қазақстан Республикасының Көлiк және коммуникациялар министрлiгi және үкiметаралық келiсiмдерде белгiленген тiзбе бойынша теңiз және өзен кемежайлары, айлақтары және автостансалар кiредi. Кемежайлар, айлақтар мен автостансалар қосылғаны жөнiнде телеграф арқылы немесе жазбаша хабардар еткен сәттен бастап тiкелей аралас қатынасқа қосылған болып есептеледi (ол кейiн Тасымалдау ережелерi мен тарифтер жинағында жарияланады).
84. Сұйық күйiнде тасымалданатын жүктер, су жолдары мен салдарда жеткiзiлетiн ағаш, сондай-ақ жарылғыш және күштi әсер ететiн улы заттар тiкелей аралас темiр жол-су қатынастарында тасымалдауға қабылданбайды.
Тiкелей аралас қатынастарда тасымалдауға қабылданатын тез бұзылатын, қауiптi жүктердiң, жүк жөнелтушiнiң немесе жүк алушының жолсерiктерiнiң ерiп жүруiн талап ететiн жүктердiң тiзбесi Тiкелей аралас темiр жол-су қатынастарында жүк тасымалдау ережелерiмен белгiленедi.
85. Тiкелей аралас темiр жол-су қатынасымен жүретiн жүктердi жүк қабылдаушы жақтың талап етуi бойынша темiр жолдан су көлiгiне немесе керi қарай тапсыру кезiнде аудару пункттерiнде:
вагон таразысында - темiр жол;
тауар таразысында - кемежай немесе айлақ өлшейдi.
Пломбаланған жабық вагондардағы жүктер орау пункттерiнде салынған пломбалардың дұрыстығын және олардағы бедерлемелердiң тасымалдау құжаттарында көрсетiлген деректермен сәйкес келуiн тексере отырып тапсырылады.
Жарамды ыдыспен келген, ашық жылжымалы құрамда тасымалданатын ыдыстық және дара жүктер орындар саны бойынша тапсырылады. Жүктердiң жетiспеушiлiк, бұзылу және зақымдану белгiлерi байқалған кезде олар салмағы мен күйi бойынша тапсырылады.
Контейнерлерде тасымалданатын жүктер контейнерлердiң күйi мен пломбасының дұрыстығын тексере отырып тапсырылады.
86. Тiкелей аралас темiр жол-су қатынастарында жүктердi контейнерлермен тасымалдау және оларды өзара пайдалану шарттары осы қатынастарда жүк тасымалдау Ережелерiне және мүдделi көлiк ұйымдарының арасындағы келiсiмдерге сәйкес жүзеге асырылады.
Контейнердегi жүктердi беру мен қабылдау үшiн ашылған пункттердiң тiзбесiн қарамағында аталған пунктi бар тиiстi көлiк ұйымы - контейнерлердiң кiмге тиесiлi екенiн және оның шектi брутто салмағын көрсете отырып хабарлайды.
Тiкелей темiр жол-су қатынастарында жүктердi тасымалдау үшiн көлiк ұйымдарына, жүк жөнелтушiлерге және жүк алушыларға, оның iшiнде шетелдiктерiне тиесiлi әмбебап контейнерлер пайдаланылуы мүмкiн. Тiкелей қатынастарда жүк тасымалдау үшiн арнаулы контейнерлердi пайдалану мүмкiндiгiн мүдделi көлiк түрлерiнiң басқару органдары алдын ала келiседi.
Тiкелей аралас темiр жол-су қатынастарында жоспар бойынша жүктердi тасымалдау үшiн жүк жөнелтушiлерге темiр жолға тиiстi контейнерлердi жiберу жөнелтушi темiр жол бастығының немесе орынбасарларының рұқсатымен жалға пайдалану шарты бойынша жүзеге асырылады.
87. Навигация ашылған және жабылған кезде аудару пункттерiнде жүктердi кемежайлардың темiр жолдардан қабылдануының басталу және аяқталу мерзiмдерiн кемежайлардың келiсуi бойынша теңiз және өзен кеме шаруашылықтары белгiлейдi және аудару темiр жолдарының басқармаларына хабарланады.
88. Жарияланған қабылдаудың аяқталу мерзiмi өткенге дейiн жөнелтушi стансалары су көлiгiмен тасымалдауға қабылданған және аудару пунктiне жеткiзу мерзiмiн сақтай отырып жеткiзiлген жүктердi аудару кемежайлары темiр жолдардан кедергiсiз қабылдайды. Бұл ретте навигацияның тоқтауына байланысты су көлiгiмен жүктердi жеткiзу мүмкiн болмаған жағдайда, кемежайлар жүк жөнелтушiден жүктi не iстейтiнi туралы сұрауға мiндеттi.
Жүктердi су көлiгiмен тасымалдауға қабылдау мерзiмiнiң аяқталғаны жарияланғаннан кейiн темiр жол тасымалдауға қабылдаған аудару пунктiне кешiктiрiлiп немесе навигация жабылғаннан кейiн жеткiзiлген жүктер кемежайлардың келiсуiмен оған тапсырылуы мүмкiн. Бұл жағдайда аудару темiр жолы жүк жөнелтушiден жүктi не iстейтiнi туралы сұрауға мiндеттi.
89. Тiкелей аралас темiр жол-су қатынастарымен келе жатқан және навигация жабылғаннан кейiн кемежайларда (айлақтарда) қалған жүктердi кемежай (айлақ) тиеп және оның тапсырысы бойынша темiр жол тағайындалуы бойынша жөнелтуге тиiс.
Жолда қыстап қалған және жүк иелерi тағайындалған темiр жол стансаларына жiберген iшкi және тiкелей су қатынастарының жүктерiн темiр жолдар дәл осындай тәртiппен тасымалдауға қабылдауға мiндеттi.
Бұл жүктердiң жеткiзiлу мерзiмi тиiсiнше жүктiң кемежайда (айлақта) кiдiрген уақытына ұзартылады.
90. Жүктердi қайта тиеу кезiнде:
а) кемелер мен қоймалардан вагондарға, сондай-ақ вагондардан кемелер мен қоймаларға тиеу-түсiру жұмыстарын кемежайлар (айлақтар) орындайды;
б) вагондар мен қоймалардан автомобильдерге, сондай-ақ автомобильдерден вагондар мен қоймаларға тиеу-түсiру жұмыстарын осы Жарғының 38-бабында баяндалған шарттар бойынша темiр жолдар орындайды.
91. Бiрнеше қабатты, ауыр салмақты, үлкен және ұзын жүктердi тиеу мен тасымалдау үшiн вагондар мен кемелерi жабдықтауды, сондай-ақ жүктердi жылжымалы темiр жол құрамдарында және кемелерде бекiтудi кемежайлар (айлақтар) жасайды.
Кемежай (айлақ) жасаған жұмыстардың құны, оның iшiнде материалдарға шыққан шығын жүк алушыдан алу үшiн жүк құжаттамасына енгiзiледi. Аталған жұмыстарды темiр жолдар шарт бойынша жүзеге асыра алады.
Тез бұзылатын жүктердi тасымалдау үшiн вагондарды пештермен жабдықтауды осы Жарғының 41-бабында баяндалған шарттар бойынша темiр жолдар жүргiзедi.
92. Тiкелей аралас темiр жол-су қатынасында жүктердi тасымалдауға арналған теңiз және өзен кемежайларындағы (айлақтарындағы) темiр жолдар темiр жолдарға тиесiлi.
Осы темiр жолдарды салу мен қайта жаңартуды кемежаймен (айлақпен) келiсiлген жобалар бойынша темiр жол жүргiзедi.
Тiкелей аралас темiр жол-су қатынастарында жүретiн жүктердi қабылдау мен жөнелтуге арналған қоймаларды салу мен қайта жаңартуды темiр жол басқармасымен келiсiлген жобалар бойынша кемежай (айлақ) жүргiзедi.
Аудару пункттерiндегi таразыларды (вагон таразысынан басқа) ұстау мен жөндеудi кемежай (айлақ) жүзеге асырады. Вагон таразыларын ұстау мен жөндеудi темiр жол жүзеге асырады.
93. Кемежай жанындағы станса мен кемежайдың жұмыс жағдайы темiр жол кеме шаруашылығымен (кемежаймен) 5 жыл мерзiмге жасаған тораптық келiсiммен айқындалады. Кемежайдың немесе стансаның техникалық жабдықталуы жұмысы технологиясы өзгерген жағдайда тараптардың бiрiнiң талап етуi бойынша тораптық келiсiм оның қолданылу мерзiмi өткенге дейiн толық немесе iшiнара қайта қаралуы мүмкiн.
Тораптық келiсiмдердi әзiрлеу мен жасау тәртiбi Тiкелей аралас темiр жол-су қатынастарында жүк тасымалдау ережелерiмен белгiленедi. Тораптық келiсiмдерден туындайтын дауларды сот қарайды.
94. Жүктердi жеткiзу мерзiмi темiр жол және су көлiгiмен тасымалдаудың жиынтығы бойынша айқындалады және темiр жол және су көлiгiнде қолданылып жүрген жүктi жеткiзу мерзiмiн есептеу ережелерiнiң негiзiнде есептеледi.
Жүктi барлық көлiк түрлерi бойынша осы тасымалдауға белгiленген жалпы мерзiмнен кешiктiрiп жеткiзiлген жағдайда кешiктiрiлгенi үшiн жауапкершiлiк жүктi кiдiрткен көлiк түрiне жүктеледi.
95. Тiкелей аралас темiр жол-су қатынастарында жүктердi тасымалдау үшiн төлем мынадай тәртiппен алынады:
темiр жолдан жөнелту бойынша:
а) жөнелту стансаларында - тасымалдауға қатысатын барлық темiр жолдардың ұзындығына, бұған қоса жүк транзитпен өтетiн темiр жолдарға (аудару темiр жолдарын қоса алғанда) төлем экспедиторлық ұйымдар арқылы жасалады;
б) тағайындалған немесе аудару кемежайларында (айлақтарында) - барлық су жолының ұзындығына;
кемежайлардан (айлақтардан) жөнелту бойынша:
а) жөнелту пунктiнде - барлық су жолының ұзындығына және жүк транзитпен өтетiн (аудару темiр жолдарын қоса есептегенде) темiр жолдардың ұзына бойына экспедиторлық ұйымдар арқылы;
б) тағайындалған пунктте - темiр жолдың ұзына бойына.
Кемежайға (айлаққа) вагондарды беру мен жинау алымдары жалпы негiзде алынады.
96. Тiкелей аралас қатынастарда жүк тасымалдау жөнiндегi темiр жолдардың, кеме шаруашылықтарының, кемежайлардың, айлақтардың, автокәсiпорындардың арасындағы есеп айырысулар қолданылып жүрген заңдарға және Қазақстан Республикасы Ұлттық Банкiнiң нормативтiк құжаттарына сәйкес жүзеге асырылады.
97. Белгiленген тәртiппен келiсiлген қайта тиеудiң жоспарлық нормасының орындалуын есепке алу темiр жолдан басқа көлiк түрiне тапсырылатын жүктер бойынша және басқа көлiк түрлерiмен темiр жолға тапсырылатын жүктер бойынша жеке-жеке жүргiзiледi.
Есеп карточкаларының нысаны мен оларды жасау тәртiбi Тiкелей аралас темiр жол-су қатынастарындағы жүк тасымалдау ережелерiмен белгiленедi.
98. Темiр жолдар (стансалар), кемежайлар, айлақтар жүктердi қайта тиеудiң келiсiлген көлемiн орындамағаны үшiн мынадай мөлшерде айыппұл төлеу түрiндегi жауапкершiлiкте болады:
тасымалдануы әмбебапты және арнаулы вагондарда (рефрижератор мен транспортерлерден басқа) жоспарланған жүктер бойынша - тегi мен осiне қарамастан бiр вагон үшiн 675 теңге;
рефрижератор вагондары мен траснпортерлерде тасымалдау жоспарланған жүктер бойынша - ось санына қарамастан бiр вагон үшiн 1350 теңге;
контейнерлердi тасымалдау жоспарланған жүктер бойынша;
қоса есептегенде брутто салмағы 5 тоннаға дейiн бiр контейнерге 68 теңге;
брутто салмағы 10 тоннаға дейiн - бiр контейнерге 135 теңге;
брутто салмағы 20 тонна - бiр контейнерге 270 теңге;
брутто салмағы 30 тонна - бiр контейнерге 405 теңге.
Орташа тәулiктiк немесе берiлген тәулiктегi тығыздалған қайта тиеу нормасы бойынша тиелген не бос вагондарды беру тәртiбi, жоспарын орындамағаны үшiн есеп айырысу жағдайлары, оның iшiнде кемелер тiкелей варианттар бойынша өңделгенде, темiр жол мен кеме шаруашылығы (кемежаймен) тораптық келiсiмдер немесе шарттарда белгiленедi.
Кемежайда тиеу мен түсiруде вагондар нормадан артық тұрып қалған кезде кеме шаруашылығы (кемежай, айлақ) және темiр жол осы Жарғының 133-бабында көзделген жауапкершiлiкте болады.
99. Жүк жөнелтушi аралас қатынаста жүктердi буып-түю мен маркiлеуге қойылатын мемлекеттiк стандарттар мен басқа да нормативтiк-техникалық құжаттардың талаптарын бұза отырып жiберген жағдайда, әрi осы себептер тиеу-түсiру пункттерiнде вагондар мен контейнерлердiң тұрып қалуына және бiр көлiктен екiншi көлiкке жүктердi тапсыруды кiдiртуге әкеп соққанда жүк жөнелтушi жүк алмасудың кешiгуiндегi вагондар мен контейнерлердiң барлық тұрып қалу уақыты үшiн осы Жарғының 133, 134-баптарында белгiленген тәртiп бойынша жауапкершiлiкте болады.
100. Нақты тапсырыстарға дейiн жүктердiң сақталуына тапсыратын жақ жауап бередi, ал нақты тапсырылғаннан кейiн қабылдаған жақ жауап бередi.
Кемежайларда (айлақтарда) темiр жолдан қабылдаған тиелген және бос вагондар мен контейнерлердi күзетудi кемежайдың (айлақтың) қаражатымен және соның есебiнен жүргiзiледi.
Тiкелей аралас қатынастарда тасымалдауға қабылданған жүктердi сақтауға темiр жолдардың басқа көлiк түрлерiнiң кәсіпорындарының жауапкершiлiгi тиiстi көлiк түрiнде қолданылатын кодекстермен, жарғылармен, ережелермен айқындалады.
Жүктiң жоғалуына, жетпеуiне, бұзылғанына немесе зақымдануына темiр жолдардың, кеме шаруашылықтарының, кемежайлардың, автокәсiпорындарының кiнәлi екенi анықталса, тиiсiнше темiр жолдар кеме шаруашылығы кемежайлар, автокәсiпорындар жауапкершiлiкте болады.
V БӨЛIМ
Жолаушыларды, багаждарды, жүкбагаждарын және поштаны
тасымалдау
101. Темiр жолдар жолаушылар темiр жол көлiгiн пайдаланған кезде олардың жүру қауiпсiздiгiн, оларға қажеттi жайлылықты, вокзалдарда және пойыздарда сапалы қызмет көрсетудi, жолаушылардың багаждарының сақталуын және уақтылы тасымалдануын қамтамасыз етуге тиiс.
Осы мақсаттар үшiн темiр жолдар барлық жолаушы пойыздарының кесте бойынша қозғалысын қамтамасыз етуге мiндеттi.
Жолаушыларға қызмет көрсетуге арналған жолаушылар вагондары, вокзалдар мен басқа құрылыстар дұрыс техникалық жағдайда және санитарлық талаптарға сай болуға тиiс.
102. Жолаушыларды тасымалдауға арналған пойыздар:
қозғалыс жылдамдығына қарай жүйрiк, жүрдек және жолаушы;
жүру қашықтығына қарай алысқа қатынайтын, жергiлiктi және қала маңы;
жолаушыларға жоғары сапалы қызмет көрсетуге байланысты - фирмалық болып бөлiнедi.
Пойыздарды жiктеу Қазақстан Республикасының Көлiк және коммуникациялар министрлiгi белгiлейтiн тәртiппен жүзеге асырылады.
103. Жолаушылар мен багаждарды тасымалдауға байланысты операцияларды орындау үшiн ашылған стансалар осы операцияларды орындауды қамтамасыз ететiн талаптарға сай болуға тиiс.
Вокзалдарда билет кассалары болуға тиiс. Тасымалдау мөлшерiне қарай вокзалдар багаждарды қабылдауға және өткiзуге арналған үйлер мен қол жүктерiн сақтау камерасымен, күту залдарымен, анықтама бюросымен, транзит жолаушыларының, ана мен баланың демалатын бөлмелерiмен, ресторандармен және буфеттермен, жолаушыларға мәдени-тұрмыстық және санитарлық-гигиеналық қызмет көрсетуге арналған бөлмелермен (пошта, телеграф, радио тораптары, шаштараздар, медициналық көмек пункттерi және т.с.с.) жабдықталуға тиiс.
Жолаушылардың жағдайлары үшiн және олардың стансаларда отыру, түсу және өту қауiпсiздiгiн арттыру үшiн қалқандары немесе павильондары бар платформалар, өту тоннельдерi не көпiрлер салынады.
Вокзал маңы алаңдары көркейтiлуге және жаяу адамдар мен қала көлiгiнiң қолайлы және қауiпсiз қозғалысының талаптарына жауап беруге тиiс.
Вокзал маңы алаңдарын көгалдандыру жергiлiктi атқарушы өкiмет органдарына жүктеледi.
Темiр жол вокзалдары үйлерiн, стансаларды, жолаушы платформалары мен жолаушыларға қызмет көрсету жөнiндегi өзге де объектiлердi салу мен қайта жаңарту республикалық және жергiлiктi бюджеттердiң, сондай-ақ темiр жолдар қаражаты мен мүдделi заңды және жеке тұлғалардың ерiктi жарналарының есебiнен жүргiзiледi.
104. Жолаушылар вокзалдарда жолаушы пойызының жүру және келу уақыты, жолаушылардың жол жүру және багаждарды тасымалдау құны туралы, билет, багаж кассаларының жұмыс уақыты, вокзал үйлерiнiң орналасуы туралы, сондай-ақ халыққа көрсетiлетiн қызметтердiң тiзбесi туралы уақтылы және дұрыс ақпаратпен қамтамасыз етiлуi тиiс.
105. Жолаушы тасымалдау шарты жол жүру құжаты, ал багажды тасымалдау шарты багаж түбiртегi болып табылады.
Шартқа сәйкес темiр жол сатып алған жүру құжатына қарай жолаушыға пойыздан орын берiп, жолаушы мен оның багажын тағайындалған пунктке жеткiзуге мiндеттенедi, ал жолаушы жүру үшiн белгiленген тариф бойынша, ал багаж тапсырса багажды тасу үшiн ақы төлеуге мiндеттенедi.
Әрбiр жолаушының жол жүру құжатының болуы мiндеттi, ал темiр жол оны жолаушы айтқан тағайындалған стансаға дейін пойыздың жүру бағыты бойынша сатуды қамтамасыз етуге мiндеттi.
Жол жүру құжаттарының нысанын оларды сатуды ұйымдастыру мен оның жарамдылық мерзiмiн Қазақстан Республикасының Көлiк және коммуникациялар министрлiгi белгiлейдi.
Жолаушылар жоғалтқан және бүлдiрген жол жүру құжаттары қайта жаңартылмайды және оларға төленген ақша қайтарылмайды.
106. Жүру құжаттарының түгелдiгiне қарамастан вокзалдағы сақтау камералары жолаушылардың багажды және жүкбагажын тасымалдау ережесiнде сақтауға тыйым салынған заттар мен бұйымдардан басқа жолаушылардың қол жүктерi мен багажын қабылдауды және сақтауды жүзеге асырады.
107. Жолаушының:
а) пойыздың жүру бағыты бойынша жолаушылар операциясына ашылған және өзi көрсеткен тағайындалған стансаға дейiн кез-келген пойызға және кез-келген вагонға жүру құжатын алуға;
б) өзiмен бiрге 7 жастан аспаған бiр баланы тегiн, егер ол жеке орын алмаса және 7-ден 15 жасқа дейiнгi балаларды жасөспiрiмдер тарифi бойынша ақы төлеп алып жүруге (халықаралық тасымалдауларды қоспағанда);
в) үш өлшем сомасы бойынша қосқанда көлемi 200 см аспайтын, 36 кг аспайтын қол жүгiн (ұсақ заттарды есептемегенде) (бiр толық және бала билетiне) өзiмен бiрге тегiн алып жүруге;
г) белгiленген тарифi багаж тасымалдау бойынша ақы төлеп, жол жүру құжаты бойынша жалпы салмағы 100 кг аспайтын багажды тасымалдауға тапсыруға;
д) қала маңына жүретiн пойыздардан басқасында жол жүру құжатының жарамдылық мерзiмiн 10 тәулiктен асырмай ұзарта отырып, жолда аялдама жасауға;
е) жол жүру құжатының жарамдылық мерзiмiн (қала маңынан басқа):
жолда ауырған кезде - барлық ауырған уақытына (емдеу мекемесiнiң анықтамасын көрсеткен кезде);
жолаушыға пойыздан орын берiлмеген жағдайда - жолаушыға орын берiлетiн келесi пойыздың жүруiне дейiнгi уақытқа ұзартуға;
ж) жүру құжатына стансадағы кассадан қажеттi белгiнi соқтырып, билет алынған пойыздан ерте жүретiн пойызбен шығуға;
з) жол жүру құжаты алынған пойыз жүрiп кеткен сәттен бастап пойызға (қала маңындағыдан басқа) 3 сағат кешiккенде, ал ауруы немесе бақытсыз жағдайға ұшырауы салдарынан 3 тәулiк кешiккен кезде жол жүру құжатын плацкарттың құнын қосымша төлеп басқа пойызға жаңартуға немесе плацкарт құны шегерiлген жол жүру құнын қайтып алуға;
и) пайдаланылмаған жол жүру құжаттарын темiр жол стансасының кассасына қайтарған кезде;
пойыз жүргенге дейiн 24 сағаттан кешiктiрмей өткiзгенде жол жүрудiң толық құнын алуға;
пойыз жүргенге дейiн 24 сағаттан аз уақытта, бiрақ 6 сағаттан кешiктiрмей өткiзгенде билеттiң құнын және плацкарт құнының 50 процентiн алуға;
пойыз жүргенге дейiн кемiнде 6 сағат бұрын өткiзгенде билет құнын алуға құқығы бар. Бұл жағдайда плацкарт құны төленбейдi.
Керi қайтуға жол жүру құжаттарын қайтарғанда оларды сатып алған пункттерде пойыз жөнелгенге дейiн үш тәулiктен кешiктiрмей қайтарғанда, жолаушыға толық жол жүру құны төленедi, ал бұл мерзiмнен кешiктiрiп, бiрақ поезд жөнелгенге дейiн қайтарылғанда - плацкарт құны шегерiлген жол жүру құны төленедi. Керi қайту жол жүру құжаттарын керi қайту пункттерiнде қайтарған кезде тiке жол жүру құжаттарын қайтаруға бара-бар шарттар қолданылады;
к) бағытталған жолда жол жүрудi тоқтатқан кезде жүрiлмеген жол құнын (плацкарт құнынан басқа) қайтарып алуға құқығы бар. Ақшаны қайтару Жолаушыларды, багаж бен жүкбагажын тасымалдау ережелерiнде көзделген тәртiппен жүргiзiледi.
Жол жүру барысында жолаушылардың неғұрлым жоғары санаттағы вагонда орын алуы Жолаушыларды, багаж бен жүкбагажын тасымалдау ережелерiмен белгiленген тәртiппен жүзеге асырылады.
108. Жолаушылардың жеке топтарын тасымалдау үшiн темiр жолдар кәсiпорындарға, мекемелерге, ұйымдарға олардың алдын-ала тапсырыстары бойынша жол жүру құжаттарын сатады.
Кәсiпорындар, мекемелер мен ұйымдар аталған тапсырыстар бойынша алынған жүру құжаттарын темiр жол стансасының кассасына пойыз жүруiне дейiнгi 7 тәулiктен аз уақытта, бiрақ 3 тәулiктен кешiктiрiлмей қайтарған кезде плацкарт құнының 50 процентi ұсталады, ал жол жүру құжатын берудi пойыз жүруiне дейiн 3 тәулiктен кешiктiрiп қайтарғанда плацкарттың құны толық ұсталады.
Пойыз жөнелтiлмегенде немесе жолаушылар шығатын пункттен пойызды жөнелту 1 сағаттан аса кiдiртiлген кезде, жол құжатында көрсетiлген орындардың жолаушыларға берiлмегендiгiнен және басқа орындарды пайдалануға келiспеуiнен, жол жүрмей қалғанда, жолаушы науқастанып қалғанда жол жүру құжатының қайтарылу мерзiмiне қарамастан (бiрақ толық жүргенге дейiн қайтарылғанда) жол жүру құнынан сомалар ұсталмайды.
Темiр жолға қатысы жоқ жағдайлармен пойыз қозғалысында үзiлiс болып, жол жүру сапары тоқталған кезде жолаушыға жол құны жүрiлмеген қашықтық үшiн қайтарылады, ал темiр жолға қатысты жағдайлармен тоқталған кезде жол жүру құны толық қайтарылады.
Жолдаушылардың жеке топтарын тасымалдау үшiн жол жүру құжаттарын сатуға кәсiпорындардан, мекемелерден және ұйымдардан тапсырыстарды қабылдау, сондай-ақ жолаушыларға қайтарылатын жол жүру құжаттарының құнын төлеу Қазақстан Республикасының Көлiк және коммуникациялар министрлiгiмен белгiленген тәртiппен жүзеге асырылады.
109. Сатып алынған жүру құжатына сәйкес вагонда орын берiлмеген жағдайда темiр жол жолаушы келiскен жағдайда қосымша төлем алмай, басқа вагоннан, тиiстi неғұрлым жоғарғы санаттағы вагоннан орын беруге мiндеттi. Егер жолаушыға сатып алынған жүру құжатының құнынан төмен төлем төленетiн орын берiлсе, онда оған жүру құнының айырмасы қайтарылады.
110. Жолаушылар қоғамдық тәртiптi, жолаушы вагондары мен вокзал жайларын пайдалану ережесiн сақтауға және темiр жол көлiгiнiң мүлiктерiне ұқыптылықпен қарауға мiндеттi.
111. Темiр жол жолаушының жүру құжатын көрсетуi бойынша багажды тасымалдауды қабылдауға және оны багаж вагоны бар бағытта ең жақын пойызбен жөнелтуге мiндеттi. Жолаушының өтiнiшi бойынша жүру құжатында көрсетiлмеген басқа маршрут бойынша жөнелтiлуi мүмкiн.
Багаждың тасымалдауға қабылданғанын растау үшiн жолаушыларға багаж жiберiлетiн пойыздың нөмiрi мен күнi көрсетiлген багаж түбiртегi берiледi.
Жолаушы багажды тапсырған кезде тарифке сәйкес алым төлеу арқылы оның құндылығын жариялай алады. Жүкбагажын тасымалдау Жолаушыларды, жүктердi, багажды және жүкбагажын тасымалдау ережелерiмен белгiленген тәртiппен жүзеге асырылады.
112. Багаж тасымалдауда жолаушыдан өлшемi, оралуы мен қасиеттерi бойынша багаж вагонына қиындықсыз тиелетiн және орналастырылатын басқа жолаушылардың багажына зиян келтiрмейтiн заттар мен нәрселер қабылданады.
Багажбен тасымалдауға тыйым салынған тез тұтанғыш және басқа да қауiптi жүктердiң тiзбесi, сондай-ақ багаждың буып-түйiлуi мен салмағына қойылатын талаптар Темiр жолмен жолаушыларды, багажды және жүкбагажын тасымалдау ережелерiнде белгiленедi.
113. Багажды жеткiзу мерзiмi багажды жөнелткен пойыздың тағайындалған стансаға дейiнгi жүру уақытымен айқындалады (111-бап).
Егер багаж жолда қайта тиелетiн маршрутпен жүрсе, онда багажды жеткiзу мерзiмi келiскен пойыздардың осы маршрут бойынша жүру уақытына әрбiр қайта тиеуге бiр тәулiктi қосу арқылы айқындалады.
114. Багажды жеткiзу мерзiмi аяқталғаннан кейiн 7 тәулiк өткен соң тағайындалған стансаға келмесе, онда жолаушының багажды жоғалған деп санауға және оның құнын өтеудi талап етуге құқығы бар.
115. Багаж стансада багаж түбiртегiн көрсеткен адамға берiледi. Жеткiзiлген багажды беру станса жолаушылар тасымалдау жөнiндегi операциялар үшiн ашылған кездегi барлық уақытта жүргiзiледi. Багажды сақтағаны үшiн алым алынады.
116. 60 күннiң iшiнде талап етiлмеген багаж жергiлiктi сауда ұйымдарына сатуға осы Жарғының 61 және 62-баптарында белгiленген тәртiппен тапсыруға жатады.
Жолаушылардың вокзалдар мен пойыздарда ұмытылып қалған және табылған заттары Жолаушыларды, багажды және жүкбагажын тасымалдау ережелерiнде көзделген тәртiппен сатылады. Аталған багажды сатудан түскен қаражаттың 50 процентi темiр жолдың қарамағында қалады, ал қалғандары республикалық бюджетке енгiзiледi.
117. Пошта тасымалдаулары Қазақстан Республикасының Көлiк және коммуникациялар министрлiгi белгiлеген тiзбедегi пойыздарға қосылатын пошта вагондары арқылы жүзеге асырылады.
118. Темiр жолдар шарт бойынша темiр жол вокзалдарында жолаушыларға пошта, телеграф және телефон байланысы қызметiн көрсетуге, кезеңдiк басылымдарды сатуға арналған жайлар, ал пошта тасымалдауын қамтамасыз ету үшiн iрi темiр жол тораптарында поштаны тасымалдау бөлiмдерi үшiн қажеттi құрылғылары бар жайлар беруге мiндеттi.
119. Вокзалдардың негiзгi үйiнен тыс, поштаны тасымалдау бөлiмшелерiне арналған арнайы жайларды, сондай-ақ арнайы тұйықтарды, кiрме темiр жолдарды, тоннельдердi, сұрыптау алаңдарын, платформаларды және поштаны өңдеу үшiн қажет тағы сол сияқтыларды Мемлекет поштасының қаражаты есебiнен құрылыс ұйымдары салады.
Осы жайларды салу үшiн учаскелер перронға шығуды қамтамасыз ете отырып, вокзал ғимараттарына тiкелей жақын жерден бөлiнуге тиiс.
120. Темiр жолдар мен пошта тасымалдау тәртiбiн Қазақстан Республикасының Көлiк және коммуникациялар министрлiгi белгiлейдi.
121. Тасымалданатын поштаның жоғалғаны, зақымданғаны және кiдiргенi үшiн темiр жолдардың жауапкершiлiгi пошта мәселелерi жөнiндегi қолданылып жүрген заңдармен айқындалады.
VI БӨЛIМ
Темiр жолдардың, жүк жөнелтушiлердiң, жүк алушылар мен
жолаушылардың жауапкершiлiгi
122. Темiр жолдар мен жүк жөнелтушiлер тасымалдау жоспарының орындалмағаны үшiн мына мөлшердегi айыппұлдар түрiнде мүлiктiк жауапкершiлiкте болады:
әмбебап және арнайы вагондарда (рефрижератор вагондар мен траснпортерлерден басқа) тасымалдануы жоспарланып отырған жүктер бойынша - тегi мен өсiне (осности) қарамай бiр вагон үшiн 675 теңге;
тасымалдау рефрижератор вагондары мен траснпортерлерде жоспарланатын жүктер бойынша - ось санына қарамай бiр вагон үшiн 1350 теңге;
тасымалдау контейнерлерде жоспарланатын жүктер бойынша:
қоса есептегенде брутто салмағы 5 тоннаға дейiн - бiр контейнерге 68 теңге;
брутто салмағы 10 тонна - бiр контейнерге 135 теңге;
брутто салмағы 20 тонна - бiр контейнерге 270 теңге;
брутто салмағы 30 тонна - бiр контейнерге 405 теңге.
Вагондар мен контейнерлер жүк жөнелтушiнiң кiнәсiнен жiберiлмегеннен басқа жағдайларда вагондар мен контейнерлердi бермегенi үшiн темiр жол жауап бередi.
Тасымалдау жоспарын орындамағаны үшiн жүк жөнелтушi мынадай жағдайларда:
тиеуге берiлген вагондар мен контейнерлердi пайдаланбағанда;
жоспарда көзделген вагондар мен контейнерлерден бас тартқанда;
жүк жөнелтушiнiң кiнәсiнен тиеу мен түсiрудi күтiп стансада бос тұрған вагондар мен контейнерлер пайдаланылмағанда жауапкершiлiкте болады.
Сонымен бiрге жүк жөнелтушi тағайындалған жолдар мен стансалар бойынша жүктердi тасымалдау жоспарының орындалмағаны үшiн жауапты болады, оның iшiнде келiсiлген тасымалдау жоспары бүтiндей алғанда тегi мен осiне қатыссыз вагон үшiн 270 теңге;
қоса есептегенде брутто салмағы 20-дан 30 тоннаға дейiн контейнер үшiн 120 теңге;
брутто салмағы 10 тонна контейнер үшiн 40 теңге;
қоса есептегенде брутто салмағы 5 тоннаға дейiн контейнер үшiн 20 теңге мөлшерiнде орындалған жағдайда жауапкершiлiкте болады.
Маршрут тиелуi қамтамасыз етiлмегенде - бiр маршрут үшiн 1000 теңге.
Жоспардан асырылған және жоспардан тыс жүк жөнелтушiнiң тапсырыстары бойынша темiр жол қабылдаған жүктердi тасымалдау жөнiндегi мiндеттемелердi орындамағаны үшiн темiр жол мен жүк жөнелтушi де осындай жауапкершiлiкте болады.
Жiңiшке табанды темiр жол желiлерi бойынша жүктердi тасымалдау кезiнде жүктердi тасымалдау жоспарының орындалмағаны үшiн айыппұл мөлшерiн Қазақстан Республикасының Көлiк және коммуникациялар министрлiгi белгiлейдi.
123. Жүк жөнелтушi тасымалдау жоспарын орындамағаны үшiн айыппұл төлеуден:
а) табиғи апат сипатындағы құбылыстар (су тасқыны, жер сiлкiнiсi, көшкiн, дауыл, тайфундар, борасын және т.б.) салдарынан темiр жолдың кiрме жолдарында қозғалыс үзiлгенде немесе қолданылып жүрген ережелерге сәйкес мұндай жағдайларда тиеу-түсiру жұмыстарына тыйым салынғанда;
б) осы Жарғының 48-бабына сәйкес жүктердi тиеуге тыйым салынғанда және тоқтатылғанда немесе шектеу жасалғанда;
в) жүк жөнелтушiмен алдын-ала келiсiлмей тиеудi көбейту үшiн жоспар нормасынан асырып берiлген вагондар (контейнерлер) пайдаланылмағанда;
г) жүк жөнелтушi онкүндiктiң басқа күндерi толық тиелмеген жүктiң орнын сол онкүндiк iшiнде толтырғанда;
д) мұнай мен мұнай өнiмдерiн тиеу мұнай өнiмдерiн құю стансалары мен тиеу-түсiру пункттерiнде жасалса, толтырмай тиеуге, жүк жөнелтушi осы айдың бiрiншi жартысында немесе тиiсiнше екiншi жартысында осы ай жартысының жекелеген күндерi жол берiлген жүктердi толтырмай тиеудiң орнын толтырған жағдайда босатылады.
Вагондарды (контейнерлердi) тығыз тиеу нәтижесiнде жүк жөнелтушi саны жоспарда көзделгеннен кем вагондарды (контейнерлердi) пайдаланған кезде осы вагондардың (контейнерлердiң) тиiстi санының толық тиелмегенi үшiн айыппұл алынбайды.
Егер жүк жөнелтушi тиеу күнiнен кем дегенде екi күн бұрын вагондардың (контейнерлердiң) пайдаланылмайтыны туралы стансаны ескертсе, онда айыппұл сомасының үштен бiрi кемидi.
124. Тасымалдау жоспарын орындамағаны үшiн темiр жол айыппұл төлеуден:
а) табиғи апат сипатындағы құбылыстар салдарынан (су тасқыны, жер сiлкiнiсi, көшкiн, дауыл, тайфун, борасын және тағы басқалары) вагондар мен контейнерлердi тиеуге беруге мүмкiндiк болмағанда, сондай-ақ темiр жолдарға қатысы жоқ себептермен көлiк жұмысын бұзатын басқадай кедергiлер болғанда;
б) осы Жарғының 48-бабына сәйкес жүктердi тиеуге тыйым салынғанда және тоқтатылғанда немесе шек қойылғанда;
в) жүк жөнелтушi жүк түсiрiлiп және тазартылып жатқан вагондар мен контейнерлердi кiдiрткенде. Мұндай жағдайда темiр жол бұл жүк жөнелтушiге ол осы себептермен кiдiрткен және шын мәнiнде тиеуге беруге мүмкiн болмаған вагондар мен контейнерлер санын бермегенi үшiн айыппұл төлеуден босатылады;
г) темiр жол белгiлi бiр күнтiзбелiк онкүндiктiң жекелеген күндерiнде вагондар мен контейнерлердi бермеудiң орнын осы онкүндiк iшiнде толтырған кезде;
д) мұнай және мұнай өнiмдерiн тиеу құю стансаларында немесе тиеу-түсiру пункттерiнде жүргiзiлгенде осы жарты айдың жекелеген күндерiнде осы жүктердi толымсыз тиеудiң орнын темiр жол осы айдың бiрiншi жартысында немесе екiншi жартысында толықтырғанда босатылады.
125. Тасымалдау жоспарының орындалмағаны үшiн есептесу тәртiбi мен мерзiмi Жүк тасымалдау ережелерiнде белгiленедi.
126. Темiр жол жүктi тасымалдауға қабылдаған сәттен бастап оны жүк алушыға бергенге дейiн, егер ол жүктiң жоғалуының, бұзылуының, жетiспеуiнiң немесе зақымдануының темiр жол тосқауыл бола алмаған және оларды болдырмау оған байланысты емес жағдайлардың салдарынан болғанын дәлелдей алмаса, жауапкершiлiкте болады.
127. Егер тасымалдауға қабылданған жүктiң жоғалуы, бұзылуы, жетiспеуi немесе зақымдануы:
а) жүк жөнелтушiнiң немесе жүк алушының кiнәсынан;
б) жүктiң ерекше табиғи қасиеттерiнiң салдарынан, сондай-ақ тасымалдау немесе сақтау кезiнде жүктi сақтау үшiн ерекше жағдайларды немесе сақтық шараларын талап ететiн жүктiң ерекше қасиеттерi жүк құжаттамасында көрсетiлмей, тасымалдауға тапсыру салдарынан;
в) егер - тиеу немесе түсiру жөнелтушiнiң не алушының қаражатымен жүргiзiлсе, жүктердi жабық вагондарға, контейнерлерге тиеу немесе түсiруге байланысты себептерден;
г) жүктi ашық жылжымалы құраммен тасымалдауға байланысты табиғи себептердiң салдарынан;
д) жүк алушының немесе жүк жөнелтушiнiң жолсерiктерi ерiп жүретiн жүктердi тасымалдаған кезде;
е) егер жолда ыдыстың зақымданған белгiсi болмаса, жүктердi тасымалдауға қабылдағанда ыдыстардан немесе ораулардың сыртқы түрiнен байқалмайтын кемшiлiктерiнен немесе жүктiң қасиеттерiне не стандарттарға сай келмейтiн ыдыстың пайдаланылуы салдарынан;
ж) жүк жөнелтушi жүк құжаттамасында көрсеткен хабарлардың бұрыстығы, дәл болмауы немесе толымсыздығы салдарынан;
з) жүк салмағының белгiленген нормалар шегiнде табиғи кемуiнiң салдарынан;
и) тасымалдау кезiнде тасу мерзiмi және температуралық режим сақталған кезде тез бұзылатын жүктердiң бұзылуы салдарынан болса темiр жол тасымалдауға қабылданған жүктiң жоғалғаны, бұзылғаны, жетiспеуi немесе зақымданғаны үшiн жауапкершiлiктен босатылады.
Егер жүк алушы темiр жолдың ысырапты тасымалдауға байланысты кiнәсiн дәлелдесе, онда аталған жағдайларда темiр жол жауапқа тартылады.
128. Темiр жол жүктiң жоғалуын, бұзылуын, жетiспеуiн және зақымдануын жүктi беру жөнiндегi шарт-контрактiдегi шотта жүк жөнелтушi көрсеткен баға есебiнен, қосымша құнға салынатын салықты ескере отырып өтейдi.
Жоғалған немесе жетiспеген жүк құнын өтеумен қатар, темiр жол жоғалған, жетiспеген жүктiң санына бара-бар мөлшерде осы жүк үшiн алынған тасымалдау төлемiн төлейдi.
Егер толық немесе жартылай жоғалған, бұзылған немесе зақымданған жүктiң құнын мұндай тәртiппен айқындау мүмкiн болмаса, онда оны Жүктердi тасымалдау ережелерiне сәйкес жүргiзiлетiн сараптама белгiлейдi.
Жарияланған бағалы жүк тасымалданған жағдайда темiр жол жүктiң жоғалғанын, бұзылғанын, жетiспеуiн немесе зақымданғанын жарияланған бағасының немесе оның жоғалған, бұзылған, жетiспейтiн немесе зақымданған бөлiгiне сәйкес мөлшерде, сондай-ақ бағаны жариялау алымын немесе алымның бiр бөлiгiн өтейдi.
Аталған өтеу мөлшерi:
егер бұзылудың немесе зақымданудың салдарынан осы жөнелтудiң барлық жүгiнiң бағасы түссе, онда осы толық жоғалған жүктi өтеу сомасынан;
егер зақымдану салдарынан осы жөнелтудегi жүктердiң бiр бөлiгiнiң ғана бағасы түссе, онда жүктiң бағасы түскен бөлiгiнiң жоғалғаны үшiн белгiленген өтеу сомасынан аспауға тиiс.
129. Жүктiң мерзiмi өтiп жеткiзiлгенi үшiн, оның iшiнде тiкелей аралас қатынастар тасымалдау кезiнде жолдың темiр жол бөлiгi үшiн темiр жол, егер мерзiмiн өткiзу өзiнiң кiнәсынан болмағанын дәлелдей алмаса, әрбiр кешiктiрiлген тәулiк үшiн тасымалдау көлемiнiң 5 процентi мөлшерiнде, бiрақ тасымалдау төлемiнiң 50 процентiнен асырмай жүк алушыға айыппұл төлейдi.
Жүк жөнелтушiге, жүк алушыға тиесiлi немесе олар жалдаған бос вагондарды берудi кешiктiргенi үшiн темiр жолдан да осындай мөлшерде айыппұл алынады.
130. Егер жеткiзу мерзiмi өткеннен кейiн жүк 7 күн iшiнде жүк алушының талап етуi бойынша оған бермесе, тiкелей аралас қатынастарда жүк тасымалдау кезiнде - жүктi тасымалдауға қабылдаған күннен бастап 30 күн өткенше, берiлмесе, онда жүк жөнелтушi мен жүк алушының жүктi жоғалған деп санауға және жүктi жоғалтқаны үшiн өтем талап етуге құқығы бар.
Бiрақ, егер жүк аталған мерзiм өткен соң келсе, онда жүк алушы жүктi қабылдауға және жоғалған жүк үшiн темiр жол төлеген соманы қайтарып беруге мiндеттi. Мұндай жағдайда жүктi темiр жол жалпы негiзде бередi.
131. Тасымалдауға тыйым салынған жүктi немесе жүктiң атауы не қасиетi темiр жол жүк құжаттамасында дұрыс көрсетiлмеген, тасымалдау кезiнде ерекше сақтық шараларын қолдануды талап ететiн жүктi бергенi үшiн жүк жөнелтушiден темiр жол шығындары үшiн салынатын айыптан басқа тасымалдаудың барлық қашықтығына ең жоғары тариф бойынша тасымалдау төлемiнiң 5 еселенген мөлшерiнде айыппұл алынады.
132. Жүк жөнелтушi, жүк алушы, кiрме темiр жолдардың иесi болып табылатын кәсiпорын темiр жолдың рұқсатынсыз қоғамдық парктiң вагондары мен контейнерлерiн өздерiнiң iшкi тасымалдауларына пайдаланғаны үшiн темiр жолға осы Жарғының 133, 134-баптарында белгiленген шамалардың 10 есе мөлшерiнде айыппұл төлейдi.
Бұл айыппұл вагондардың бос тұруы мен контейнерлердiң кiдiруi немесе оларды пайдаланғаны үшiн алынатын айыппұлдарға қарамастан алынады.
133. Жүк жөнелтушiнiң, жүк алушыны қаражатымен тиеуге, түсiруге немесе қайта тиеуге берiлетiн (вагондардың бос тұруы) белгiленген мерзiмнен асыра кiдiрткенi (тұрып қалғаны) үшiн жүк жөнелтушiден немесе жүк алушыдан, сондай-ақ салынып жатқан темiр жол желiлерiнде және осы желiлер қосылатын стансаларда вагондарды кiдiрткенi үшiн осы құрылысты жүзеге асырушы кәсiпорындардан немесе ұйымдардан айыппұл ұсталады.
Әмбебап вагондар (жабық, жартылай вагондар, платформалар), тұрып қалған кезде айыппұл мына мөлшерде ұсталады:
1-ден 6 сағатқа дейiн тұрып қалғанда - бiр вагон үшiн сағатына 8 теңге;
7-ден 12 сағатқа дейiн тұрып қалғанда - бiр вагон үшiн сағатына 16 теңге;
13-тен 18 сағатқа дейiн тұрып қалғанда - бiр вагон үшiн сағатына 24 теңге;
18 сағаттан аса тұрып қалғанда - бiр вагон үшiн сағатына 40 теңге.
15 минутқа дейiн бос тұрып қалу есепке алынбайды, 15 минут және одан да артық бос тұрып қалу толық бiр сағат деп қабылданады.
Цистерналар, цемент тасығыштар, транспортерлер, бункерлi жартылай вагондар, минерал тасушылар, және басқа да арнаулы вагондар (рефрижертордан басқа) тұрып қалғанда айыппұл мөлшерi екi есе, ал рефрижератор вагондары тұрып қалғанда - үш есе көбейедi.
Жүк алушыға, кiрме темiр жол иесiне байланысты себептермен тағайындалған стансада түсiрудi, қайта тиеудi күтiп тұрған вагондардың бос тұрғаны үшiн дәл осындай мөлшерлерде айыппұл алынады.
Жүк жөнелтушiге, жүк алушыға тиесiлi немесе олар жалдаған вагондардың темiр жолдарда бос тұрып қалуы кезiнде бос тұрғаны үшiн 50 процент мөлшерiнде айыппұл алынады.
Рефрижератор пойызының немесе рефрижератор секциясының вагондарын тиеуде, түсiруде немесе қайта тиеуден белгiленген мерзiмнен артық кiдiрткенi үшiн жүк жөнелтушiден, жүк алушыдан тиеуде, түсiруде немесе қайта тиеуде кiдiртiлген вагондар үшiн, сондай-ақ пойыздың немесе секцияның тиеу операцияларының соның күтiп тұрған вагондары үшiн де айыппұл алынады.
Вагондардың бос тұрғаны үшiн алынатын айыппұл жүктердi тасымалдау жоспарын орындамағаны үшiн алынатын айыппұлға қарамай ұсталады. Мұнда осы Жарғының 72-бабында қарастырылған шарт негiзiнде вагондарды пайдалану төлемi бойынша темiр жолдармен жұмыс iстейтiн жүк жөнелтушiлерден, жүк алушылардан жоғарыда аталған айыппұлдар ұсталмайды.
Жүктердi, соның iшiнде импорттық жүктердi кемеден тiкелей вагонға қайта тиеу кезiнде тораптық келiсiмге көзделген тәртiппен келiсiлген кемежайдың (айлақтың) тәулiктiк тапсырысында көрсетiлген вагондар саны темiр жолдың кiнәсынан берiлмеген кезде айлақта тұрып қалған кеме үшiн, сондай-ақ осы келiсiммен белгiленген мерзiмде олардың берiлмегенi үшiн темiр жол кемежайға (айлаққа) айыппұл төлейдi. Өздiгiнен жүретiн кеменiң бос тұрғаны үшiн бiр тәулiкке 5,5 теңге мөлшерiнде және өздiгiнен жүрмейтiн кеме үшiн - кемеден тиелмеген жүктiң әрбiр тоннасы үшiн 2,75 теңге мөлшерiнде айыппұл төленедi, рефрижератор кемесiнiң тұрып қалғаны үшiн айыппұл мөлшерi екi есе көбейедi.
134. Белгiленген мерзiмдерден артық контейнерлердi кiдiрткенi үшiн жүк жөнелтушiлер мен жүк алушылар, сондай-ақ салынып жатқан темiр жол желiлерiнде және осы желiлер түйiсетiн стансаларда контейнерлердi кiдiрткенi үшiн осы құрылысты жүзеге асыратын кәсiпорындар немесе ұйымдар мына мөлшерде айыппұл төлейдi:
брутто салмағы 30 тонна контейнерге сағатына 12 теңге;
брутто салмағы 20 тонна контейнерге сағатына 8 теңге;
брутто салмағы 10 тонна контейнерге сағатына 4 теңге;
брутто салмағы 5 тонна контейнерге сағатына 2 теңге;
брутто салмағы 3 тонна контейнерге сағатына 1 теңге;
брутто салмағы 3 тоннадан кем контейнерге сағатына 0,5 теңге.
Контейнерлердi кiдiрткенi үшiн айыппұл контейнерлерге жүк тасымалдау жоспарының орындалмағаны үшiн алынатын айыппұлға қарамастан ұсталады.
Бұл ретте осы Жарғының 72-бабында қарастырылған шарт негiзiнде контейнерлердi төлем бойынша пайдаланып темiр жолдармен жұмыс iстейтiн жүк жөнелтушiлерден, жүк алушылардан айыппұл алынбайды.
135. Жүк жөнелтушi мен жүк алушы вагондардың бос тұруы мен контейнерлердiң кiдiргенi үшiн айыппұл төлеуден:
а) егер вагондардың бос тұруы мен контейнерлердiң кiдiруi кiрме темiр жолдардағы қозғалыстың үзiлуiне әкеп соққан табиғи апат сипатындағы құбылыстардың себебiнен болған, сондай-ақ нәтижесiнде қолданылып жүрген ережелерге сәйкес тиеу-түсiру жұмыстарына тыйым салынған табиғи апат немесе кәсiпорында болған авариялар себебiнен болған жағдайда;
б) темiр жол жүк жөнелтушiнiң, жүк алушының тиеу-түсiру пункттерiндегi ең жоғары өңдеу техникалық қабiлетiнен артық мөлшерде вагондар (контейнерлер) берген жағдайда босатылады.
136. Егер жоспар мен мәлiмдемеде көзделген жүктердi тиеуге арналған бос вагондарды жүк жөнелтушiнiң тапсырысы бойынша беру жүк жөнелтушiге байланысты себептермен кiдiртiлген жүк жөнелтушi тиеу стансасында вагонды кiдiрткен барлық уақытқа осы Жарғының 133-бабында көзделген мүлiктiк жауапкершiлiкте болады немесе 72 бабының негiзiнде төлем жасайды. Егер жүк жөнелтушi осы вагондарды пайдаланудан бас тартқаны жөнiнде мәлiмдесе, бұл төлем немесе айыппұл, станса осындай мәлiмдеме алғанға дейiн есептеледi.
Жүк жөнелтушi өзiнiң өтiнiшi бойынша стансаға келген арнаулы бос вагондарды тиеуден бас тартқан кезде және есептiк тәулiк iшiнде осы стансада оны басқа жүк жөнелтушiлердiң пайдалану мүмкiншiлiгi болмағанда, темiр жол одан жүктердi тасымалдау жоспарын орындамағаны үшiн алынатын айыппұлдан басқа осы вагондардың жөнелту стансасынан тиеу стансасына дейiнгi, бiрақ 300 километрден аспайтын жүрiс үшiн тариф бойынша төлем алады.
137. Жүк жөнелтушiнiң экспортқа өнiм берудiң нормативтiк талаптарын бұзғаны үшiн, соның салдарынан шекаралық және кемежай маңы стансаларында экспорттық жүктерi бар вагондар мен контейнерлердi кедендiк, шекаралық немесе басқа бақылау органдары кiдiрткенi үшiн, сондай-ақ осы себептермен оларды теңiз, өзен кемежайы немесе шетел темiр жолдары қабылдаудан бас тартқан кезде жүк жөнелтушi бiр вагон үшiн 10 мың теңге және бiр контейнер үшiн 4 мың теңге мөлшерiнде айыппұл төлейдi.
Бұған қоса стансада вагондардың, контейнерлердiң нормативтен артық мәжбүрлi бос тұруын болдырған жақ осы Жарғының 133, 134-баптарында көзделген жауапкершiлiкте болады.
138. Вагонды, контейнердi жүк көтерiмдiлiгiнен (сыйымдылығынан) асырып жүк тиегенi үшiн жүк жөнелтушi осы жүктi тасымалдау тарифiнiң бес есе мөлшерiнде айыппұл төлейдi.
Сонымен бiрге, жүк жөнелтушi вагонды, контейнердi рұқсат етiлген нормадан асыра тиеуiнiң салдарынан пайда болған апат жағдайында темiр жолға шығындарды төлейтiн болады.
139. Жүк тиеуге тазаланбаған жылжымалы құрамды беруге жүк жөнелтушiнiң, кемежайдың, айлақтың, сондай-ақ темiр жол құрылысын жүзеге асырушы кәсiпорынның немесе ұйымның келiсiмiмен жол берiледi. Бұл жағдайда темiр жол осы вагондар мен контейнерлердi тазалауға және тиеуге мiндеттi жүк жөнелтушiнiң, кемежайдың, айлақтың сондай-ақ темiр жол желiсiн салушы кәсiпорынның немесе ұйымның пайдасына жәй вагон үшiн 200 теңге, арнаулы вагон үшiн 400 теңге және контейнер үшiн 100 теңге мөлшерiнде айыппұл төлейдi. Вагондар мен контейнерлердi тазалау үшiн жүк жөнелтушiлерге, кемежайға, айлаққа, сондай-ақ темiр жол желiсiн салушы кәсiпорынға немесе ұйымға тараптардың келiсiмi бойынша айқындалатын уақыт берiледi.
Жүк алушы, кемежай, айлақ, сондай-ақ темiр жол желiсiн салушы кәсiпорын немесе ұйым түсiруден (құйып алудан) кейiн тазаланбаған жылжымалы құрам мен контейнерлердi тапсырғаны үшiн темiр жолдың пайдасына аталған мөлшерде айыппұл төлейдi.
140. Темiр жол берген жылжымалы құрам немесе контейнерлер, алынбалы тасымалдау құралдары мен орау құралдарын зақымдаған немесе жоғалтқан кезде жүк жөнелтушi, жүк алушы, кемежай, айлақ, сондай-ақ басқа кәсiпорындар мен ұйымдар, оның iшiнде темiр жол желiсiн салушылар оларды жөндеуге немесе оларды зақымдаған немесе жоғалтқан кездегi бағалар бойынша жылжымалы құрамның зақымданған (жоғалған) бөлiгiнiң контейнердiң, алынбалы тасымалдау құралдары құнының бес есе мөлшерiнде темiр жолға айыппұл төлеуге мiндеттi.
Жүк жөнелтушi, жүк алушы, кемежай, айлақ, сондай-ақ басқа кәсiпорын, ұйым, оның iшiнде темiр жол желiсiн салуды жүзеге асырушылар зақымданған жылжымалы құрамның салдарынан болған темiр жол шығындарының айыппұлмен немесе жөндеу құнымен жабылмаған бөлiгiн өтейдi.
141. Темiр жол кәсiпорындарға, мекемелерге, ұйымдарға тиесiлi жылжымалы құрамдарды немесе контейнерлердi зақымдаған кезде темiр жол оларды жөндеуге немесе зақымдалған (жоғалған) жылжымалы құрам немесе контейнерлер бөлiгi құнының бес есе мөлшерiнде иелерiне айыппұл төлеуге, сондай-ақ айыппұлмен немесе жылжымалы құрам немесе контейнер иесiнiң жөндеу құнымен жабылмаған басқа шығындарын өтеуге мiндеттi.
Темiр жол зақымдаған немесе жоғалтқан жалға алынған жылжымалы құрамды ауыстыру тәртiбi жалдау туралы шартта көзделедi.
Кәсiпорындарға, ұйымдарға немесе мекемелерге тиесiлi темiр жол жоғалтқан вагондардың, контейнерлердiң орнына темiр жол олардың талап етуi бойынша уақытша тегiн пайдалануға вагондар мен контейнерлер беруге, ал 3 ай өткен соң вагондар мен контейнерлердi жоғалтқандардың орнына беруге мiндеттi.
142. Жүк жөнелтушiлерге, жүк алушыларға тиесiлi немесе олар жалға алған бос вагондар ұзақ уақыт бос тұрып қалғанда темiр жол жалдау шарты бойынша осы вагондарды бiр бағытта, сондай-ақ қатынасатын аудандарға жүктердi тасымалдауға пайдалануы мүмкiн.
Жүк жөнелтушiге, жүк алушыға тиесiлi немесе олар жалға алған вагондарды темiр жол өз бетiнше алғанда темiр жол оларға осы Жарғының 133, 134-баптарында белгiленген шаманың он есе мөлшерiнде айыппұл төлейдi.
Осы айыппұл вагондардың, контейнерлердiң бос тұрғаны үшiн айыппұл немесе оларды пайдаланғаны үшiн алынған төлемнен бөлек алынады.
143. Жүк тағайындалған стансаға келгенде тасымалдау шартындағы барлық құқықтар мен мiндеттер станса жүктiң келуi туралы алдын ала хабарлаған жүк алушыға көшедi.
Бұл ретте жүк алушы жүк жөнелтушiнiң дұрыс емес iс-әрекетiнiң салдарынан тасымалдауға байланысты темiр жолға төленген барлық айыппұлдарды, алымдарды, сондай-ақ шығындар мен зияндарды өтеудi жүк жөнелтушiден талап етуге құқылы.
Егер жүк тағайындалған станса ауданында жоқ жүк алушыға жiберiлген болса, осы жүк тасымалдау үшiн түпкiлiктi есеп айырысу жөнiндегi темiр жол алдындағы барлық жауапкершiлiк жүк жөнелтушiге жүктеледi.
144. Тиеу мен түсiруге вагондар кiрме темiр жолдарды пайдалану шартында немесе вагондарды беру мен алу шартында көзделген мерзiмнен 15 минуттан артық кешiгiп берiлгенi үшiн темiр жол жүк жөнелтушi мен жүк алушыға бiр вагон үшiн сағатына 8 теңге мөлшерiнде айыппұл төлейдi.
Вагондарды жинау темiр жол локомотивiмен жүргiзiлгенде немесе вагондар кiрме темiр жолдардан қабылданғанда кiрме темiр жолдардағы тиеу-түсiру орындарынан вагондарды жинау темiр жолдың кiнәсынан 15 минуттан аса кiдiртiлген кезде темiр жол жүк жөнелтушiге, жүк алушыға осы Жарғының 133-бабында көзделген мөлшерде айыппұл төлейдi.
Бұл айыппұл кiрме темiр жолдарды пайдалану шартында немесе вагондарды беру мен алу шартында көзделген мерзiм өткен сәттен вагондарды алу мерзiмi өткен сәттен бастап барлық кiдiрген уақытта ұсталады.
15 минуттан аса кiдiру толық бiр сағат деп қабылданады.
145. Темiр жол жолаушыдан тасымалдауға қабылданған багаждың жоғалғаны, жетiспегенi, бұзылғаны немесе зақымданғаны, сондай-ақ кешiктiрiп жеткiзгенi үшiн, егер жоғалту, жетiспеушiлiк, бұзылу немесе зақымдану, сондай-ақ мерзiмiнен кешiктiру өзiнiң жазығынан болмағандығын дәлелдей алмаса, толық мүлiктiк жауапкершiлiкте болады.
Жолаушыдан қабылданған багаждың жоғалғаны, бұзылғаны, жетiспегенi немесе зақымданғаны үшiн темiр жол:
а) тасымалдауға қабылданған құндылығы жарияланған багаж үшiн жарияланған құны мөлшерiнде және құнын жариялау үшiн алынған алымдар немесе алымның бiр бөлiгi мөлшерiнде;
б) тасымалдауға қабылданған құндылығы жарияланбаған багаж үшiн - тарифте көзделген мөлшерде, егер жолаушы жоғалған, жетiспеген, бұзылған немесе зақымданған багаждың нағыз құнын дәлелдесе - нағыз құны мөлшерiнде жауапқа тартылады.
Багажды кешiктiрiп жеткiзгенi үшiн темiр жол толық емес тәулiктi толыққа есептеп, бiрақ тасу төлемiнiң 50 процентiнен асырмай әрбiр күн үшiн тасу төлемiнiң 10 процентi мөлшерiнде айыппұл төлейдi.
Багажды кешiктiрiп жеткiзу багаж келуге тиiс күннiң 24 сағатынан бастап есептеледi.
Багажды кешiктiрiп жеткiзгенi үшiн айыппұлды жолаушының талап етуi бойынша құрастырылған актiнiң негiзiнде багаж бергенде тағайындалған станса бастығы төлейдi.
Жолаушының өзiмен алып жүретiн қол жүгiнiң бүтiндiгi мен түгелдiгiн қамтамасыз ету осы жолаушының мiндетi болып табылады.
Жүкбагажының жоғалғаны, бұзылғаны, жетiспегенi немесе зақымданғаны үшiн темiр жол жүктердiң жоғалғаны, бұзылғаны, жетiспегенi немесе зақымданғаны үшiн белгiленген тәртiппен жауапкершiлiкте болады.
Жолаушы пойызының кешiккенi үшiн темiр жол өз кiнәсынан кешiктiрiлген әрбiр сағатқа билет құнының 3 процентi мөлшерiнде жолаушыға айыппұл төлейдi, бұған қоса, егер жолаушы зиян шексе, оның орнын толтырады. Алынған айыппұлдың сомасы билет құнынан аспауға тиiс.
Кiнәсынан жолаушы пойызы кешiккен темiр жолдың немесе басқа шаруашылық жүргiзушi субъектiлердiң жауапкершiлiгiн белгiлеу тәртiбi, сондай-ақ кешiккенi үшiн жолаушыларға айыппұл төлеу тәртiбi Қазақстан темiр жолдары бойынша Жолаушыларды, багажды және жүкбагажын тасымалдау ережелерiмен айқындалады.
146. Тасымалдауға тапсырылатын багажда багажбен тасымалдауға тыйым салынған заттар (112-бап) табылған кезде багаж иесi багаж тасу құнының он есе мөлшерiнде айыппұл төлейдi, ал тиiстi жағдайларда қылмыстық жауапкершiлiкке тартылады.
VII БӨЛIМ
Актiлер, талап етулер, қуынымдар
147. Темiр жолмен тасымалдау кезiнде темiр жолдың, жүк жөнелтушiнiң, жүк алушының және жолаушылардың мүлiктiк жауапкершiлiгiне негiз болуы мүмкiн жағдайлар темiр жолдар жасайтын коммерциялық актiлермен, жалпы нысандағы актiлермен, техникалық және басқа да актiлермен куәландырылады.
Коммерциялық актiлер мына жағдайларда:
а) жүк немесе багаждың атауының салмағының, орын санының тасымалдау құжатында көрсетiлген деректермен үйлеспеуiн;
б) жүк немесе багаждың бұзылуы және зақымдануы;
в) жүк немесе багаж құжатсыз, сондай-ақ құжат жүксiз немесе багажсыз табылғанын;
г) темiр жолға ұрланған жүктiң немесе багаждың қайтарылғанын;
д) құжат бойынша жүк беретiн тауар кеңсесiнде (кассасында) ресiмделгеннен кейiн 24 сағаттың iшiнде темiр жолдың жүктi кiрме темiр жолдарға бермегенiн куәландыру үшiн жасалады. Бұл жағдайда коммерциялық акт жүк алушының талап етуi бойынша ғана жасалады.
Жоғарыда аталған жағдайларда темiр жол өзi немесе осы жағдайлардың тым болмаса бiрiнiң бар екенiн жүк не багаж жөнелтушi немесе алушы көрсеткен кезде темiр жол коммерциялық акт жасауға мiндеттi.
Коммерциялық актiлердiң, сондай-ақ жалпы нысандағы актiлердiң, техникалық актiлер мен басқаларын құрастырудың тәртiбi Жүк тасымалдау ережелерiмен белгiленедi.
148. Темiр жолға осы Жарғыдан туындайтын қуыным жасаудан бұрын оған талап қойылуы мiндеттi.
Темiр жолға талап қоюға тиiстi жағдайларда қуыным жасауға мыналардың:
а) жүгi жоғалған жағдайларда - жүктiң келмегенi туралы тағайындалған стансаның белгiсi бар жүк түбiртегiн, ал жүк түбiртегiн көрсету мүмкiн болмаған жағдайда - банкi растаған жүктiң құнының төленгенi туралы құжатты және жүктiң келмегенi туралы тағайындалған стансаның белгiсi бар жүктi темiр жолдың жөнелткенi туралы анықтаманы көрсеткен жағдайда жүк алушының;
б) жүгi жетiспеген, бұзылған және зақымданған жағдайда - өзiне темiр жол берген темiр жол жүк құжаттамасы мен коммерциялық актiнiң түпнұсқасын немесе коммерциялық актi (ол жоғалған жағдайда) жасалғаны туралы темiр жолдың белгiсi бар жүк құжаттамасының түпнұсқасы немесе темiр жолдың коммерциялық актi жасаудан бас тартуына шағым бергенi туралы құжаттарды көрсеткен жағдайда жүк алушының;
в) жүк дер кезiнде жеткiзiлмегенде жүк құжаттамасының түпнұсқасын көрсеткен жағдайда жүк алушының;
г) жүк беру кiдiртiлгенде - жүк құжаттамасы мен коммерциялық актiнi көрсеткен жүк алушының;
д) багаж жоғалғанда - багаж түбiртегiн ұсынушының, багаж жетiспеген, бұзылған, зақымданған немесе багаж кешiктiрiп жеткiзiлген жағдайда - жетiспеу, бұзылу, зақымдану туралы темiр жол берген коммерциялық актiнi немесе багаждың кешiктiрiп жеткiзiлгенi туралы жалпы нысандағы актiнi ұсынушының құқығы бар. Тиiстi түрде табыстау шартымен немесе сенiмхатпен ресiмделген кезде жүк алушы мен жүк жөнелтушi талап қою мен қуыну жөнiндегi өз құқықтарын өзге заңды тұлғаларға табыстай алады.
Төлемдердi, алымдар мен айыппұлдарды артық алу жөнiнде талап қою және оны қарау тәртiбi Жүк тасымалдау ережелерiмен белгiленедi.
149. Жүктердi тасымалдаудан туындайтын талаптар тағайындалған темiр жол басқармасына қойылады.
Тiкелей аралас қатынастарда жүктердi тасымалдаудан туындайтын талаптар:
а) егер соңғы пунктi темiр жол стансасы болса, тағайындалған темiр жол басқармасына;
б) тасымалдаудың соңғы пунктi (кемежай, айлақ және т.с.с.) болып табылатын басқа тиiстi көлiк кәсiпорнына (органға) қойылады.
Жолаушылар мен багажды тасымалдаудан туындайтын талап қоюлар талап етушiнiң қалауынша жөнелту немесе тағайындалған темiр жол басқармасына қойылуы мүмкiн.
Жүк жөнелтушiнiң, жүк алушының айыппұл туралы талап қоюлары тиiсiнше жөнелту немесе тағайындалған темiр жол басқармасына қойылады.
Кәсiпорындарға, ұйымдарға, мекемелерге тиесiлi немесе олар жалдаған жылжымалы құрам мен контейнерлердi темiр жолдың зақымданғаны туралы талап қоюларды аталған жылжымалы құрам немесе контейнер иесi не жалдаушы тұратын жердегi темiр жолдар қарайды.
Темiр жол бастығы талап қоюды қарауды темiр жол және стансалардың бөлiмшелерiне жүктей алады.
150. Жалпы сомасы 100 теңгеден кем емес бiрнеше құжаттамасы бойынша бiр мезгiлде келген жүктi кешiктiрiп жеткiзгенi үшiн айыппұл алу туралы талап қоюлардан, сондай-ақ азаматтардың талап қоюынан басқа, әрбiр жүк құжаттамасы бойынша 100 теңгеден кем сомаға жүк жөнелтушiнiң, жүк алушының және темiр жолдың талап қоюына тыйым салынады.
151. Талап қою арызына талап қоюды растайтын осы Жарғының 148-бабында көрсетiлген түпнұсқа құжаттар қоса берiлуге тиiс.
Жүктiң жоғалуына, жетiспеуiне, бұзылуына немесе зақымдануына қатысты талап қоюға талап қою құқығын растайтын құжаттардан басқа, жiберiлген жүктiң саны мен нақты құнын (алынбаған табыстар мен жүзеге асырылмаған нақты шығындарды қоспағанда) немесе жетiспейтiн жүктiң, бөлшектiң, қосалқы бөлшектiң және т.б. құнын растайтын құжаттар қоса берiлуге тиiс.
152. Темiр жолдарға алты ай мерзiм iшiнде талап қойылуы, ал айыппұл төлеу жөнiнде 45 күннiң iшiнде талап қойылуы мүмкiн.
Көрсетiлген мерзiмдер:
а) жүк немесе багаждың бұзылғанын, зақымданғанын немесе жетiспегенiн өтеу туралы талап қоюлар бойынша жүк немесе багаж берiлген күннен бастап;
б) жүктiң жоғалғаны үшiн өтем жасау туралы талап қоюлар бойынша - жеткiзу мерзiмi бiткен күннен бастап 7 тәулiк өткеннен бастап;
в) тiкелей аралас қатынаста тасымалдаудан туындайтын жүктiң жоғалуы үшiн өтем жасау туралы талап қоюлар бойынша - жүк тасымалдауға қабылдаған күннен 30 күн өткеннен бастап;
г) багаж жоғалғаны үшiн өтем жасау туралы талап қоюлар бойынша - багажды жеткiзу мерзiмi бiткен күннен кейiн 7 тәулiк өткеннен бастап;
д) жүктi немесе багажды кешiктiрiп жеткiзгенi туралы талап қоюлар бойынша - жүктi немесе багажды берген күннен бастап;
е) вагондардың бос тұруы мен контейнерлердiң кiдiргенi үшiн айыппұлды қайтару туралы талап қоюлар бойынша - айыппұлдың төленгенi туралы темiр жолдың инкассалық тапсырмасының (шотының) көшiрмесiн талап қоюшы алған күннен бастап;
ж) тасымалдау жоспарының орындалғаны үшiн айыппұл алу туралы талап қоюлар бойынша - айыппұлды төлеу үшiн жүк тасымалдау ережелерiмен белгiленген мерзiм аяқталғаннан бастап;
з) кәсiпорындарға, мекемелерге тиесiлi немесе олар жалдаған вагондарды темiр жолдың өз бетiнше пайдаланғаны үшiн айыппұл алу туралы талап қоюлар бойынша - кәсiпорындарға мекемелерге тиесiлi немесе олар жалдаған вагондарды тiркелген пунктiне жеткiзу мен қайтару мерзiмi өткеннен бастап;
и) қалған барлық жағдайларда - талап қою үшiн негiз болып табылатын оқиға болған күннен бастап есептеледi.
153. Темiр жол түскен талап қоюды қарауға және оның нәтижесi туралы өтiнiш берушiге талап қоюды алған күннен бастап мына мерзiмдерде мәлiмдеуге мiндеттi:
а) 3 ай iшiнде - темiр жол қатынасына тасымалдаудан туындаған талап қоюлар бойынша;
б) 6 ай iшiнде - тiкелей аралас қатынаста тасымалдаудан туындаған талап қоюлар бойынша;
в) 45 күннiң iшiнде - айыппұл төлеу туралы талап қоюлар бойынша;
г) 30 күн iшiнде азаматтардың кәсiпкерлiк қызметке қатысы жоқ жүктердi, жолаушыларды, багаж бен жүкбагажын тасымалдаудан туындайтын талап қоюы бойынша.
154. Темiр жол талап қоюды iшiнара қанағаттандырған немесе қабылдамаған кезде мәлiмдемеде қолданылып жүрген заңдарға немесе осы Жарғының тиiстi бабына сiлтеме жасала отырып, темiр жол шешiмiнiң негiзi көрсетiлуге тиiс. Бұл жағдайда талап қою өтiнiшiнде ұсынылған құжаттар өтiнiш берушiге қайтарылады.
Егер талап қоюды қарау кезiнде жүктiң мекен-жайы өзгергенi немесе басқа жүк алушыға берiлгенi анықталса, онда өтiнiш бойынша жүктiң мекен-жайы өзгертiлген нағыз жүк алушымен немесе ұйыммен тiкелей есеп айырысу үшiн талап қою өтiнiш берушiге жүктiң қайда, қашан және нақты кiмге берiлгенiн, өтiнiшi бойынша жүк мекен-жайының өзгертiлген немесе жүк берiлген ұйымның аты көрсетiле отырып қайтарылады.
155. Темiр жолға осы Жарғыдан туындайтын қуынымдар темiр жол талап қоюды қанағаттандырудан толық немесе жартылай бас тартқан кезде немесе осы Жарғының 152-бабында көрсетiлген мерзiм iшiнде темiр жолдан жауап алынбаған кезде ғана жасалуы мүмкiн.
Аталған қуынымдар белгiленген ведомстволық бағыныстылыққа, соттылыққа, сәйкес талап қойылған темiр жол басқармасы орналасқан жердегi сотқа темiр жолдың жауабын алған күннен бастап екi ай iшiнде немесе жауап беру үшiн белгiленген мерзiм өткен күннен бастап берiледi.
156. Осы Жарғыдан туындайтын темiр жолдардың жүк жөнелтушiлерге, жүк алушылар мен жолаушыларға қуынымдары белгiленген ведомстволық бағыныстылыққа, соттылыққа сәйкес алты айдың iшiнде сотқа берiлуi мүмкiн.
Бұл алты ай мерзiм:
а) тасымалдау жоспарын орындамағаны үшiн айыппұл алу бойынша айыппұл төлеу үшiн белгiленген бес күндiк мерзiм аяқталғаннан бастап;
б) қалған барлық жағдайларда - iзденуге негiз болған оқиға күнiнен бастап есептеледi.
157. Талап қоюдың танылған сомасына немесе соттың шешiмiмен төленетiн сомаға темiр жол жылдық 5 процентiн төлейдi.
Проценттер талап қою берiлген күннен бастап ақша аудару немесе төлеу күнiне дейiн есептеледi.
Жүк жөнелтушiлер мен жүк алушылар да жүк тасымалдаудан туындаған талаптар бойынша осындай проценттердi төлейдi.
Барлық жағдайларда да айыппұл туралы iзденулер мен талап қоюлар бойынша проценттер есептеледi.
Айыппұлдар туралы талап қоюлар мен қуынымдар бойынша барлық жағдайда проценттер есептелмейдi.
VIII БӨЛIМ
Сақтандыру
158. Қолданылып жүрген заңдарға сәйкес темiр жол көлiгiнiң жолаушылары жол жүру уақытына, сондай-ақ отырғызу хабарланған сәттен бастап стансада, вокзал аумағында (үйiнде) болған кезеңге бақытсыз оқиғадан мiндеттi сақтандыруға жатады.
Жолаушыларды мiндеттi сақтандыруды темiр жолмен шарт жасаған кез-келген сақтандыру ұйымы жүзеге асырады.
Мiндеттi сақтандырумен қатар жолаушылар өздерi қалаған кез-келген сақтандыру компанияларында (ұйымдарында) жол жүру кезiнде бақытсыз оқиғадан ерiктi сақтандырудың бiр немесе бiрнеше шартын жасай алады.
Сақтандырылған жолаушы көлiкте ұшыраған әрбiр бақытсыз оқиға туралы темiр жол акт жасауға және оны жолаушыға, ол қайтыс болған жағдайда оның мұрагерiне тапсыруға мiндеттi.
159. Жүк жөнелтушi, жүк алушы, өзге заңды немесе жеке тұлға (сақтандырушы) ерiктi түрде өз жүгiн (багажын) тасымалдау уақытына кез-келген сақтандыру ұйымында сақтандыра алады. Сақтандырылушы мен сақтандырушы арасындағы қарым-қатынас сақтандыру шартымен айқындалады.
2 бөлім. ЖҮК ТАСИТЫН ЖӘНЕ КОММЕРЦИЯЛЫҚ ОПЕРАЦИЯЛАРДЫҢ ОРЫНДАЛУЫНА АРНАЛҒАН ТЕХНИКАЛЫҚ ҚҰРАЛДАР
2.1 тақырып. Жүк тасымалы стансалары
Жұмысына байланысты станция: жолаушылар, жүк және біріккен болып бөлінеді. Жүк станциясындағы жүктерге байланысты операциялар: тиеп-түсіру, бір көліктен екінші көлікке немесе бағыттан келесі бағытқа (бір жолдан екінші жолға), темір жолдағы кірме жолдардағы мекеме және ұйымдастыру операциялар орындалады.
Жүк станциясы мынадай түрге бөлінеді:
Тиеу – көбінесе жүкті тиеу және аз мөлшерде түсіруді жүзеге асырады. Жаппай тиеу операциялары көбінесе кірме жолдарында, көмір шахталарында, кесу жолдарында, карьерлерде, байыту фабрикаларында, элеваторларда және т.б. орындалады.
Түсіру – тиеуге қарағанда түсіру жұмыстары көп орындалады. Мұндай станциялар көбінесе өндірістік және әкімшілік орталықтарда орналасады. Бұл станцияларға кірме жолдары, электр станциясы, қойма, азық-түлік мекемесі, баз,жеңіл металл өндіру өндірісімен шектеседі.
Қайта тиеу – жүктерді бір вагоннан екінші вагонға, бір жолдан екінші жолға, бір көліктен екінші көлікке қайта тиеу операциялары жатады. Қайта тиеу стансасына шекаралық стансалар, порттық пен қатар кең және тар жолдар арқылы кіретін стансалар жатады.
Тиеп-түсіру – жүктерді тиеу және түсіру операциялары бірдей көлемде атқарылады.
Ірі темір жол тораптарында станциялар арнай бір жүк түрін: көмір, дән, құрылыс материалдары, жеке-дара жүктер, контейнерлердегі жүктер және т.б. өңдейтін болып бөлінеді. Бұл станцияларды мамандандырылған деп атайды.
Станциядағы коммерциялық операциялар. Темір жолдағы жүк тасымалдау сәйкесінше коммерциялық операциялар орындайтын станса аралығында жүзеге асырылады. Бұл операцияларға: тасымалдауды қабылдау, вагондарға жүк тиеу, вагондардан жүктерді түсіру, автокөліктерге жеткізіп тиеп беру, сонымен қатар одан түсіріп алу, сәйкесінше жүк салмағын ексеру, жүктерді жалпы пайдалану орындарында уақытша сақтау, тасымалдау құжаттарын тіркеу, кірме жолға вагондарды тіркеу және керісінше, вагондардың тұруын тіркеу т.б.
Барлық стансаларда орындалатын коммерциялық операциялар «2 Тарифтік басшылық №4 кітабында темір жол стансасының әліппе тізімі бойынша жазылған.
Жүк шаруашылығының құрылғылары мен құрылыстары. Темір жолдың жарғысына сәйкес стансадағы жүк операцияларын орындау үшін құрылғылары мен құрылыстары қуаты мен өткізу қабілеті жағынан тапсырылған көлемді тасымалдауды, жүктің толық сақталуын, жылжымалы құрамды уақытылы өңдеуді және тиеп-түсіру жұмыстарын механизациялауға сай болуы керек.
Қабылдау мен беру, тиеу, түсіру және жүкті уақытша сақтау үшін станцияларға ашық платформалар және жабық қоймалар тұрғызылады.
Ірі станцияларда жүктің жеке бір түрін өңдеу үшін мамандандырылған қоймалар тұрғызады: контейнер пунтк, кішігірім жіберулерге арналған сұрыптау платформалары, ауыр жүктерге арналған алаңдар, сусымалы және төгілмелі жүктерге арналған қоймалар, мал тиейтін платформалар, суару пунктері, изотермиялық вагондарды жабдықтау құрылғылар және т.с.с.
Ашық жылжымалы құрамдағы жүктің тиеу габаритін тексеру үшін габарит қақпаларын (сурет 2.1) тұрғызады.

2.1 сурет Габарит қақпасы
2.2 Жүк алаңдары және тауар кеңселері
Тауарлық кеңселер жүктік тасымалдауды рәсімдеуге және тағайындауға арналған және жүк жөнелтушілер мен жүкқабылдаушылардың есебі, сонымен қатар жүкті тасымалдаудағы басқа да операцияларды орындауға арналған.
Таурлық кеңселер үлкен көлемді тиеп-түсіру операциялары орындалатын кірме жолдарда орналасады.
Тауарлық кеңселердің жұмыскерлер саны жұмыс көлеміне байланысты және олар жүктік кассир, оператор, информатордан тұрады. Тауарлық кеңселерді басшы және жүктік кассир басқарады.
Келушілер мен тасымалдауды рәсімдеушілерге арналған тауарлық кеңселерде тұйықталған бөлме тағайындалады. Әр кассаның терезелеріне кассада орындалатын операциялар туралы мәлімет ілінеді. Сонымен қатар бұл бөлмеде хабарламалар, тауарлық кеңселердің жұмыс істеу тәртібі, әр құжаттарды толтыру, үлгілері, жүктерді қабылдау және аз-аздап жіберу кестесі және тағы да бұл бөлмеде арыз бен ұсыныс кітапшасы болады.
Тауарлық кеңселердегі жұмыскерлерге арналған бөлмеде мыналар болуы тиіс: ыңғайлы жұмыс істеу шарттары және тасымалдық, есептік, ақшалық құжаттардың сенімді сақталуы қамтамасыз етілуі тиіс, сонымен қатар сейфтер, ақпаратшыларға арналған телефон кабиналары, мұрағат құжаттарын сақтау үшін шкафтар, құжаттарды басып шығару үшін жазатын машиналар, қалып (штемпель) жиыны болуы тиіс.
Тауарлық кеңселер есептік, есеп беру және басқа да операцияларын автоматтандыру және механизациялауға арналған есептеу орталықтары мен ұйымдастыру техникасы бар байланыс құралдары мен жабдықталады.
Тауарлық кеңседегі тасымалдауды үйлестіру. Тиелген вагонның қалыпқа сәйкес екенін бақылап, тауарлық кеңседе қабылданған тауардың үйлестірімділігін келіп түскен жүкқұжатқа (накладной) қарап тексереді. Сосын жүру ақысы мен алымы (сборы) анықталады, қажетті ақпараттар жүкқұжатқа енгізіледі де жол тізімдемесі (дорожная ведомость) құрылады. Жүк жіберушімен есептескен соң оған жүкті қабылдау туралы қиып (квитанция) беріледі.
Тауарлық кеңседе жүкқұжатты үйлестіру келесі үлгі бойынша рәсімделеді. «Мөрқалып және ерекше белгіге арналған орын» графасында пойыз құрамындағы вагондардың тәртіппен қорғалуын, қауіпсіздігін немесе жүк габаритсіздігін, маршрутын және т.с.с. белгілерді көрсетеді. «Жүкқұжат №...» графасында жол тізімдемесінің нөмірі жазылады. Жол құралдарымен тиеу барысында вагондар жайлы берілгендер және вагонды тиеу техникалық нормалары жазылады. Баратын станция мен жіберілетін станцияның біріккен желілік белгі номері (код) мен нақты атауын мөрқалыппен басады.
Қосымша алым мен жүк өткізу төлемдер, сонымен қатар тарифті қолдануға қажетті анықтамалар «Тарифті белгіде» және «Төлем есебінде ... км» графасында көрсетіледі. «Жіберу кезінде алынды» графасында барлық есептелген төлемнің жалпы сомасын жазба түрде көрсетеді. Бұл сома тауар кассирінің қолы мен куәландырылады. «Жүкті тасымалдауға қабылдау уақыты» графасында стансаның жүкті қабылдау күні көрсетілген күнтізбелі мөрқалып қойылады.
5. Темiр жолдың кiру жолдары
5.1 Темiр жолдың кiру жолдары және өнеркәсiптiк кәсiпорындар
Әр түрлі жеке меншік ішкі және сыртқы кәсіпорындардың тасымалдауларын өнеркәсіптік көлік ұйымдастырады. Өнеркәсiптiк көлiктiк тасымалдау жұмысында темiр жол өте зор орын (70—80 % ортақ көлем) алады.
Өнеркәсiптiк темiржол көлiгi, бiр жағынан, (технологиялық тасымалдаулар) өндiрiстің ажырамас құрама бөлiгi болып табылады, ал екінші жағынан (айналыс саласындағы операция) ҚР бiртұтас көлiк жүйесінің ең маңызды буыны болып табылады.
Өнеркәсiптiк темiржол көлiгi төрт негізгі пішіндегі ортақ емес иеленудегі темiр жол қызметін қарастырады: кәсiпорын сала аралық өнеркәсiптiк темiржол көлiгiнiң, темiр жолдармен, ұйымдары, салалық бiрiккен көлiк шаруашылықтары, көлiк цехтармен.
Өндірістік темір жол көлігі - бұл технологиялық кешен, заттар, өнімдерді және еңбек құралдарын өніру барысында жүйелі түрде тасымалдауын қамтамасыз ету, сонымен қатар, магистралдiк темiржол көлiгiмен өзара iс-әрекетте болу. Көлiктiң басқа түрлерiмен және қозғалу құралдарымен бірге өнеркәсiптiк темiржол көлiгi кәсiпорынның iшiнде технологиялық байланыстарды жүзеге асырады, сонымен бiрге кәсiпорындардың арасындағы технологиялық бiрiктiрулердi қамтамасыз ету үшiн және қызметкерлердiң кәсiпорынның iшiнде ауысу үшiн пайдаланады. Ол сыртқы және iшкi болып бөлінеді.
Сыртқы өнеркәсiптiк көлiк шикiзат, отын, жабдықты кәсiпорынмен және магистралдiқ көлiктен дайындамаларды және магистралдiқ тасымалдауға дайын өнiмнiң беруiн қамтамасыз етедi.
Ішкi (немесе өндiрiс iшiндегi) өнеркәсiптiк көлiк технологиялық тасымалдаулар, цех аумағында еңбек заттарын басқа бiр жұмыс орынынан екінші бір орынға алмастыруды және кәсiпорын шегiндегі бiр цехтан басқа бір цехқа ауыстыруды орындайды.
Өнеркәсiптiк көлiктің барлық түрімен атқарылатын операцияларды кәсiпорынның өндiрiстiк процестiң құрама элементтерi сияқты қарау керек.
Жол табаны қалыпты (1520 мм) өндіріс көлігіндегі темір жолдың жалпы ұзындығы пацдаланатын магистралдік жол ұзындығынан асады. Жеке кәсіпорындардағы металлургиялық, химия және көмiр қазатын өндірістегі жол ұзындығы 300 және одан асатын шақырымдарды құрайды.
Өнеркәсiптiк темiржол көлiгiнiң ерекшелiгi, сол немесе басқа өндiрiстегі, бұл өндiрiстiң мiнездемесімен анықталады. Өндіру өнеркәсібінде мысалы, оның жұмысы пайдалы қазбаның жату тереңдігіне байланысты, аршу жұмысына, өндiрудiң кезеңдiлiгi, транштардың ұзындығы, өндіретін техниканы пайдалануға және т.б.. Қара металлургияда кесектердi тасымалдау арнаулы арбашалардағы изложницаларда, балқытылған шойын кәдiмгi шойын тасығыштарда немесе миксер түрiндегiде жүзеге асырылады. Қозғалыстың маневрлiк мiнездемесі басым болады, тасымалдау қашықтығы 2-5 км.
Релістік көліктен (кең және тар жол) гөрі өндірістік автокөлік және конвейерлік көлік кең таралған.
Өзінің тармақталған темір жол желісі бар ірі өндірістік кәсіпорындардан басқа, әр өндірістік аудандарда және көлік тораптарында ондаған кейде жүздеген ортақ емес темір жол желілері шағын кәсіпорындар мен өндірістерге тиесілі (металлургиялық, машина жасау, химия, целюлоз қағаз, көмiр кәсiпорындары). Мұндай көлiк шаруашылығын пайдалану экономикалық тиiмсiз. Сондықтан бiр өнеркәсiптiк аудан табатын кәсiпорындарды жекеленiлген көлiк шаруашылықтары iрiленiп, жекешелендiрдi және база олардың сала аралық өнеркәсiптiк темiржол көлiгiнiң ұйымы құрылған. Мұндай ұйымдар өнеркәсiп торабының бiрнеше кәсiпорындарын, көп қарсы уәкiлдердi, көлiк қызмет көрсетулердi қамтамасыз етедi, жүктердi тасымалдау, жүк тиеу-түсiрудi, темiржол көлiгiнiң техникалық қаржыларында болатын икемдi жұмыстарды орындайды. Оларға жүк тиеу шоғырландырған және бiрнеше кәсiпорындар жүк түсiру, тиеу-түсiру жұмыстарының толық механикаландыруы қамтамасыз еткен, тетiктер, жөндеу құрылғылары локомотивтер, жүк тиеу-түсiрулердi жақсы пайдаланылады және тағы сол сияқтылар.
Мұның бәрi еңбек өнiмдiлiгiнiң және өндiрiстiң тиiмдiлiгi жоғарылауына мүмкiндiк туғызады.
5.2 Кіру жолдарындағы жүк және коммерциялық операциялар
Ортақ емес иеленудi темiржол жолының қызмет көрсетуiнде вагондарды локомотив иесімен немесе бұл жолды қолданушы тасымалдаушыға жататын орнатылған келісім бойынша көрме жолдарға апарылады. Вагондардың ары қарай қозғалысын, оларды тиеу орындарына қоюды, түсіру және көрме жолдарға қайта апару қожайын локомотивімен немесе ортақ емес иеленуді теміржолды қолданушы қамтамасыз етеді.
Ортақ емес иеленудi темiржол жолының қызмет көрсетуiнде тасушыға тиесілі локомотивпен, вагондар тасымалдаушымен ортақ емес иеленудегі темір жолдарына тиеп түсіруге апарылады және жиналады.
Тасымалдаушыға жататын локомотивпен вагондарды қабылдау және беру тиеп түсіру орындарында жүргізіледі, ал локомотив иесімен қызмет көрсетуде немесе ортақ емес иеленудi темiржол жолын қолданушысы көрме жолдарында жүзеге асырылады.
Жүк тиеу, түсiру орыны деп жабық және ашық қоймаларға жанасушы жүкті тиеп және түсіруге арналған ортақ емес иелену темiржолының бөлiгiн айтады.
Ортақ емес иеленудiң темiржолына бiр мезгiлде берiлетiн вагондар санын бойына жүк түсiру, тиеу орналастырған пайдалы жол ұзындығымен анықталады. Вагондарды көрме жолдарға апаруда бiр мезгiлде берiлетiн вагондардың саны көрме жолының пайдалы ұзындығымен анықталады.
Ортақ емес иеленудiң темiржолында вагондарды беру және жинау қолданушы, тасмалдаушы иесінің немесе қарсы уәкiл хабарландыруымен жүзеге асырылады. Контейнерлерді, вагондарды беру уақыты жөніндегі хабарлама станция жұмыскерлерімен вагондарды бермес бұрын 2 сағаттан кем уақытта берілуі керек. Уақыт туралы мәлiмдеме вагондарды беру вагондарды тиеуге жіберу уақыты бар кітапта немесе ГУ-2 (АЖО жабдықталған болса ГУ-2-ВЦ) тиеу формасында тіркеледі. Ие, қолданушы немесе ортақ емес иеленудi темiржол жолының қарсы уәкiлi мәлiмдемелердi қабылдауға жауапты тұлғаны тағайындауға міндетті, тасымалдаушыға фамилиясы және телефон номері жазбаша түрде хабарлануы керек. Вагондарды берудiң уақыты туралы мәлiмдемелердi берудiң тәртiбi пайдалану келiсiмiмен немесе беру және жинау келiсiм шартымен бекiтiледi.
Егер жүк тиеу ортақ емес иелену темiржол жолы түсiру астында босататын вагондарда өндiрсе, жүк тиеуге бос вагондарды берудiң уақыты туралы мәлiмдеме талап етілмейді.
Вагондарды орнынан тиеу, түсіруден және көрме жолдарынан жинау уақыты қабысу станциясының жұмыс технологися және ортақ емес пайдалану теміржол негізінде бекітіледі.
ГУ-46 (ГУ-46-ВЦ) формасындағы вагондарды беру және жинау ақпарат тізімі вагондар жүк жіберушілерде, жүк қабылдаушыларда болғанда пайдаланғаны үшін сағаттық есеп ақы үшін немесе күткен уақыттары үшін ақы алуға арналған. Вагондарды, контейнерлерді пайдаланғандығы үшін ақы алу ережесі №3 Тарифтік басшылық кітабында жазылған.

Вагондарды беру және жинау ақпарат тізімі үш данада жасалады. Вагондарды пайдаланғандығы үшін ақыны анықтау станцияда бірінші данасы ТехПД-ға, екіншісі - жүк жіберушіге (жүк қабылдаушы), үшіншісі станцияда қалады. Вагондарды пайдалану ақысын анықтау ТехПД-да болса, онда үш дананың үшеуі ТехПД-да қалады. Бағалау туралы және төлемдердi өндiрiп алу белгiмен (екiншi және үшiншi) екi дана станцияға ТехПД арқылы қайтарылады.
Тiзiмдеменiң есептеу пайдаланылатын (еселiктiң көбеюi туралы бұйрықтарды ортақ пiшiн, көшiрменi жазбаша хабарлама, актiсi) құжаттары бәрi үшiншi даналарға жапсырылады. Беру және жинау тiзiмдемесi арқылы төлеудің қорытынды сомасы есептеледі. Контейнерлерді пайдаланғаны үшін ГУ-49к; ГУ-49к-ВЦ формасындағы тізім толтырылады.
Темiр жол бекiтуiрек ортақ емес иеленуiнiң және қабысу үлкен мәнiнiң станцияларының жұмысын жақсарту үшiн бiртұтас технология негiзінде ұйымдастырудың зор маңызы бар. Осы мақсатпен ортақ емес иелену және қабысу станцияларының Бiртұтас технологиялық процесі (БТП) жасалады.
БТП әзiрлеудi инфрақұрылымның өкiлдерi кiрген комиссиямен және ортақ емес иеленудi темiржол жолының иелерімен жүзеге асырылады.
БТП екi данада рәсімделеді. Игерiлген және БТП инфрақұрылым жоба орнатылған иесiмен алынған БТПтi жобаны бекiтетiн ортақ емес иеленудi темiржол жолының иесiне бағытталады, және бiр айлық мерзiмге инфрақұрылым иесiне қайтарады. Біртұтас технологиялық процес - бұл станция оған жанасатын ортақ емес иеленудегі теміржолдар жұмыс тәртібін реттейтін құжат.
Егер станцияға бiр қожайынның бiрнеше темiр жол ортақ емес иеленуiн тұтасса, кешендi БТПтi құрайды. Ол станцияның жұмыс технологиясын және бiр қожайындағы жанасушы ортақ емес иелену темiр жолын бiртұтас болып бiрлестiредi.
6 Ұсақ жiберулердiң жүктерiн көлiктiк пакеттерде және контейнерлерде тасымалдау
6.1 Аз тоннаж жiберулердiң ұсақ жiберулердiң жүктерiн тасымалдау
Ұсақ жіберуге жіберілген жүк көлемі және массасымен шектелген.
Ол көлем бойынша жабық вагон сыйымдылығының жартысынан, контейнер немесе төрт өстi жайдақ вагон, ашық вагон ауданының жартысынан аспауы керек.
Ұсақ жiберудегi жүктiң ортақ массасы кемiнде 20 кг және 20 тонна аспауы керек. Бiр жүктің массасы (пакеттiлмеген және пакеттiлген, орналасатын тегенде немесе астарлы) бұл ретте құрауы керек:
-
жабық вагонда тасылатын жүктер үшiн кемiнде 20 кг және 1500 кг аспайтын;
-
ашық жылжымалы құрамда тасымалданатын жүктер үшін кемiнде 1500 кг және 10 тоннадан аспайтын;
-
үлкен тоннажды әмбебап контейнерде тасымалданатын жүктер үшін, — кемiнде 20 кг және 1500 кг аспайтын, орташа тоннаж — кемiнде 20 кг және 1000 кг аспайтын.
Ұсақ жiберу тасымалдау көрсетiлетiн бiр жердiң ұзындығы құрауға тиiстi :
-
жабық вагонда тасылатын жүктер үшiн — 2 м аспайтын;
-
ашық жылжымалы құрамда тасымалданатын жүктер үшін - жүктерді вагондарда және контейнерлерде бекіту Техникалық шартына сәйкес;
-
әмбебап контейнерлерде тасылатын жүктер үшiн — контейнерлердің iшкi өлшемдерi және талап жүктердiң темiржол көлiгiнде әмбебап контейнерлерде тасымалдау ережелеріне сәйкес.
Ұсақ жiберулердiң жүк операцияларын орындау үлкен дәлдiкті талап етедi және сақталуын оларды уақытында құрама вагондарда көптеген қайта тиеулерімен жеткізілуін қамтамасыз етеді. Ұсақ жiберулердің сипаттамасы: шоғырлану жүруге көрсету және станцияларды үлкен сандағы түсiрудiң біріңғай жайғасқандығы.
Ұсақ жіберулер тасымалданатын вгон және контейнерлер, құрама деп аталады. Құрама вагондар және контейнерлер жүктiң тағайындалыуына байланысты келесi санаттарға бөледі:
-
тіке құрама вагондар, контейнерлер, бiр станцияға бiрнеше жүк жiберушiлердiң ұсақ жiберулерiмен жүктiң iрiктеуiсiз жолда жүруі. Олар толық тиелгенде тиiмдi, өйткенi шапшаң жеткiзудi, айналымның жеделдетулерiн қамтамасыз етедi, вагондардың және контейнерлердің жүк көтергiштiктiң жақсы пайдалануы және жүктiң сақталуы;
-
ұсақ жiберу жүктелетiн қайта тиеу құрама вагондар бiр немесе бiрнеше жүк жiберушiлерiнiң жүру тағайындаудың iрiктеумен әр түрлi станцияларға жолдануы. Бұл вагондар iрiктеу үшiн жүк реттеу платформаларға және тағайындаудың станциясында жүктердi келесi бағыттарға жіберіледі;
-
құрама - таратылатын секция вагондары немесе платформалар оларға бекiтiлген контейнерлер, жапсарлас жүк реттеу станциясымен шектелген айналып тұрған бөлiмше. Олар ұсақ жiберулердi аралық станциялардан тасып және тарату үшiн арналған.
№ 4-ші тарифтік басшылықтың 2-ші кітабына сәйкес жүктерді тасу және әмбебап контейнерлердегі ұсақ тасымалдауларды қабылдауға және жіберуге ашық станциялар арасында жүзеге асырылады.
Жоспарда қарастырылған әр тағайындаулардағы ұсақ тасымалдауларды қоймада қабылдау үшін белгілі бөлімше немесе секция бөледі. Тағайындалуы бойынша ұсақ тасымалдаулар қоймада топтастырылады. Ауыр салмақты және ұзын жүктерді штабельдiң сыртына жинақтайды.
Iрi түйiндердегi және сұрыптау станцияларындағы құрама вагондардағы ұсақ жiберу тасылатын жүктердi сұрыптау үшiн жүк сұрыптау платформалары жасалады. Темір жолдарының орналасуына қарай жүк сұрыптау платформалары бүйiр немесе аралды жағдайда бола алады. Жүк тиеу-түсiру жолдары тұйық немесе өтпелі бола алады. Жүк реттеу платформаларының келесі стандартты өлшемдері қабылданған: ені — 12, 18, 24 және 30 м; — ұзындығы 72, 144, 216 және 288 м.
Жолдары ғимарат ішіне енгізілген ангар түрiндегi жүк сұрыптау платформаларын (6.1 сурет) орта тәуліктік вагондарды өңдеу 12 ден 114 вагонды құрайтын типтегі жоба негізінде салынады.

6.1 сурет. Жүк сұрыптау алаңында ұсақ жiберулердi өңдеудiң сұлбасы: 1 — вагон ; 2 — стеллаждар ; 3 - уақытша жүктердi сақтау үшiн алаң
Құрама вагондарды қалыптастырудың процесiн жеделдету үшiн және ұсақ жіберулерді сұрыптау кезіндегі жұмыстардың айқындылығын қамтамасыз ету үшін платформаларды бірнеше бөліктерге бөледі оның саны қалыптастырудың жоспар санымен сәйкес келуі керек. Әр бөлiмшеге вагон қалыптасатын станцияның атауы нұсқауы бар реттiк нөмiрдi тағайындайды.
Жүк сұрыптау платформа кеңселерінде іріктеп алынған және тасымалдау құжаттарын сақтауға арналған ұяшықтары бар шкафтар (документотека) орнатылады. Әр ұяшықта желілік таралуына сәйкес стацияның тағайындалу кодын, жүу сұрыптау платформасы немесе құрама-таратылатын вагондар келетін бөлімшесі бар станция коды көрсетіледі.
Техникалық жабдықталуына және жұмыс істеу технологиясына байланысты жүк сұрыптау платформаларында ұсақ жiберулер үш негiзгi сұрыптау әдiстерi қолданылылады.
Бірінші тәсіл секционды барлық жүктер вагоннан толық түсіріліп мамандандырылған құрастыру жоспарына сәйкес бағыттары бойынша платформа секцияларына (бөлімше) жіберіледі, содан кейін бос вагондарға жақын секциядан жүк тиеледі. Бұл тәсілді пайдалану кең платформаларда қолдану мүмкін (18 - 30 м), онда жүктерді мамандандырылган секциялар бойынша қоюға болатын және электртиегiштердiң орын ауыстыруына кедергi келтiрмеуі керек. Бұл тәсілдің артықшылығы жаңа құрама вагондарды қалыптастыру барысында жүктердің саны мен сапасын тексеру мүмкіндігі бар. Бұл тәсiлдің елеулi кемшiлiгі басқа орынға ауыстырылатын жүк көлемнiң көбеюi және платформаның қайта өңдейтiн қабiлеттiлiгiнің төмендеуі болып табылады.
Вагонда екiншi iрiктеу әдiсiнде («өзек») жүктiң бөлiгiн тастап кетедi, саны немесе вагондағы тасымалдау қашықтығы басқа тағайындаулардан ең үлкен болғанда.
Жүктiң ауысулар мөлшері екiншi тәсiлде қысқарады. Дегенмен «өзек» әрқашан вагонның шет қабырғаларында орналастырылмайды және оны iрiктеу барысында оның бір бөлігін түсіру қажет. Кейде вагонда «өзек»-те таңбалануды және орын санын тексеру қиын және тағы басқалар. Бұл секция тәрiздi тәсiл ол үлкен ауданды талап етедi, сондықтан кең жүк сұрыптау платформаларында қолданылылады.
Ұсақ жiберулер үшiншi тәсiлде вагоннан вагонға сұрыптайды. Ол үшін сұрыптау платформасына төрт - алты жүктелген вагонмен қоса бір бос вагон беріледі. Бірінші кезекте жүктелген вагондардан бос вагондарды тиеуге арналғанын таңдайды. Iрiктеудің үшiншi тәсiлінде сұрыптау едәуiр жылдамдатылады және платформалардың қажет ауданы кішірейеді, өңдеу қабілеті артады.
6.2 Көлiктiк пакеттердегi жүктерді тасымалдау
Көлікті пакет - ірiлендiрiлген жүк орыны, тараға құрастырылған жүк орыны немесе онсыз, өзара әмбебап немесе арнайы бір рет немесе көп рет қолданылатын пакеттеу құралдары, белгіленген стандартқа сәйкес және өнімге, орамасына және басқа да актілеріне сәйкес техникалық шарттардың жүк тасымалдау барысында тиеп-түсіру жұмыстарын және қойма жұмыстарының қауіпсіздігін қамтамасыз ету.
Жүктердi пакет және пакеттеудiң құралдары келесi талаптарды қанағаттандыруы керек: көлiк, қойма және тиеу-түсiру жұмыстары және экологиялық нормативтердiң орындалу қауiпсiздiгін қамтамасыз ету; вагондардың және контейнерлердіжүк көтергiштiк және сыйымдылығы бойынша тиiмдi пайдалану; көлiктiк пакеттердi механикаланған (түсiру ) жүк тиеудi орындаудың мүмкiндiгi; орнықтылық, көлiктiк пакеттердi бекiту барысында вагондар мен контейнерлерде жылжымауын мүмкiндiгiнше қамтамасыз ету.
Жүктерді пакеттеу жүк жiберушiлердiң қаржысымен және күштерiмен тасымалдауға оларды тасымалдауға көрсетуге дейiн жүзеге асырылады. Жүк жiберушi стандарттардың талаптарына сәйкес көлiктiк пакет немесе тасылатын жүктерге техникалық шарттар құрастыруға мiндеттi.
Әр пакетте бiрдей орамада ғана бiркелкi жүктi жинақтауға рұқсат берiледi немесе онсыз, келесi бiр жүк алушының мекен-жайына. Көлiк пакет, пакеттеудiң құрал-жабдықтары, тексеру таңбасы, бекiтудiң құрал-жабдықтары құрылманың сенiмдiлiкке жауапкершiлiк жүк жiберушiге жүктеледі.
Жабық вагонда тасымалдау барысында көп қолданатын 800х1200 өлшемдегі тұғырықтарға жинақталған жүк көлемі 840х1240 мм аспауы керек. Жүк жiберушiлер көлiк пакетіне жүк бiрлiктер санын көрсетедi.
Пакеттелген жүк жолда қайта құрастыруысыз тасылады.
Жүк жiберушi тасымалдау алдында көлік пакеттеріне көліктік таңбалау келтiрiледi. Сонымен қатар көлiк пакетте пакет номері және орын саны көрсетіледі.
Темiр жол таңбалануы бөлшек
түрінде көрсетiледі. Алымында
жүктерді жіберуге қабылдау
кітабынан хабарланатын станцияның реттiк нөмiрі және сызықша
арқылы жіберілетін пакет
саны көрсетiледi. Бөлімінде
-
жіберілетін станция коды
жазылады. Мысалы,
,
бөліміндегі сан Солтүстік Ярославль теміржолының коды.
Жабық, изотермиялық
және ірі
тоннажды контейнерлерде тасымалданатын көліктік пакет
салмағы 1,5 т аспауы керек, ал
ортатоннажды да -
1 т.
Егер көліктік пакеттер ашық жылжымалы құрамда тасымалданып және жалпы пайдалану орындарында түсірілетін болса, онда олардың салмағы сол станциядағы тиеп-түсіру машиналарының жүк көтергіштіктерінен аспауы қажет, егерде көліктік пакетті ортақ емес пайдалану орындарында түсіретін болса, онда оның салмағын жүк қабылдаушымен келісуі қажет.
Көлiктiк пакетте барлық буып-түйетiн жүктерді тасымалдау лайықты (жәшіктерде, қаптарда, бөшкелерде, орамдарда және т.б.), орман материалдарын (шпалдар, паркеттер, бөренелер және т.б.), құрылыс материалдарын (кірпіш, керамикалық тақталар, шифер, әйнек және т.б.), қара және түсті металлдарды (шойын, аллюминий, мырыш, бронза және т.б.), әр түрлі артық бөлшектерді, жабдықтарды, картошкаларды және т.с.с. азық түліктерді.
Тез бұзылатын жүктердi пакеттеуде жүктердi пакеттеуге жалпы талаптардан басқа, қосымша талаптар пайда болады. Қатырылған өнiмдерден құрастырылған пакет iшiнде жеке орындардың арасында ешқандай қуыстар болмауы керек. Ол тығыз болуы керек, өнімдерден жинақталған суық жақсы сақталу үшiн. Қуыстар, әуе арналарының болуы пакетте температураның жоғарылауын немесе жүктi ерiтуi мүмкін.
Балғын жемiстердi, жидектерді, көкөнiстердi пакеттеуiде тарада әуе арналарының пакет iшiнде болуын ескеру керек. Балғын жемістерден бөлінетін жылу, көмірқышқыл газ және су булары осы ауа кеңістіктері арқылы шығады. Бұл каналдар жүкті қызудан және сақтауда құрғақ күйінде сақталуын қамтамасыз етеді.
Жүктердi тасымалдаудың пакеттi тәсiлiне көшу қол еңбектiң қысқартуын қамтамасыз етедi, жүк тиеу-түсiру процесі және қайта тиеу операциялары тездетіледi, жүк операциялардың астындағы көлiк құралдарының тұруы қысқартылады.
Пакеттеудiң құралдарына жүктерді ірілендірілген жүк бірліктерін бекітуге және қалыптастыруға арналған техникалық құралдар жатады (көліктік пакет). Пакеттеу құрал-жабдықтардың әрқайсылары көп жолғы немесе бiр жолғы пайдалану, жинамалы немесе жима, қатты, жартылай қатты немесе жұмсақ және т.с.с. болуы мүмкін.
Пакеттеу құралдарына пакет қалыптайтын және пакет бекітетін машиналар және тетiктер жатпайды.
Даналанатын және буып-түйетiн жүктерді пакеттеу көбіне тұғырықтарда орындалады.
Тұғырық - бұл бір не екі төсенішті және қажет жағдайда жүктерді орналастырып бекіту құрылымы бар пакеттеу құралы. Жазық тұғырықтар екі төсемді (сурет 6.2, а) және (6.2-шi б сурет) бір төсемді болады. Төсеніш торлы да, тұтаста болуы мүмкiн. Тиегiштiң жүк қармағыш шанышқылары енгiзуге болатын жақтарына қарай, жазық тұғырықтар екі немесе төрт кірмелі болады. Тұғырықтарды жасау үшiн ағаштан басқа, жеңiл қорытпалар, синтетикалық материалдар, қатты қағаз, ағашталшықты тақталарды және т.б. қолданылады (сурет 6.2, г, д, е).

Сурет 6.2. Жазық тұғырықтар: а, б — ағаш екi- және бір төсемді; в, г — металлдық ; д — пластмасса ; е - бедерленген қатты қағаз
Ең кең таралған ағаштан жасалған көп жолғы пайдаланатын тұғырықтар. Негізгісі биіктігі 150 мм болатын төрт кірмелі жазық ағаш тұғырық.
4 бөлім. ЖҮК ТАСЫМАЛЫ МЕН КОММЕРЦИЯЛЫҚ ЖҰМЫСТЫҢ ТЕХНОЛОГИЯЛЫҚ НЕГІЗДЕРІ
4.1 тақырып. Жүктердің негізгі қасиеттері және олардың тасымал шартына ықпал етуі
Жүктердің көліктік сипаттамасы. Теміржол бойынша тәулік сайын атауы 5 мыңнан асатын әртүрлі тауарлық өнім (шикiзат, отын, жартылай шикiзаттар, дайын бұйымдар, ауылшаруашылығының өнiмi) тасымалданады. Жөнелту станциясында тасымалдауға қабылдау кезінен тағайындалу станциясына беру кезіне дейін барлық тауарлық өнім «жүк» (атаулы болады) атауын тасиды.
Әрбір атаулы жүк өзіне ғана тән тасымалдаудың техникалық шарттарын анықтайтын физика-химиялық қасиеттерге, көлемдік-массалық мінездемелерге, қауіп-қатердің дәрежелеріне ие. Жүктің спецификалық құрылымы тараның параметрі мен қаптамасын кешенді түрде алғанда жүктің көліктік мінездеме ұғымын құрайды.
Жүктің көліктік мінездемесі тасымалдау, ауыстырып тиеу және сақтау тәртібін, сонымен қатар осы операцияларды орындайтын техникалық құралдарға қойылатын талаптарды анықтайды. Тасымалдау процесінің рационализациясы бойынша: жылжымалы құрамның типін, қоймалық жабдықталуын (обустройств), жүктерді пакеттеу құрылғысын таңдау, оларды тасымалдау шарттарын өңдеу және т.б. есептерді шешу барысында көліктік мінездемелерді пайдаланады.
Жүктiң көлiктік мiнездемесінiң тіпті жартылай өзгерiсi тасымал процесiнiң бір немесе одан да көп техникалық немесе технологиялық элементтерiнің өзгерiсіне алып келедi. Цемент немесе минералды тыңайтқыштар тәріздес жүктердің төкпелі түрден тара түріне тасымалдауға ауысуы басқа типті жылжымалы құрамның, қоймалардың және тиеу-түсіру жұмыстарының механикаландыруының құралдарын пайдалануын және қаптау материалдары мен пакеттеу құрылғыларын қолдануын талап етеді.
Сонымен қатар жүктерді тасымалдаудың рационалды технологиялық процесінің өңделуі көліктік мінездемелердің жеке құрауыштарының: көлемді массасының, тара мен қаптама түрінің, жеке орындардың сызықты өлшемдерiнің, дымқылдылығының және т.б. өзгерісі бойынша қажетті жағдайда шаралардың қабылдануын ескереді.
Жүктердің классификациясы. Теміржол көлігінде көліктік классификацияны және тиеу-түсіру жұмыстарын мөлшерлеу мен есепке алу үшін қолданылатын классификация түрлерін ажыратады.
Тасымалдауға ұсынылатын жүктердің жағдайы мен түріне және өнімнің сақталуын қамтамасыз ететін қаптамаларының типіне, тиеу мен тасымалдаудың әдістеріне байланысты көліктік классификация құрылады. Көліктік классификацияда барлық жүктер үш топқа біріктірілген: құрғақ жүктер, құймалы және асыранды жануарлар (1.1 - сурет).
Әрбiр топ олардың көлiк мiнездемелерi және тасымал шарттары бойынша ұқсас жүктерді бiрiктiретiн шағын топтарға жiктеледi.
Төкпелі жүктер теміржол бойынша үйінді түрінде тасымалдауға рұқсат етіледі. Оларға: қара бидай, тары, сұлы, арпа, гречиха, тары дәндегі және бүршіктегі жүгері , май және бұршақ мәдениеттерінің тұқымы, бүлінбейтін күріш, диiрмен және астық дақыл қалдықтары, шабыл, құрама жем. Басқа дән мәдениеттері, сонымен қатар ұн, калибрленген жүгерінің жарма мен тұқымы тарада тасымалданады және тайлап-қапталған жүктерінің шағын топтамасына жатады.
Ақтарма жүктерге қатты отын, кен, минералды - құрылыс материалдары, ағаш материалдары және т.б. жатады. Ақтарма жүктерді тасымалдауға қабылдаған кезде орын санын есепке алмайды. Жауын-шашыннан және шашыраудан (қатты отын, кен, кiрпiш, орман) қорғауды қажет етпейтін ақтарма жүктер және шашырауға, ластануға және жауын-шашынға ұшыраған (цемент, ізбес, тұз, минералды тыңайтқыштар) ақтарма жүктер ажыратылады. Бірінші топтағы ақтарма жүктердiң тасымалдауы ашық жылжымалы құрамда, ал екiншi топтың жүктерi - әмбебап жабылған және мамандандырылған вагондарда және контейнерлерде рұқсат етiледi.
ЖҮКТЕР

ҚҰРҒАҚЖҮКТЕР
ҚҰЙМАЛЫ
ЖАНУАРЛАР
![]()
![]()
1.1 - сурет - Жүктердің көліктік классификациясы
Тайлап-қапталған(тарно-штучные) және бірленген жүктер өнеркәсiптiк өнiмнiң және халық тұтынатын тауарлардың көптеген атауларын біріктіреді. Бұл жүктер тара түрлерінің, қаптамасының, пішінінің және жекелеген жүк орындарының көлемдік-массалық мiнездемелерiнiң түбегейлi әртүрлiлiктерiмен ажыратылады. Тайлап-қапталған және бірленген жүктер көлемдік-массалық мінездемесіне байланысты төрт топқа жіктеледі. Жекелеген орындарының салмағы 500 кг кем болмайтын жүктер бірінші топты құрайды. Оларды жабық вагондарда және универсалды контейнерлерде тасымалдайды. Тайлап-қапталған және бірленген жүктердің екінші, үшінші және төртінші тобындағы ауырсалмақты жүктерді ашық жылжымалы құрамда, ал кейбір жағдайларда контейнер-кассеталарда тасымалдайды.
Құймалы жүктерге цистерналарға және бункерлік жартылай вагондарға құйылып тасымалданатын сұйық жүктер жатады.
Жануарларға келесілер жатады: ірі және ұсақ мүйізді мал, жылқылар, түйелер, жабайы аңдар, әртүрлі құстар, тірі балық пен балық отырғызатын материал (рыбопосадочный материал), шаяндар мен аралар.
Ерекше қасиеттері мен тасымалдау шарттарына байланысты барлық жүктер 11 топқа жүйеленеді.
Бірінші топты қоршаған ортаның жоғары және төмен температурасының әсерінен қорғауды қажет ететін тез бүлінетін жүктер құрайды. Оған егiн шаруашылық, бақшашылық, бағбаншылық, мал шаруашылығы, құс шаруашылығы және балық өнеркәсiбiнiң өнiмдерi жатады. Бұл жүктерде түстерінің өзгеру, күрделі органикалық заттардың ыдырау және гидролиз процестері белсенді түрде жүзеге асады.
Жүктердiң екiншi тобына тән ерекшелiк ылғал тартқыштық болып табылады - ауаның еркiн ылғалын сіңіріп алу қабiлеттiлiгі. Кейбір жүктердің ылғалды сіңіріп алуының нәтижесінде оның массасы, көлемі, физика-химиялық қасиеттері өзгеріп, шығынға немесе жүктің бүлінуіне алып келеді. Ылғал тартқыш жүктерге тұз, қант, цемент, мақта және т.б.
Үшінші топқа бөтен иістерді оңай жинап, сіңіріп алу нәтижесінде өнімнің бүлінуіне алып келетін жүктер (қашырдың өнiмдерi, шай, қант) жатады.
Өзіне тән иістері бар, бірлескен сақтау немесе тасымалдау барысында басқа жүктердің бүлінуіне әсер ететін жүктер төртінші топқа жатады. Балық өнімдері, тері шикізаттары, шылым, мұнай өнімдері өздеріне тән иіске ие.
Бесiншi топты тасымалдау және сақтау процессінде өздеріне тән физикалық-химиялық қасиеттерiн нық сақтайтын, елеулі өзгерістерге шыдамайтын жүктер құрайды. Олар: минералды - қара және түстi металдар, тас көмiр, ағаш материалдар және т.б.
Алтыншы топқа жекелеген бөлшектердің қатуының немесе жымдасуының (спекания) нәтижесінде әрі тасымалдануының барысында сусымалдылығының (сыпучести) қасиетін жоғалтатын ақтарма жүктер жатады. Қататын немесе жымдасатын (смерзающимся или спекающимся) жүктерге колчедан, түйiршiктелген күйiндi, тас көмір, калий тұзы т.б. жатады.
Жетінші топ ұзақ сақталу немесе тасымалдану кезінде жүктің жоғарғы бөлігінің төменгі қабатына түсірген қысымының әсерінен өнім бөлшектерінің аз қозғалыста болуының нәтижесінде тығыздалып жатып қалған ақтарма жүктерден тұрады. Мұндай жүктерге цемент, саз, фосфорит ұны, торф және т.б. жатады.
Қауіпті жүктер сегізінші топқа біріктірілген. Бұл жүктер жарылыстың, өрттің, аурудың, адамдар мен малдардың улануының немесе күюінің себебі болуы мүмкін. Сонымен қатар басқа жүктердің, жылжымалы құрамның, құрылымдар мен ғимараттардың ақаулануына немесе бұзылуына әсер етуі мүмкін. Қауіпті жүктерге келесілер жатады: жарылғыш қоспалары пайда болуы мүмкін заттар, қысылған және сұйытылған газдар; өздiгiнен тұтанатын заттар; судың әсерінен тұтанғыш заттар; оңай тұтанатын; зәрлi; улы; радиоактивтiсi; қатты әсер ететiн улы; жарылғыш заттар.
Тоғызыншы топты сақтау және тасымалдау барысында массасын түбегейлі жоғалтуға қабілетті – көкөністер, бақшалы мәдениет, ет өнімдері және т.б. жүктер құрайды.
Оныншы топқа жануарлар жатады. Машинажасау өнімдері он бірінші топқа біріктірілген.
Сақтау шарттары мен тәсілдері бойынша жүктердің үш тобын ажыратады.
Бірінші топты бағалы жүктер және дым немесе температураның өзгерiсiнiң әсерiмен бүлiнiп кете алатын жүктер құрайды. Оларға тез бүлінетін жүктер, өнеркәсiптiк және кең тұтынудағы азық-түлiк тауарлары және т.б. жатады. Бірінші топ жүктерінің сақталуы жабық қоймада жүзеге асырылады.
Екiншi топты температуралық тербелiстердiң әсеріне душар болмаған жүктер құрайды, бiрақ түтіннің, ылғалдың тиюінің әсерінен олардың бұзылуына алып келеді. Олар: қағаз, металл, мақта және т.б. Бұл жүктерді жабық қоймаларда немесе жабық алаңдарда (қалқамен) сақтайды.
Үшiншi топқа сыртқы ортаның әсеріне душар болмаған немесе нашар душар болған жүктер кiредi, олар: тас көмір, орман, контейнерлер, минералды-құрылыс материалдары және т.б. Оларды ашық алаңдарда сақтайды. Осы топқа жататын жүктердің толық тізімі жүктерді тасымалдау Ережесінде келтірілген.
Тиеу-түсiру жұмыстарын мөлшерлеу, қаржыландыру және есепке алуы үшiн жүктерді келесі топтарға жүйелейді: тайлап-қапталған және бірленген; ет; нан өнімдері; ауыр салмақты және контейнерлер; металдар және металл өнiмi; астық дақылы; орман; ақтарма; отқа шыдамды (огнеупорные); көкөнiсті. Бұл классификациялар Бiрыңғай өндiрiм нормасында жүзеге асырылады. Жүктер тегiн сақтаудың мерзiмдерiне байланысты темiржол көлiгiнде оларды сақтау ұзақтығы бойынша келесідей классификациялайды - 6, 12 сағ; 1, 2, 3, 5 және 30 тәулік.
4.2 тақырып. Жүкті тасымалдауға даярлау. Өлшеміне және оралуына қойылатын талаптар
Тасымалдау үрдісінде жүктердің сақталуы едәуір дәрежеде тасымалдауға жүктерді дұрыс дайындау және ұтымды орау арқылы жүзеге асырылады. Орама – бұл өнімнің (жүктің) ақаулану мен шығындардан, қоршаған ортаны қорғау, жүкті ақауланудан қорғау және қайта тиеу, тасымалдау мен жүкті сақтауды қоса ұстау үрдісін жеңілдету үшін арналған құрал немесе техникалық құралдардың жиынтығы. Ораманың негізгі элементтері болып қаптама, орау материалдары, консервациялау құралдары саналады. Орама күші бар стандарттар мен келісімдерге сәйкес болуы керек. Стандарттар мен келісімдері жоқ жүктердің орамалары тасымалданатын өнімнің сақтанымдылығын қамтамасыз етуі және ақаусыз болуы қажет.
Қаптама ораманың маңызды компоненттерінің бірі болып табылады және өнімді орналастыруға арналған арнайы бұйымды құрайды. Функциональды белгілері бойынша қаптаманың келесі түрлерін ажыратады: пайдаланушылық, топтық, өндірістік, қаптама-жабдық және көліктік.

6.1-сурет– Пакеттеу құралдарының классификациясы
Қаптаманың стандартизациясы мен унификациясы
Барлық тараның өлшем түрлерінің саны үлкен. Тараны жасау кезінде сандар қатарын негізге ала отырып өлшем түрлерін қолдану керек. Тара өлшемдерінің сәйкестік қатынасын көрсетуге қабылданған бастапқы өлшемді бір тұтас модульдардың негізінде жүзеге асырады. Тараның керекті сыртқы өлшемдерінің қатарын базалық модульдің ұзындығы мен енін бүтін сандарға бөлу арқылы алады. Стандарттаудың бастапқы элементі ретінде өлшемдері 800х1200 мм болатын әмбебап поддон қабылданған. Тік бұрышты қималы үшін түрлік өлшемдердің унификацияланған қатары МЕСТ 21140-75 шектелген. Дөңгелек қималы тара үшін де тараның керекті унификацияланған түрлік өлшемдерінің қатары бар.
Пакет-пакеттеудің әртүрлі тәсілдері мен құрылғылардың қолдана отырып іріленген жүктік білік тарада немесе тарасыз бірлік жүктерден құрастырылған, әрекеттескенде формасын сақтайтын және тиеп-түсіру мен қоймалық жұмыстардың механикаландыруға мүмкіндік береді.
Пакеттік құрылғылары апарушы және бекітуші болып бөлінеді:
- жазық поддондар. Жазық поддондар бір және екі, екі және төрт кірмелі болып бөлінеді. Поддондарды құрыштан, ағаштан, жеңіл құймалардан, синтетикалық материалдар мен олардың қоспаларына дайындайды.
- тұрақты және жәшікті поддондар. Егер жүк қасиеттері қирау мүмкіндігінен пакеттерді жазық поддондарда штабельдеуге мүмкіндік бермеген жағдайда қолданады (көкеністерді, жеміс-жидектерді тасымалдау)
- бір түрлес поддондар. Гофрирлық поддоннан жасалады.
Бекітуші пакеттерге термо бекітілген және созылмалы пленка, металдық лента және полимерлі, сым және жабысқақ лента жатады
Пакеттегі тайлап қапталған жүктерді тасымалдау үшін ол стандартқа сәйкес келу керек.
- пакет түрлері (тікбұрышты, цилиндрлік, трапециялық);
- пакет өлшемі (ұзындығы, ені, биіктігі);
- пакет массасының максималдылығы;
- апарушы және бекітуші пакетте қолдану.
Қаптаманың бағаналық қағидалары
Тараның жаңа түрін жасаған кезде оның әртүрлі бағалық қағидалары болады. Тараның жаңа түрлерінің бағаналық қағидаларын бірнеше топқа бөлуге болады:
-
Тараның бағаналық қағидаларының массасы:
-
тараға жататын массасының коэффициенті
,
мұнда q тара – тара массасы;
q жүк-жүктің массасы және тара сыйымдылығы;
-
өзіндік салмақ коэффициенті
,
мұнда
-тараның ішкі
көлемі.
Тараның өзіндік салмағына қатынасы жүк салмағына қарағанда кем болуы керек, тараға енгізілген және өзіндік көлемі жағынан.
-
Тара көлемінің бағаналық қағидалары
-
пайдалы көлем коэффициенті
,
мұнда
- тараның
сыртқы көлемі
-
жинақтау коэффициенті
,
мұнда
- жинақталған тара көлемі
Тараның сыртқы көлемі мүмкіндігінше тараның ішкі көлеміне жақын болуы керек. Тараның жинақталған кезіндегі көлемі пайдалылығына қарағанда аз болуы керек, яғни ішкі көлеміне.
-
Тара өндірісінде материал шығынының баға қағидалары.
-
шекті материал сыйымдылығының коэффициенті.
,
мұнда
- материал шығыны, м3, см3;
- Ішкі
көлемі
2.Тара бағанасының бағалау коэффициенті :
- бірлік өніміне тар бағасы
;
-
өнім бағасының 1 руб шаққандағы тара бағасы
,
мұнда
тара бағасы;
- жұмыс барысындағы тараның
айналым саны;
- тара бірлігіндегі жүк
саны.
Бағаны бағалау көп айналымды және бір рет пайдаланатын тараға қолдану мүмкін. (Nсл › 1) және (Nсл = 1).
-
Тараны поддонды пакеттелген түрінде тасымалдау кезінде
- пакеттеу коэффициенті
,
мұнда
- тараның алған аумағы;
4.3 тақырып. Жүктердің көліктік бөлінуі
Таңбалау мен этикеткаларды түсіру мақсаты көліктік экспедиторлық агенттіктің жүкті ақырғы клиентке бағыттауға арналған жіберілімді толық көлемде сипаттау болып табылады. Егер таңбалау немесе этикетка анық болмаса немесе өшіріліп қалса, жүктің жіберілімі кідіріп калады, не басқа маршрутпен бағытталады. Сондықтан қаптамада ішіндегі жүктің құрамына байланысты керекті таңбалау немесе этикетка болуы қажет. Ескі белгілер мен таңбаларды өшіру керек. Таңбалаудың мақсаты келесі міндетті талаптарды нақты түрде көрсету болып табылады:
1) әрбір жіберілген жүктік бірлік нақты жолмен бағытталуы және тағайындалған жеріне жетуі;
2) сақтау, тасымалдау, тиеу-түсіру жұмыстары мен буып-шешу кезінде жүктік бірлікпен ұқыпты қарау;
3) жүк жинақы және сақтаулы болып жетуі қажет.
Жүктік бірліктердің түрлері келесілер:
1) қаптамадағы жүк;
2) қаптамасыз жүк немесе жартылай капталған;
3) бума түрінде байланыстырылған қаптамасыз бірнеше жүк бірлігі;
4) қаптамадағы пакетті құрайтын бірнеше жүк орны.
Жүкті дұрыс, нақты таңбалау тасымалдау үрдісіндегі сапаның сақталуымен жылдам жеткізудің кепілі болады. Көліктік тараның таңбалануы МЕСТ 14192 — 77. Жүктердің таңбалануы тәртіппен белгіленеді. Бұл стандарт сақтау, тиеу-түсіру жұмыстары мен барлық көлік түрімен тасымалдау кезінде жүгі бар көліктік қаптаманы таңбалаудың ережелерін бекітеді. Бұл МЕСТ қауіпті, тез бүлінетін және ерекше гигиеналық немесе карантиндық шарттарды қажет ететін жүктерге, сондай-ақ жарнамалық сипаттағы таңбалауға қатысты емес. Таңбалауда ерекше жазулар бар болуы, керек жағдайларда ескертпелі белгілері болуы қажет. Ерекшелік жазу негізгі және қосымшадан тұрады. Негізгі жазулар — бұл қабылдаушының аты мен тағайындалу жері.
Қосымша жазуларға: жүктік орын брутто мен нетто массасы- килограммдағы, жүктік орынның өлшемі - ұзындығы, ені және биіктігі, егер олар 1 м-ден асатын болса;
- жіберушінің аталуы;
- жіберілген жері;
- әрбір жүк орнының реттік орны мен жүк орындарының саны — бөлшек арқылы;
- жөнелтушінің белгілері — қапталған өнімнің шартты белгілері бөлшектің алымында реттік номердің алдында.
Ескертпелі белгілер жүкпен айналысудың дұрыс амалдарын көрсету керек а) — «АБАЙЛАҢЫЗ, ТЕЗ СЫНҒЫШ!»; б) — «ІЛМЕКТЕРМЕН ТІКЕЛЕЙ АЛМАУ»; в) — «ҮСТІН БАСПАУ»; г) — «ҚЫЗУДАН ҚОРҚАДЫ»; д) — «СТРОПТАУ ЖЕРІ»; е) — «ЫЛҒАЛДАН ҚОРҚАДЫ»; ж) — «АУЫРЛЫҚ ОРТАСЫ»; з) — «ГЕРМЕТИКАЛЫҚ ҚАПТАМА»; и) — «СӘУЛЕЛЕНУДЕН ҚОРҚАДЫ».
Жабық жылжымалы құрамда жүкті тасымалдау кезінде қаптаманы таңбалау үшін қағаз, картон немесе жұқа тақтайшалы жарлықтар қолданылады. Жүкті ұзақ сақтау жағдайында таңбалауды тікелей қаптамаға түсіруге болады.
Ұсақ және аз тонналық жіберілімдермен жүкті тасымалдауға жалпы қолдану жерлерінде қабылдағанда жіберушімен таңбалауды түсіруден басқа жіберу станциясы немесе жүк жіберуші әрбір жүк орнында теміржолдың таңбалауды түсіреді. Онда бөлшекпен: алымында —жүктерді жіберуге қабылдау кітабының реттік номері және сызықша арқылы — орындардың саны; бөлімінде — жіберу жолының шартты номері және сызықша арқылы – жіберу станциясының шартты номері көрсетіледі. Теміржолдық таңбалау, шарт бойынша, жіберушінің таңбалауы түсірілген жағында түсірілуі қажет және жүкқағазда белгіленуі керек.
Ашық жылжымалы құрамда немесе теңіз көлігімен тасымалдау кезінде таңбалауды анық түрде шайылмайтын бояумен тікелей қаптамаға немесе металдық жарлықтарға түсірілуі қажет. Қолмен таңбалау болмайды. Таңбалау үшін қара лак және сәйкес маркалы эмальдар ұсынылады. Соңғы кездері жүктерді таңбалауға арналған өндірушілік үрдіске тез еніп келетін техникалық құрылғылар пайда болды. Олардың арасында қаптама заттарын таңбалау мен кодтау кезінде ірі шрифтті түсіру контактсыз тәсілді LСР/1000 жүйесі және қаптаманы таңбалауда бояғыштардың қолдануынсыз жаңа тәсілді болдыратын Lasermark құрылғысы.
Лазерлік таңбалау құрылғысы ас, химиялық және басқа өнеркәсіп салаларында қолданыла алады. Экспортқа жіберілетін жүктердің қаптамасын таңбалау тапсырыс-жолдамада берілген үлгіге сәйкес түсіріледі. Экспорттық жүктерді тропикалық түрінде жеткізу кезінде қаптамада қызыл бояумен шеңбердегі «Т» әрпін және шеңбердегі қаптау уақытын: алымы – айы, бөлімі – жылы. «Т» белгісінің өлшемі — 50 мм, ай мен жыл сандары— 30 мм.
Теңіз көлігінің қатысуымен қауіпті жүктерді тасымалдау кезінде таңбалау мен жарлықтар Қауіпті жүктерді теңіз тасымалдаулар ережелеріне сәйкес болуы қажет, ал теміржолмен тасымалдау кезінде – Қауіпті жүктерді теміржолмен тасымалдау ережелеріне.
Қазіргі уақытта таңбалау тауарлық, жөнелтушілік, арнайы және көліктік болып бөлінеді. Жөнелтушілік, тауарлық және арнайы таңбалау жіберушімен, ал көліктік тасымалдаушымен немесе агентпен түсіріледі.
Сатып алу келісім шартына байланысты әдетте таңбалауда келесі мәліметтер болады:
- тауарлық – тауардың аталуы, зауыттық орама, тапсырыс пен жолдама номері, сорт, шығару уақыты;
- жөнелтушілік – жіберу мен тағайындалу пункті, жіберуші мен қабылдаушы атаулары, орындар жалпы саны, брутто мен нетто массасы;
- көліктік – бір көліктік құжатпен тасымалданатын партиядағы орындар саны, партиядағы жүк орнының реттік номері;
- арнайы – сақтау, тасымалдау, қайта тиеу, пайдалану кезінде тауармен айналысу амал-тәсілдерін көрсететін ескертпелік жазбалар мен белгілер.
Төмендегі тізімделген шаралар жүк жөнелтушілерге таңбалауды, этикетканы түсіруді сәтсіз қолдану кезінде тауардың ұрлығын болдырмайды:
-
неғұрлым құнды және оңай ұрланатын жүктердің ішіндегісін (мысалы, фото- және видеотаспа немесе қозғалмалы аудио- және видеоқұрылғылар) жарнамалық немесе басқа да сыртқы этикеткамен айқындауға болмайды. Танымал компаниялар мен өнімдерге ұрлықшылардың назарын аударатын фирмалық жарнамалар бұған шақыру болып табылады;
-
көліктік фирмаға жөнелтер алдында әрбір жүк жіберілімі анық, айқын және сенімді түрде тек қана бір жүкжөнелтушінің, бір клиенттің атымен және мекен-жайымен таңбалануын алдын ала және мұқият тексеру қажет;
-
әрбір қаптаманы жүк бірлігін классификациялық анықтамаға және транспорттық кәсіпорындардың тарифтеріне этикеткамен не жарлықпен белгілеу қажет;
-
тез сынғыш жүктерді (мысалы, шыны) бұл жүктің сипаттамасына бағыттайтын көрінетін жарлықтармен таңбалау ұсынылады;
-
егер олар қажет болмаса ескертпелік белгілері бар контейнерлерге тапсырыс беру қажетсіз;
-
жүк жіберілімдерінде тапсырыс бойынша қозғалу үшін әрбір сыртқы қаптаманы оны жөнелтушілік тапсырыста және тасымалдау келісім-шартында белгілеп айыратын нышанмен немесе номермен сәйкес таңбалау қажет;
-
экспорт пунктындағы комиссионер немесе агент, сондай-ақ экспортталатын жүкті қабылдаушының тегі мен мекен-жайын көрсету қажет;
-
жақсы желіммен этикеткаларды қаптамаға сенімді болатындай жапсыру керек;
-
мүмкіндігінше ұсталған қаптаманы қолдануды болдырмау. Оны қолданған жағдайда ескі этикеткалар мен таңбалауды өшіру қажет;
-
қаптаманы бағыттаған кезде мимеографтарды немесе трафарет типті басу құрылғыларын қолданбау ұсынылады. Бұндай құрылғылар қиын ажыратылатын мекен-жайларға міндетті түрде әкеп соқтырады;
-
ерекше қарауды немесе қоймалауды қажет ететін жүктері бар қаптаманы сәйкес келетін таңбалаумен жабдықтау қажет. Бұндай ақпарат тасымалдау шартында да көрсетілуі керек;
-
қайта тиеу пунктіндегі жұмысшылардың оқытылуын қарастыру қажет. Оқытудың негізгі курсы шығындармен күресу шараларын, атап айтқанда, таңбалауға, этикеткаларды түсіруге, тиеу-түсіру үрдісіне, ескертпелік этикеткадағы, таңбалаудағы хабарланатын талаптарды орындауға, нашар жағдайдағы қаптаманы қарауға (оны жөндеу де) қатысты шараларды білу;
-
егер ескертпелік таңбалау қажет болса, онда қаптамада келесідей нұсқаулар ұсынылады: ЖОҒАРЫ, ЖОҒАРЫҒА, МЫНА ЖАҚПЕН ЖОҒАРЫ, ШЫНЫ, ҚҰРҒАҚТЫҚТА САҚТАУ, ТЕЗ БҮЛІНЕТІН ТАУАР, МҰЗДАТЫП САҚТАУ және тағы басқа да арнайы нұсқаулар. Қажет болған жағдайда ЖОҒАРЫ немесе ЖОҒАРЫҒА сөздерін толықтыратын бағыттамаларды қолдануға болады. Бұл бағыттамалар басқа таңбалаулардың мағынасын көлеңкелемеу қажет;
-
жаңа таңбалаудың қажеттігі жайында көліктік-экспедиторлық ұйымдарды ақпараттандыру ұсынылады. Шекара сыртына жүкті жөнелту кезінде қаптаманың сыртқы жағында тиеу-түсіру оталары жайында нұсқауларды екі тілде (әсіресе тағайындалу елінің) көрсету, қарастыру керек. Халықаралық нышандарды қолдану кез келген сөздерге қарағанда неғұрлым әсерлі болып табылады.
Жұмыстың жақсаруы мен ыңғайлылығы үшін жүкті таңбалаудың Халықаралық стандарты бар. Төменде одан алынған үзінділер көрсетілген.
Жүкті таңбалаудың мемлекетаралық стандарты
Көліктік таңбалау манипуляциялық белгілерді, негізгі, қосымша және ақпараттық жазбаларды қамту қажет. Манипуляциялық белгілер — жүкке қарау амалдарын көрсететін суреттер. Негізгі жазбаларда болуы қажет:
- жүк қабылдаушының толық немесе белгіленген тәртіпте тіркелген шартты аталуы;
- тағайындалу пунктінің аталуы, қажет болған жағдайда қайта тиеу станциясы немесе портын көрсету. Егер тағайындалу пункті теміржол станциясы (порт) болса, станцияның (порттың) толық аталуы және жол бөлімінің (пароходтықтың) қысқаша атауы көрсетілуі керек;
- партиядағы жүк орындарының санын және партиядағы орынның реттік номері бөлшекпен көрсетіледі: алымында - партиядағы орынның реттік номері, бөлімінде – партиядағы орындар саны.
Жүк орындарының саны мен орынның реттік номерін келесі жүктерді тасымалдағанда көрсету қажет:
- әртекті немесе әртүрлі сортты жүктерді бір текті қаптамада (мысалы, мақтаның әртүрлі сорттары бір бумада);
- біртекті жүктерді әртүрлі қаптамада;
- партиядағы сорттардың араласуы болмайтын біртекті жүктерді;
- құрылғылар жинағы;
- ұсақ жіберіліммен бір вагондағы жүктер.
Қосымша жазбаларда болуы қажет:
- жүк қабылдаушының толық немесе белгіленген тәртіпте тіркелген шартты аталуы;
- жөнелткен теміржол станциясы мен жөнелткен жол бөлімінің қысқаша аталуы көрсетілген жөнелту пунктінің аталуы;
- көліктік ұйымдардың жазбалары (жазбалар мазмұны мен түсіру реті көлік министрлігінің ережесімен орындалады).
Ақпараттық жазбаларда болуы қажет:
- килограммен жүк орнының брутто және нетто массалары. Нетто массасының орнына бұйымның жалпы санын көрсетуге болады, сонымен қатар, қапталған өнімді сипаттайтын таңбалауда көрсетілген болса, онда брутто және нетто массаларын, бұйымдардың жалпы санын көрсетпей-ақ қоюға болады;
- жүк орнының габариттік өлшемі, сантиметрмен (ұзындығы, ені және биіктігі немесе диаметрі мен биіктігі). Габариттік өлшемдерді көрсетпейді, егер ашық жылжымалы құрамда бір де бір габариттік өлшем 1м-ден аспаса, 1,2 м – жабық және 0,7 м әуе көлігімен.
Жүкті тасымалдау көліктік пакеттермен жүзеге асырылса, олардың әрқайсысында негізгі, қосымша, ақпараттық жазбалар болуы керек. Сонымен бірге, реттік номер мен жүк орындардың жалпы санының орнына жазылады:
алымында — партиядағы пакеттердің жалпы саны;
бөлімінде — пакеттегі жүк орындарының саны, жақшада пакеттің реттік номері, мысалы: 3/50 (2).
Негізгі, қосымша және ақпараттық жазбалар (брутто және нетто массаларынан басқа) пакет құралған жеке жүк орындарына қойылмайды. Қаптамасыз тасымалданатын жүктерден құралған пакеттерде партиядағы пакеттер жалпы саны, пакеттегі жүк орындарының саны мен пакеттің реттік номерін түсіру қажеттігі өнімнің нақты түрлеріне нормативтік құжаттармен белгіленеді.
Егер жүкке қарау амалдарын манипуляциялық белгілермен жеткізуге болмаса, ескертпелік жазбаларды қолдану рұқсат етіледі.
Манипуляциялық белгілердің ұсынылатын белгіленуіне белгі номері немесе 1 - кесте бойынша белгі аталуы және белгіленген стандарт бойынша белгіленуі кіреді.
Аралас теміржол-су қатынасында немесе су көлігімен, сондай-ақ, ұсақ жөнелтіліммен ашық жылжымалы құрамда жүкті тасымалдағанда бір жылдан аса жүкті сақтағанда таңбалау тікелей берік бекітілген және қорғалған немесе таңбалаудың сақтаулығын қамтамасыз ететін материалдардан жасалған қаптамаға немесе жарлықтарға түсіріледі.
Негізгі, қосымша және ақпараттық жазбалар орналасады:
- жәшіктерде — бүйір жақтарының бірінде. Тор тесік жәшіктер мен сыртқы планкалары бар жәшіктер үшін таңбалауды орналастыру мүмкіндігі қарастырылуы керек (планкаларды жабыстыру, тақтайшалар арасындағы саңылауларды жабу және т.б.). Ашық теміржолдық жылжымалы құрамда ұсақ жөнелтіліммен тасымалдағанда «Жоғары» мағыналы белгісі бар көліктік таңбалау (жүк жөнелтуші аталуы мен жөнелту пунктінен басқа) қосымша қаптаманың үстіңгі жағында (қақпағында) түсірілуі қажет;
- бөшке мен барабандарда — түптердің бірінде. Таңбалауды корпусқа түсіру рұқсат етіледі;
- қаптарда — жоғарғы жағында тігісінің қасында;
- теңдерде (тюк) — бүйір беттерінің бірінде;
- байламдарда — бүйір бетінде. Таңбалау бүйір бетінде рұқсат етіледі;
- қаптаманың басқа түрлерінде және көліктік тараға оралмаған жүктерге – жақсы көрінетін неғұрлым ыңғайлы жерлерінде.
Табандықсыз немесе төртжақты табандықтардан құралған пакеттерде таңбалау көршілес бүйірлік және тік беттеріне түсіріледі. Екіжақты табандықтарда құралған пакеттерде таңбалау екі ұстау жақтарына түсіріледі.
Таңбалауды типографтық, литографтық, электролитикалық тәсілдермен, үлгі бойынша бояумен, мөрлеумен, күйдірумен, бастырумен, машинамен басу, таңбалау машинасымен түсіріледі. Жарлықтарда анық және айқын жүк қабылдаушы мен тағайындалу пунктін түсіру рұқсат етіледі және де жарлықтарда және тікелей қаптамада – қабылдаушыға дейін жеткенше сақталатындай қолмен жүк орындарының саны мен партиядағы орынның реттік номері.
Жарлықтарды қаптамаға (жүкке) желіммен, болттармен, шуруптармен, сыммен, шпагатпен және жүк пен таңбалаудың сақтаулығын қамтамасыз ететін басқа да материалдармен жапсырады.
Таңбалау үшін қолданылатын бояу жабысқақ және өшірілетін болмау керек, қажетті жағдайда, суға, жарыққа, тұзға және тропикалық климат пен төмен температураға төзімді болуы керек.
Манипуляциялық белгілер мен жазбалар ақшыл беттегі күңгірт түсті немесе күңгірт беттегі ақшыл түспен түсіру керек. Көліктік таңбалау (негізгі, қосымша және ақпараттық жазбалар, манипуляциялық белгілер) әрбір жүк орнына түсірілуі қажет. Тікелей теміржолдық қатынастарда вагондап жөнелтумен біртекті жүктерді тасымалдағанда негізгі, қосымша, ақпараттық жазбаларды (брутто және нетто массаларынан басқа) жүк орындарының барлығына бірдей түсірмеу рұқсат етіледі, бірақ төрттен аз емес.
Автомобильдік көлікпен және әмбебап контейнермен, ұсақ жөнелтіліммен тиелетін автомобильдер мен контейнерден басқа, тасымалдау кезінде негізгі, қосымша, ақпараттық жазбаларды (брутто және нетто массаларынан басқа) түсірмеу рұқсат етіледі. Таңбалау жарлықтары, манипуляциялық белгілердің өлшемдері. Негізгі, қосымша, ақпараттық жазбаларды түсіруге арналған таңбалау жарлықтарының ауданы 60-тан кем болмау керек. Жақтарының ұсынылатын қатынасы 2:3. Манипуляциялық белгілерді түсіруге арналған жарлықтардың ұсынылатын өлшемдері 2.1- кестеде көрсетілген.
2.1 - кесте - Жарлықтар өлшемдері
|
Жарлық номері |
Жарлық өлшемі (ауытқу. + 10 мм) |
Жүк орнының өлшемі (жүктің) |
|
|
Ұзындығы немесе ені |
Биіктігі |
||
|
1 |
52 х 74 |
1000-ға дейін (1000-ды қоса) |
190-ға дейін (190-ды қоса) |
|
2 |
74 х 105 |
1000 |
190-нан көп |
|
3 |
105 х 148 |
1000-нан көп |
- |
|
4 |
148 х 210 |
1500 |
- |
Бір жарлықта бірнеше манипуляциялық белгіні немесе көліктік таңбалау жазбалары мен манипуляциялық белгілер қосылса жарлықтың өлшемін үлкейтуге болады. Типографтық тәсілмен жасалған жарлықтарда белгі жарлық шетінен 5 мм қашықтықта болуы керек. Таңбалау жазбаларын түсіру үшін ұсынылатын қаріптің биіктігі: 3, 6, 8, 10, 15, 30, 50 және 100 мм. Қаріп биіктігі З және 6 мм жазбалар тікелей қаптамаға түсірілуге рұқсат етілмейді. Негізгі жазбалар үшін, сондай-ақ қаптамаға тікелей түсірілетін көлік ұйымдарының жазбалары үшін ұсынылатын қаріп биіктігі:
30 мм — жүк орнының ұзындығы немесе ені 0,5 м аспаса;
50 мм — жүк орнының ұзындығы немесе ені 0,5-тен 1,5 м-ге дейін;
100 мм — жүк орнының ұзындығы немесе ені 1,5 м-ден аса.
Тікелей қаптамаға түсірілетін қосымша мен ақпараттық жазбалардың ұсынылатын қаріп биіктігі:
10 мм — жүк орнының ұзындығы немесе ені 0,5 м-ге дейін;
15 мм — жүк орнының ұзындығы немесе ені 0,5-тен 1,5 м-ге дейін;
30 мм — жүк орнының ұзындығы немесе ені 1,5 м-ден аса.
Көліктік таңбалауды тікелей қаптамаға түсіру мүмкін болмаса, жазбалардың қаріп биіктігі мен белгі өлшемдерін 1-2 градацияға кішірейтуге болады.
Экспортқа жіберілетін жүктерді таңбалаудың қосымша талаптары. Экспортқа жіберілетін жүктердің көліктік таңбалануы сыртқы сауда бірлестігінің тапсырыс –жолдамасындағы бекітілген қосымшалар мен өзгертулерді ескеріп, 7.2-7.4 көрсетілгендей сәйкес болуы қажет.
Негізгі жазбалар:
- контракт номері және (немесе) шетел сатып алушының тапсырысының номері;
- тапсырыс-жолдаманың номері;
- жүк орнының номері — бөлшекпен көрсету: алымында — партиядағы орынның реттік номері, бөлімінде – партиядағы орындар саны;
- шетел жүк қабылдаушының толық аталуы немесе шартты белгіленуі;
- қайта тиеу станциясы немесе порты көрсетілген тағайындалу пунктінің аталуы;
- жүк тағайындалу елі*;
- жүк тағайындалатын станция мен жол бөлімі*;
- жүк жөнелтуші тауарлық белгілері мен маркалары *.
Қосымша жазбалар:
- пайдаланатын ұйымның аталуы — толық немесе шартты;
- жүк жөнелту пункті;
- жөнелту станциясы мен жол бөлімі.
Ақпараттық жазбалар:
- жүк орнының габариттік өлшемдері, сантиметр;
- нетто және брутто массалары, килограмм;
- жүк орнының көлемі, метр куб;
ЕСКЕРТУ: * ' х - «Экспорт», «Өндіруші ел және (немесе) жеткізіп беруші» жазбалары. Жүк орнының ұзындығы, ені немесе диаметрі 1 м-ден аспаса габариттік өлшемдер мен көлемді көрсетпейді.
Аралас теміржол-су қатынастары немесе су қатынастарында ашық жылжымалы құрамда, сондай-ақ ұсақ жөнелтіліммен жүкті тасымалдаған кезде таңбалауды тікелей қаптамаға, бұйым немесе жарлыққа түсіріледі, олар берік бекітіліп қорғалған немесе тасымалдау мен сақтау кезінде жазбалардың сақтаулығын қамтамасыз ететін материалдардан жасалуы қажет. Көліктік таңбалауды әр жүк орнына түсіреді. Тікелей теміржол қатынасында вагондап жөнелтумен жүктерді тасымалдағанда негізгі мен қосымша жазбаларды әр жүк орнына түсірмейді, бірақ он орыннан кем болмауы тиіс. Автомобиль көлігі мен әмбебап контейнермен жүкті тасымалдағанда, ұсақ жөнелтіліммен тиелетін автомобильдер мен контейнерден басқа, негізгі мен қосымша жазбаларды түсірмейді.
1000 кг-нан жоғары жүктерді су көлігімен тасымалдағанда қосымша жәшіктің жоғарғы оң бұрышында жәшіктің барлық төрт жағында да үстіңгі шетінен 10 см-ден кем емес қашықтықта жүктің брутто массасын түсіреді. Көліктік таңбалауды орыс тілі мен сыртқы сауда бірлестігінің тапсырыс-жолдамасында көрсетілген шетел тілінде түсіреді. Ұзындығы немесе ені 1 м-ден аспайтын қаптамаға таңбалауды бір жағында ғана тапсырыс-жолдамада көрсетілген тілде түсіруге болады.
Параллелепипед формалы жәшікте немесе басқа қаптамада таңбалауды қырында және бүйір жағында түсіреді. Цилиндр формалы жік орындарында таңбалауды түбінде түсіреді. Егер қаптаманың өлшемі мен конструкциясы керекті таңбалауды қыры мен бүйір жағында түсіру мүмкін болмаса, таңбалауды қыры мен бүйір жағында және қақпағына түсіреді.
Көліктік қаптаманы сипаттайтын таңбалау
Қаптаманы сипаттайтын таңбалаудың мазмұны:
- тауарлық белгі (немесе) өндіруші ұйымның аталуы;
- нормативтік құжат бойынша қаптаманың номері;
- нормативтік құжаттың белгіленуі.
Көп пайдаланатын қаптамаға «Көп пайдаланатын» деген жазу болу керек. Қаптаманы сипаттайтын таңбалауды, қаптардан басқасына, қаптамаға оның өндірушісі түсіреді. Қаптарды сипаттайтын таңбалауды бумаларда немесе қаптар қапталған бумаларға түсіреді. Қаптаманы сипаттайтын таңбалауды жарлықтарға түсіру рұқсат етіледі. Қаптаманы сипаттайтын таңбалауды түсіреді:
- жәшіктерге — жүкті сипаттайтын таңбалаудан бос бүйір қабырғасының жоғарғы сол бұрышында;
- бөшкелер мен барабандарда — жүкті сипаттайтын таңбалаудан бос түптерінің бірінде; таңбалауды корпусқа түсіруге рұқсат етіледі;
- баллондарда — түбінде.
Канистралар, құтылар және көліктік қаптаманың басқа түрлерінде таңбалауды түсіру орны нормативтік құжат бойынша түсіріледі.
Таңбалауды қаптамаға түсіру тәсілдері:
- ағаш — үлгі бойынша бояу, мөрлеумен, күйдірумен;
- картон — типографтық тәсілмен, мөрлеумен;
- металдық — үлгі бойынша бояу, бастырумен;
- пластмасс — таңбалау пресс-формамен орындалады.
Қаптаманы сипаттайтын таңбалау арнайы таңбалау машиналарымен түсіріледі. Қауіпті жүктерді қаптауға, тасымалдауға және сақтауға арналған көліктік қаптамаға таңбалау МЕСТ 26319 бойынша түсірілуі қажет.
Жүктерді таңбалау жүк тасымалдау үрдісінің ажыратылмайтын бөлігі болып саналады. Таңбалаудың мақсаты жөнелтілетін жүкті толық көлемде сипаттау болып табылады. Демек, тасымалданатын жүктің түріне байланысты қаптамаға төменде келтірілген манипуляциялық белгілерді, негізгі, қосымша және ақпараттық жазбаларды түсіреді. Қазақстан Республикасының территориясында таңбалау мен жүк қаптамасына этикеткаларды түсіру 1998 жылдың қаңтарында күшке енген Жүктерді таңбалау мемлекетаралық стандартқа сай жүргізіледі. (2.2 - кесте).
2.2 - кесте - Жүктерді таңбалау
|
№ |
Жазба |
Белгіленуі |
Сипаттамасы |
|
1 |
2 |
3 |
4 |
|
1 |
Тез сынғыш. Абайлаңыз |
Өлшемі- 74 х 105 мм Рамка: қара сызық Қағаз түсі: ақ. Сурет: қара түсті бокал. Сынғыш жүк. Абайлаңыз. |
|
|
2 |
Күн сәулесінен қорғау |
Жүкті жылудан қорғау қажет. |
|
|
3 |
Ылғалдан қорғау |
|
Өлшемі - 74 х 105 мм Рамка: қара сызық Қағаз түсі: ақ. Сурет: қара түсті ашық қолшатыр мен алты тамшы. Жазба (мәні): Жүкті ылғалдықтан сақтау. |
|
4 |
Сәулеленуден қорғау |
|
Сәулеленудің кез келген түрі жүктің қасиеттеріне әсер етеді және оларды өзгертуі мүмкін |
|
2.2-кестенің жалғасы |
|||
|
1 |
2 |
3 |
4 |
|
5 |
Температураға шек қою |
Жүктерді сақтауға немесе манипуляция жасау үшін температура диапазоны. |
|
|
6 |
Тез бүлінетін жүктер |
|
Тез бүлінетін жүктерді тасымалдау: ет, балық, балық өнімдері |
|
7 |
Ілмектермен тікелей алмау |
|
Жүкті көтеру кезінде ілмектерді қолдану рұқсат етілмейді. |
|
9 |
Герметикалық қаптама |
|
Тасымалдау, қайта тиеу, сақтау кезінде қаптаманы ашуға тиым салынады. |
|
10 |
Қаптау жері |
|
Жүкті көтергенде қанаттар мен шынжырлардың жерін көрсетеді. |
|
11 |
Мұнда арбашамен көтеру рұқсат етілмейді |
|
Жүкті көтеру кезінде арбашаны қолдануға болмайтын жерді көрсетеді |
|
12 |
Жоғары |
|
Жүктің дұрыс тік тұратын жағдайын көрсетеді. |
|
13 |
Ауырлық ортасы |
|
Жүктің ауырлық ортасы. Ескерту. Белгінің орналасу жері жүктің ауырлық ортасын көрсетеді. Егер ауырлық ортасы геометриялық ауырлық ортасымен сәйкес келмесе белгі түсіріледі. |
|
2.2- кестенің жалғасы |
|||
|
1 |
2 |
3 |
4 |
|
14 |
Тропикалық қаптама |
|
Тропикалық климаттың әсерінен тиеу-түсіру жұмыстары, тасымалдау және сақтау кезінде қаптаманың бұзылуы жүктің бүлінуіне әкеп соқтырғанда. Т – тропикалық қаптаманың белгісі; 00-00 – қаптаудың айы мен жылы. |
|
15 |
Қатарламау |
Жүкті қатарлау рұқсат етілмейді. Тасымалдау мен сақтау кезінде осындай белгі бар жүктің үстіне ештеңе қоюға болмайды. |
|
|
16 |
Тікелей жүк арқылы көтеру керек |
|
Көтеру тікелей жүк арқылы жүзеге асырылады, яғни қаптама арқылы көтеру рұқсат етілмейді. |
|
17 |
Осы жерде ашу |
|
Қаптаманы тек қана көрсетілген жерде ашу |
|
18 |
Жылудан және радиоактивтік сәулеленуден қорғау |
Жылу немесе сәулеленудің енуі жүктің құндылығын кемітуі немесе жоюы мүмкін. |
|
|
19 |
Домалатпау |
|
Жүкті домалатуға тыйым салынады. |
|
20 |
Қатарлау шек қойылған |
|
Жүктерді қатарлау мүмкіндігіне шек қойылған. |
|
21 |
Осы жерде қысу |
|
Жүкті қысқыштармен алуға болатын жерлерді көрсетеді. |
|
22 |
Қысуға болмайды |
|
Тиеу-түсіру жұмыстарын жүргізу кезінде қысуға болмайды. |
|
2.2-кестенің жалғасы |
|||
|
1 |
2 |
3 |
4 |
|
23 |
Қатарлау қабаттарына шек қою |
|
Қатарлау қабаттарының санына шек қою |
|
24 |
Айыр жүк тиеушіні қолданбау |
|
Айыр жүк тиеушіні қолдануға болмайды |
7.4 тақырып. Ағаш материалдарын сақтаудың сипаттамалары және әдістері. Ағаш материалдарын тасымалдау шарттары
жүктеу мүмкіндігіне ие боласыз
Бұл материал сайт қолданушысы жариялаған. Материалдың ішінде жазылған барлық ақпаратқа жауапкершілікті жариялаған қолданушы жауап береді. Ұстаз тілегі тек ақпаратты таратуға қолдау көрсетеді. Егер материал сіздің авторлық құқығыңызды бұзған болса немесе басқа да себептермен сайттан өшіру керек деп ойласаңыз осында жазыңыз
Тасымалдау үрдісі. Техникалық және коммерциялық пайдалану
Тасымалдау үрдісі. Техникалық және коммерциялық пайдалану
Кіріспе
Теміржолдар ірі саланын бірі болып табылады, активтерінің құны бойынша елдегі алдыңғы үштікке кіреді. Оның мүндай жоғары маңыздылығы елдің экономикалык жағдайында теміржол қызметі пэрменділігінің зор маңызын алдын ала анықтайды.
Қазакстанда көлік аса зор рөл атқарады, оның маңызына келесі негізгі факторлар себепші болып отыр:
-
республика территориясының үлкендігі;
-
ТМД бойынша орташа көрсеткішке жуықтайтын Қазақстандағы жүк тасымалының жоғарғы үзақтығы;
-
ұзақ қашықтыққа тасымалдауды талап ететін шығарылған өнім сипаты - көмір, темір кені, мұнай енімдері, металлургия өнеркәсібі мен ауыл шаруашылық өнімдері (астык, жүн, ет);
-
елдің көліктік-географиялық жағдайы-Евразиялық континентгің ортасында, Европа мен Оңтүстік-Шығыс Азиянын кең жэне қарқынды дамып келе жатқан нарықтар арасында. Олар арқылы перспективада отандық теміржол көлігіне республиканың жоғары транзиттік потенциалын пәрменді пайдалануға мүмкіндік беретін транзиітік жүктердің қуатты ағыны өтіп жатканын айтпауға болмайды.
-
Қазіргі күні Қазақстан теміржол көлігі құрамына жалпы пайдаланудағы 14,4 мың км. темір жол, өндіріс кәсіпорындардың 7,3 мың км жақын келу жолдары, мыңдаған теміржол станциялары кіретін кешен болып табылады.
Жоғары алып жүру кабілетгілігі, қозғалыс үнемділігі мен автомобиль көлігімен салыстырғандағы тасымалдау өзіндік құнның төмендігі, алыс және орташа қашықгықтағы мацызды экспорттық жүктерге (көмір, кен, темір, астық, құрылыс материалдары) теміржолды іс жүзінде көліктің баламасыз түрі қылып жасайды.
Тауардың акырғы бағасындағы көліктік кұрамдастык пен жеткізуді мезгілімен камтамасыз ету мүмкіндігі отандық кәсіпорындар бэсекеге қабілеттілігінде маңызы кем сокпайтын фактор болып табылады.
Теміржол, сонымен бірге жүкті жөнелтуші және жүкті кабылдаушы ұйымдар мен кәсіпорындардың негізгі міндеттерінің бірі тасымалданушы жүктің тольщ сақгалуын қамтамасыз ету. «Теміржол көлігі туралы» Заңның 76—шы бабына сәйкес жүкті тасымалдауға қабылдау сәтінен бастап оны алушыға беру сәтіне дейінгі кезеңде тасымалдаушы жүктің сақталуын қамтамасыз етуге міндетті.
Теміржол көлігінің негізгі мәселесі кәсіпорын мен тұрғындардың тасымалдау мұқтаждығын толық, сапалы және мезгілінде қамтамасыз ету оның жұмысының экономикалық тиімділігін арттыру болып табылады.
Жол жүру қауіпсіздігі мен тасымалданушы жүктің сақталу мәселелері ерекше айқындалып отыр.
1 бөлім. ТЕМІР ЖОЛДАРДЫҢ ЖҮК ТАСИТЫН ЖӘНЕ КОММЕРЦИЯЛЫҚ ЖҰМЫСЫН ҰЙЫМДАСТЫРУ НЕГІЗДЕРІ ЖӘНЕ БАСҚАРУ
-
тақырып. Жүк және коммерциялық жұмыстың мазмұны
Жүк тасымалдау үрдісі жүкті өндіру пунктінен тұтыну пунктіне дейін орын ауыстыру. Көп жағдайда жүк қозғалысында бірнеше көлік түрі қатысады: автокөліктік, теміржол, өндірістік және т.б.
Жүк (заттар, пайдалы қазбалар, шикізаттар, өндіріс қалдықтары және т.б.) дегеніміз контейнерлерде және жүк вагондарында тасымалдау үшін белгілі бір ретпен қабылданған объект.
Жүкжіберуші (жіберуші) – өз атынан немесе жүк иесі атынан шарт бойынша шығатын, тасымалдау құжатында көрсетілген жеке немесе заңды тұлға.
Жүкалушы (алушы) – жүкті алатын заңды немесе жеке тұлға.
Темір жол көлігінің қызметін пайдаланушы – темір жол көлігінің ұсынатын қызметтерін пайдаланатын жолаушы, жүкжіберуші, жүкалушы не басқа жеке немесе заңды тұлға.
Тасымалдаушы – темір жол көлігінің келісім шарты бойынша өзіне сеніп тапсырылған жүкті, багажды жеткізу міндетін алған заңды немесе жеке кәсіпкер.
Тасымалдау үрдісі – темір жол көлігімен жүк, багаж және жолаушы тасымалдау барысында ұйымдастыру және технологиялық операциялардың жиынтығы.
Тасымалдау процесін ұйымдастыру барысында жүк және коммерциялық операциялар орындалады.
Жүк операциясы – қоймадан жүкті көлікке тиеу және одан түсіру, әр түрлі жол табандықтарда жүкті бір вагоннан екінші вагонға қайта тиеу, бір көлік түрінен екінші көлік түріне тиеу, қойма ішінде жүктің саны мен салмағын анықтау үшін орнынан қозғау ауыстыру және т.с.с.
Коммерциялық операцияға беру және тасымалдау құжаттарын өңдеу және құру, есеп беру және есеп алу құжаттарын рәсімдеу, темір жол көлігімен сонымен қатар басқа көлік қатысқанда жүк тасымалдғаны үшін барлық төлем-ақыларды жинау жатады. Сонымен қатар коммерциялық операцияға вагондарды қарау және жүк тасымалдауға дайындау, жүкалушы мен жүкжіберушіге көліктік-экспедициялық қызмет көрсету жатады. Коммерциялық операцияға жүкті өлшеу, вагон мен контейнерлерді пломбалау, құжаттарды толтыру мен оның сақталуын қамтамасыз етулер де жатады.
Теміржол станциясында жүк және коммерциялық жұмыстарды станция бастығы (ДС) басқарады, ал жүк және коммерциялық операциялар үлкен көлемде орындалатын станцияларда жүк және коммерциялық жұмыс жөніндегі станция бастығының орынбасары (ДСМ) атқарады.
Жүк тасымалдау жылдамдығын таңдайтын және темір жол жапсырмасында көрсететін жүкжіберуші. Бір темір жол жапсырмасымен жіберілетін жүк көлеміне қарай тасымалдаулар вагонды, контейнерлі, ұсақ, топтық және маршрутты жөнелтулер болады.
Вагонды жөнелту дегеніміз бір темір жол жапсырмасымен жіберілетін, тасымалдау үшін жеке вагонды немесе контейнерді қажет ететін тасымал түрі.
Контейнерлі жөнелту жеке бір контейнерді қажет ететін бір жапсырмамен тасымалданатын жүк.
Ұсақ жөнелтім – жеке вагонды не контейнерді қажет етпейтін бір жапсырмамен тасымалданатын жүк.
Топтастырылып жөнелту – тасымалдау үшін бір вагоннан көп, бірақ маршрутты жөнелтімнен аз, бір жапсырмамен тасымалданатын жүк.
Маршрутты жөнелтім – тасымалдау үшін маршрут ұзындығы мен немесе салмағына сәйкес келетін, бір жапсырмамен тасымалданатын жүк.
Құрама вагонды жөнелтім әр жақтан келген жүкті бір жапсырмамен бір жүк алушы мекен жайына жіберу.
-
тақырып. Тасымалдау үрдісі. Техникалық және коммерциялық пайдалану
Темір жол көлігімен жүкті тасымалдау жүк жөнелтушілер облысаралық және халықаралық қатынастарда жоспарланған ай басталғанға дейін 14 күннен кешіктірмей және үшінші елдерге халықаралық қатынаста 20 күннен кешіктірмей ұсынатын жылжымалы құрамды тиістілігі бойынша бөлу арқылы жүктердің номенклатуралық топтарының белгіленген тізбесі бойынша жук жөнелтушінің айлық өтінімдері негізінде жүзеге асырылады.
Қате ресімделген жүкті тасымалдау жоспары бойынша айлық өтінімдерді тасымалдаушылар қарауға қабылдамайды.
Жүкті тасымалдау жоспары бойынша өтінімдерді жүк жөнелтушілер ұсынады.
Жүк жөнелтушілер жүкті тасымалдау жоспары бойынша өтінімді ұсынады, жүкті өтінімде көзделген мөлшерлерде уақтылы және бірқалыпты беріп отырады және тиеуді белгіленген мерзімде жүзеге асырады. Жүк жөнелтуші жүкті тасымалдау жоспары бойынша айлық өтінімдерінде жүк алушының жүкті тиеу, түсіру (жүктен босату) бойынша мүмкіндігінен аспайтын көлемді мәлімдейді.
Тасымалдаушы жүкті тасымалдау жоспары бойынша қабылданған өтінімдерге сәйкес вагондардың жүк тиеудің барлық пункттері бойынша уақтылы және бірқалыпты берілуін қамтамасыз етеді.
Үшінші елдерге тасымалдау деп ТМД-ға қатысушы мемлекеттерден, сондай-ақ Латвия, Литва, Эстониядан басқа елдерге межеленген жүкті тасымалдау түсініледі.
Үшінші елдерге халықаралық қатынаста жүк тасымалдауды айлық жоспарлауды жүк жөнелтушілер жүктің түрлері және межеленген елдері бойынша теңіз порттары мен шекаралық станциялардың белгіленген мамандандырылуын сақтай отырып, жүктің тиісті түрлерін тасымалдаудың жалпы жоспарлары есебінен жүзеге асырады.
Тасымалдау жоспарының орындалуын есепке алу карточкасын жасау
Жүк тасымалдау жоспары бойынша қабылданған өтінімнің орындалуы есепке алу карточкасында ескеріледі. Есепке алу карточкасын тасымалдаушы жүк жөнелту станциясында тасымалдаушы әрбір қабылданған өтінім бойынша жеке жүргізеді. Жүк жөнелтушінің өтініші бойынша оған есепке алу карточкасының көшірмесі беріледі.
Жүк жөнелтушінің меншікті жүйесі және/немесе тасымалдаушының ақпараттық жүйесіне қол жеткізуі болған кезде есепке алу карточкасын жүргізу жүк жөнелтуші мен тасымалдаушы арасында қабылданған ақпараттық өзара іс-қимыл жасау технологиясына және стандарттарына сәйкес ДЭА арқылы автоматты тәсілмен жүзеге асырылады. Қажет болған кезде ДЭА-да заңнамаға сәйкес немесе тараптардың келісіміне сәйкес электрондық цифрлық қолтаңбалар қолданылады.
Есепке алу карточкасына жүк жөнелтуші және тасымалдаушының станциядағы өкілі әрбір есептік тәулік немесе қабылданған өтінімге сәйкес жүктерді тиеу үшін белгіленген тәуліктер аяқталуы бойынша, ал ай аяқталуы бойынша станция бастығы кол қояды. Жүк жөнелтуші есепке алу карточкасына қол қоюдан бас тартқан кезде тасымалдаушы жалпы нысандағы актіні жасайды.
Есепке алу карточкасын жөнелту станциясында тасымалдаушы қабылдаған жүк тасымалдау жоспары бойынша өтінімнің негізінде ресімдейді. Есепке алу карточкасына өтінім нөміріне сәйкес келетін нөмір беріледі.
Жоспарлы ай басталғанға дейін тасымалдаушы жүк жөнелтушімен келісім бойынша бір ай және тәулік ішінде тиеудің біркелкілігін және бірқалыптылығын қамтамасыз ететін жоспардың орындалу тәртібін белгілейді. Жүктерді тасымалдау жоспары бойынша өтінімді орындауды ұйымдастыруға негіз онкүндік өтінімдер болып табылады, оларды жүк жөнелтушілер жүк тасымалдаушыға онкүндіктің күндері бойынша тиеу мөлшерлерінің күнтізбелік кестесімен әрбір онкүндік басталғанға дейін берген күнін қоспағанда, күнтізбелік 3 күн бұрын тасымалдауға береді. Жылжымалы құрамның тиеуге біркелкі берілуін қамтамасыз ету мақсатында бұрын келісілген тәртіп бойынша жүк жөнелтуші онкүндік өтінімде қабылданған жүк тасымалдары жоспары бойынша өтінімнің немесе күнтізбелік жоспардың тиеудің орташа тәуліктік нормасын негізге ала отырып, онкүндік өтінімде осы онкүндікке келетін вагондардың, контейнерлердің санынан кем болмайтын мөлшерін көрсетеді. Көлемдері шамалы болған кезде (5 вагоннан аспағанда) тасымалдаушы вагондарды беруге арналған өтінімдерді жекелеген тәуліктерде қабылдайды.
Қазакстан Республикасы Азаматтык кодексі «Теміржол көлігі туралы» Заңы, жүкті тасымалдау Ережесі тасымалдау жоспарын орындамағаны, тасымалданушы жүктер мен багаждардың сақталынбағаны; жүктер мен багажды жеткізуді алу; жіберуші немесе қабылдаушы қаражат-қүралдарымен тиеу немесе түсіру кезінде вагондар мен контейнерлердің белгіленген мерзімнен тыс түрып калғаны; техникалық нормаларға дейін вагондар мен контейнерлерді толтырмағаны; вагондарды тазаламағаны жэне цистерналарды толық толтырмағаны; вагондар мен контейнерлерді бүлдіргені; жүкті тасымалдау Ережелері мен Уставтың бір қатар баптарын бүзғаны үшін жолдардың, жөнелтушілер мен қабылдаушьшардың материалдық жауапкершілігін белгілейді.
Тасымалдаушы жүктің сақталуы үшін жолдар жауапкершілігі оны тасуға қабылдаған сәттен басталып, қабылдаушыга беру немесе белгіленген ережелерге сәйкес басқа кәсіпорын немесе ұйымға өткізген сәтте тоқтайды. Жүк иесіне келтірілген шығындарды жол өтеуге міндетті. Бірақ жүктің бүлінуі немесе бүзылғаны, жоғалғаны, жетіспеушілігі үшін материалдық жауапкершілік жолға тек оның кінәсінен болған жағдайда ғана жүктеледі. Егер теміржол қабылдап-алушыға жүкті белгіленген мерзімде себешерге қарамастан нақты жоғалту, салып жүру? басқа қабылдаушыға беріп жіберу, үрлану, жойылу т.б. бере алмаса, жүк толық жоғалды деп есептеледі. Қабылдаушы жүкті жоғалды деп есептеуге және оның қүнын өтеуді талап етуге жеткізу мерзімінің аякталуынан кейін жеті тәулік өткен соң қүкығы бар, ал тікелей аралас қатынасты тасымал кезінде - тасымалдауға қабыллаған күнінсн төрт айдан кейін. Егер жүк кейіннен табылып, белгіленген жеріне жеткізілсе, қабылдаушы оны алып, теміржолға одлн алынған шығын өіемін қайтаруга тиісті.
Жүктің бұзылу немесе бүліну, жоғалғаны үшін жауапкершілікті жіберуші мен қабылдаушыда жүктейтін шарттар Заңмен белгіленген, басқа жағдайлардың бәрінде жауапкершілікті теміржол көтереді. Сонымен, теміржолдың кінәсі болжанады, ал оның жокгығын теміржол дәлелдеуі керек.
Жүктің сақталмағаны үшін теміржолды жауапкершіліктен босататын жағдайларды екі топка бөледі.
Бірінші топқа тасымалданушы жүктің сақталмауы мен жағдайлар арасында себепті байланыс болған жағдайларды жатқызады. Егер жүктің жоғалуы, жетіспеушілігі, бүлінуі немесе бұзылуы болған қандай да бір жағдайларының алдын алу немесе оларды жою теміржолға байланысты болмаса, онда теміржол жауапкершіліктен босатылады.
Оған жататындар:
- жүкті жіберуші немесе алушының кінәсі (вагонда дұрыс жиыстырылмау, басу немесе түсіру барысындағы абайсыздықт.б.);
- жүктің ерекше табиғи сипаты (темір өнімдеріндегі тоттьщ пайда болуы, өздігінен от алу т.б.);
- жүкті қабылдау кезінде сыртқы түрінен байқалмаған қораптың ақаулығы, бүліну іздері жоқ (ыдысты) стандартты емес немесе жүк сипатына сәйкес емес ыдысты колдану (жол бойында бөшкелердің тесілуі, жәшіктегі әйнек бұйымдар арасында жұмсақ төсеніштердің болмауы т.б.);
- тасымал немесе сақтау кезінде ерекше жағдайлар немесе сақгық шараларды сақтауды талап ететін қасиеттерін накладнойда көрсетпей жүкті өткізу (соның салдарынан нэзік әйнек бұйымдар ауыр жүктсрмен бірге тасымалдануы мүмкін, т.б.);
- нормаға қарсіл жоғары ьшғалдылыкты жүкті тасуға тапсыру (деректі жоғалу болмаса да жол бойында ылғалдылықтың төмендеуінен жүк массасы азайған).
Екінші топқа шағымданушы шығын жол кінэсінен болғанын дэлелдей алмаса, жағдайлардың болуының өзі-ақ (біреу-ақ болсада) теміржолды жауапкершіліктен, бчсатады, Теміржолдың айыпсыздық презумациясы бұл жағдайда жүктің сақталмауының теміржол эрекетімен себепті байланыстьщ жоқтығы презумпциясы болып табылады.
Бұл топка жататын оқиғалар мынандай жағдайда болады:
- жүк дүрыс вагонда немесе жөнелтушінің дұрыс пломбалы контейнерде немесе жолда артық жүксіз қорғаныш маркировкасьшен немесе буып-түюмен дұрыс ашық жылжымалы құрамда келгенде жэне жүктің амандығы туралы басқа фактілер айтылып тұрса;
- жүктің жетіспеушілігі, бүлінуі немесе бұзылуы ашық жылжымалы құрамда тасымалдауға байланысты табиғи себептерден болғанда (күн сэулесінен, атмосфера жауьш-шашынынан, желге мүжілуінен т.б.);
- жүктің амандығын қамтамасыз ету үшін қажетті шара қолданбаған жөнелтуші немесе алушының жол серігі жүкті алып жүргенде;
- массаның азаюы табиғи кемудің белгіленген нормасынан аспағанда.
Тасымалдау кезінде келтірілген шығын келесі мөлшерде өтеледі:
жоғалу мен жетіспеуде-жоғалған немесе жетіспейтін жүктің анық құнымен, тасымалдауға құны көрсетілген жүктің жоғалуы -көрс етілген құны көлемінде.
Егер жөнелтушінің көрсеткен құны анығынан асып түсетінін теміржол дэлелдесе, онда анық құны мөлшерімен жүктің бүлінуі мен бұзьілғаны үшін оның құны төмендеген сома көлемінде төленеді.
Қажет болса шығын мөлшерін анықтауға эксперттерді шақыртады, Жүктің құнын жөнелтуші есебінің жалпы сапасы негізінде, ал егер жүк үшін есеп айырысу банк арқылы жүрмесе- есеп орнындағы құжат негізінде. Қажет жағдайда бұл сомаға айналым салығын косады.
Сонымен, тасымалдаушы жауалкершілігі көлемі жүктің оның құнымен шектелген, яғни тасымалдаушы жүк иссі жіберіп алған пайданы, жүктің анық құны шегінен шыгып тұрған мүліктегі шығынды да өтеуге міндетті емес.
Шығынды өтеумен қатар тасымалдаушы жүкті жөнелтушіге, жүкті алушыға жүкті тасу үшін өндірілген кірс ақысын және жоғалған, жетіспейтін немесе бұзылзан (бүлінген) жүк санына пропорционшіды басқа да тасымалдаушы өндіріп алған төлемдерді, егер осындай жүк құнына айтылған төлеу кірмесе, кайтарады,
Қазақстан Республикасы «Теміржол көлігі туралы» Заңының 78** бабына сәйкес вагондар мен контейнерлерді өз бетімен иемденгені, бүлдіргені немесе жогалтқаны үшін жауапкершілік белгіленген. Тасымалдаушы, жүк жөнелтуші, жүк алушы жэне басқа адамдар оларға тиісті емес вагоадар, контейнерлерді жүкті өздерінің тасымальша, сақгауына, соньшен бірге оларды, егер де ол тиісті келісімдермен қарастырылмаса, иесінің рүқсатынсыз жүк тиеуге пайдалануға кұқығы жоқ.
Мұндай талапты сақтамағаны үшін кінәлі жақ вагондар, контейнерлерді пайдаланғаны үшін төлемнен бөлек иесі алдында вагондар, контейнерлерді пайдаланғаны үшін төлем көлеміндегі айып түрінде мүлікті жауапты болады,
Жүкті жеткізу мерзімін бұзғаны үшін жауапкершілік. Жүкті жэне жүкті жөнелтушіге, жүкті алушыға тиесілі немесе олар жалға алған жүксіз вагондарды жеткізу мерзімі теміржолдың жіберу станциясында кіре ақысы есептелетін қашықтықка сүйеніп есептелінеді. Жүкті жеткізу мерзімін есебі автоматгы түрде тауар кассирінің автоматталған жұмыс орнында тасымалдық электрдың досъесіне жеткізу мерзімі туралы мәліметтерді кіргізумен бірге жасауға болады. Жүкті жеткізу мерзімін есептегенде толық емес тәуліктер толықка саналады. Есептеу уақыты-жергілікті. Казақстан Республикасы аумағында тасылатын жүкті және жүкті жөнелтуші, жүкті алушыға тиесілі немесе олар жалға алған бос вагондарды жеткізу мерзімі нормаларға сүйене отырып бүкіл жүріс жолына анықталады.жүкті жеткізу мсрзімін есептеу станцияның күн тізбектік штемпеліндегі накладнойда жэне жүкті қабылдау туралы квитанцияда көрсетілгеи тасу үшін тасу үшін жүкті қабылдау күнінің 24 сағатынан басталады. Жүкті жеткізу мезгілінің өтетін күні жөнелту станциясьшен жүкті қабылдау туралы жүкті жөнслтушіге бсрілетін квитанцияда керсетіледі. Тасымалдаушы мен жүкті жонслтуші жүкті жеткізудің өзге мср имдері ескерілетін кслісімдер жасасуға болады. Ол туралы накладнойдың «Жөнелтушінің ерекше өтініші мен белгілері» деген графада белгі койылуы керек. Жүкті жөнелтуші, жүкті алушы тиесілі немесе олар жолдаған бос вагондар, жүкті жеткізу мерзімін өткізіп алғаны үшін тағайындалған теміржол Қазақстан Республикасы «Теміржол көлігі туралы» Заңыньщ 79-бабына сай жауапты болады. Жүкті жеткізу мерзімін өткізіп алу, оның ішінде тура аралас катынаспен тасымал кезінде де, жолдын теміржол бөлігі үшін жүк қабылдаушыға тасымалдаушы теміржол көлігімен тасығаны үшін кіре акының 5% көлемінде айып төлейді, ал егер мерзімін өткізіп алуы оның кінәсінен емес болғанын дәлелдей алмаса кіре ақының 50% -нан аспайтын айып пұл төлейді. Осындай көлемде тасымалдаушыға тиісті емес бос вагоңдарды жеткізу мерзімін өткізіп алғаны үшін тасымалдаушыдан айып пұл өндіріледі.
Вагондар мен контейнерлерді кедендік, шекаралық немесе баска текеру органдардың кешіктіруін 'гудырған тауарлардың экспорт, импорт, транзит құжатгарын рәсімдеу бойынша Қазақстан Республикасы заңының талаптарын жүк жөнелтуші, жүк алушы, экспедитор бұзғаны үшін тасымалдаушьшың пайдасына қарай вагондарды, контейнерлерді пайдаланғаны үшін төлем көлемінде айып пұл өндіріледі.
Жүк жөнелтушініц жүк тасу Ережесіне сәйкес толтырылған накладная және соның негізінде жүк жөнелтушіге берілген жүкті қабылдау туралы квитанция жүкті тасу келісімі жасалғанын дәлслдейді.
Накладнаяға түсірілген мэліметтерді ң сенімділігі үшін және оның накладнаяда көрсетілгсн дәл емес, сенімді емес немесе толық емес мэліметтердің кесірінен туындаған салдарлар үшін де жүк жөнелтуші Қазақстан Республикасы «Теміржол көлігі туралы» Заңының 4К-бабына сэйкес мүліктік жауапкершілігін көтереді. Ал аталмыш заңның 81-бабына сэйкес теміржол көліктік накладнаясында жүк атауының, онын ерекше касиеттері немесе қажстгі сакгық шараларды дұрыс көрсетпегсні сатуға тыйым салынған жүкті жібергені үшін де жүк жөнелтушіден ьөрсетілген жагдайлардан болған иіығындарды өтеумеі і катар тасудың бес еселік құны көлемінде теміржол пайдасына айып пүл өндіріледі. Жүк жөнелтуші накладнаяда көрсеткен мәліметтердін аныкгығын тексеруге тасымалдаушының күкығы бар.
Вагондар, контейнерлердің жүк көтергіштігінің (сйымдылық) үстінен артык салмақ үшін Қазақстан Республикасы «Теміржол көлігі туралы» Заңының 83-бабына сәйкес жауапкершілік көрсетілген: жүк жөнелтушіден жабылмаган айып бөлімінде келтірілген шығындарды өтеумен қатар кіре ақы төлемінің 50% көлемінде айып пүл өндіріледі.
Вагондардың ары карайғы қозғалысы, тиеу, түсіру орындарына орналастыру жэне кірме жолына қайтару тарам иесінің локомотивімен қамтамасыз етіледі.
Теміржолға жақындау жолдарына теміржол локомотивімен кызмет көрсетілгенде вагондар теміржол жақындау жолдарынан тиеу, түсіру орындарына тасымалдаушы көмегімен алынып, беріледі.
Жақындау жолдарындағы тиеу, түсіру орындарына немесе қабылдау-тапсыру жолдарына, (егер олар станция аймағынан тыс жерде орналасса) теміржол локомотивімен жеткізгені және осы жолдардағы вагондарды алып кетксні үшін тарифпен белгіленген ставка бойынша төлем альшады.
Вагондарды қабылдау мен тапсыру теміржол локомотивімен кызмет көрсеткенде тиеу, түсіру орындарында істеледі, ал тарам иесінің локомотивімен қызмет корсеткенде - кірме теміржолдарында істследі. Тасымалдаушы тазаланбаған вагондарды, контейнерді қабылдамауға күқығы бар. Вагондар, контейнерлсрді тазалауда түрған уақытына жүк қабьщцаушы пайдііланғаны үшін тасымалдаушыға төлем ақы гөлейді. Вагон, контейнерді бас гартқаны үшін жүк кабылдаушыдан тасымалдаушының пайдасына тазалау жұмыс екі есе қүны мөлшерінде айып пұл өндіріледі.
Қазақстан Республиклсы «Теміржол келігі гуралы» Заңы жылжьімалы қүрам, контейнер, алынбалы тасымал кұрыл:'ының бұзылғаны иемесе жоға іғаны үшін , жауал <ершілік белгіленген Жылжымалы қүрамның, контейнердің, алынбалы тнеымал құрылғының бүчылғаны немесе жога.іганы үшін кінәлі жақтан иесінін пайдасына жоғалған мүлік немесе кажетті жөндеу құны және жоғалған мүлік немесе кажетті жөндеу құнының 50% көлемінде айып пұл өндіріледі. Оған коса жакындау жолынан вагондарды алып кетуді, апарып қоюды кешікгіргені үшін де жауапкершілік қарастырылған,
Тасымалдаушы вагондарды апарьш қою және алып кету, жақындау жолдарын пайдалану келісімі бойынша вагондарды теміржол жақындау жолдарындағы тиеу орындарына (орындарынан) және түсіру (босату) орындарынан вагондарды алып келу, алып кету қабылдап алуды кешіктіргені үшін сағаттың эр вагонның айлық есептік көрсеткіш мөлшерінен 1>7% көлемінде айып пүл ретінде жауапкершілік көтереді.
Аталған келісімдермен белгіленген вагондарды алып келу, алып кету мерзімі бұзылған сәттен бастап барлық кешігу уакытына айып пұл есептеледі. Вагондардың отыз минуттан кем кешітуі есепке алынбайды. Вагондардың отыз минуттан бір сағатқа дейінгі уақыты толық бір сағат болып есептеледі.
Тасымал келісімінен туындаған міндеттерді орындамағаны немесе тиісті орындамалары үшін Қазакстан Республикасы «Темір жол көлігі туралы» Заны, халықаралық келісімдер қарастырылған негіздер бойынша жақтар жауапкершіліктен босатылуы мүмкін.
Жақтар жауапкершіліктен босатылады, егер міндетгерді орындамау немесе тиісті орындамаулар мынандай жағдайдың салдарынан болса:
- женуге болмайтын күштен, тағы да табиғи жэне техногендік сипаттағы төтенше күштен;
- әскери эрекеттерден төтеи ше жағдай кіргізуден;
- Заңмеи тағайындалған і эртіп бойынша поездар жүрісін, жүктің жылжуын тежеген немесе токтатып тастағанынан.
Тасымалдаушы жоғарыда көрсетілген негіздердсн басқа жағдайларда да жауапкершіліктен босатылады:
- жолаушы, жіберуші (жұк жөнелтуші), алушы (жүк алушы), экспедитор кінәсінен міндеттемелерді орындамағаны немесе орындамағаны үшін;
- декаданың кейбір күндері жіберілген вагондарды, контейнерлерді алып келмеуді жүк жөнелтушінін келісімімен осы күн тізбектік декада кезінде толыкгырса;
- Заңның 47-бабы 3-тарауында карастырылған негіз бойынша вагондарды, контейнерлерді алып келуді тоқтатса немесе жүктерді жіберуді кешіктірсе;
- жүк қабылдаушының уақында түсірмеуі және алып кетпеуі салдарынан жүк бұзылса (бүлінсе);
- жіберуші (жүк жөнелтуші) орнатқан түзу бекіту-пломбалық құрылғылы контейнерде, дұрыс вагонда немесе түзу байлаумен және түзу қорғаныс маркировкалы жүріс жолындағы артық жүксіз дұрыс жылжымалы құрамда багаж, жүе, жүкті багаж келіп жетсе, сонымен қатар багаждың, жүктің, жүкті багаждың сақтаулы екенін растайтын басқа белгілер болса;
- ерекше табиғи сипаттары салдарынан жүк сақталмаса, сонымен қатар өзгеше жағдайларды талап ететін ерекше сипаттары тасу құжатгарында көрсетусіз тасымалға жүкті өткізудің салдары;
- жүкті жабық вагон, контейнерге басу, түсіру (босату) жүкті қабылдаушының немесе жүкті жөнелтушінің қаражатымен жасалса;
- ашық жылжымалы составта тасымалдаумен байланысты табиғи себептерден жүк сақталынбаса;
- жүкті тасуда жүкті жөнелтуші немесе жүкті қабьшдаушының жол серігі жүрсе;
- темір жол көліктік накладнойында көрсетілген мәліметтердің дұрыс еместігі;
- табиғи кему нормасы мөлшерінде жүк салмағының айырмасы, дымкылдықтың түсуі және таразы көрсеткішінде нормалардың айырмасы және де жүк жөнелткіштен тасымалдаушының катысынсыз аныктаған жүктің салмак бойынша тасуға кабылданған жүк салмағындағы айырмасы;
- көлікте тасымалдану мерзімі мен температура режимін сақтауда тез бүлінетін жүктің бұзылуы;
- көлік ыдысы немесе олардың қасиеттерінің жасырын кемшіліктері салдарынан багаж, жүк, жүкті багаждың сақталмауы.
Қол жүк ретінде жолаушымен бірге келе жатқан багаждың сақталуы үшін тасымалдаушы жауапкершілікке тартылмайды.
Жүкжөнелтуші және жүкалушы Қазақстан Республикасы «Теміржол көлігі туралы» Заңының 86-бабының 2-пунктінде көрсетілген негіздерден басқа мына жағдайларда жауапкершіліктен босатьшады:
- оның алдын-ала келісімінсіз берілген вагондар, контейнерлерді пайдаланбағанда;
- тасымалдаушының келісімімен декаданың күндерінде жіберілген толтырылмауларды осы күнтізбелік декадада толықтырғанда;
- тығыз тиеу нэтижесінде тапсырыста көрсетілген вагондар, контейнерлердің аз санын пайдаланғанда;
- тасымалдаушыны тиеу күнінен үш тәулік бұрын вагондарды, контейнерлерді пайдаоанбайтыны туралы ескерткенде.
Теміржол көлігімен тасумен байланысты көптеген дауларды шешкенде жүктің бүзылуы немесе бүлінгені жайлы ескерту хат болмаған жағдайда жүк қабылдаушы жүктің бұзылған немесе бүлінген күйде алған фактіні басқа дэлелдермен растауға қүқығы бар.
Оларға тасымалдаушы жүкті жүк кабылдаушыға тапсыру сәтінде оның сақгалынбағанын растайтын дэлелдер жатады. Жеке аита ке гетін жайт, егер жүкті қарау, текссру осындай тапсырудан кейін жасалса, онда ол жүктің сақгалынбауы тасымалдаушының жүкті тапсыру сәтінен кейін емес, сол сэтке қарай болғанын дэлдеуі керек.
-
тақырып. Жүк тасымалы қатынастарының түрлері және жіктемелері. Жүк таситын және коммерциялық жұмысты басқару
1.4 тақырып. ҚР темір жолдарының Уақытша Жарлығы
I БӨЛIМ
Жалпы ережелер
1. Осы Жарғының күшi Қазақстан темiр жолдарының жалпы желiсiне кiретiн және жалпы пайдалану үшiн ашылған темiр жолдар бойынша жүктердi, жолаушыларды, багажды, жүк багажы мен поштаны тасымалдауға, оның iшiнде тиеу мен түсiрiлуi кiрме темiр жолдарда, кемежай мен айлақтарда, сондай-ақ салынып жатқан темiр жолдар желiлерiнде атқарылатын жүк тасымалдарына қолданылады.
Әскери тасымалдар жол, теңiз, өзен және әуе әскери тасымалдарының Жарғысымен реттеледi.
2. Темiр жол көлiгi аса маңызды негiзгi салалардың бiрi болып табылады, бiртұтас өндiрiстiк-шаруашылық кешен ретiнде қызмет етедi және басқа көлiк түрлерiмен қатар мемлекеттiң әлеуметтiк-экономикалық дамуын және жүк жөнелтушiлердiң, жүк алушылардың, жолаушылардың тасымалдарға деген қажеттiлiгiн қанағаттандыру, олардың бағыт алған пункттерге дер кезiнде жеткiзiлуiн, тасымалданатын жүктер мен багаждың сақталуын, пойыз қозғалысының қауiпсiздiгiн қамтамасыз етедi.
3. Осы Жарғы темiр жолдардың, заңды және жеке тұлғалардың, сондай-ақ экспедиторлық және олардың атынан iс-әрекет ететiн темiр жол көлiгiнiң қызметiн пайдаланатын, бұдан әрi жүк жөнелтушiлер, жүк алушылар, жолаушылар деп аталатын өзге де кәсiпорындардың, сондай-ақ тiкелей аралас қатынас тасымалдауларына қатысатын көлiктiң басқа түрлерi кәсiпорындарының құқықтарын, мiндеттерi мен жауапкершiлiгiн айқындайды.
Жүк жөнелтушiлер, жүк алушылар, сондай-ақ экспедиторлық және олардың атынан iс-әрекет етушi өзге де кәсiпорындар мен жолаушылар темiр жолдармен бiрге тасымалдаудың келiсiлген көлемiн, жылжымалы құрамдар мен жүктердi тасымалдау дайындығына жататын уақтылы есептесулердi, қозғалыс қауiпсiздiгiн, темiр жолдағы жылжымалы құрамдардың, контейнерлердiң, алмалы тасымалдау құрылғыларының түгелдiгiн қамтамасыз етудi орындауға қатысты тасымалдаулар бойынша, сондай-ақ жылжымалы құрамдарды, контейнерлердi, басқа мүлiктi жалдау жөнiнде өзiне қабылданған мiндеттемелердiң әрi осы Жарғыда және жүк жөнелтушiлер, жүк алушылар, жолаушылар мен темір жолдар арасындағы шарттарда көзделген басқа да ережелердiң орындалуын қамтамасыз етуге тиiс.
4. Темiр жол қызмет көрсетуiн пайдаланушы жүк жөнелтушiлер, жүк алушылар және жолаушылар темiр жолдармен жүктер мен жолаушыларды тасымалдауға байланысты жұмыстар мен қызметтердiң орындалуына қолданылып жүрген заңдарға қайшы келмейтiн қосымша шарттар жасай алады.
5. Темiр жол тасымалдауларын жоспарлау, жүктердi, жолаушыларды, багажды, жүкбагажы мен пошта тасымалдауларының негiзгi шарттары, кiрме темiр жолдарды пайдалану жөнiндегi негiзгi ережелер, сондай-ақ темiр жолдардың басқа көлiк түрлерi мен өзара қарым-қатынасы Жарғымен реттеледi.
6. Халықаралық тiкелей темiр жол және аралас қатынастардағы жолаушылар мен жүктердi тасымалдаулар Қазақстан Республикасының Үкiметi немесе оның тапсыруы бойынша Қазақстан Республикасының Көлiк және коммуникациялар министрлiгi жасайтын тиiстi шарттар мен келiсiмдер негiзiнде жүзеге асырылады.
7. Қазақстан Республикасы Көлiк және коммуникациялар министрлiгi Қазақстан Республикасының мүдделi министрлiктерiнiң, ведомстволарының, ұйымдарының қатысуымен Жүк тасымалдау ережесiн, Жолаушыларды, багаж бен жүкбагажын тасымалдау ережелерiн әзiрлеп, бекiтедi, кейiннен оларды Тасымалдау және темiр жол көлiгi тарифтерi ережелерiнiң жинағына басып шығарады, сондай-ақ Тиеу мен жүктердi бекiтiп, байлаудың техникалық шарттарын, темiр жол және басқа көлiк түрлерiнiң қатысуымен тiкелей аралас қатынастарда жүктердi тасымалдаудың ережесiн және жүктердi, багаждарды және жүкбагаждарын жөнелтушiлер және алушылармен темiр жолдардың өзара қатынасын реттейтiн басқа да нормативтiк актiлерiн бекiтедi.
Қазақстан Республикасының темiр жолдарында тиiстi құжаттарды қабылданғанға дейiн КСРО Министрлер Кабинетi мен КСРО Жол қатынастары министрлiгi бекiткен нормативтiк актiлер қолданылады.
8. Тасымалдауға тiкелей қатысушы темiр жол көлiгiнiң кәсiпорындарында, мекемелерi мен басқа да ұйымдарында (бұдан әрi - ұйымдарда) бiрыңғай есепке алу-есептеу уақыты - Мәскеу уақыты қолданылады.
9. Темiр жол стансаларындағы, вокзалдарындағы, пойыздардағы және жолаушыларға, жүк жөнелтушiлер мен алушыларға қызмет көрсететiн басқа жерлерде ақпарат пен жарнама, сондай-ақ темiр жол көлiгi кәсiпорындарының, мекемелерi мен ұйымдарының атаулары, қызметтiк iс-қағаздарын жүргiзу, құқықтық және ғылыми-техникалық ақпарат қазақ және орыс тiлдерiнде жасалады.
10. Пойыздар қозғалысын, жолаушылар мен жүктердi тасымалдаудың технологиясын қамтамасыз етуге байланысты қызметтiк қарым-қатынас, есепке алу, есеп беру, коммерциялық және техникалық құжаттар, темiр жол көлiгiнiң кәсiпорындарындағы, мекемелерi мен ұйымдарындағы телеграф байланысы орыс тiлiнде жүзеге асырылады.
11. Темiр жолдар жүктердiң, жолаушылардың, багаждардың, жүкбагаждары мен пошталардың тасымалдауларын тиiстi операциялар жасау үшiн ашылған темiр жол стансаларының арасында жүзеге асырады.
Стансалар қабылдауға, тиеуге, түсiруге және жүктердi вагондармен және контейнерлермен ұсақ жөнелтулер арқылы беруге байланысты операцияларды, сондай-ақ жолаушыларды, багаждар мен жүкбагаждарын тасымалдауға байланысты операцияларды жасайды.
Тасымалдау құжаттарын ресiмдеу мен өткiзу төлемдерiн алу үшiн стансаларда тауар кеңселерi немесе тауар кассалары ұйымдастырылады.
Барлық немесе кейбiр операцияларды орындау үшiн стансаларды ашу және жабуға темiр жолдардың ұсынуы бойынша Қазақстан Республикасының Көлiк және коммуникациялар министрлiгi жүзеге асырады, бұл жөнiнде кейiннен Тарифтер басшылықтамаларында және тасымалдау мен темiр жол көлiгiнiң тарифтерi ережелерiнiң Жинақтарында басылып шығады.
Бұл ретте олардағы басқа операциялары үшiн стансаны жабу жергiлiктi атқарушы өкiмет органдарының келiсуi бойынша жүзеге асырылады.
Стансалардың аталуын және атауын өзгертудi жергiлiктi атқарушы өкiмет органдарымен және Республиканың ономастика жөнiндегi комиссиямен келiсiлген темiр жолдардың ұсынысы бойынша Қазақстан Республикасының Көлiк және коммуникациялар министрлiгi жүзеге асырады.
12. Темiр жолдар бойынша жүктердi, жолаушыларды, багажды, жүкбагажы мен поштаны тасымалдау темiр жол парктерiнiң вагондарында, сондай-ақ меншiк немесе жалдау құқығындағы жүк жөнелтушiлердiң, жүк алушылардың, көлiк-экспедиция кәсiпорындарының көлiгiне жататын вагондарда жасалады.
Темiр жолдардың жалпы жүйесiне кiретiн темiр жолдар бойынша жүктердi, жолаушыларды, багажды, жүкбагажын және поштаны тасымалдауға арналған вагондар Қазақстан Республикасының Көлiк және коммуникациялар министрлiгi бекiтетiн Темiр жолдарды техникалық жағынан пайдалану ережелерiнiң талаптарын қанағаттандыруы тиiс.
13. Жергiлiктi жүк және қала маңындағы жолаушы тасымалдауынан басқа темiр жол қатынасының барлық түрлерiнде жүктердi, жолаушыларды, багажды тасымалдау тарифтер мен алымдарды Қазақстан Республикасының Көлiк және коммуникациялар министрлiгiнiң ұсынысы бойынша Қазақстан Республикасының Баға және монополияға қарсы саясат жөнiндегi мемлекеттiк комитетi белгiлейдi.
Осы Жарғымен белгiленген айыппұл мөлшерiн индекстеудi Қазақстан Республикасының Көлiк және коммуникациялар министрлiгiнiң ұсынысы бойынша Қазақстан Республикасының Қаржы министрлiгi жүзеге асырады.
Жаңа құрылған желiлер бойынша жүктердi, жолаушыларды, багажды, жүкбагажын және поштаны тасымалдау тарифтерi мен тәртiбi темiр жолмен сол желiнi құруды және қаржыландыруды жүзеге асырушы кәсiпорынмен шарт бойынша белгiленедi.
14. Облыстар мен Алматы қаласының атқарушы өкiмет органдары темiр жолдар мен темiр жол бөлiмшелерiнiң ұсынуы бойынша жолаушыларды қала маңындағы қатынастарда жол жүру тарифтерiн белгiлеп, реттейдi.
Осы тарифтер темiр жолдардың қажеттi шығындарын өтеудi қамтамасыз ете алмайтын деңгейде белгiленген кезде қажеттi шығындар негiзiнде айқындалатын белгiленген және есеп айырысу тарифтерi арасындағы айырмасы темiр жолдарға тиiстi жергiлiктi бюджеттер қаражаты есебiнен өтеледi.
15. Қазақстан Республикасының Көлiк және коммуникациялар министрлiгiнiң тарифтер қашықтығының, тасу төлемдерi мен айыппұлдардың есептелу тәртiбiн белгiлейдi.
16. Қазақстан темiр жолдарының стансаларында және жолаушы пойыздарында жолаушыларға және жүк иелерiне көрсетiлетiн мына қызметтер үшiн:
төсек орын берiлгенi;
"сол жаққа және керi қарай" алдын-ала билет сатылғаны;
тiкелей плацкарттың ресiмделгенi;
жолаушы пойыздарында орындардың брондалғаны;
жолсапардан бас тартуға байланысты билеттердi қайтарғаны;
ерте жөнелтiлетiн немесе төлемi жоғары санаттағы вагонға билеттердi қайта компостерлегенi;
пойыз бастығы билеттi ресiмдегенi және оның жолаушыны төлемi жоғары вагон санатына көшiргенi;
автоматты сақтау камераларында қол жүгiн сақтағаны;
жүктiң баратын мекен-жайын ауыстырғаны үшiн тарифтер белгiленедi.
Қазақстан темiр жолдарында бiрыңғай деңгейдi қамтамасыз ету мақсатында тарифтердi темiр жолдардың ұсынысы бойынша Қазақстан Республикасының Көлiк және коммуникациялар министрлiгi белгiлейдi.
Жүктердi тасымалдауға байланысты қосымша операциялар үшiн, пойыздар мен вокзалдарда жолаушыларға көрсетiлетiн қызметтер үшiн, жолаушылар мен жүк иелерiнiң тапсырысы бойынша орындалатын қосымша жұмыстар мен қызметтер үшiн қалған барлық тарифтер мен алымдар еркiн (нарықты) болып табылады және оларда темiр жолдар белгiлейдi.
Стансалардың жергiлiктi табыстарында қосымша жұмыстар мен қызметтер үшiн төлемдердi есепке алу тәртiбiн Қазақстан Республикасының Көлiк және коммуникациялар министрлiгi бекiтедi.
17. Өндiрiстiк-экономикалық қатынастарды тиiмдi түрде реттеуге, қызмет көрсетудiң сапасы мен өзара жауапкершiлiктi арттыруға жағдай туғызу үшiн темiр жолдар мен жүк жөнелтушiлер (жүк алушылар) қолданылып жүрген заңдарға сәйкес жүк тасымалдаудың қысқа мерзiмдi және ұзақ мерзiмдi шарттарын (контрактiлер) жасай алады.
Шарттарда (контрактiлерде) мыналар:
тасымалданатын жүктердiң көлемi;
оларды орындауды ұйымдастырудың технологиясы мен жүктердi тасымалдау шарттары;
темiр жолдар көрсететiн қызметтер тiзбесi;
қосымша қызмет көрсеткенi үшiн шегерiмдер мен үстемелердi есепке ала отырып, жүктердi тасымалдаудың тарифтерi;
жүктердi тасымалдағаны үшiн төлемнiң және темiр жолға тиесiлi басқа да төлемдердiң төлену тәртiбi мен мерзiмi;
ерекше жағдайлар;
шарт (контракт) күшiнiң мерзiмi;
шарттың (контрактiнiң) орындалуы есепке алу, бақылау мен жауапкершiлiгi және басқа мәселелер көзделедi.
II БӨЛIМ
Жүктердiң тасымалдануын жоспарлау мен ұйымдастыру
18. Тасымалданатын жүктердiң тиелуi мен түсiрiлуi темiр жол көлiгiнiң қоймалары мен жалпы пайдаланым орындары деп аталатын алаңдарда, сондай-ақ жүк жөнелтушiлердiң, жүк алушылардың, экспедиторлық кәсiпорындардың қарауына жататын немесе олар жалдайтын рельс маңындағы қоймалар мен жалпылық емес пайдаланым орындары деп аталатын алаңдарда жүргiзiледi.
Жалпы пайдаланым орындарында орындалатын тасымалдау жүктерi бойынша аса көлемдi операциялық стансаларда жүк аудандары ұйымдастырылады.
Жалпылық және жалпылық емес пайдаланым орындарының аумағы вагондардың, контейнерлердiң үздiксiз өңделуiн және автомобиль көлiгiнiң кедергiсiз жұмыс iстеуiн қамтамасыз етуi тиiс. Темiр жол стансаларының аумағына кiретiн жолдарды жақсартуды жергiлiктi атқарушы үкiмет органдары қамтамасыз етедi.
19. Жекелеген жүктердi өңдеуге байланысты жүк операцияларын жүзеге асыру үшiн:
стансаның жалпы пайдаланымдағы орындары арнайы қондырғылармен (эстакадалар, арнаулы алаңдар мен қоймалар, мал тиейтiн платформалар, суару пункттерi, дезинфекциялау - жуу қондырғылары және басқалар) жабдықталады;
жалпылық емес пайдаланым орындары тасымалдаудың берiлген көлемiн орындауды, олардың сақталуын, сондай-ақ вагондардың белгiленген мерзiмде өңделуiн қамтамасыз ететiн қатып қалған жүктердiң сусымалылығын қалпына келтiру кәсiпорындарда түсiрiлген жүктердiң қалдықтарынан жылжымалы құрамды тазартуға, ал қажет болған жағдайда оларды жууға арналған механизмдермен, қондырғылармен және құрылыстармен жабдықталады.
20. Тасымалдауларды қамтамасыз ету үшiн локомотивтердi, вагондарды, контейнерлердi және басқа техникалық құралдарды, қойма жайларын жалға беру қолданылып жүрген заңдарда белгiленген тәртiппен жүргiзiледi.
Тасымалдау мақсаттарына бөлiнген белдеу шегiнде темiр жол көлiгiнiң жерлерiн пайдалану тәртiбiн Қазақстан Республикасының Көлiк және коммуникациялар министрлiгi қолданылып жүрген заңдардың талаптарын сақтай отырып айқындайды.
21. Тасымалданатын жүктер мен багаждарды өлшеу үшiн темiр жолдардың жалпы пайдаланым орындарында, ал жүк жөнелтушiлер мен жүк алушылар - жалпылық емес пайдаланым орындарында, теңiз және өзен кемежайларында өлшеу құралдарының қажеттi көлемi болуға тиiс.
22. Өлшеу құралдары белгiленген тәртiппен мiндеттi түрде мемлекеттiк тексеруге және таңбалануға жатады.
Темiр жолдар техникалық қызмет үшiн (ведомстволық бақылау, жөндеу, бақылама тексеру) жүк жөнелтушiлердiң, жүк алушылардың, сондай-ақ басқа заңды ұйымдардың өлшеу құралдарының шарттық негiзiнде қабылдай алады.
23. Темiр жолдар Жүк тасымалдау ережелерiмен белгiленген тәртiппен жүктердi тасымалдаудың жылдық, тоқсандық жоспар-болжауларын әзiрлейдi және бекiтедi.
24. Тiкелей, жергiлiктi, сондай-ақ тiкелей аралас қатынастарда темiр жол көлiгiмен жүктердi тасымалдау жүк жөнелтушiлер темiр жол басқармаларына жоспарланған айдың басталуына дейiн жөнелтуден 14 күн бұрын, ал экспортқа тиелетiн жүктер бойынша 20 күн бұрын беретiн жан-жақты қамтылған айлық жоспарлар негiзiнде жүзеге асырылады.
Тасымалдаудың жан-жақты қамтылған айлық жоспарының нысанын Қазақстан Республикасының Көлiк және коммуникациялар министрлiгi белгiлейдi.
25. Шекаралық стансалар арқылы тiке темiр жол қатынасымен импорттық жүктердi тасымалдау шетелдiк темiр жолдардың тасымалдауға ұсынылатын көлемдерi негiзiнде жасалады.
26. Темiр жолдар айлық жоспарларда көрсетiлген мөлшерде, егер бұл мөлшер тиеу, вагондарды беру және алып кету шартының, кiрме жолдарды пайдалану шартының (уақытша келiсiмнiң) мүмкiндiгiне сәйкес келетiн болса, жүктердi тасымалдаудан бас тарта алмайды.
27. Темiр жолдар мен жүк жөнелтушiлердiң арасында жүктердi тиеу бойынша туындайтын түсiнбеушiлiктер сот арқылы шешiледi.
28. Жүктердiң номенклатураларын, тапсырыс берудiң айлық жоспарлар әзiрлеудiң, ұсынысы бойынша жүктердiң жоспардан артық және жоспардан тыс тасымалдауға рұқсаттың, айлық жоспарды өзгертудiң нысаны мен тәртiбi, тасымалдау жоспарының орындалу тәртiбi мен есебi, кем тиелген жүктi толықтыру Жүк тасымалдау, оның iшiнде аралас қатынаста жүк тасымалдау ережелерiмен және басқа да нормативтiк құжаттармен айқындайды.
29. Жүктердi тасымалдау маршруттық, вагондық, аз тонналық контейнерлiк және ұсақ жөнелтулермен жүзеге асырылады. Осы жөнелту түрлерiмен жүктердi, сондай-ақ үй заттарын тасымалдау шарттары Жүк тасымалдау ережелерiмен айқындалады.
30. Жүктер, оның iшiнде тез бұзылатындары тасымалдауға жүктiк жылдамдықпен, сондай-ақ жоғары жылдамдықпен қабылданады. Тасымалдау үшiн төлемдер Қазақстан Республикасының Көлiк және коммуникациялар министрлiгi белгiлеген вагондар ағыны бағытына жүру үшiн және әдеттегiндей пойыздарды қалыптастыру жоспарын ескере отырып, ең қысқа қашықтық бойынша айқындалады.
Жоғары жылдамдықпен тасымалдауға Жүк тасымалдау ережелерiмен белгiленген бағыттардағы жүктер қабылданады.
Жүктердi жергiлiктi қатынаста тасымалдау кезiнде темiр жолдар бастықтары жүктердi жоғары жылдамдықпен тасымалдау учаскелерiн белгiлеуге құқылы.
Тасымалдау жылдамдылығының түрiн жүк жөнелтушi айқындайды және жүк құжаттамасында көрсетедi. Егер берiлген жүктi тек белгiлi бiр жылдамдықпен тасымалдау талап етiлсе, онда жүк жөнелтушi бұл жылдамдықты жүк құжаттамасында көрсетуге тиiс.
31. Жүктердi тар табанды, темiр жол желiсiмен, сондай-ақ кең табанды темiр жол стансасынан тар табанды темiр жол стансасына және керi қарай тасымалдау Жүк тасымалдау ережелерiнде белгiленген тәртiппен жүргiзiледi.
Бiр темiр жол шегiнде тар табанды темiр жол желiлерi бойынша жүктердi тасымалдаудың тәртiбiн, тарифтердi қоса алғанда, темiр жол бастықтары белгiлейдi.
32. Жүк жөнелтушiлер тасымалдауға құндылығы жарияланған жүктердi ұсына алады. Құндылығы жарияланған жүктердi тасымалдауға ұсыну жүк тасымалдау ережелерiне сәйкес жүзеге асырылады.
Жүктiң жарияланған құндылығы үшiн осы Жарғының 13-бабында көзделген алым алынады.
33. Жекелеген жүктердi тасымалдауды қолданылып жүрген ережелерге сәйкес жүзеге асыру мүмкiн болмайтын жағдайларда жүк жөнелтушiнiң сұрауы бойынша темiр жол бастығы шарттық негiзде осы жүктi ерекше жағдайда тасымалдаудың тәртiбiн белгiлей алады.
34. Тiзiмiн Қазақстан Республикасының Iшкi iстер министрлiгiмен келiсе отырып, Қазақстан Республикасының Көлiк және коммуникациялар министрлiгi бекiткен тасымалдау жүк жөнелтушiмен келiсiм бойынша темiр жолдардың әскерилендiрiлген күзет қызметкерлерiнiң ерiп жүруiмен жүзеге асырылады. Мұндай жүктерге ерiп жүру және күзету үшiн жүк жөнелтушiлерден осы Жарғының 13-бабында көзделген алым алынады.
Жүк тасымалдау ережелерiнде белгiленген тiзбе бойынша жекелеген жүктердi тасымалдау жүк жөнелтушi немесе жүк алушы жолсерiктерiнiң ерiп жүруiмен жүзеге асырылады.
Жүк жөнелтушiлер, жүк алушылар жолсерiктердiң ерiп жүруiмен басқа жүктердi тасымалдауды Жүк тасымалдау ережелерiнде белгiленген тәртiппен жүзеге асыра алады.
35. Темiр жол жүк құжаттамасы жүктердi тасымалдау шарты болып табылады. Шартқа сәйкес жүк жөнелтушi жүк тасымалдауға ақы төлеуге және жүктi тасымалдауға беруге, ал темiр жол тасымалдау шарттарын сақтай отырып, жүктi оны тағайындалған стансаға дер кезiнде түгел жеткiзуге және темiр жол жүк құжаттамасында көрсетiлген жүк алушыға беруге мiндеттенедi.
Темiр жол жүк құжаттамасы жүктердi тасымалдау шартынан туындайтын тараптардың мүмкiн болатын мүлiктiк жауапкершiлiгiнiң бастапқы құжаты болып табылады.
Қазақстан Республикасының шегiнде, жүктердi тасымалдау бiрыңғай тасымалдау құжаттары бойынша жүзеге асырылады оның нысандарын Қазақстан Республикасының Көлiк және коммуникациялар министрлiгi әзiрлейдi және олар Жүк тасымалдау ережелерiнде жарияланады.
Жүк жөнелтушiлердi, жүк алушыларды жүк құжаттамасының бланкiлерiмен, тасымалдау құжаттарының, тасымалдаудың жан-жақты қамтылған айлық жоспарларының жиынтығымен жабдықтау, сондай-ақ жүк жөнелтушiлерге, жүк алушыларға құжаттардың көшiрмелерiн, оның iшiнде есептеу карточкаларының, вагондарды беру мен алу ведомостарының, қабылдаушы - тапсырушының жатнамаларының көшiрмелерiн берудi шығын калькуляциясына сәйкес ақыға темiр жолдар жүзеге асырады.
36. Жүк жөнелтушi жүктi тасымалдауға ұсынғанға дейiн тасымалдау кезiнде жүк пен жылжымалы құрамдардың контейнерлердiң қауiпсiздiгi, жүктiң сақталуы қамтамасыз етiлетiндей етiп тасымалдауға әзiрлеуге мiндеттi. Тасымалдауға жататын көкөнiс жемiстерiнiң, жемiстердiң, картоптың, басқа тез бұзылатын жүктердiң сапасы, сондай-ақ олардың ыдыстары мен оралуы Жүк тасымалдау ережелерiнiң, стандарттардың немесе өнiмге деген техникалық шарттардың талаптарына сай келуге және жүк жөнелтушi сапа туралы куәлiкте (немесе сараптық сертификатта) белгiлеген тасу мерзiмiнiң iшiнде жүктiң сақталуын қамтамасыз етуге тиiс.
Темiр жол көлігiмен тасымалданатын жүктердегi өнiмнiң сапасына, ыдысы мен оралуына қойылатын талаптар стандарттар мен өнiмнiң, техникалық шарттарында қарастырылуға және Қазақстан Республикасының Көлiк және коммуникациялар министрлiгiмен келiсiлуге тиiс.
Қазақстанға және Қазақстаннан жөнелтiлетiн жүктердi Қазақстан Республикасының темiр жолдарымен тасымалдау Қазақстан Республикасының темiр жолдарында қолданылатын жүк тасымалдау шарттары бойынша жүзеге асырылады.
Жарылғыш, тез тұтанғыш, радиоактивтi, улы және басқа да қауiптi жүктердi жөнелтушi және алушы, жүк жөнелтушiлер мен жүк алушылар темiр жолдармен тең дәрежеде, оларды тасымалдаудың қауiпсiздiгiн қамтамасыз етуге, осы жүктердi тасымалдау кезiнде апат жағдайын және ол болған жағдайда апат зардаптарын жоюға қажеттi құралдар мен жұмылдыру бөлiмдерiн ұстауға мiндеттi.
Қауiптi жүктердi тасымалдау кезiнде апат жағдайы туындағаны туралы темiр жолдардан хабар алған жағдайда жүк жөнелтушi (жүк алушы), темiр жолдар аталған бөлiмшелердi немесе өз мамандарын оқиға болған жерге жедел жiберуге мiндеттi.
Жүк жөнелтушi апат жағдайын жою, өзiнiң кiнәсынан болған пойыз қозғалысының үзiлiсi, оның iшiнде кәсiпорындарға, мекемелер мен ұйымдарға тиесiлi вагондар мен контейнерлерде тасымалдау кезiндегi үзiлiстер үшiн жауап бередi және оларға байланысты шығыстарды өтейдi. Өз кiнәсынан апат жағдайы туындағанда темiр жол да осындай жауапкершiлiкте болады.
37. Темiр жолдар берiлген жүктi тасымалдауға лайық жүк қалдықтары мен қоқыстардан тазартылған, реквизиттерi алынған, ал қажет болған жағдайда-жуылған және дезинфекцияланған жарамды вагондар мен контейнерлердi тиеуге беруге мiндеттi. Жүк жөнелтушiнiң құралдарымен тиеуге вагондар, контейнерлер берiлетiн уақыт туралы станса қызметкерi жүк жөнелтушiнi вагондарды беруден 2 сағат бұрын хабардар етедi.
Мұнай жүктерiн құю үшiн цистерналар мен мұнай битумына арналған бункерлiк жартылай вагондарды дайындауды темiр жол немесе жолдың есебiнен шарт бойынша жүк жөнелтушi, ал арнаулы (қоғамдық парк цистерналарынан басқа), жалданған, жеке меншiк цистерналарды дайындауды - жүк жөнелтушi жүргiзедi.
Жылжымалы құрамның жарамдылығын анықтау және берiлген жүктi тасымалдауға коммерциялық жағынан дайындауды:
вагондарды - егер тиеу өз құралдарымен жүргiзiлсе, жүк жөнелтушi немесе егер тиеу темiр жолдар құралдарымен жүргiзiлсе, темiр жолдар;
контейнерлердi, цистерналар мен бункерлiк жартылай вагондарды - жүк жөнелтушi жүзеге асырады.
Темiр жолдар жүк тиелген вагондарды кiрме жолдарға берген кезде олардың жүктiң белгiлi бiр түрiн тиеуге техникалық жарамдылығын қосар операция тәртiбiмен айқындайды.
38. Жүктердi вагондарға және автомобильдерге тиеу, сондай-ақ оларды түсiрудi:
а) темiр жол - жалпы пайдаланым орындарында. Жүктердi тиеу мен түсiру үшiн темiр жол жүк жөнелтушiден, жүк алушыдан еркiн тарифтер бойынша алым алады;
б) жүк жөнелтушi және жүк алушы - қауiптi және тез бұзылатын жүктердi, шикi мал өнiмдерiн, ауыр салмақты (бiр орында 0,5 тоннадан жоғары) және көлемсiз жүктердi; сұйық күйiнде, сусымалы және үймелi тасымалданатын, арнаулы жылжымалы құрамда және жүк жөнелтушiлер мен жүк алушылардың жолсерiктерi ерiп жүретiн жүктердi жалпылық емес пайдаланым орындарында, сондай-ақ жалпы пайдаланым орындарында жүзеге асырады.
Стансаларда жүктердi өңдеу Жүк тасымалдау ережелерiне сәйкес жүзеге асырылады.
Жүктердi контейнерлерге тиеу мен түсiрудi жүк жөнелтушiлер мен жүк алушылар жүргiзедi.
Темiр жолдар тиiстi механизмдер мен құралдары болған кезде көрсетiлген жүктердi тиеу - түсiру жұмыстарын өзi атқаруы мүмкiн.
39. Темiр жол көлiгiмен жүктердi, сондай-ақ жүкбагажын тасымалдау кезiнде жүк жөнелтушiлерге, жүк алушыларға және азаматтарға көлiк-экспедиция қызметiн жүзеге асыру үшiн темiр жол көлiгiнде кәсiпорындар құрылуы мүмкiн.
Жүк жөнелтушiлер мен жүк алушыларға шарт бойынша көлiк-экспедиция қызметiн жүзеге асырушы кәсiпорындар қолданылып жүрген заңдарда, осы Жарғыда және жүк жөнелтушiлер мен жүк алушыларға арналған Жүк тасымалдау ережелерiнде көзделген құқықтарды пайдаланады және мiндеттердi атқарады, жауапкершiлiкте болады.
40. Жүктер вагондар мен контейнерлерге негiзгi жүк жөнелтушiлердiң келiсiмi бойынша Көлiк және коммуникациялар министрлiгi белгiлейтiн тиеудiң техникалық нормаларына сүйене отырып, бiрақ вагон мен контейнерде көрсетiлген трафаретке сәйкес жүк көтерiмдiлiгiнен артпай тиелуге тиiс.
Жүктердi ашық жылжымалы құрамға тиеу Жүктердiң тиелуi мен байлануының техникалық шарттарымен белгiленген тиеу габаритi шегiнде жүргiзiледi. Ашық жылжымалы құрамдарда тасымалдауға рұқсат етiлген жүктердiң тiзбесi жүк тасымалдау ережелерiнде белгiленедi.
Сусымалы және үймелi түрде тасымалдануы мүмкiн жүктердiң тiзiмi Жүк тасымалдау ережелерiнде белгiленедi.
Жүк жөнелтушi, темiр жол тиеудi Жүк тасымалдау ережелерiн және Жүктердiң тиелуi мен бекiтiлуiнiң техникалық шарттарын сақтай отырып жүргiзуге мiндеттi.
41. Жүктердi тиеу, байлау және тасымалдау үшiн қажеттi құралдар мен материалдарды жүк жөнелтушiлер бередi.
Жекелеген тасымалдау құралдары (нан және көкөнiс қалқандары, пештерi) мен пакеттеу құралдарын (табандықтар, жүкарқан, тұтастырғыш) темiр жолдар осы Жарғының 16-бабына сәйкес шарт жағдайлары бойынша алымдар алу арқылы беруi мүмкiн.
Осы құралдар мен материалдарды тиеу кезiнде орнатуды және түсiру кезiнде оларды алып тастауды тиеу мен түсiрудi кiмнiң қаржысымен жасалғанына байланысты жүк жөнелтушi, жүк алушы немесе темiр жол атқарады.
Орнатылған құралдар жөнiнде жүк жөнелтушi жүк құжаттамасында көрсетедi.
Құралдардың техникалық күйi үшiн (темiр жол бергендерден басқаларына) жүк жөнелтушiлер жауап бередi.
Жүк жөнелтушiге тиесiлi барлық құралдар тағайындалған стансада жүк алушыға жүктермен бiрге берiледi.
42. Темiр жолдардың, жүк алушылар мен жүк жөнелтушiлердiң қаражатымен жалпылық және жалпылық емес пайдаланым орындарында жүзеге асырылатын жүктердiң механикаландырылған және механикаландырылмаған тиеу мен түсiру мерзiмi Жүк тасымалдау ережелерiнде белгiленедi.
43. Жүктердi тасымалдау, сондай-ақ контейнерлерде жүзеге асырылады.
Бұл мақсат үшiн темiр жолдарға, соның iшiнде шетел темiр жолдарына, кәсiпорындарға, ұйымдарға, теңiз және өзен кеме шаруашылықтарына, кемежайларға тиесiлi және стандарт талаптарына сай келетiн контейнерлер қолданылады.
Контейнерлермен тасымалдауға тыйым салынған жүктердiң тiзбесi Жүк тасымалдау ережелерiнде белгiленедi.
Үй заттары темiр жолдардың немесе көлiк-экспедиция кәсiпорнының пломбасымен контейнерлерде тасымалданады.
44. Жүктердi тасымалдауға ұсыну кезiнде трафарет, стандарт бойынша олардың салмағы немесе өлшеу жолымен айқындалатын, темiр жол жүк құжаттамасында айқындалуы және жазылуы тиiс. Жылжымалы құрамдардың толық сыйымдылығына дейiн тиеу оның белгiленген жүк көтерiмдiлiгiнен асып кетпейтiн болса, онда жүктердiң салмағын шартты түрде өлшеу арқылы есептеу жолымен анықтауға болады.
Жүктердiң салмағын анықтауды:
а) темiр жол - жалпы пайдаланым орындарында тиеу кезiнде;
б) жүк жөнелтушi - жалпылық емес пайдаланым орындарында, сондай-ақ осы Жарғының 38-бабының "б" тармағында көзделген жағдайда жалпы пайдаланым орындарында тиеу кезiнде жүргiзедi.
Жүк салмағын трафарет, стандарт бойынша, өлшеу арқылы есептеу жолымен немесе шартты түрде анықтауды барлық жағдайда жүк жөнелтушi жасайды.
Жүктердi темiр жолдар өлшегенi үшiн еркiн тарифтер бойынша алым алынады.
Жүктердiң салмағы мен санын көрсету тәртiбi және оны анықтау тәсiлi Жүк тасымалдау ережелерiнде белгiленедi.
45. Тиелген вагондар мен контейнерлер: егер жүктi темiр жолдар тиеген болса - темiр жолдарды пломбаларымен; жүктi жүк жөнелтушi, кемежай, теңiз айлағы тиеген болса, жүк жөнелтушiнiң, кемежайдың, теңiз айлағының пломбаларымен пломбалануы тиiс.
Вагондар мен контейнерлерде пломбасыз тасымалдауға жiберiлетiн жүктердiң тiзбесi, сондай-ақ вагондар мен контейнерлердi пломбалау тәртiбi, тиектеу қондырғыларын салу Жүк тасымалдау ережелерiмен белгiленедi.
Жүк жөнелтушiлердi, жүк алушыларды пломбалармен, пломбалық қысқаштармен, тиектi қондырғыларымен, оларды алып, салатын қондырғылармен, тәпiлермен, вагондар мен контейнерлердi пломбалау үшiн сым темiрлермен қамтамасыз ету үшiн темiр жол төлем ақы алып, аталған нәрселермен жабдықтайды.
46. Жүк жөнелтушi жүктi тасымалдауға ұсынған кезде жөнелту стансасына әрбiр жүк жiберiлiмге жүк құжаттамасы немесе Жүк тасымалдау ережелерiне сәйкес ресiмделген тасымалдау құжаттарының жиынтығын беруге тиiс. Тұрақты бағыттарды жалпы жүктердi тасымалдау кезiнде ережелерде көзделген жағдайларда бүтiндей бiр маршрутты немесе вагондар тобының, сондай-ақ контейнерлер жиынтығын тасымалдауға бiр жүк құжаттамасын жазуға рұқсат етiледi.
Темiр жол жүк құжаттамасының дұрыс және анық толтырылуы жүк жөнелтушi өкiлеттiк берген адамның немесе оның атынан iс-әрекет етушi ұйымның атынан қол қоюымен расталады.
Жүктiң тасымалдауға қабылданғанын растау ретiнде темiр жол жүк құжаттамасына күнтiзбелiк штемпель қоюға және жол ведомосы түбiршегiнiң тиiстi бағанына қол қойғызып, жүк жөнелтушiге түбiртек беруге мiндеттi.
47. Жүк жөнелтушi немесе оның атынан iс-әрекет етушi ұйым жүк құжаттамасына енгiзiлген мәлiметтiң дұрыстығына, сондай-ақ өздерi жүк құжаттамасында көрсеткен мәлiметтердiң бұрыстығының дәл еместiгiнiң немесе толымсыздығының, барлық салдарына қолданылып жүрген заңдарда және басқа да нормативтiк құжаттарда көзделген жауапкершiлiкке тартылады.
Темiр жолдың осы мәлiметтердiң дұрыстығын тексеруге, сондай-ақ жүктiң жүк жөнелтушi көрсеткен салмағын өлшеу арқылы тексеруге құқығы бар.
48. Жүктердiң кейбiр бағыттарда тиелуiне, Қазақстан Республикасының Үкiметiне бұл жөнiнде хабарлай отырып, темiр жол бастығы ұсынысының негiзiнде Көлiк және коммуникациялар министрiнiң нұсқауы бойынша ерекшелiк жағдайларда уақытша тыйым салынуы мүмкiн.
Табиғи зiлзала сипатындағы оқиғаларда (борасын, су тасқыны, өрт және т.б.) қирауда, апатта, көлiк коммуникацияларына әдейi тосқауыл қойғанда, сондай-ақ карантин жарияланғанда Көлiк және коммуникациялар министрiн хабардар ете отырып, темiр жол бастығының өкiмiмен жүк тиеудiң уақытша тоқтатылуы немесе оған шек қойылуы мүмкiн. Министр тиеу мен темiр жолдардың белгiлi учаскелерiнде пойыздар қозғалысының тоқтатылу, шектелу мерзiмiн белгiлейдi және жүктердiң дер кезiнде жеткiзiлмегендiгiне темiр жол кiнәлi болмағандықтан, олардан жауапкершiлiктi алу үшiн бұл туралы барлық темiр жол бастықтарына жариялайды.
Жүк тиеудiң тоқтатылғаны мен шектелгенi туралы станса бастығы жүк жөнелтушiлерге хабарлайды.
Жүк жөнелтушiлер тыйым салынған бағыттар бойынша жүк тиеудi тоқтатуға және жүк тиеудi тоқтату немесе шектеу туралы станса бастығынан жазбаша мәлiмдеме алғаннан кейiн 12 сағаттың iшiнде жүктi тасымалдауға ұсынуды доғаруға мiндеттi.
Тиеудi тоқтатуға немесе шектеуге байланысты пайда болған толымсыз тиеген жүктi толықтыру Жүк тасымалдау ережелерiнде белгiленген тәртiппен жүзеге асырылады.
49. Жүктердi тасымалдау үшiн есептесу тәртiбiн қолданылып жүрген заңдарға және Қазақстан Республикасы Ұлттық Банкiнiң нормативтiк актiлерiне сәйкес Қазақстан Республикасының көлiк және коммуникациялар министрлiгi белгiлейдi.
Темiр жолға тиесiлi тасымал төлемдерiн төлеушiлер, егер осы жүк алушылар мен жүк жөнелтушiлер үшiн өзгеше есеп айырысу тәртiбi белгiленбесе, нақты ақшамен, банкiлердiң есеп айырысу чектерiмен және банк акцепттеген төлем тапсырысымен төлейдi.
Тасымал төлемдерiн төлеушiлер жүк стансадан жiберiлгенге дейiн төлейдi. Жетiспеген тасымал төлемдерiн темiр жолдың пайдасына алу және олардың артығын төлем жасаушылардың пайдасына төлеу жүк бағытталған стансаға жеткенде жүзеге асырылады. Төлеушiлердiң кiнәсiнен жүк тасымалдау үшiн дер кезiнде есеп айырысу жасалмаған кезде олардан әрбiр мерзiмi өткен күн үшiн төлем сомасының 0,1 процентi мөлшерiнде темiр жолдың пайдасына өсiм алынады; темiр жолмен жөнелту төлем енгiзiлгенге дейiн тоқтатылуы мүмкiн.
Тасымал төлемдерiн жасау мерзiмi жөнелту стансасында есеп-айырысқанда жүктi тасымалдауға қабылдаған күн, ал жүк барған стансада есеп-айырысқанда жүк сатып алушыға берiлген, тасымалдау құжатында көрсетiлген күнi болып табылады. Тасымал төлемдерiнiң асып кетуi мен жетпей қалуының есептеу мерзiмi шот ұсынылған сәттен бастап айқындалады.
50. Жүк жөнелтушiнiң немесе жүк алушының өтiнiшi бойынша темiр жол жүк тасымалдау ережелерiнде қарастырылған тәртiппен тасымалдауға қабылданған жүктi басқа мекен-жайға қайта жөнелтедi, яғни жүк алушыны немесе жүк баратын стансаны өзгерте алады.
Қайта жөнелту осы Жарғының 16-бабында көзделген алым алу арқылы жасалады.
51. Жүк алушыны немесе жүктiң тағайындалған стансасын өзгертудiң барлық жағдайында осындай өзгертулер жасауға өтiнiш берген ұйым осы өзгертулердiң салдары үшiн бiрiншi адресат алдында жауапты және жүк жөнелтушi, бiрiншi адресат пен нақты жүк алушы арасындағы есеп-айырысуларды реттеуге мiндеттi.
52. Темiр жолдар жүктердi тағайындалған жерiне белгiленген мерзiмде жеткiзуге мiндеттi. Жүктердi жеткiзу мерзiмi мен оларды есептеу тәртiбiн Қазақстан Республикасы Қаржы министрлiгiнiң келiсiмi бойынша Көлiк және коммуникациялар министрлiгi белгiлейдi. Егер жүк белгiленген жеткiзу мерзiмi өткенге дейiн тағайындалған стансасында темiр жолдың қаржысымен түсiрiлсе немесе жүгi бар вагон, контейнер жүк алушының қаражатымен түсiрiлсе жүк мерзiмiнде жеткiзiлген болып есептеледi.
Тиеу алаңының босатылмауына немесе жүк алушыға не оның атынан iс-әрекет жасайтын көлiк-экспедиция кәсiпорнына байланысты басқа себептердiң нәтижесiнде жалпы нысандағы актiмен ресiмделген тиеуге вагондар мен контейнерлердi беру кiдiртiлген кезде, егер белгiленген жеткiзу, мерзiмi өткенге дейiн жүк тағайындалған стансасына жеткiзiлген болса, онда жүк дер кезiнде жеткiзiлген болып есептеледi.
53. Жүктiң тағайындалған стансасына келгенi туралы темiр жол осы жүк келген күннен кейiнгi тәулiкте 12 сағаттан кешiктiрмей Жүк тасымалдау ережелерiнде белгiленген тәртiппен жүк алушыға хабарлауға мiндеттi.
Жүк алушының қаражатымен жүк түсiруге вагондарды, контейнерлердi беру уақыты туралы станса қызметкерi жүк алушыға вагондарды беруден кемiнде 2 сағат бұрын хабарлайды.
Жүк алушының атына жүктердiң келгенi туралы олардың мекен-жайына хабарлауды темiр жол шарт бойынша жүзеге асыруы мүмкiн.
Егер темiр жол жүк алушыға жүктiң келгенi туралы хабарламаса, онда жүк алушы вагондар мен контейнерлердiң тұрғаны үшiн жауап бермейдi және жүктiң келгенi туралы хабар жiбергенге жейiн жүктi сақтағаны үшiн төлем төлеуден босатылады.
Тағайындалған стансаға жүктiң келгенi туралы жүк алушыға хабарланбаған жүктердi, осы Жарғының 60 бабында көзделгендерден басқа жағдайларда сатуға жол берiлмейдi.
54. Жүктер тағайындалған стансада жүк құжаттамасында көрсетiлген жүк алушыға ол осы тасымалдауға байланысты темiр жолға тиесiлi барлық төлемдердi төлегеннен кейiн ғана берiледi. Жүк алушы жүктi алғаны жөнiнде жол ведомосына қол қояды. Жүктi жүк алушы уәкiлдiк берген адамға Жүк тасымалдау ережелерiнде көрсетілген тәртiппен беруге рұқсат етiледi.
55. Жүк алушының атына жiберiлуi шартпен, контрактiмен көзделмеген жүктiң, сондай-ақ атауы темiр жол жүк құжаттамасына сәйкес келмейтiн жүк келген жағдайда жүк алушы оны жауапты сақтауға стансадан қабылдап алуға мiндеттi.
Жүк алушы жүк сапасының бұзылуы немесе зақымдануы нәтижесiнде толық не жартылай қолдануға келмейтiндей болып өзгерген жағдайда ғана жүктi алудан бас тарта алады.
56. Жүктi жалпы пайдаланымдағы орындарда алғанда жүк алушы өзiнiң атына келген жүктi стансадан қабылдап алуға және шығаруға мiндеттi. Жүктiң стансада сақталу тәртiбi мен мерзiмi жүк тасымалдау ережелерiмен белгiленедi.
Келген жүк тағайындалған стансада тегiн 24 сағат бойы сақталады. Бұл мерзiм темiр жол қаражатымен жүктi немесе контейнерлердi түсiрген күнгi 24 сағаттан бастап немесе жүк алушының қаражатымен вагонды жүк түсiруге берген күнгi 24 сағаттан бастап есептеледi. Жүктi стансада аталған мерзiмнен артық сақтағаны үшiн еркiн тарифтер бойынша алым алынады.
Жүктi стансадан көлiк-экспедиция кәсiпорындары шығарған кезде жүктiң сақталғаны үшiн алым жүктi шығарған кәсiпорыннан алынады.
Жүк алушының немесе көлiк-экспедиция кәсiпорнының жүктi дер кезiнде шығарып тиемегенiнiң, сондай-ақ жүк алушыға байланысты себептермен кiрме жолдар мен стансаларда вагондардың кiдiруiнiң нәтижесiнде жүктiң бұзылуы мен зақымданғаны үшiн жүк алушы немесе көлiк-экспедиция кәсiпорны жауап бередi.
57. Тағайындалған стансада темiр жол жүктi беру кезiнде оның күйiн, салмағын, орнының санын мына жағдайларда:
жүк бұзылған вагонда, контейнерлерде, сондай-ақ пломбасы бұзылған немесе жолай стансалардың пломбасы қойылған вагонда контейнерде келген кезде;
жүк егер мұндай тасымалдау Жүк тасымалдау ережелерiнде көзделген ашық жылжымалы құрамда немесе пломбасыз жабық вагондарда тасымалданғанда жетiспеу, бұзылу не зақымдану белгiлерiмен келгенде;
тез бұзылатын жүк жеткiзу мерзiмi бұзылып немесе рефрижераторлық вагондарда тасымалданғанда температура режимi бұзылып келгенде;
темiр жол жарамды жөнелту стансасының пломбасы бұзылмаған вагондарға тиеген, сондай-ақ мұндай тасымалдау Жүк тасымалдау ережелерiнде көзделсе, ашық жылжымалы құрамдарда немесе пломбасы жабық вагондарда тасымалданғанда жүк жетiспеу, бұзылу не зақымдану белгiсiнсiз келгенде;
жүктi темiр жолдар жалпы пайдаланымдағы орындарда түсiрген кезде тексередi.
Жоғарыда аталған жағдайларда таралық және дара жүктердi темiр жол жүктiң тек бұзылған жерiндегi салмағы мен күйiн тексергеннен кейiн бередi. Ыдыс зақымданғаны немесе жүктiң күйiне әсер етуi мүмкiн басқа жағдайлар белгiлi болғанда темiр жол жүктiң зақымданған жерiне тексеру жүргiзедi.
Жүктiң беру кезiндегi салмағын тексеру осы жүктi тиеу кезiнде оның салмағын анықтау әдiсiне ұқсас жүзеге асырылады. Жүк алушыда және жүк тағайындалған стансада вагон таразысы болмаған жағдайда үймемен және бос тиелiп тасымалданатын жүктердiң салмағы тексерiлмей берiледi.
Егер жүктiң жөнелтiлген стансадағы салмағы мен тағайындалған стансадағы салмағының арасындағы алшақтық мыналардан:
салмағы жетпегенде - нетто салмағын анықтау нәтижесiнде салмақтың шектi осы жүк салмағының табиғи кему нормасынан және айырмасынан;
салмағы артық болғанда - нетто салмағын анықтау нәтижесiнде шектi алшақтықтан артық болмаса жүктiң салмағы дұрыс болып саналады.
Жүк алушының өтiнiшi бойынша салмақты, орындар санына, жүктiң күйiн тексеруге темiр жол шарттық негiзде басқа жағдайларда тексеруге қатысуы мүмкiн. Бұл ретте темiр жол еркiн тарифтер бойынша алымдар алатын болады.
Жүк алушы тиеу мерзiмiн бұзған кезде темiр жол өкiлiнiң жүк беруге қатысқанын жүк алушы жүк тасымалдау ережелерiнде белгiленген тәртiппен өтем төлейдi.
Тараптар келiскен уақытта темiр жол өкiлi жүктi беруге қатысу үшiн жүк түсiретiн жерге келмеген жағдайда темiр жол Жүк тасымалдау ережелерiнде белгiленген тәртiппен дәл осындай жауапкершiлiкте болады.
58. Егер темiр жол тағайындалған стансада жүктiң салмағын, орындар саны мен жүктiң күйiн, тарасын тексерiп бергенде жетiспеушiлiк, жүктiң, тараның бұзылғаны не зақымданғаны анықталса немесе осы жағдайлар жол барысында коммерциялық актiлермен белгiленген болса, онда тағайындалған станса жүктiң жетiспеуін, бұзылуы мен зақымдануының нақты мөлшерiн айқындайды.
Сараптау жүргiзу қажет болған жағдайда темiр жол өз бастамашылығымен немесе жүк алушының талап етуiмен Жүк тасымалдау ережелерiнде белгiленген тәртiппен сарапшыны немесе тиiстi маманды шақырады.
59. Жүктердiң уақтылы түсiрiлмегенiне және оларды стансадан жүк алушылардың немесе солардың атынан iс-әрекет жасайтын көлiк-экспедиция кәсiпорындарының әкетпеуiне байланысты стансада қиыншылықтар пайда болған кезде станса бастығының түсiрiлген жүктердi сақтағаны үшiн төлемдi, сондай-ақ жүк алушыға, жүк жөнелтушiге байланысты себептермен кiрме жолдарға берiлуiн күтiп кiрме темiр жолдарда немесе станса жолдарында белгiленген мерзiмнен 24 сағаттан артық вагондарды, контейнерлердi кiдiртiп пайдаланғаны үшiн төлемдердi немесе бос ұстағаны үшiн айыппұлды Жүк тасымалдау ережелерiнде белгiленген тәртiппен екi есе мөлшерге көбейтуге құқығы бар.
Сақтауға арттырылған төлем және вагондардың бос тұрып қалғаны үшiн айыппұл бұл туралы стансада хабарландыру iлiнгеннен кейiн 24 сағат өткен соң енгiзiледi.
60. Жүк алушылар немесе темiр жолдар жүктердiң түсiргеннен, реквизиттердi алғаннан (алынбайтындарынан басқа), кейiн вагондар мен контейнерлердiң iшкi және, сыртқы беттерiн, сондай-ақ вагондардың жүру бөлшектерiн тазалауға мiндеттi. Бұл ретте тұтас инвентарлық бекiту құралдарын оның iшiнде турникеттердi тазарту, техникалық дұрыс күйге келтiрудi жүк түсiрудi жүзеге асыратын ұйымдар жасайды.
Жануарларды, құстарды, шикi мал өнiмдерiн және тез бұзылатын жүктердi тасымалдаған соң вагондарды жуу, қажет болған жағдайда дезинфекциялау жүк алушының есебiнен темiр жол құралдарымен жасалады.
Темiр жол тазартылмаған, оның iшiнде реквизиттерi алынбаған (тұтастарынан басқа), тұтас инвентарлық бекiту құралдары (соның iшiнде турникеттерi) техникалық жағынан жарамсыз немесе қажет болған жағдайда, вагондар мен контейнерлер босатылғаннан кейiн жүк алушы жумаған болса, оларды тазартқанға, жуғанға, есiктерiн жапқанға дейiн, вагонның басқа тараптарын көлiктiк дәрежеге жеткiзгенге дейiн қабылдамауға құқылы, ал жылжымалы құрам зақымданған жағдайда - вагондардың зақымдануына жауапты жақпен ВУ-25 нысанды актiге қол қоюға және жүк алушыдан вагондардың, контейнерлердiң бос тұрғаны үшiн осы Жарлықпен 72, 133 және 134-баптарында белгiленген мөлшерде айыппұл немесе оларды пайдаланғаны үшiн төлем алады.
Иiсi жаман және вагондарды ластайтын жүктердi жүк алушының құралдарымен түсiрген соң вагондарды жүк алушылар жуады. Мұндай жүктердiң тiзбесi Жүк тасымалдау ережелерiнде белгiленедi. Вагондарды жууға жүк алушының өз құралдары болмаған кезде темiр жол (темiр жол бөлiмшесi) мен жүк алушының арасында қызмет көрсетуге осы Жарғының 16-бабына сәйкес ақы төлеп, нақты жүктердi тасымалдаудан кейiн вагондарды темiр жол құралдарымен жуу туралы шарт жасалады.
Темiр жол, жүк жөнелтушiлер, жүк алушылар арасындағы жазбаша келiсiм бойынша оларға тиесiлi немесе олар жалдаған арнаулы вагондардың, сондай-ақ айналма маршрутқа жасақталған вагондардың iшкi беттерiн тазалау жүргiзiлмеуi мүмкiн.
61. Темiр жол тежей алмайтын жағдайлардың нәтижесiнде жүктi тағайындалуы бойынша жеткiзуге немесе жүк құжаттамасында көрсетiлген жүк алушыға беруге мүмкiндiгi болмағанда және Жүк тасымалдау ережелерiнде белгiленген жүктi сақтаудың шектi мерзiмi өткенде темiр жол жүк жөнелтушiнiң жүк жөнiндегi нұсқауын орындайды, мұндай нұсқауларды жүк жөнелтушi мәлiмдеме алғаннан кейiнгi бiр тәулiк iшiнде беруге мiндеттi.
Жүк жөнелтушiден жауап келмеген кезде темiр жол оны Жүк тасымалдау ережелерiнде белгiленген тәртiппен тапсыруға (сатуға) құқылы.
Жүктi сату мүмкiндiгi болмаған жағдайда темiр жол жүктi Жүк тасымалдау ережелерiнде белгiленген тәртiппен жүк жөнелтушiге қайтаруға құқылы.
62. Шекаралық темiр жол стансаларына әрi қарай тасымалдауға рұқсат етiлмей түскен экспорттық жүктердi сату Жүк тасымалдау ережелерiнде белгiленген тәртiппен жүргiзiледi.
63. Берiлген (сатылған) жүк үшiн темiр жол алған осы темiр жолға тиесiлi соманы алып тастағандағы сома:
а) құнын төлеген болса - жүк құжаттамасында көрсетiлген жүк алушыға;
б) барлық басқа жағдайларда - жүк жөнелтушiге аударылады.
Тағайындалуы бойынша жеткiзiлмеген жүктерге қатысты талаптар беру мен қарауы үшiн белгiленген мерзiм өткенде жүк жөнелтушiге немесе жүк алушыға аталған соманы жiберу мүмкiндiгi болмаған кезде (соның iшiнде құжатсыз жүктi сатқан кезде) бұл сома Қазақстан Республикасы бюджетiнiң кiрiсiне түседi.
Қазақстан Республикасы бюджетiнiң кiрiсiне аударылып қойған. басқа ұйымға берiлген (сатылған) жүк сомасы жүк жөнелтушiге немесе жүк алушыға талап ету не қуыным тәртiбiмен кейiннен өтелген жағдайда, темiр жол бұл соманы республика бюджетiне келесi аударым есебiнен төлейдi.
III БӨЛIМ
Темiр жолдың кiрме жолдары
64. Темiр жолдың кiрме жолдарына темiр жолдардың үздiксiз рельс табандары бар жалпы желiлерiмен байланысты жеке кәсiпорындарға, ұйымдарға қызмет етуге арналған және:
а) жүк жөнелтушiлерге, жүк алушыларға және басқа да шаруашылық жүргізушi субъектiлерге;
б) темiр жолдарға тиесiлi жолдар жатады.
65. Республика темiр жолдарының жалпы желiлерiне темiр жолдың кiрме жолдарын қосуды Қазақстан Республикасының Көлiк және коммуникациялар министрлiгi немесе оның тапсыруы бойынша темiр жол бастығы шешедi.
Вагондарды тиеуге, түсiруге және тазартуға арналған кiрме темiр жолдарды, сондай-ақ қондырғыларды салу мен қайта жаңарту түйiсу темiр жолының бастығымен, ал көлемi жылына 5 млн. тонна және одан да көп жүк тасымалдауда Қазақстан Республикасының Көлiк және коммуникациялар министрлiгiмен келiсiлген жоба бойынша жасалады.
Кiрме темiр жолдардағы жол қондырғылары мен техникалық ғимараттардың құрылысы мен күйi құрылыс нормалары мен ережелерiнiң талаптарына сәйкес болуға тиiс және республика темiр жолдарында рұқсат етiлген техникалық тиеу нормасына сәйкес вагондарды өткiзудi, ал кiрме темiр жолдарда темiр жол локомотивтерi қызмет еткен кезде - осыған темiр жол бөлген локомотивтердi өткiзудi қамтамасыз етуi тиiс.
Кәсiпорындардың, мекемелердiң, басқа ұйымдар мен шаруашылық жүргiзушi субъектiлердiң жаңадан салынған кiрме темiр жолдары темiр жолмен жасалған шарт бойынша темiр жолдардың қарауына немесе техникалық қызмет көрсетуге берiлуi мүмкiн.
Түйiсу стансаларында кiрме темiр жолдарды салуға немесе қайта жаңартуға байланысты салынған ғимараттар мен қондырғылар темiр жолдың қарауына берiледi.
66. Бұрыннан бар кiрме темiр жолдың жаңадан салынып жатқандарының қосылуынан немесе қосымша өндiрiс алаңдарын салудан туындаған жұмыс iстеп тұрған темiр жолдарды дамыту және жаңаларын салу жөнiндегi жұмыстар осы объектiлердi салу жобалары мен сметаларында көзделуге және оны тиiстi кәсiпорындар, мекемелер, басқа ұйымдар мен шаруашылық жүргiзушi субъектiлер өз қаражаттары есебiнен жүзеге асыруға тиiс.
67. Салынған кiрме темiр жолдарды тұрақты пайдалану үшiн ашуға және осы жолға жылжымалы құрамды беруге және қабылдау комиссиясы аяқталған құрылысты пайдалануға әзiрленген темiр жолдары бар объектiнi қабылдағаннан кейiн, және темiр жол кiрме жолдарға қызмет көрсетуге тәртiбiн белгiленгеннен кейiн рұқсат етiледi.
Әрбiр кiрме темiр жолдың техникалық төлқұжаты, кiрме жолдарының жоспары, оның ұзынабойғы профилi және жасанды құрылысының сызбалары болуға тиiс.
Орташа тәулiктiк вагон айналымы 100 және одан да көп вагондары, жүк фронттарында 50 және одан да көп вагондары бар кiрме темiр жолдарда шарт жасасу бойынша тауар кеңселерiнiң филиалы ұйымдастырылуы мүмкiн.
Кiрме темiр жолдарға олар салынып жатқан кезде вагондарды беру темiр жол бөлiмшесi мен өздерiне кiрме жолдар салып жатқан құрылыс ұйымы немесе кәсiпорын арасында жасалатын уақытша келiсiм арқылы жүргiзiледi.
68. Кiрме темiр жолдарды дамыту, салу мен орналастыру тармақ иесi болып табылатын кәсiпорынның тасымалдау көлемiне, жұмыс технологиясына сәйкес болуға, тиеу мен түсiрудiң ырғақтылығын, маневрлiк жұмысты, вагондар мен локомотивтердiң тиiмдi пайдаланылуын қамтамасыз етуге тиiс.
69. Жүк жөнелтушiге (жүк алушыға) тиесiлi кiрме темiр жолдарды вагондар мен локомотивтердi ұстау темiр жол бөлiмiнiң бастығымен келiсiлген осы кәсiпорынның ұйымның, басшысымен бекiтiлген ережелермен реттелуге тиiс.
Республика темiр жолдарында жылжымалы құрамдары жүретiн құрылыстар мен құрылғылар Қазақстан темiр жолдары желiлерiне шығатын, кәсiпорындарға, мекемелерге, басқа ұйымдарға тиесiлi локомотивтер мен вагондар, Темiр жолдарды техникалық пайдалану ережелерiнiң талаптарына барлық жағынан сәйкес болуға тиiс.
Жүк жөнелтушiге (жүк алушыға) тиесiлi локомотивтiң түйiсу стансасына шығу тәртiбi Кiрме жолдарда қызмет көрсету мен қозғалысы ұйымдастыру тәртiбi туралы нұсқаулыққа сәйкес белгiленедi және оны темiр жол бөлiмiнiң бастығы бекiтедi.
70. Кiрме темiр жолдардың, кәсiпорындардың, мекемелер мен ұйымдардың қызметкерлерi пойыздар қозғалысына және темiр жолдардағы маневрлiк жұмыспен байланысты кiрме темiр жолдарды техникалық пайдалану ережелерiн, пойыздар қозғалысы жөнiндегi және сигнализация жөнiндегi нұсқаулықты, ал жүктердi тиеу мен бекiтуге жауапты қызметкерлер - жүктердi тиеу мен бекiтудiң техникалық шарттарын сақтауға мiндеттi. Бiлiм тексерудi темiр жол комиссиясы темiр жолдар қызметкерлерi үшiн белгiленген тәртiппен және кезеңмен жүргiзедi. Қажеттi бiлiм деңгейiн көрсетпеген адамдар жұмысқа жiберiлмейдi.
Кәсiпорындардың, мекемелердiң және басқа ұйымдардың қызметкерлерiнде темiр жолдарда қызметтiк мiндеттерiн орындау кезiнде сынақ нәтижесi туралы белгiленген үлгiдегi куәлiгi болуға тиiс және олар станса кезекшiсiнiң, маневрлiк немесе стансалық диспетчердiң өкiмдерiн дәл орындауға тиiс.
71. Станса бастығы, оның орынбасары, стансаның жүк ауданының бастығы, сондай-ақ темiр жол көлiгiнiң ревизоры мен инспекторлары қозғалыс қауiпсiздiгiнiң күйiн, вагон және контейнерлер паркi мен кiрме темiр жолдардағы темiр жол шаруашылығының сақталуын тексеруге құқылы.
Кiрме темiр жолдарда қозғалыс қауiпсiздiгiне және вагондар мен контейнерлер парктерiнiң сақталуына қауiп төндiретiн ақау байқалған кезде ақау жойылғанға дейiн станса бастығының немесе қозғалыс қауiпсiздiгi жөнiндегi ревизордың өкiмiнiң негiзiнде кiрме жолдарға вагондар беру тоқтатылуы тиiс.
Кiрме жолдарды жабудың салдары үшiн жауапкершiлiк осы жол қарамағына қарайтын кәсiпорынға жүктеледi.
72. Кiрме темiр жолдары бар жүк жөнелтушi (жүк алушы) мен темiр жолдың қарым-қатынасы кiрме темiр жолдарды пайдалану шартымен реттеледi.
Жеке меншiк локомотивтерi болған кезде жүк жөнелтушiге (жүк алушыға) тиесiлi кiрме темiр жолдарда вагондарды жинау мен маневрлiк жұмысты олардың өздерi жүргiзедi.
Жүк жөнелтушiнiң (жүк алушының) өз локомотивтi болмаған кезде вагондарды жинау мен маневрлiк жұмыстарды шарт бойынша темiр жол локомотивi жүргiзедi.
Жүк жөнелтушi, жүк алушы, олардың атынан iс-әрекет жасайтын көлiк-экспедиция кәсiпорны және темiр жол жүк операцияларындағы немесе оны күтiп тұрған вагондарды бос тұрғызғаны және контейнерлердi кiдiрткенi үшiн айыппұлдың орнына шарт жасасу негiзiнде вагондарды, контейнерлердi пайдаланғаны үшiн мөлшерiн Жүк тасымалдау ережелерiнде көзделген тәртiпке сәйкес темiр жол анықтайтын төлем төлеуге құқылы.
73. Кiрме темiр жолдарда вагондардың болу уақытын есептеу тәсiлi Жүк тасымалдау ережелерiнде белгiленедi.
Бұл ретте кiрме темiр жолдарда изотермиялық вагондардың, цистерналардың, бункерлi жартылай вагондардың, цемент тасығыштардың, транспортерлердiң және басқа арнаулы вагондардың болуы уақыты жеке есептеледi.
74. Басқа жүк жөнелтушiнiң (жүк алушының) кiрме темiр жолдары шегiнде өздерiнiң қоймалары немесе оған түйiсетiн кiрме темiр жолдары бар субклиенттерге, яғни жүк жөнелтушiлерге (жүк алушыларға) қызмет көрсету тәртiбi шартпен белгiленедi. Осындай шарт кiрме темiр жолдар және локомотив тиесiлi жүк алушылар мен субклиенттер арасында тiкелей жасалады.
Кiрме темiр жолдарда темiр жолдың локомотивi қызмет көрсеткен кезде темiр жол мен субклиент арасында вагондарды беруге және жинауға вагондардың (контейнерлердiң) зақымдануынан туындаған жауапкершiлiкке, сондай-ақ субклиентке байланысты себептермен түйiсу стансаларында пайдалануға байланысты барлық есептеулер жөнiнде шарт жасалады. Тармақ иесiнiң локомотивi кiрме жолдарда қызмет көрсеткен кезде субклиенттiң вагондарын (контейнерлерiн) пайдаланғаны, зақымдағаны үшiн темiр жолдың алдында темiр жолдар тармақтарының иелерi жауап бередi. Субклиентке қарағанда негiзгi тармақ иесi осы Жарғыға сәйкес негiзгi тармақ иесiне қатысты темiр жолдарда бар құқықтарға ие болады.
75. Темiр жолға тиесiлi кiрме жолдарда өздерiнiң рельс маңайындағы қоймалары және тиеу-түсiру алаңдары бар кәсiпорындармен, мекемелермен немесе ұйымдармен темiр жолдың қарым-қатынастары вагондарды беру мен жинау шарттарымен реттеледi. Темiр жолдың кiрме жолдарында вагондарды беру мен жинауды және маневрлiк жұмыстарды осы Жарғының 13-бабының негiзiнде белгiленген ақыға темiр жол локомотивi жүргiзедi.
Кәсiпорын, мекеме, ұйым және тиеу, түсiру фронттары аумағының шегiнде бұл жолдарды қар мен қоқыстан тазалау, сондай-ақ жарақтандыру кәсiпорынның, мекеменiң, ұйымның қаражатымен және оның есебiнен жүргiзiледi.
76. Кiрме темiр жолдарды пайдаланудың және вагондарды беру мен жинаудың шарттары кiрме темiр жолдардың жұмыс технологиясын және түйiсу стансасының алдыңғы қатарлы техникалық нормаларға негiзделген жұмыс технологиясын есепке ала отырып әзiрленедi.
Беру мөлшерi мен оның арасындағы интервалдарды айқындауда тиеу мен түсiру, фронты және берiлетiн вагондардың ең көп саны ескерiлуге тиiс.
77. Темiр жол локомотивi кiрме темiр жолдарға қызмет көрсеткен кезде вагондардың тиеу мен түсiруде тұрып қалған уақыты вагондар тиеу немесе түсiру орнына нақты берiлген сәттен бастап станса жүк жөнелтушiден (жүк алушы) вагондардың жинауға дайын екендiгi туралы хабар алған сәтке дейiн есептеледi.
Кәсiпорындардың, мекемелер мен ұйымдардың кiрме темiр жолдарында олардың локомотивтерi қызмет көрсететiн вагондардың бос тұрған уақыты (айналым) шығарма жолдарға вагондар берiлген сәттен бастап есептеледi.
Қабылдау-тапсыру операцияларының орны мен өндiрiс тәртiбi кiрме темiр жолдарды пайдалану шартымен белгiленедi.
Кәсiпорындардың, мекемелер мен ұйымдардың кiрме темiр жолдарында, сондай-ақ кәсiпорын, ұйым мен мекеме аумағының шегiнде және темiр жолға қарайтын кiрме жолдардағы олардың тиеу, түсiру фронттарында бос және жүгi бар вагондарды сақтау жүк алушы (жүк жөнелтушi) кәсiпорынның, мекеменiң, ұйымның қаражатымен және олардың есебiнен жүзеге асырылады.
Кәсiпорындарға, мекемелерге және ұйымдарға, сондай-ақ темiр жолдарға өздерiнiң тасымалдары үшiн (iшкi технологиялық тасымалдауларды қоса алғанда) иесiнiң (темiр жолдың немесе тиiсiнше кәсiпорынның, мекеменiң, ұйымның) рұқсатынсыз вагондар мен контейнерлердi пайдалануға немесе оларда жүктердi сақтауға, сондай-ақ иесiнiң рұқсатынсыз тиеу жұмыстары үшiн вагондарды ұстауға тыйым салынады. Бұл талапты орындамағаны үшiн тарап осы Жарғының 132-бабына сәйкес жауапкершiлiкте болады.
78. Жекелеген жағдайларда темiр жол жүк жөнелтушiнiң (жүк алушының) келiсуiмен оған тиесiлi темiр жолды, сондай-ақ кiрме темiр жолдың жүк жөнелтушi (жүк алушы) аумағының шегiндегi бiр бөлiгiн маневрлiк жұмыстар жасауға, жылжымалы құрамды қоюға және басқа мақсаттарға пайдалана алады.
Осы жолдарды темiр жолдар өз бетiнше басып алған жағдайда темiр жол кiрме темiр жолдарды алған вагондар санының есебiнен осы Жарғының 133-бабына сәйкес белгiленген шаманың екi есе мөлшерiнде кiрме темiр жол иесiне айыппұл төлейдi.
Егер кiрме жолды өз бетiнше басып алу осы жолдардың қалыпты жұмыс режимiн бұзса және белгiленген мерзiмнен асыра кәсiпорынға берiлген вагондардың кiдiруiне әкелiп соқтыратын болса, онда осы кiдiрту үшiн кәсiпорынға ешқандай жауапкершiлiк жүктелмейдi.
79. Кiрме темiр жолдарды пайдалануға, вагондарды беру мен жинауға шарттар 5 жыл мерзiмге жасалады. Стансаның немесе кiрме темiр жолдардың техникалық жабдықталуы, жұмыс технологиясы өзгерген жағдайда бiр жақтың талап етуi бойынша шарт оның күшi өткенге дейiн толық немесе iшiнара қайта қаралады. Кiрме темiр жолдарды пайдалану шарттары мен вагондарды беру және жинау шарттарына:
а) жүк айналымы тәулiгiне 50 вагонға дейiн болғанда - темiр жол бөлiмiнiң бастығы (немесе оның тапсыруы бойынша станса бастығы) және жүк алушы (жүк жөнелтушi) кәсiпорынның, мекеменiң, ұйымның басшысы;
б) жүк айналымы тәулiгiне 50 вагоннан астам болғанда - темiр жол бастығы (немесе оның тапсыруы бойынша темiр жол бөлiмiнiң бастығы) және жүк жөнелтушi (жүк алушы) кәсiпорынның, мекеменiң, ұйымның басшысы;
в) кәсiпорындардың, мекемелер мен ұйымдардың атынан iс-қимыл жасайтын бiрлескен көлiк шаруашылықтары болғанда - темiр жол бастығы (немесе оның тапсыруы бойынша бөлiм бастығы) және бiрiккен көлiк шаруашылығының басшысы қол қояды.
Кiрме жолдарды пайдалану және вагондарды беру мен жинау шарттары бойынша түсiнбеушiлiктердi:
а) тәулiгiне 50 вагонға дейiн орташа жүк айналымы бар кiрме темiр жолдар бойынша темiр жол бөлiмiнiң бастығы және жүк жөнелтушi (жүк алушы) кәсiпорындардың, мекемелердiң, ұйымдардың басшылары;
б) орташа жүк айналымы тәулiгiне 50 вагоннан астам кiрме темiр жолдар бойынша - темiр жол бастығы және жүк жөнелтушi (жүк алушы) кәсiпорынның, мекеменiң, ұйымның басшылары қарайды және шешедi.
Шарттар бойынша келiсiмге қол жетпеген кезде түсiнбеушiлiк соттың қарауына берiледi.
Даулы мәселелер шешiлгенге дейiн тараптардың барлық қарым-қатынастары бұрынғы шарттың қағидаларымен реттеледi.
Қозғалыс қауiпсiздiгiн және вагондар мен контейнерлердiң сақталуын қамтамасыз етуге байланысты мәселелердi темiр жол бастығы шешедi.
80. Бұрыннан бар кiрме темiр жолдарға жаңадан салынып жатқан кiрме темiр жолдарды қосуға:
темiр жолға тиесiлi кiрме жолдарға қосуға - темiр жол бастығының рұқсатымен;
кәсiпорындарға, мекемелерге, ұйымдарға тиесiлi темiр жолдарға қосуға - темiр жол бастығымен келiсе отырып, тиiстi кәсiпорын, мекеме, ұйым басшыларының рұқсатымен жол берiледi.
IV БӨЛIМ
Басқа көлiк түрлерiмен тiкелей аралас қатынас
81. Темiр жол көлiгi тiкелей аралас қатынасты ұйымдастыра отырып, су (теңiз, өзен) және автомобиль көлiгiмен өзара iс-қимыл жасай отырып, жүк тасымалдауды жүзеге асырады.
Тiкелей аралас қатынас тасымалдаулары жүк бағытталған барлық жоқ бойына жасалған бiрыңғай көлiк құжаттары бойынша жүргiзiледi.
82. Тiкелей аралас қатынаста жүк тасымалдауды осы Жарғының және Тiкелей аралас қатынаста жүк тасымалдау ережелерiнiң негiзiнде жүргiзiледi.
Жарғының осы бөлiмiнде және аталған ережелерде қарастырылмаған бөлiгiнде тiкелей аралас қатынастар жүк тасымалдау кезiнде тиiстi көлiк түрлерiмен тасымалдауларды реттейтiн кодекстердiң, жарғылардың, ережелердiң нормалары қолданылады.
83. Тiкелей аралас қатынасқа:
а) жүк тасымалдау операциялары үшiн ашылған барлық темiр жол стансалары;
б) Қазақстан Республикасының Көлiк және коммуникациялар министрлiгi және үкiметаралық келiсiмдерде белгiленген тiзбе бойынша теңiз және өзен кемежайлары, айлақтары және автостансалар кiредi. Кемежайлар, айлақтар мен автостансалар қосылғаны жөнiнде телеграф арқылы немесе жазбаша хабардар еткен сәттен бастап тiкелей аралас қатынасқа қосылған болып есептеледi (ол кейiн Тасымалдау ережелерi мен тарифтер жинағында жарияланады).
84. Сұйық күйiнде тасымалданатын жүктер, су жолдары мен салдарда жеткiзiлетiн ағаш, сондай-ақ жарылғыш және күштi әсер ететiн улы заттар тiкелей аралас темiр жол-су қатынастарында тасымалдауға қабылданбайды.
Тiкелей аралас қатынастарда тасымалдауға қабылданатын тез бұзылатын, қауiптi жүктердiң, жүк жөнелтушiнiң немесе жүк алушының жолсерiктерiнiң ерiп жүруiн талап ететiн жүктердiң тiзбесi Тiкелей аралас темiр жол-су қатынастарында жүк тасымалдау ережелерiмен белгiленедi.
85. Тiкелей аралас темiр жол-су қатынасымен жүретiн жүктердi жүк қабылдаушы жақтың талап етуi бойынша темiр жолдан су көлiгiне немесе керi қарай тапсыру кезiнде аудару пункттерiнде:
вагон таразысында - темiр жол;
тауар таразысында - кемежай немесе айлақ өлшейдi.
Пломбаланған жабық вагондардағы жүктер орау пункттерiнде салынған пломбалардың дұрыстығын және олардағы бедерлемелердiң тасымалдау құжаттарында көрсетiлген деректермен сәйкес келуiн тексере отырып тапсырылады.
Жарамды ыдыспен келген, ашық жылжымалы құрамда тасымалданатын ыдыстық және дара жүктер орындар саны бойынша тапсырылады. Жүктердiң жетiспеушiлiк, бұзылу және зақымдану белгiлерi байқалған кезде олар салмағы мен күйi бойынша тапсырылады.
Контейнерлерде тасымалданатын жүктер контейнерлердiң күйi мен пломбасының дұрыстығын тексере отырып тапсырылады.
86. Тiкелей аралас темiр жол-су қатынастарында жүктердi контейнерлермен тасымалдау және оларды өзара пайдалану шарттары осы қатынастарда жүк тасымалдау Ережелерiне және мүдделi көлiк ұйымдарының арасындағы келiсiмдерге сәйкес жүзеге асырылады.
Контейнердегi жүктердi беру мен қабылдау үшiн ашылған пункттердiң тiзбесiн қарамағында аталған пунктi бар тиiстi көлiк ұйымы - контейнерлердiң кiмге тиесiлi екенiн және оның шектi брутто салмағын көрсете отырып хабарлайды.
Тiкелей темiр жол-су қатынастарында жүктердi тасымалдау үшiн көлiк ұйымдарына, жүк жөнелтушiлерге және жүк алушыларға, оның iшiнде шетелдiктерiне тиесiлi әмбебап контейнерлер пайдаланылуы мүмкiн. Тiкелей қатынастарда жүк тасымалдау үшiн арнаулы контейнерлердi пайдалану мүмкiндiгiн мүдделi көлiк түрлерiнiң басқару органдары алдын ала келiседi.
Тiкелей аралас темiр жол-су қатынастарында жоспар бойынша жүктердi тасымалдау үшiн жүк жөнелтушiлерге темiр жолға тиiстi контейнерлердi жiберу жөнелтушi темiр жол бастығының немесе орынбасарларының рұқсатымен жалға пайдалану шарты бойынша жүзеге асырылады.
87. Навигация ашылған және жабылған кезде аудару пункттерiнде жүктердi кемежайлардың темiр жолдардан қабылдануының басталу және аяқталу мерзiмдерiн кемежайлардың келiсуi бойынша теңiз және өзен кеме шаруашылықтары белгiлейдi және аудару темiр жолдарының басқармаларына хабарланады.
88. Жарияланған қабылдаудың аяқталу мерзiмi өткенге дейiн жөнелтушi стансалары су көлiгiмен тасымалдауға қабылданған және аудару пунктiне жеткiзу мерзiмiн сақтай отырып жеткiзiлген жүктердi аудару кемежайлары темiр жолдардан кедергiсiз қабылдайды. Бұл ретте навигацияның тоқтауына байланысты су көлiгiмен жүктердi жеткiзу мүмкiн болмаған жағдайда, кемежайлар жүк жөнелтушiден жүктi не iстейтiнi туралы сұрауға мiндеттi.
Жүктердi су көлiгiмен тасымалдауға қабылдау мерзiмiнiң аяқталғаны жарияланғаннан кейiн темiр жол тасымалдауға қабылдаған аудару пунктiне кешiктiрiлiп немесе навигация жабылғаннан кейiн жеткiзiлген жүктер кемежайлардың келiсуiмен оған тапсырылуы мүмкiн. Бұл жағдайда аудару темiр жолы жүк жөнелтушiден жүктi не iстейтiнi туралы сұрауға мiндеттi.
89. Тiкелей аралас темiр жол-су қатынастарымен келе жатқан және навигация жабылғаннан кейiн кемежайларда (айлақтарда) қалған жүктердi кемежай (айлақ) тиеп және оның тапсырысы бойынша темiр жол тағайындалуы бойынша жөнелтуге тиiс.
Жолда қыстап қалған және жүк иелерi тағайындалған темiр жол стансаларына жiберген iшкi және тiкелей су қатынастарының жүктерiн темiр жолдар дәл осындай тәртiппен тасымалдауға қабылдауға мiндеттi.
Бұл жүктердiң жеткiзiлу мерзiмi тиiсiнше жүктiң кемежайда (айлақта) кiдiрген уақытына ұзартылады.
90. Жүктердi қайта тиеу кезiнде:
а) кемелер мен қоймалардан вагондарға, сондай-ақ вагондардан кемелер мен қоймаларға тиеу-түсiру жұмыстарын кемежайлар (айлақтар) орындайды;
б) вагондар мен қоймалардан автомобильдерге, сондай-ақ автомобильдерден вагондар мен қоймаларға тиеу-түсiру жұмыстарын осы Жарғының 38-бабында баяндалған шарттар бойынша темiр жолдар орындайды.
91. Бiрнеше қабатты, ауыр салмақты, үлкен және ұзын жүктердi тиеу мен тасымалдау үшiн вагондар мен кемелерi жабдықтауды, сондай-ақ жүктердi жылжымалы темiр жол құрамдарында және кемелерде бекiтудi кемежайлар (айлақтар) жасайды.
Кемежай (айлақ) жасаған жұмыстардың құны, оның iшiнде материалдарға шыққан шығын жүк алушыдан алу үшiн жүк құжаттамасына енгiзiледi. Аталған жұмыстарды темiр жолдар шарт бойынша жүзеге асыра алады.
Тез бұзылатын жүктердi тасымалдау үшiн вагондарды пештермен жабдықтауды осы Жарғының 41-бабында баяндалған шарттар бойынша темiр жолдар жүргiзедi.
92. Тiкелей аралас темiр жол-су қатынасында жүктердi тасымалдауға арналған теңiз және өзен кемежайларындағы (айлақтарындағы) темiр жолдар темiр жолдарға тиесiлi.
Осы темiр жолдарды салу мен қайта жаңартуды кемежаймен (айлақпен) келiсiлген жобалар бойынша темiр жол жүргiзедi.
Тiкелей аралас темiр жол-су қатынастарында жүретiн жүктердi қабылдау мен жөнелтуге арналған қоймаларды салу мен қайта жаңартуды темiр жол басқармасымен келiсiлген жобалар бойынша кемежай (айлақ) жүргiзедi.
Аудару пункттерiндегi таразыларды (вагон таразысынан басқа) ұстау мен жөндеудi кемежай (айлақ) жүзеге асырады. Вагон таразыларын ұстау мен жөндеудi темiр жол жүзеге асырады.
93. Кемежай жанындағы станса мен кемежайдың жұмыс жағдайы темiр жол кеме шаруашылығымен (кемежаймен) 5 жыл мерзiмге жасаған тораптық келiсiммен айқындалады. Кемежайдың немесе стансаның техникалық жабдықталуы жұмысы технологиясы өзгерген жағдайда тараптардың бiрiнiң талап етуi бойынша тораптық келiсiм оның қолданылу мерзiмi өткенге дейiн толық немесе iшiнара қайта қаралуы мүмкiн.
Тораптық келiсiмдердi әзiрлеу мен жасау тәртiбi Тiкелей аралас темiр жол-су қатынастарында жүк тасымалдау ережелерiмен белгiленедi. Тораптық келiсiмдерден туындайтын дауларды сот қарайды.
94. Жүктердi жеткiзу мерзiмi темiр жол және су көлiгiмен тасымалдаудың жиынтығы бойынша айқындалады және темiр жол және су көлiгiнде қолданылып жүрген жүктi жеткiзу мерзiмiн есептеу ережелерiнiң негiзiнде есептеледi.
Жүктi барлық көлiк түрлерi бойынша осы тасымалдауға белгiленген жалпы мерзiмнен кешiктiрiп жеткiзiлген жағдайда кешiктiрiлгенi үшiн жауапкершiлiк жүктi кiдiрткен көлiк түрiне жүктеледi.
95. Тiкелей аралас темiр жол-су қатынастарында жүктердi тасымалдау үшiн төлем мынадай тәртiппен алынады:
темiр жолдан жөнелту бойынша:
а) жөнелту стансаларында - тасымалдауға қатысатын барлық темiр жолдардың ұзындығына, бұған қоса жүк транзитпен өтетiн темiр жолдарға (аудару темiр жолдарын қоса алғанда) төлем экспедиторлық ұйымдар арқылы жасалады;
б) тағайындалған немесе аудару кемежайларында (айлақтарында) - барлық су жолының ұзындығына;
кемежайлардан (айлақтардан) жөнелту бойынша:
а) жөнелту пунктiнде - барлық су жолының ұзындығына және жүк транзитпен өтетiн (аудару темiр жолдарын қоса есептегенде) темiр жолдардың ұзына бойына экспедиторлық ұйымдар арқылы;
б) тағайындалған пунктте - темiр жолдың ұзына бойына.
Кемежайға (айлаққа) вагондарды беру мен жинау алымдары жалпы негiзде алынады.
96. Тiкелей аралас қатынастарда жүк тасымалдау жөнiндегi темiр жолдардың, кеме шаруашылықтарының, кемежайлардың, айлақтардың, автокәсiпорындардың арасындағы есеп айырысулар қолданылып жүрген заңдарға және Қазақстан Республикасы Ұлттық Банкiнiң нормативтiк құжаттарына сәйкес жүзеге асырылады.
97. Белгiленген тәртiппен келiсiлген қайта тиеудiң жоспарлық нормасының орындалуын есепке алу темiр жолдан басқа көлiк түрiне тапсырылатын жүктер бойынша және басқа көлiк түрлерiмен темiр жолға тапсырылатын жүктер бойынша жеке-жеке жүргiзiледi.
Есеп карточкаларының нысаны мен оларды жасау тәртiбi Тiкелей аралас темiр жол-су қатынастарындағы жүк тасымалдау ережелерiмен белгiленедi.
98. Темiр жолдар (стансалар), кемежайлар, айлақтар жүктердi қайта тиеудiң келiсiлген көлемiн орындамағаны үшiн мынадай мөлшерде айыппұл төлеу түрiндегi жауапкершiлiкте болады:
тасымалдануы әмбебапты және арнаулы вагондарда (рефрижератор мен транспортерлерден басқа) жоспарланған жүктер бойынша - тегi мен осiне қарамастан бiр вагон үшiн 675 теңге;
рефрижератор вагондары мен траснпортерлерде тасымалдау жоспарланған жүктер бойынша - ось санына қарамастан бiр вагон үшiн 1350 теңге;
контейнерлердi тасымалдау жоспарланған жүктер бойынша;
қоса есептегенде брутто салмағы 5 тоннаға дейiн бiр контейнерге 68 теңге;
брутто салмағы 10 тоннаға дейiн - бiр контейнерге 135 теңге;
брутто салмағы 20 тонна - бiр контейнерге 270 теңге;
брутто салмағы 30 тонна - бiр контейнерге 405 теңге.
Орташа тәулiктiк немесе берiлген тәулiктегi тығыздалған қайта тиеу нормасы бойынша тиелген не бос вагондарды беру тәртiбi, жоспарын орындамағаны үшiн есеп айырысу жағдайлары, оның iшiнде кемелер тiкелей варианттар бойынша өңделгенде, темiр жол мен кеме шаруашылығы (кемежаймен) тораптық келiсiмдер немесе шарттарда белгiленедi.
Кемежайда тиеу мен түсiруде вагондар нормадан артық тұрып қалған кезде кеме шаруашылығы (кемежай, айлақ) және темiр жол осы Жарғының 133-бабында көзделген жауапкершiлiкте болады.
99. Жүк жөнелтушi аралас қатынаста жүктердi буып-түю мен маркiлеуге қойылатын мемлекеттiк стандарттар мен басқа да нормативтiк-техникалық құжаттардың талаптарын бұза отырып жiберген жағдайда, әрi осы себептер тиеу-түсiру пункттерiнде вагондар мен контейнерлердiң тұрып қалуына және бiр көлiктен екiншi көлiкке жүктердi тапсыруды кiдiртуге әкеп соққанда жүк жөнелтушi жүк алмасудың кешiгуiндегi вагондар мен контейнерлердiң барлық тұрып қалу уақыты үшiн осы Жарғының 133, 134-баптарында белгiленген тәртiп бойынша жауапкершiлiкте болады.
100. Нақты тапсырыстарға дейiн жүктердiң сақталуына тапсыратын жақ жауап бередi, ал нақты тапсырылғаннан кейiн қабылдаған жақ жауап бередi.
Кемежайларда (айлақтарда) темiр жолдан қабылдаған тиелген және бос вагондар мен контейнерлердi күзетудi кемежайдың (айлақтың) қаражатымен және соның есебiнен жүргiзiледi.
Тiкелей аралас қатынастарда тасымалдауға қабылданған жүктердi сақтауға темiр жолдардың басқа көлiк түрлерiнiң кәсіпорындарының жауапкершiлiгi тиiстi көлiк түрiнде қолданылатын кодекстермен, жарғылармен, ережелермен айқындалады.
Жүктiң жоғалуына, жетпеуiне, бұзылғанына немесе зақымдануына темiр жолдардың, кеме шаруашылықтарының, кемежайлардың, автокәсiпорындарының кiнәлi екенi анықталса, тиiсiнше темiр жолдар кеме шаруашылығы кемежайлар, автокәсiпорындар жауапкершiлiкте болады.
V БӨЛIМ
Жолаушыларды, багаждарды, жүкбагаждарын және поштаны
тасымалдау
101. Темiр жолдар жолаушылар темiр жол көлiгiн пайдаланған кезде олардың жүру қауiпсiздiгiн, оларға қажеттi жайлылықты, вокзалдарда және пойыздарда сапалы қызмет көрсетудi, жолаушылардың багаждарының сақталуын және уақтылы тасымалдануын қамтамасыз етуге тиiс.
Осы мақсаттар үшiн темiр жолдар барлық жолаушы пойыздарының кесте бойынша қозғалысын қамтамасыз етуге мiндеттi.
Жолаушыларға қызмет көрсетуге арналған жолаушылар вагондары, вокзалдар мен басқа құрылыстар дұрыс техникалық жағдайда және санитарлық талаптарға сай болуға тиiс.
102. Жолаушыларды тасымалдауға арналған пойыздар:
қозғалыс жылдамдығына қарай жүйрiк, жүрдек және жолаушы;
жүру қашықтығына қарай алысқа қатынайтын, жергiлiктi және қала маңы;
жолаушыларға жоғары сапалы қызмет көрсетуге байланысты - фирмалық болып бөлiнедi.
Пойыздарды жiктеу Қазақстан Республикасының Көлiк және коммуникациялар министрлiгi белгiлейтiн тәртiппен жүзеге асырылады.
103. Жолаушылар мен багаждарды тасымалдауға байланысты операцияларды орындау үшiн ашылған стансалар осы операцияларды орындауды қамтамасыз ететiн талаптарға сай болуға тиiс.
Вокзалдарда билет кассалары болуға тиiс. Тасымалдау мөлшерiне қарай вокзалдар багаждарды қабылдауға және өткiзуге арналған үйлер мен қол жүктерiн сақтау камерасымен, күту залдарымен, анықтама бюросымен, транзит жолаушыларының, ана мен баланың демалатын бөлмелерiмен, ресторандармен және буфеттермен, жолаушыларға мәдени-тұрмыстық және санитарлық-гигиеналық қызмет көрсетуге арналған бөлмелермен (пошта, телеграф, радио тораптары, шаштараздар, медициналық көмек пункттерi және т.с.с.) жабдықталуға тиiс.
Жолаушылардың жағдайлары үшiн және олардың стансаларда отыру, түсу және өту қауiпсiздiгiн арттыру үшiн қалқандары немесе павильондары бар платформалар, өту тоннельдерi не көпiрлер салынады.
Вокзал маңы алаңдары көркейтiлуге және жаяу адамдар мен қала көлiгiнiң қолайлы және қауiпсiз қозғалысының талаптарына жауап беруге тиiс.
Вокзал маңы алаңдарын көгалдандыру жергiлiктi атқарушы өкiмет органдарына жүктеледi.
Темiр жол вокзалдары үйлерiн, стансаларды, жолаушы платформалары мен жолаушыларға қызмет көрсету жөнiндегi өзге де объектiлердi салу мен қайта жаңарту республикалық және жергiлiктi бюджеттердiң, сондай-ақ темiр жолдар қаражаты мен мүдделi заңды және жеке тұлғалардың ерiктi жарналарының есебiнен жүргiзiледi.
104. Жолаушылар вокзалдарда жолаушы пойызының жүру және келу уақыты, жолаушылардың жол жүру және багаждарды тасымалдау құны туралы, билет, багаж кассаларының жұмыс уақыты, вокзал үйлерiнiң орналасуы туралы, сондай-ақ халыққа көрсетiлетiн қызметтердiң тiзбесi туралы уақтылы және дұрыс ақпаратпен қамтамасыз етiлуi тиiс.
105. Жолаушы тасымалдау шарты жол жүру құжаты, ал багажды тасымалдау шарты багаж түбiртегi болып табылады.
Шартқа сәйкес темiр жол сатып алған жүру құжатына қарай жолаушыға пойыздан орын берiп, жолаушы мен оның багажын тағайындалған пунктке жеткiзуге мiндеттенедi, ал жолаушы жүру үшiн белгiленген тариф бойынша, ал багаж тапсырса багажды тасу үшiн ақы төлеуге мiндеттенедi.
Әрбiр жолаушының жол жүру құжатының болуы мiндеттi, ал темiр жол оны жолаушы айтқан тағайындалған стансаға дейін пойыздың жүру бағыты бойынша сатуды қамтамасыз етуге мiндеттi.
Жол жүру құжаттарының нысанын оларды сатуды ұйымдастыру мен оның жарамдылық мерзiмiн Қазақстан Республикасының Көлiк және коммуникациялар министрлiгi белгiлейдi.
Жолаушылар жоғалтқан және бүлдiрген жол жүру құжаттары қайта жаңартылмайды және оларға төленген ақша қайтарылмайды.
106. Жүру құжаттарының түгелдiгiне қарамастан вокзалдағы сақтау камералары жолаушылардың багажды және жүкбагажын тасымалдау ережесiнде сақтауға тыйым салынған заттар мен бұйымдардан басқа жолаушылардың қол жүктерi мен багажын қабылдауды және сақтауды жүзеге асырады.
107. Жолаушының:
а) пойыздың жүру бағыты бойынша жолаушылар операциясына ашылған және өзi көрсеткен тағайындалған стансаға дейiн кез-келген пойызға және кез-келген вагонға жүру құжатын алуға;
б) өзiмен бiрге 7 жастан аспаған бiр баланы тегiн, егер ол жеке орын алмаса және 7-ден 15 жасқа дейiнгi балаларды жасөспiрiмдер тарифi бойынша ақы төлеп алып жүруге (халықаралық тасымалдауларды қоспағанда);
в) үш өлшем сомасы бойынша қосқанда көлемi 200 см аспайтын, 36 кг аспайтын қол жүгiн (ұсақ заттарды есептемегенде) (бiр толық және бала билетiне) өзiмен бiрге тегiн алып жүруге;
г) белгiленген тарифi багаж тасымалдау бойынша ақы төлеп, жол жүру құжаты бойынша жалпы салмағы 100 кг аспайтын багажды тасымалдауға тапсыруға;
д) қала маңына жүретiн пойыздардан басқасында жол жүру құжатының жарамдылық мерзiмiн 10 тәулiктен асырмай ұзарта отырып, жолда аялдама жасауға;
е) жол жүру құжатының жарамдылық мерзiмiн (қала маңынан басқа):
жолда ауырған кезде - барлық ауырған уақытына (емдеу мекемесiнiң анықтамасын көрсеткен кезде);
жолаушыға пойыздан орын берiлмеген жағдайда - жолаушыға орын берiлетiн келесi пойыздың жүруiне дейiнгi уақытқа ұзартуға;
ж) жүру құжатына стансадағы кассадан қажеттi белгiнi соқтырып, билет алынған пойыздан ерте жүретiн пойызбен шығуға;
з) жол жүру құжаты алынған пойыз жүрiп кеткен сәттен бастап пойызға (қала маңындағыдан басқа) 3 сағат кешiккенде, ал ауруы немесе бақытсыз жағдайға ұшырауы салдарынан 3 тәулiк кешiккен кезде жол жүру құжатын плацкарттың құнын қосымша төлеп басқа пойызға жаңартуға немесе плацкарт құны шегерiлген жол жүру құнын қайтып алуға;
и) пайдаланылмаған жол жүру құжаттарын темiр жол стансасының кассасына қайтарған кезде;
пойыз жүргенге дейiн 24 сағаттан кешiктiрмей өткiзгенде жол жүрудiң толық құнын алуға;
пойыз жүргенге дейiн 24 сағаттан аз уақытта, бiрақ 6 сағаттан кешiктiрмей өткiзгенде билеттiң құнын және плацкарт құнының 50 процентiн алуға;
пойыз жүргенге дейiн кемiнде 6 сағат бұрын өткiзгенде билет құнын алуға құқығы бар. Бұл жағдайда плацкарт құны төленбейдi.
Керi қайтуға жол жүру құжаттарын қайтарғанда оларды сатып алған пункттерде пойыз жөнелгенге дейiн үш тәулiктен кешiктiрмей қайтарғанда, жолаушыға толық жол жүру құны төленедi, ал бұл мерзiмнен кешiктiрiп, бiрақ поезд жөнелгенге дейiн қайтарылғанда - плацкарт құны шегерiлген жол жүру құны төленедi. Керi қайту жол жүру құжаттарын керi қайту пункттерiнде қайтарған кезде тiке жол жүру құжаттарын қайтаруға бара-бар шарттар қолданылады;
к) бағытталған жолда жол жүрудi тоқтатқан кезде жүрiлмеген жол құнын (плацкарт құнынан басқа) қайтарып алуға құқығы бар. Ақшаны қайтару Жолаушыларды, багаж бен жүкбагажын тасымалдау ережелерiнде көзделген тәртiппен жүргiзiледi.
Жол жүру барысында жолаушылардың неғұрлым жоғары санаттағы вагонда орын алуы Жолаушыларды, багаж бен жүкбагажын тасымалдау ережелерiмен белгiленген тәртiппен жүзеге асырылады.
108. Жолаушылардың жеке топтарын тасымалдау үшiн темiр жолдар кәсiпорындарға, мекемелерге, ұйымдарға олардың алдын-ала тапсырыстары бойынша жол жүру құжаттарын сатады.
Кәсiпорындар, мекемелер мен ұйымдар аталған тапсырыстар бойынша алынған жүру құжаттарын темiр жол стансасының кассасына пойыз жүруiне дейiнгi 7 тәулiктен аз уақытта, бiрақ 3 тәулiктен кешiктiрiлмей қайтарған кезде плацкарт құнының 50 процентi ұсталады, ал жол жүру құжатын берудi пойыз жүруiне дейiн 3 тәулiктен кешiктiрiп қайтарғанда плацкарттың құны толық ұсталады.
Пойыз жөнелтiлмегенде немесе жолаушылар шығатын пункттен пойызды жөнелту 1 сағаттан аса кiдiртiлген кезде, жол құжатында көрсетiлген орындардың жолаушыларға берiлмегендiгiнен және басқа орындарды пайдалануға келiспеуiнен, жол жүрмей қалғанда, жолаушы науқастанып қалғанда жол жүру құжатының қайтарылу мерзiмiне қарамастан (бiрақ толық жүргенге дейiн қайтарылғанда) жол жүру құнынан сомалар ұсталмайды.
Темiр жолға қатысы жоқ жағдайлармен пойыз қозғалысында үзiлiс болып, жол жүру сапары тоқталған кезде жолаушыға жол құны жүрiлмеген қашықтық үшiн қайтарылады, ал темiр жолға қатысты жағдайлармен тоқталған кезде жол жүру құны толық қайтарылады.
Жолдаушылардың жеке топтарын тасымалдау үшiн жол жүру құжаттарын сатуға кәсiпорындардан, мекемелерден және ұйымдардан тапсырыстарды қабылдау, сондай-ақ жолаушыларға қайтарылатын жол жүру құжаттарының құнын төлеу Қазақстан Республикасының Көлiк және коммуникациялар министрлiгiмен белгiленген тәртiппен жүзеге асырылады.
109. Сатып алынған жүру құжатына сәйкес вагонда орын берiлмеген жағдайда темiр жол жолаушы келiскен жағдайда қосымша төлем алмай, басқа вагоннан, тиiстi неғұрлым жоғарғы санаттағы вагоннан орын беруге мiндеттi. Егер жолаушыға сатып алынған жүру құжатының құнынан төмен төлем төленетiн орын берiлсе, онда оған жүру құнының айырмасы қайтарылады.
110. Жолаушылар қоғамдық тәртiптi, жолаушы вагондары мен вокзал жайларын пайдалану ережесiн сақтауға және темiр жол көлiгiнiң мүлiктерiне ұқыптылықпен қарауға мiндеттi.
111. Темiр жол жолаушының жүру құжатын көрсетуi бойынша багажды тасымалдауды қабылдауға және оны багаж вагоны бар бағытта ең жақын пойызбен жөнелтуге мiндеттi. Жолаушының өтiнiшi бойынша жүру құжатында көрсетiлмеген басқа маршрут бойынша жөнелтiлуi мүмкiн.
Багаждың тасымалдауға қабылданғанын растау үшiн жолаушыларға багаж жiберiлетiн пойыздың нөмiрi мен күнi көрсетiлген багаж түбiртегi берiледi.
Жолаушы багажды тапсырған кезде тарифке сәйкес алым төлеу арқылы оның құндылығын жариялай алады. Жүкбагажын тасымалдау Жолаушыларды, жүктердi, багажды және жүкбагажын тасымалдау ережелерiмен белгiленген тәртiппен жүзеге асырылады.
112. Багаж тасымалдауда жолаушыдан өлшемi, оралуы мен қасиеттерi бойынша багаж вагонына қиындықсыз тиелетiн және орналастырылатын басқа жолаушылардың багажына зиян келтiрмейтiн заттар мен нәрселер қабылданады.
Багажбен тасымалдауға тыйым салынған тез тұтанғыш және басқа да қауiптi жүктердiң тiзбесi, сондай-ақ багаждың буып-түйiлуi мен салмағына қойылатын талаптар Темiр жолмен жолаушыларды, багажды және жүкбагажын тасымалдау ережелерiнде белгiленедi.
113. Багажды жеткiзу мерзiмi багажды жөнелткен пойыздың тағайындалған стансаға дейiнгi жүру уақытымен айқындалады (111-бап).
Егер багаж жолда қайта тиелетiн маршрутпен жүрсе, онда багажды жеткiзу мерзiмi келiскен пойыздардың осы маршрут бойынша жүру уақытына әрбiр қайта тиеуге бiр тәулiктi қосу арқылы айқындалады.
114. Багажды жеткiзу мерзiмi аяқталғаннан кейiн 7 тәулiк өткен соң тағайындалған стансаға келмесе, онда жолаушының багажды жоғалған деп санауға және оның құнын өтеудi талап етуге құқығы бар.
115. Багаж стансада багаж түбiртегiн көрсеткен адамға берiледi. Жеткiзiлген багажды беру станса жолаушылар тасымалдау жөнiндегi операциялар үшiн ашылған кездегi барлық уақытта жүргiзiледi. Багажды сақтағаны үшiн алым алынады.
116. 60 күннiң iшiнде талап етiлмеген багаж жергiлiктi сауда ұйымдарына сатуға осы Жарғының 61 және 62-баптарында белгiленген тәртiппен тапсыруға жатады.
Жолаушылардың вокзалдар мен пойыздарда ұмытылып қалған және табылған заттары Жолаушыларды, багажды және жүкбагажын тасымалдау ережелерiнде көзделген тәртiппен сатылады. Аталған багажды сатудан түскен қаражаттың 50 процентi темiр жолдың қарамағында қалады, ал қалғандары республикалық бюджетке енгiзiледi.
117. Пошта тасымалдаулары Қазақстан Республикасының Көлiк және коммуникациялар министрлiгi белгiлеген тiзбедегi пойыздарға қосылатын пошта вагондары арқылы жүзеге асырылады.
118. Темiр жолдар шарт бойынша темiр жол вокзалдарында жолаушыларға пошта, телеграф және телефон байланысы қызметiн көрсетуге, кезеңдiк басылымдарды сатуға арналған жайлар, ал пошта тасымалдауын қамтамасыз ету үшiн iрi темiр жол тораптарында поштаны тасымалдау бөлiмдерi үшiн қажеттi құрылғылары бар жайлар беруге мiндеттi.
119. Вокзалдардың негiзгi үйiнен тыс, поштаны тасымалдау бөлiмшелерiне арналған арнайы жайларды, сондай-ақ арнайы тұйықтарды, кiрме темiр жолдарды, тоннельдердi, сұрыптау алаңдарын, платформаларды және поштаны өңдеу үшiн қажет тағы сол сияқтыларды Мемлекет поштасының қаражаты есебiнен құрылыс ұйымдары салады.
Осы жайларды салу үшiн учаскелер перронға шығуды қамтамасыз ете отырып, вокзал ғимараттарына тiкелей жақын жерден бөлiнуге тиiс.
120. Темiр жолдар мен пошта тасымалдау тәртiбiн Қазақстан Республикасының Көлiк және коммуникациялар министрлiгi белгiлейдi.
121. Тасымалданатын поштаның жоғалғаны, зақымданғаны және кiдiргенi үшiн темiр жолдардың жауапкершiлiгi пошта мәселелерi жөнiндегi қолданылып жүрген заңдармен айқындалады.
VI БӨЛIМ
Темiр жолдардың, жүк жөнелтушiлердiң, жүк алушылар мен
жолаушылардың жауапкершiлiгi
122. Темiр жолдар мен жүк жөнелтушiлер тасымалдау жоспарының орындалмағаны үшiн мына мөлшердегi айыппұлдар түрiнде мүлiктiк жауапкершiлiкте болады:
әмбебап және арнайы вагондарда (рефрижератор вагондар мен траснпортерлерден басқа) тасымалдануы жоспарланып отырған жүктер бойынша - тегi мен өсiне (осности) қарамай бiр вагон үшiн 675 теңге;
тасымалдау рефрижератор вагондары мен траснпортерлерде жоспарланатын жүктер бойынша - ось санына қарамай бiр вагон үшiн 1350 теңге;
тасымалдау контейнерлерде жоспарланатын жүктер бойынша:
қоса есептегенде брутто салмағы 5 тоннаға дейiн - бiр контейнерге 68 теңге;
брутто салмағы 10 тонна - бiр контейнерге 135 теңге;
брутто салмағы 20 тонна - бiр контейнерге 270 теңге;
брутто салмағы 30 тонна - бiр контейнерге 405 теңге.
Вагондар мен контейнерлер жүк жөнелтушiнiң кiнәсiнен жiберiлмегеннен басқа жағдайларда вагондар мен контейнерлердi бермегенi үшiн темiр жол жауап бередi.
Тасымалдау жоспарын орындамағаны үшiн жүк жөнелтушi мынадай жағдайларда:
тиеуге берiлген вагондар мен контейнерлердi пайдаланбағанда;
жоспарда көзделген вагондар мен контейнерлерден бас тартқанда;
жүк жөнелтушiнiң кiнәсiнен тиеу мен түсiрудi күтiп стансада бос тұрған вагондар мен контейнерлер пайдаланылмағанда жауапкершiлiкте болады.
Сонымен бiрге жүк жөнелтушi тағайындалған жолдар мен стансалар бойынша жүктердi тасымалдау жоспарының орындалмағаны үшiн жауапты болады, оның iшiнде келiсiлген тасымалдау жоспары бүтiндей алғанда тегi мен осiне қатыссыз вагон үшiн 270 теңге;
қоса есептегенде брутто салмағы 20-дан 30 тоннаға дейiн контейнер үшiн 120 теңге;
брутто салмағы 10 тонна контейнер үшiн 40 теңге;
қоса есептегенде брутто салмағы 5 тоннаға дейiн контейнер үшiн 20 теңге мөлшерiнде орындалған жағдайда жауапкершiлiкте болады.
Маршрут тиелуi қамтамасыз етiлмегенде - бiр маршрут үшiн 1000 теңге.
Жоспардан асырылған және жоспардан тыс жүк жөнелтушiнiң тапсырыстары бойынша темiр жол қабылдаған жүктердi тасымалдау жөнiндегi мiндеттемелердi орындамағаны үшiн темiр жол мен жүк жөнелтушi де осындай жауапкершiлiкте болады.
Жiңiшке табанды темiр жол желiлерi бойынша жүктердi тасымалдау кезiнде жүктердi тасымалдау жоспарының орындалмағаны үшiн айыппұл мөлшерiн Қазақстан Республикасының Көлiк және коммуникациялар министрлiгi белгiлейдi.
123. Жүк жөнелтушi тасымалдау жоспарын орындамағаны үшiн айыппұл төлеуден:
а) табиғи апат сипатындағы құбылыстар (су тасқыны, жер сiлкiнiсi, көшкiн, дауыл, тайфундар, борасын және т.б.) салдарынан темiр жолдың кiрме жолдарында қозғалыс үзiлгенде немесе қолданылып жүрген ережелерге сәйкес мұндай жағдайларда тиеу-түсiру жұмыстарына тыйым салынғанда;
б) осы Жарғының 48-бабына сәйкес жүктердi тиеуге тыйым салынғанда және тоқтатылғанда немесе шектеу жасалғанда;
в) жүк жөнелтушiмен алдын-ала келiсiлмей тиеудi көбейту үшiн жоспар нормасынан асырып берiлген вагондар (контейнерлер) пайдаланылмағанда;
г) жүк жөнелтушi онкүндiктiң басқа күндерi толық тиелмеген жүктiң орнын сол онкүндiк iшiнде толтырғанда;
д) мұнай мен мұнай өнiмдерiн тиеу мұнай өнiмдерiн құю стансалары мен тиеу-түсiру пункттерiнде жасалса, толтырмай тиеуге, жүк жөнелтушi осы айдың бiрiншi жартысында немесе тиiсiнше екiншi жартысында осы ай жартысының жекелеген күндерi жол берiлген жүктердi толтырмай тиеудiң орнын толтырған жағдайда босатылады.
Вагондарды (контейнерлердi) тығыз тиеу нәтижесiнде жүк жөнелтушi саны жоспарда көзделгеннен кем вагондарды (контейнерлердi) пайдаланған кезде осы вагондардың (контейнерлердiң) тиiстi санының толық тиелмегенi үшiн айыппұл алынбайды.
Егер жүк жөнелтушi тиеу күнiнен кем дегенде екi күн бұрын вагондардың (контейнерлердiң) пайдаланылмайтыны туралы стансаны ескертсе, онда айыппұл сомасының үштен бiрi кемидi.
124. Тасымалдау жоспарын орындамағаны үшiн темiр жол айыппұл төлеуден:
а) табиғи апат сипатындағы құбылыстар салдарынан (су тасқыны, жер сiлкiнiсi, көшкiн, дауыл, тайфун, борасын және тағы басқалары) вагондар мен контейнерлердi тиеуге беруге мүмкiндiк болмағанда, сондай-ақ темiр жолдарға қатысы жоқ себептермен көлiк жұмысын бұзатын басқадай кедергiлер болғанда;
б) осы Жарғының 48-бабына сәйкес жүктердi тиеуге тыйым салынғанда және тоқтатылғанда немесе шек қойылғанда;
в) жүк жөнелтушi жүк түсiрiлiп және тазартылып жатқан вагондар мен контейнерлердi кiдiрткенде. Мұндай жағдайда темiр жол бұл жүк жөнелтушiге ол осы себептермен кiдiрткен және шын мәнiнде тиеуге беруге мүмкiн болмаған вагондар мен контейнерлер санын бермегенi үшiн айыппұл төлеуден босатылады;
г) темiр жол белгiлi бiр күнтiзбелiк онкүндiктiң жекелеген күндерiнде вагондар мен контейнерлердi бермеудiң орнын осы онкүндiк iшiнде толтырған кезде;
д) мұнай және мұнай өнiмдерiн тиеу құю стансаларында немесе тиеу-түсiру пункттерiнде жүргiзiлгенде осы жарты айдың жекелеген күндерiнде осы жүктердi толымсыз тиеудiң орнын темiр жол осы айдың бiрiншi жартысында немесе екiншi жартысында толықтырғанда босатылады.
125. Тасымалдау жоспарының орындалмағаны үшiн есептесу тәртiбi мен мерзiмi Жүк тасымалдау ережелерiнде белгiленедi.
126. Темiр жол жүктi тасымалдауға қабылдаған сәттен бастап оны жүк алушыға бергенге дейiн, егер ол жүктiң жоғалуының, бұзылуының, жетiспеуiнiң немесе зақымдануының темiр жол тосқауыл бола алмаған және оларды болдырмау оған байланысты емес жағдайлардың салдарынан болғанын дәлелдей алмаса, жауапкершiлiкте болады.
127. Егер тасымалдауға қабылданған жүктiң жоғалуы, бұзылуы, жетiспеуi немесе зақымдануы:
а) жүк жөнелтушiнiң немесе жүк алушының кiнәсынан;
б) жүктiң ерекше табиғи қасиеттерiнiң салдарынан, сондай-ақ тасымалдау немесе сақтау кезiнде жүктi сақтау үшiн ерекше жағдайларды немесе сақтық шараларын талап ететiн жүктiң ерекше қасиеттерi жүк құжаттамасында көрсетiлмей, тасымалдауға тапсыру салдарынан;
в) егер - тиеу немесе түсiру жөнелтушiнiң не алушының қаражатымен жүргiзiлсе, жүктердi жабық вагондарға, контейнерлерге тиеу немесе түсiруге байланысты себептерден;
г) жүктi ашық жылжымалы құраммен тасымалдауға байланысты табиғи себептердiң салдарынан;
д) жүк алушының немесе жүк жөнелтушiнiң жолсерiктерi ерiп жүретiн жүктердi тасымалдаған кезде;
е) егер жолда ыдыстың зақымданған белгiсi болмаса, жүктердi тасымалдауға қабылдағанда ыдыстардан немесе ораулардың сыртқы түрiнен байқалмайтын кемшiлiктерiнен немесе жүктiң қасиеттерiне не стандарттарға сай келмейтiн ыдыстың пайдаланылуы салдарынан;
ж) жүк жөнелтушi жүк құжаттамасында көрсеткен хабарлардың бұрыстығы, дәл болмауы немесе толымсыздығы салдарынан;
з) жүк салмағының белгiленген нормалар шегiнде табиғи кемуiнiң салдарынан;
и) тасымалдау кезiнде тасу мерзiмi және температуралық режим сақталған кезде тез бұзылатын жүктердiң бұзылуы салдарынан болса темiр жол тасымалдауға қабылданған жүктiң жоғалғаны, бұзылғаны, жетiспеуi немесе зақымданғаны үшiн жауапкершiлiктен босатылады.
Егер жүк алушы темiр жолдың ысырапты тасымалдауға байланысты кiнәсiн дәлелдесе, онда аталған жағдайларда темiр жол жауапқа тартылады.
128. Темiр жол жүктiң жоғалуын, бұзылуын, жетiспеуiн және зақымдануын жүктi беру жөнiндегi шарт-контрактiдегi шотта жүк жөнелтушi көрсеткен баға есебiнен, қосымша құнға салынатын салықты ескере отырып өтейдi.
Жоғалған немесе жетiспеген жүк құнын өтеумен қатар, темiр жол жоғалған, жетiспеген жүктiң санына бара-бар мөлшерде осы жүк үшiн алынған тасымалдау төлемiн төлейдi.
Егер толық немесе жартылай жоғалған, бұзылған немесе зақымданған жүктiң құнын мұндай тәртiппен айқындау мүмкiн болмаса, онда оны Жүктердi тасымалдау ережелерiне сәйкес жүргiзiлетiн сараптама белгiлейдi.
Жарияланған бағалы жүк тасымалданған жағдайда темiр жол жүктiң жоғалғанын, бұзылғанын, жетiспеуiн немесе зақымданғанын жарияланған бағасының немесе оның жоғалған, бұзылған, жетiспейтiн немесе зақымданған бөлiгiне сәйкес мөлшерде, сондай-ақ бағаны жариялау алымын немесе алымның бiр бөлiгiн өтейдi.
Аталған өтеу мөлшерi:
егер бұзылудың немесе зақымданудың салдарынан осы жөнелтудiң барлық жүгiнiң бағасы түссе, онда осы толық жоғалған жүктi өтеу сомасынан;
егер зақымдану салдарынан осы жөнелтудегi жүктердiң бiр бөлiгiнiң ғана бағасы түссе, онда жүктiң бағасы түскен бөлiгiнiң жоғалғаны үшiн белгiленген өтеу сомасынан аспауға тиiс.
129. Жүктiң мерзiмi өтiп жеткiзiлгенi үшiн, оның iшiнде тiкелей аралас қатынастар тасымалдау кезiнде жолдың темiр жол бөлiгi үшiн темiр жол, егер мерзiмiн өткiзу өзiнiң кiнәсынан болмағанын дәлелдей алмаса, әрбiр кешiктiрiлген тәулiк үшiн тасымалдау көлемiнiң 5 процентi мөлшерiнде, бiрақ тасымалдау төлемiнiң 50 процентiнен асырмай жүк алушыға айыппұл төлейдi.
Жүк жөнелтушiге, жүк алушыға тиесiлi немесе олар жалдаған бос вагондарды берудi кешiктiргенi үшiн темiр жолдан да осындай мөлшерде айыппұл алынады.
130. Егер жеткiзу мерзiмi өткеннен кейiн жүк 7 күн iшiнде жүк алушының талап етуi бойынша оған бермесе, тiкелей аралас қатынастарда жүк тасымалдау кезiнде - жүктi тасымалдауға қабылдаған күннен бастап 30 күн өткенше, берiлмесе, онда жүк жөнелтушi мен жүк алушының жүктi жоғалған деп санауға және жүктi жоғалтқаны үшiн өтем талап етуге құқығы бар.
Бiрақ, егер жүк аталған мерзiм өткен соң келсе, онда жүк алушы жүктi қабылдауға және жоғалған жүк үшiн темiр жол төлеген соманы қайтарып беруге мiндеттi. Мұндай жағдайда жүктi темiр жол жалпы негiзде бередi.
131. Тасымалдауға тыйым салынған жүктi немесе жүктiң атауы не қасиетi темiр жол жүк құжаттамасында дұрыс көрсетiлмеген, тасымалдау кезiнде ерекше сақтық шараларын қолдануды талап ететiн жүктi бергенi үшiн жүк жөнелтушiден темiр жол шығындары үшiн салынатын айыптан басқа тасымалдаудың барлық қашықтығына ең жоғары тариф бойынша тасымалдау төлемiнiң 5 еселенген мөлшерiнде айыппұл алынады.
132. Жүк жөнелтушi, жүк алушы, кiрме темiр жолдардың иесi болып табылатын кәсiпорын темiр жолдың рұқсатынсыз қоғамдық парктiң вагондары мен контейнерлерiн өздерiнiң iшкi тасымалдауларына пайдаланғаны үшiн темiр жолға осы Жарғының 133, 134-баптарында белгiленген шамалардың 10 есе мөлшерiнде айыппұл төлейдi.
Бұл айыппұл вагондардың бос тұруы мен контейнерлердiң кiдiруi немесе оларды пайдаланғаны үшiн алынатын айыппұлдарға қарамастан алынады.
133. Жүк жөнелтушiнiң, жүк алушыны қаражатымен тиеуге, түсiруге немесе қайта тиеуге берiлетiн (вагондардың бос тұруы) белгiленген мерзiмнен асыра кiдiрткенi (тұрып қалғаны) үшiн жүк жөнелтушiден немесе жүк алушыдан, сондай-ақ салынып жатқан темiр жол желiлерiнде және осы желiлер қосылатын стансаларда вагондарды кiдiрткенi үшiн осы құрылысты жүзеге асырушы кәсiпорындардан немесе ұйымдардан айыппұл ұсталады.
Әмбебап вагондар (жабық, жартылай вагондар, платформалар), тұрып қалған кезде айыппұл мына мөлшерде ұсталады:
1-ден 6 сағатқа дейiн тұрып қалғанда - бiр вагон үшiн сағатына 8 теңге;
7-ден 12 сағатқа дейiн тұрып қалғанда - бiр вагон үшiн сағатына 16 теңге;
13-тен 18 сағатқа дейiн тұрып қалғанда - бiр вагон үшiн сағатына 24 теңге;
18 сағаттан аса тұрып қалғанда - бiр вагон үшiн сағатына 40 теңге.
15 минутқа дейiн бос тұрып қалу есепке алынбайды, 15 минут және одан да артық бос тұрып қалу толық бiр сағат деп қабылданады.
Цистерналар, цемент тасығыштар, транспортерлер, бункерлi жартылай вагондар, минерал тасушылар, және басқа да арнаулы вагондар (рефрижертордан басқа) тұрып қалғанда айыппұл мөлшерi екi есе, ал рефрижератор вагондары тұрып қалғанда - үш есе көбейедi.
Жүк алушыға, кiрме темiр жол иесiне байланысты себептермен тағайындалған стансада түсiрудi, қайта тиеудi күтiп тұрған вагондардың бос тұрғаны үшiн дәл осындай мөлшерлерде айыппұл алынады.
Жүк жөнелтушiге, жүк алушыға тиесiлi немесе олар жалдаған вагондардың темiр жолдарда бос тұрып қалуы кезiнде бос тұрғаны үшiн 50 процент мөлшерiнде айыппұл алынады.
Рефрижератор пойызының немесе рефрижератор секциясының вагондарын тиеуде, түсiруде немесе қайта тиеуден белгiленген мерзiмнен артық кiдiрткенi үшiн жүк жөнелтушiден, жүк алушыдан тиеуде, түсiруде немесе қайта тиеуде кiдiртiлген вагондар үшiн, сондай-ақ пойыздың немесе секцияның тиеу операцияларының соның күтiп тұрған вагондары үшiн де айыппұл алынады.
Вагондардың бос тұрғаны үшiн алынатын айыппұл жүктердi тасымалдау жоспарын орындамағаны үшiн алынатын айыппұлға қарамай ұсталады. Мұнда осы Жарғының 72-бабында қарастырылған шарт негiзiнде вагондарды пайдалану төлемi бойынша темiр жолдармен жұмыс iстейтiн жүк жөнелтушiлерден, жүк алушылардан жоғарыда аталған айыппұлдар ұсталмайды.
Жүктердi, соның iшiнде импорттық жүктердi кемеден тiкелей вагонға қайта тиеу кезiнде тораптық келiсiмге көзделген тәртiппен келiсiлген кемежайдың (айлақтың) тәулiктiк тапсырысында көрсетiлген вагондар саны темiр жолдың кiнәсынан берiлмеген кезде айлақта тұрып қалған кеме үшiн, сондай-ақ осы келiсiммен белгiленген мерзiмде олардың берiлмегенi үшiн темiр жол кемежайға (айлаққа) айыппұл төлейдi. Өздiгiнен жүретiн кеменiң бос тұрғаны үшiн бiр тәулiкке 5,5 теңге мөлшерiнде және өздiгiнен жүрмейтiн кеме үшiн - кемеден тиелмеген жүктiң әрбiр тоннасы үшiн 2,75 теңге мөлшерiнде айыппұл төленедi, рефрижератор кемесiнiң тұрып қалғаны үшiн айыппұл мөлшерi екi есе көбейедi.
134. Белгiленген мерзiмдерден артық контейнерлердi кiдiрткенi үшiн жүк жөнелтушiлер мен жүк алушылар, сондай-ақ салынып жатқан темiр жол желiлерiнде және осы желiлер түйiсетiн стансаларда контейнерлердi кiдiрткенi үшiн осы құрылысты жүзеге асыратын кәсiпорындар немесе ұйымдар мына мөлшерде айыппұл төлейдi:
брутто салмағы 30 тонна контейнерге сағатына 12 теңге;
брутто салмағы 20 тонна контейнерге сағатына 8 теңге;
брутто салмағы 10 тонна контейнерге сағатына 4 теңге;
брутто салмағы 5 тонна контейнерге сағатына 2 теңге;
брутто салмағы 3 тонна контейнерге сағатына 1 теңге;
брутто салмағы 3 тоннадан кем контейнерге сағатына 0,5 теңге.
Контейнерлердi кiдiрткенi үшiн айыппұл контейнерлерге жүк тасымалдау жоспарының орындалмағаны үшiн алынатын айыппұлға қарамастан ұсталады.
Бұл ретте осы Жарғының 72-бабында қарастырылған шарт негiзiнде контейнерлердi төлем бойынша пайдаланып темiр жолдармен жұмыс iстейтiн жүк жөнелтушiлерден, жүк алушылардан айыппұл алынбайды.
135. Жүк жөнелтушi мен жүк алушы вагондардың бос тұруы мен контейнерлердiң кiдiргенi үшiн айыппұл төлеуден:
а) егер вагондардың бос тұруы мен контейнерлердiң кiдiруi кiрме темiр жолдардағы қозғалыстың үзiлуiне әкеп соққан табиғи апат сипатындағы құбылыстардың себебiнен болған, сондай-ақ нәтижесiнде қолданылып жүрген ережелерге сәйкес тиеу-түсiру жұмыстарына тыйым салынған табиғи апат немесе кәсiпорында болған авариялар себебiнен болған жағдайда;
б) темiр жол жүк жөнелтушiнiң, жүк алушының тиеу-түсiру пункттерiндегi ең жоғары өңдеу техникалық қабiлетiнен артық мөлшерде вагондар (контейнерлер) берген жағдайда босатылады.
136. Егер жоспар мен мәлiмдемеде көзделген жүктердi тиеуге арналған бос вагондарды жүк жөнелтушiнiң тапсырысы бойынша беру жүк жөнелтушiге байланысты себептермен кiдiртiлген жүк жөнелтушi тиеу стансасында вагонды кiдiрткен барлық уақытқа осы Жарғының 133-бабында көзделген мүлiктiк жауапкершiлiкте болады немесе 72 бабының негiзiнде төлем жасайды. Егер жүк жөнелтушi осы вагондарды пайдаланудан бас тартқаны жөнiнде мәлiмдесе, бұл төлем немесе айыппұл, станса осындай мәлiмдеме алғанға дейiн есептеледi.
Жүк жөнелтушi өзiнiң өтiнiшi бойынша стансаға келген арнаулы бос вагондарды тиеуден бас тартқан кезде және есептiк тәулiк iшiнде осы стансада оны басқа жүк жөнелтушiлердiң пайдалану мүмкiншiлiгi болмағанда, темiр жол одан жүктердi тасымалдау жоспарын орындамағаны үшiн алынатын айыппұлдан басқа осы вагондардың жөнелту стансасынан тиеу стансасына дейiнгi, бiрақ 300 километрден аспайтын жүрiс үшiн тариф бойынша төлем алады.
137. Жүк жөнелтушiнiң экспортқа өнiм берудiң нормативтiк талаптарын бұзғаны үшiн, соның салдарынан шекаралық және кемежай маңы стансаларында экспорттық жүктерi бар вагондар мен контейнерлердi кедендiк, шекаралық немесе басқа бақылау органдары кiдiрткенi үшiн, сондай-ақ осы себептермен оларды теңiз, өзен кемежайы немесе шетел темiр жолдары қабылдаудан бас тартқан кезде жүк жөнелтушi бiр вагон үшiн 10 мың теңге және бiр контейнер үшiн 4 мың теңге мөлшерiнде айыппұл төлейдi.
Бұған қоса стансада вагондардың, контейнерлердiң нормативтен артық мәжбүрлi бос тұруын болдырған жақ осы Жарғының 133, 134-баптарында көзделген жауапкершiлiкте болады.
138. Вагонды, контейнердi жүк көтерiмдiлiгiнен (сыйымдылығынан) асырып жүк тиегенi үшiн жүк жөнелтушi осы жүктi тасымалдау тарифiнiң бес есе мөлшерiнде айыппұл төлейдi.
Сонымен бiрге, жүк жөнелтушi вагонды, контейнердi рұқсат етiлген нормадан асыра тиеуiнiң салдарынан пайда болған апат жағдайында темiр жолға шығындарды төлейтiн болады.
139. Жүк тиеуге тазаланбаған жылжымалы құрамды беруге жүк жөнелтушiнiң, кемежайдың, айлақтың, сондай-ақ темiр жол құрылысын жүзеге асырушы кәсiпорынның немесе ұйымның келiсiмiмен жол берiледi. Бұл жағдайда темiр жол осы вагондар мен контейнерлердi тазалауға және тиеуге мiндеттi жүк жөнелтушiнiң, кемежайдың, айлақтың сондай-ақ темiр жол желiсiн салушы кәсiпорынның немесе ұйымның пайдасына жәй вагон үшiн 200 теңге, арнаулы вагон үшiн 400 теңге және контейнер үшiн 100 теңге мөлшерiнде айыппұл төлейдi. Вагондар мен контейнерлердi тазалау үшiн жүк жөнелтушiлерге, кемежайға, айлаққа, сондай-ақ темiр жол желiсiн салушы кәсiпорынға немесе ұйымға тараптардың келiсiмi бойынша айқындалатын уақыт берiледi.
Жүк алушы, кемежай, айлақ, сондай-ақ темiр жол желiсiн салушы кәсiпорын немесе ұйым түсiруден (құйып алудан) кейiн тазаланбаған жылжымалы құрам мен контейнерлердi тапсырғаны үшiн темiр жолдың пайдасына аталған мөлшерде айыппұл төлейдi.
140. Темiр жол берген жылжымалы құрам немесе контейнерлер, алынбалы тасымалдау құралдары мен орау құралдарын зақымдаған немесе жоғалтқан кезде жүк жөнелтушi, жүк алушы, кемежай, айлақ, сондай-ақ басқа кәсiпорындар мен ұйымдар, оның iшiнде темiр жол желiсiн салушылар оларды жөндеуге немесе оларды зақымдаған немесе жоғалтқан кездегi бағалар бойынша жылжымалы құрамның зақымданған (жоғалған) бөлiгiнiң контейнердiң, алынбалы тасымалдау құралдары құнының бес есе мөлшерiнде темiр жолға айыппұл төлеуге мiндеттi.
Жүк жөнелтушi, жүк алушы, кемежай, айлақ, сондай-ақ басқа кәсiпорын, ұйым, оның iшiнде темiр жол желiсiн салуды жүзеге асырушылар зақымданған жылжымалы құрамның салдарынан болған темiр жол шығындарының айыппұлмен немесе жөндеу құнымен жабылмаған бөлiгiн өтейдi.
141. Темiр жол кәсiпорындарға, мекемелерге, ұйымдарға тиесiлi жылжымалы құрамдарды немесе контейнерлердi зақымдаған кезде темiр жол оларды жөндеуге немесе зақымдалған (жоғалған) жылжымалы құрам немесе контейнерлер бөлiгi құнының бес есе мөлшерiнде иелерiне айыппұл төлеуге, сондай-ақ айыппұлмен немесе жылжымалы құрам немесе контейнер иесiнiң жөндеу құнымен жабылмаған басқа шығындарын өтеуге мiндеттi.
Темiр жол зақымдаған немесе жоғалтқан жалға алынған жылжымалы құрамды ауыстыру тәртiбi жалдау туралы шартта көзделедi.
Кәсiпорындарға, ұйымдарға немесе мекемелерге тиесiлi темiр жол жоғалтқан вагондардың, контейнерлердiң орнына темiр жол олардың талап етуi бойынша уақытша тегiн пайдалануға вагондар мен контейнерлер беруге, ал 3 ай өткен соң вагондар мен контейнерлердi жоғалтқандардың орнына беруге мiндеттi.
142. Жүк жөнелтушiлерге, жүк алушыларға тиесiлi немесе олар жалға алған бос вагондар ұзақ уақыт бос тұрып қалғанда темiр жол жалдау шарты бойынша осы вагондарды бiр бағытта, сондай-ақ қатынасатын аудандарға жүктердi тасымалдауға пайдалануы мүмкiн.
Жүк жөнелтушiге, жүк алушыға тиесiлi немесе олар жалға алған вагондарды темiр жол өз бетiнше алғанда темiр жол оларға осы Жарғының 133, 134-баптарында белгiленген шаманың он есе мөлшерiнде айыппұл төлейдi.
Осы айыппұл вагондардың, контейнерлердiң бос тұрғаны үшiн айыппұл немесе оларды пайдаланғаны үшiн алынған төлемнен бөлек алынады.
143. Жүк тағайындалған стансаға келгенде тасымалдау шартындағы барлық құқықтар мен мiндеттер станса жүктiң келуi туралы алдын ала хабарлаған жүк алушыға көшедi.
Бұл ретте жүк алушы жүк жөнелтушiнiң дұрыс емес iс-әрекетiнiң салдарынан тасымалдауға байланысты темiр жолға төленген барлық айыппұлдарды, алымдарды, сондай-ақ шығындар мен зияндарды өтеудi жүк жөнелтушiден талап етуге құқылы.
Егер жүк тағайындалған станса ауданында жоқ жүк алушыға жiберiлген болса, осы жүк тасымалдау үшiн түпкiлiктi есеп айырысу жөнiндегi темiр жол алдындағы барлық жауапкершiлiк жүк жөнелтушiге жүктеледi.
144. Тиеу мен түсiруге вагондар кiрме темiр жолдарды пайдалану шартында немесе вагондарды беру мен алу шартында көзделген мерзiмнен 15 минуттан артық кешiгiп берiлгенi үшiн темiр жол жүк жөнелтушi мен жүк алушыға бiр вагон үшiн сағатына 8 теңге мөлшерiнде айыппұл төлейдi.
Вагондарды жинау темiр жол локомотивiмен жүргiзiлгенде немесе вагондар кiрме темiр жолдардан қабылданғанда кiрме темiр жолдардағы тиеу-түсiру орындарынан вагондарды жинау темiр жолдың кiнәсынан 15 минуттан аса кiдiртiлген кезде темiр жол жүк жөнелтушiге, жүк алушыға осы Жарғының 133-бабында көзделген мөлшерде айыппұл төлейдi.
Бұл айыппұл кiрме темiр жолдарды пайдалану шартында немесе вагондарды беру мен алу шартында көзделген мерзiм өткен сәттен вагондарды алу мерзiмi өткен сәттен бастап барлық кiдiрген уақытта ұсталады.
15 минуттан аса кiдiру толық бiр сағат деп қабылданады.
145. Темiр жол жолаушыдан тасымалдауға қабылданған багаждың жоғалғаны, жетiспегенi, бұзылғаны немесе зақымданғаны, сондай-ақ кешiктiрiп жеткiзгенi үшiн, егер жоғалту, жетiспеушiлiк, бұзылу немесе зақымдану, сондай-ақ мерзiмiнен кешiктiру өзiнiң жазығынан болмағандығын дәлелдей алмаса, толық мүлiктiк жауапкершiлiкте болады.
Жолаушыдан қабылданған багаждың жоғалғаны, бұзылғаны, жетiспегенi немесе зақымданғаны үшiн темiр жол:
а) тасымалдауға қабылданған құндылығы жарияланған багаж үшiн жарияланған құны мөлшерiнде және құнын жариялау үшiн алынған алымдар немесе алымның бiр бөлiгi мөлшерiнде;
б) тасымалдауға қабылданған құндылығы жарияланбаған багаж үшiн - тарифте көзделген мөлшерде, егер жолаушы жоғалған, жетiспеген, бұзылған немесе зақымданған багаждың нағыз құнын дәлелдесе - нағыз құны мөлшерiнде жауапқа тартылады.
Багажды кешiктiрiп жеткiзгенi үшiн темiр жол толық емес тәулiктi толыққа есептеп, бiрақ тасу төлемiнiң 50 процентiнен асырмай әрбiр күн үшiн тасу төлемiнiң 10 процентi мөлшерiнде айыппұл төлейдi.
Багажды кешiктiрiп жеткiзу багаж келуге тиiс күннiң 24 сағатынан бастап есептеледi.
Багажды кешiктiрiп жеткiзгенi үшiн айыппұлды жолаушының талап етуi бойынша құрастырылған актiнiң негiзiнде багаж бергенде тағайындалған станса бастығы төлейдi.
Жолаушының өзiмен алып жүретiн қол жүгiнiң бүтiндiгi мен түгелдiгiн қамтамасыз ету осы жолаушының мiндетi болып табылады.
Жүкбагажының жоғалғаны, бұзылғаны, жетiспегенi немесе зақымданғаны үшiн темiр жол жүктердiң жоғалғаны, бұзылғаны, жетiспегенi немесе зақымданғаны үшiн белгiленген тәртiппен жауапкершiлiкте болады.
Жолаушы пойызының кешiккенi үшiн темiр жол өз кiнәсынан кешiктiрiлген әрбiр сағатқа билет құнының 3 процентi мөлшерiнде жолаушыға айыппұл төлейдi, бұған қоса, егер жолаушы зиян шексе, оның орнын толтырады. Алынған айыппұлдың сомасы билет құнынан аспауға тиiс.
Кiнәсынан жолаушы пойызы кешiккен темiр жолдың немесе басқа шаруашылық жүргiзушi субъектiлердiң жауапкершiлiгiн белгiлеу тәртiбi, сондай-ақ кешiккенi үшiн жолаушыларға айыппұл төлеу тәртiбi Қазақстан темiр жолдары бойынша Жолаушыларды, багажды және жүкбагажын тасымалдау ережелерiмен айқындалады.
146. Тасымалдауға тапсырылатын багажда багажбен тасымалдауға тыйым салынған заттар (112-бап) табылған кезде багаж иесi багаж тасу құнының он есе мөлшерiнде айыппұл төлейдi, ал тиiстi жағдайларда қылмыстық жауапкершiлiкке тартылады.
VII БӨЛIМ
Актiлер, талап етулер, қуынымдар
147. Темiр жолмен тасымалдау кезiнде темiр жолдың, жүк жөнелтушiнiң, жүк алушының және жолаушылардың мүлiктiк жауапкершiлiгiне негiз болуы мүмкiн жағдайлар темiр жолдар жасайтын коммерциялық актiлермен, жалпы нысандағы актiлермен, техникалық және басқа да актiлермен куәландырылады.
Коммерциялық актiлер мына жағдайларда:
а) жүк немесе багаждың атауының салмағының, орын санының тасымалдау құжатында көрсетiлген деректермен үйлеспеуiн;
б) жүк немесе багаждың бұзылуы және зақымдануы;
в) жүк немесе багаж құжатсыз, сондай-ақ құжат жүксiз немесе багажсыз табылғанын;
г) темiр жолға ұрланған жүктiң немесе багаждың қайтарылғанын;
д) құжат бойынша жүк беретiн тауар кеңсесiнде (кассасында) ресiмделгеннен кейiн 24 сағаттың iшiнде темiр жолдың жүктi кiрме темiр жолдарға бермегенiн куәландыру үшiн жасалады. Бұл жағдайда коммерциялық акт жүк алушының талап етуi бойынша ғана жасалады.
Жоғарыда аталған жағдайларда темiр жол өзi немесе осы жағдайлардың тым болмаса бiрiнiң бар екенiн жүк не багаж жөнелтушi немесе алушы көрсеткен кезде темiр жол коммерциялық акт жасауға мiндеттi.
Коммерциялық актiлердiң, сондай-ақ жалпы нысандағы актiлердiң, техникалық актiлер мен басқаларын құрастырудың тәртiбi Жүк тасымалдау ережелерiмен белгiленедi.
148. Темiр жолға осы Жарғыдан туындайтын қуыным жасаудан бұрын оған талап қойылуы мiндеттi.
Темiр жолға талап қоюға тиiстi жағдайларда қуыным жасауға мыналардың:
а) жүгi жоғалған жағдайларда - жүктiң келмегенi туралы тағайындалған стансаның белгiсi бар жүк түбiртегiн, ал жүк түбiртегiн көрсету мүмкiн болмаған жағдайда - банкi растаған жүктiң құнының төленгенi туралы құжатты және жүктiң келмегенi туралы тағайындалған стансаның белгiсi бар жүктi темiр жолдың жөнелткенi туралы анықтаманы көрсеткен жағдайда жүк алушының;
б) жүгi жетiспеген, бұзылған және зақымданған жағдайда - өзiне темiр жол берген темiр жол жүк құжаттамасы мен коммерциялық актiнiң түпнұсқасын немесе коммерциялық актi (ол жоғалған жағдайда) жасалғаны туралы темiр жолдың белгiсi бар жүк құжаттамасының түпнұсқасы немесе темiр жолдың коммерциялық актi жасаудан бас тартуына шағым бергенi туралы құжаттарды көрсеткен жағдайда жүк алушының;
в) жүк дер кезiнде жеткiзiлмегенде жүк құжаттамасының түпнұсқасын көрсеткен жағдайда жүк алушының;
г) жүк беру кiдiртiлгенде - жүк құжаттамасы мен коммерциялық актiнi көрсеткен жүк алушының;
д) багаж жоғалғанда - багаж түбiртегiн ұсынушының, багаж жетiспеген, бұзылған, зақымданған немесе багаж кешiктiрiп жеткiзiлген жағдайда - жетiспеу, бұзылу, зақымдану туралы темiр жол берген коммерциялық актiнi немесе багаждың кешiктiрiп жеткiзiлгенi туралы жалпы нысандағы актiнi ұсынушының құқығы бар. Тиiстi түрде табыстау шартымен немесе сенiмхатпен ресiмделген кезде жүк алушы мен жүк жөнелтушi талап қою мен қуыну жөнiндегi өз құқықтарын өзге заңды тұлғаларға табыстай алады.
Төлемдердi, алымдар мен айыппұлдарды артық алу жөнiнде талап қою және оны қарау тәртiбi Жүк тасымалдау ережелерiмен белгiленедi.
149. Жүктердi тасымалдаудан туындайтын талаптар тағайындалған темiр жол басқармасына қойылады.
Тiкелей аралас қатынастарда жүктердi тасымалдаудан туындайтын талаптар:
а) егер соңғы пунктi темiр жол стансасы болса, тағайындалған темiр жол басқармасына;
б) тасымалдаудың соңғы пунктi (кемежай, айлақ және т.с.с.) болып табылатын басқа тиiстi көлiк кәсiпорнына (органға) қойылады.
Жолаушылар мен багажды тасымалдаудан туындайтын талап қоюлар талап етушiнiң қалауынша жөнелту немесе тағайындалған темiр жол басқармасына қойылуы мүмкiн.
Жүк жөнелтушiнiң, жүк алушының айыппұл туралы талап қоюлары тиiсiнше жөнелту немесе тағайындалған темiр жол басқармасына қойылады.
Кәсiпорындарға, ұйымдарға, мекемелерге тиесiлi немесе олар жалдаған жылжымалы құрам мен контейнерлердi темiр жолдың зақымданғаны туралы талап қоюларды аталған жылжымалы құрам немесе контейнер иесi не жалдаушы тұратын жердегi темiр жолдар қарайды.
Темiр жол бастығы талап қоюды қарауды темiр жол және стансалардың бөлiмшелерiне жүктей алады.
150. Жалпы сомасы 100 теңгеден кем емес бiрнеше құжаттамасы бойынша бiр мезгiлде келген жүктi кешiктiрiп жеткiзгенi үшiн айыппұл алу туралы талап қоюлардан, сондай-ақ азаматтардың талап қоюынан басқа, әрбiр жүк құжаттамасы бойынша 100 теңгеден кем сомаға жүк жөнелтушiнiң, жүк алушының және темiр жолдың талап қоюына тыйым салынады.
151. Талап қою арызына талап қоюды растайтын осы Жарғының 148-бабында көрсетiлген түпнұсқа құжаттар қоса берiлуге тиiс.
Жүктiң жоғалуына, жетiспеуiне, бұзылуына немесе зақымдануына қатысты талап қоюға талап қою құқығын растайтын құжаттардан басқа, жiберiлген жүктiң саны мен нақты құнын (алынбаған табыстар мен жүзеге асырылмаған нақты шығындарды қоспағанда) немесе жетiспейтiн жүктiң, бөлшектiң, қосалқы бөлшектiң және т.б. құнын растайтын құжаттар қоса берiлуге тиiс.
152. Темiр жолдарға алты ай мерзiм iшiнде талап қойылуы, ал айыппұл төлеу жөнiнде 45 күннiң iшiнде талап қойылуы мүмкiн.
Көрсетiлген мерзiмдер:
а) жүк немесе багаждың бұзылғанын, зақымданғанын немесе жетiспегенiн өтеу туралы талап қоюлар бойынша жүк немесе багаж берiлген күннен бастап;
б) жүктiң жоғалғаны үшiн өтем жасау туралы талап қоюлар бойынша - жеткiзу мерзiмi бiткен күннен бастап 7 тәулiк өткеннен бастап;
в) тiкелей аралас қатынаста тасымалдаудан туындайтын жүктiң жоғалуы үшiн өтем жасау туралы талап қоюлар бойынша - жүк тасымалдауға қабылдаған күннен 30 күн өткеннен бастап;
г) багаж жоғалғаны үшiн өтем жасау туралы талап қоюлар бойынша - багажды жеткiзу мерзiмi бiткен күннен кейiн 7 тәулiк өткеннен бастап;
д) жүктi немесе багажды кешiктiрiп жеткiзгенi туралы талап қоюлар бойынша - жүктi немесе багажды берген күннен бастап;
е) вагондардың бос тұруы мен контейнерлердiң кiдiргенi үшiн айыппұлды қайтару туралы талап қоюлар бойынша - айыппұлдың төленгенi туралы темiр жолдың инкассалық тапсырмасының (шотының) көшiрмесiн талап қоюшы алған күннен бастап;
ж) тасымалдау жоспарының орындалғаны үшiн айыппұл алу туралы талап қоюлар бойынша - айыппұлды төлеу үшiн жүк тасымалдау ережелерiмен белгiленген мерзiм аяқталғаннан бастап;
з) кәсiпорындарға, мекемелерге тиесiлi немесе олар жалдаған вагондарды темiр жолдың өз бетiнше пайдаланғаны үшiн айыппұл алу туралы талап қоюлар бойынша - кәсiпорындарға мекемелерге тиесiлi немесе олар жалдаған вагондарды тiркелген пунктiне жеткiзу мен қайтару мерзiмi өткеннен бастап;
и) қалған барлық жағдайларда - талап қою үшiн негiз болып табылатын оқиға болған күннен бастап есептеледi.
153. Темiр жол түскен талап қоюды қарауға және оның нәтижесi туралы өтiнiш берушiге талап қоюды алған күннен бастап мына мерзiмдерде мәлiмдеуге мiндеттi:
а) 3 ай iшiнде - темiр жол қатынасына тасымалдаудан туындаған талап қоюлар бойынша;
б) 6 ай iшiнде - тiкелей аралас қатынаста тасымалдаудан туындаған талап қоюлар бойынша;
в) 45 күннiң iшiнде - айыппұл төлеу туралы талап қоюлар бойынша;
г) 30 күн iшiнде азаматтардың кәсiпкерлiк қызметке қатысы жоқ жүктердi, жолаушыларды, багаж бен жүкбагажын тасымалдаудан туындайтын талап қоюы бойынша.
154. Темiр жол талап қоюды iшiнара қанағаттандырған немесе қабылдамаған кезде мәлiмдемеде қолданылып жүрген заңдарға немесе осы Жарғының тиiстi бабына сiлтеме жасала отырып, темiр жол шешiмiнiң негiзi көрсетiлуге тиiс. Бұл жағдайда талап қою өтiнiшiнде ұсынылған құжаттар өтiнiш берушiге қайтарылады.
Егер талап қоюды қарау кезiнде жүктiң мекен-жайы өзгергенi немесе басқа жүк алушыға берiлгенi анықталса, онда өтiнiш бойынша жүктiң мекен-жайы өзгертiлген нағыз жүк алушымен немесе ұйыммен тiкелей есеп айырысу үшiн талап қою өтiнiш берушiге жүктiң қайда, қашан және нақты кiмге берiлгенiн, өтiнiшi бойынша жүк мекен-жайының өзгертiлген немесе жүк берiлген ұйымның аты көрсетiле отырып қайтарылады.
155. Темiр жолға осы Жарғыдан туындайтын қуынымдар темiр жол талап қоюды қанағаттандырудан толық немесе жартылай бас тартқан кезде немесе осы Жарғының 152-бабында көрсетiлген мерзiм iшiнде темiр жолдан жауап алынбаған кезде ғана жасалуы мүмкiн.
Аталған қуынымдар белгiленген ведомстволық бағыныстылыққа, соттылыққа, сәйкес талап қойылған темiр жол басқармасы орналасқан жердегi сотқа темiр жолдың жауабын алған күннен бастап екi ай iшiнде немесе жауап беру үшiн белгiленген мерзiм өткен күннен бастап берiледi.
156. Осы Жарғыдан туындайтын темiр жолдардың жүк жөнелтушiлерге, жүк алушылар мен жолаушыларға қуынымдары белгiленген ведомстволық бағыныстылыққа, соттылыққа сәйкес алты айдың iшiнде сотқа берiлуi мүмкiн.
Бұл алты ай мерзiм:
а) тасымалдау жоспарын орындамағаны үшiн айыппұл алу бойынша айыппұл төлеу үшiн белгiленген бес күндiк мерзiм аяқталғаннан бастап;
б) қалған барлық жағдайларда - iзденуге негiз болған оқиға күнiнен бастап есептеледi.
157. Талап қоюдың танылған сомасына немесе соттың шешiмiмен төленетiн сомаға темiр жол жылдық 5 процентiн төлейдi.
Проценттер талап қою берiлген күннен бастап ақша аудару немесе төлеу күнiне дейiн есептеледi.
Жүк жөнелтушiлер мен жүк алушылар да жүк тасымалдаудан туындаған талаптар бойынша осындай проценттердi төлейдi.
Барлық жағдайларда да айыппұл туралы iзденулер мен талап қоюлар бойынша проценттер есептеледi.
Айыппұлдар туралы талап қоюлар мен қуынымдар бойынша барлық жағдайда проценттер есептелмейдi.
VIII БӨЛIМ
Сақтандыру
158. Қолданылып жүрген заңдарға сәйкес темiр жол көлiгiнiң жолаушылары жол жүру уақытына, сондай-ақ отырғызу хабарланған сәттен бастап стансада, вокзал аумағында (үйiнде) болған кезеңге бақытсыз оқиғадан мiндеттi сақтандыруға жатады.
Жолаушыларды мiндеттi сақтандыруды темiр жолмен шарт жасаған кез-келген сақтандыру ұйымы жүзеге асырады.
Мiндеттi сақтандырумен қатар жолаушылар өздерi қалаған кез-келген сақтандыру компанияларында (ұйымдарында) жол жүру кезiнде бақытсыз оқиғадан ерiктi сақтандырудың бiр немесе бiрнеше шартын жасай алады.
Сақтандырылған жолаушы көлiкте ұшыраған әрбiр бақытсыз оқиға туралы темiр жол акт жасауға және оны жолаушыға, ол қайтыс болған жағдайда оның мұрагерiне тапсыруға мiндеттi.
159. Жүк жөнелтушi, жүк алушы, өзге заңды немесе жеке тұлға (сақтандырушы) ерiктi түрде өз жүгiн (багажын) тасымалдау уақытына кез-келген сақтандыру ұйымында сақтандыра алады. Сақтандырылушы мен сақтандырушы арасындағы қарым-қатынас сақтандыру шартымен айқындалады.
2 бөлім. ЖҮК ТАСИТЫН ЖӘНЕ КОММЕРЦИЯЛЫҚ ОПЕРАЦИЯЛАРДЫҢ ОРЫНДАЛУЫНА АРНАЛҒАН ТЕХНИКАЛЫҚ ҚҰРАЛДАР
2.1 тақырып. Жүк тасымалы стансалары
Жұмысына байланысты станция: жолаушылар, жүк және біріккен болып бөлінеді. Жүк станциясындағы жүктерге байланысты операциялар: тиеп-түсіру, бір көліктен екінші көлікке немесе бағыттан келесі бағытқа (бір жолдан екінші жолға), темір жолдағы кірме жолдардағы мекеме және ұйымдастыру операциялар орындалады.
Жүк станциясы мынадай түрге бөлінеді:
Тиеу – көбінесе жүкті тиеу және аз мөлшерде түсіруді жүзеге асырады. Жаппай тиеу операциялары көбінесе кірме жолдарында, көмір шахталарында, кесу жолдарында, карьерлерде, байыту фабрикаларында, элеваторларда және т.б. орындалады.
Түсіру – тиеуге қарағанда түсіру жұмыстары көп орындалады. Мұндай станциялар көбінесе өндірістік және әкімшілік орталықтарда орналасады. Бұл станцияларға кірме жолдары, электр станциясы, қойма, азық-түлік мекемесі, баз,жеңіл металл өндіру өндірісімен шектеседі.
Қайта тиеу – жүктерді бір вагоннан екінші вагонға, бір жолдан екінші жолға, бір көліктен екінші көлікке қайта тиеу операциялары жатады. Қайта тиеу стансасына шекаралық стансалар, порттық пен қатар кең және тар жолдар арқылы кіретін стансалар жатады.
Тиеп-түсіру – жүктерді тиеу және түсіру операциялары бірдей көлемде атқарылады.
Ірі темір жол тораптарында станциялар арнай бір жүк түрін: көмір, дән, құрылыс материалдары, жеке-дара жүктер, контейнерлердегі жүктер және т.б. өңдейтін болып бөлінеді. Бұл станцияларды мамандандырылған деп атайды.
Станциядағы коммерциялық операциялар. Темір жолдағы жүк тасымалдау сәйкесінше коммерциялық операциялар орындайтын станса аралығында жүзеге асырылады. Бұл операцияларға: тасымалдауды қабылдау, вагондарға жүк тиеу, вагондардан жүктерді түсіру, автокөліктерге жеткізіп тиеп беру, сонымен қатар одан түсіріп алу, сәйкесінше жүк салмағын ексеру, жүктерді жалпы пайдалану орындарында уақытша сақтау, тасымалдау құжаттарын тіркеу, кірме жолға вагондарды тіркеу және керісінше, вагондардың тұруын тіркеу т.б.
Барлық стансаларда орындалатын коммерциялық операциялар «2 Тарифтік басшылық №4 кітабында темір жол стансасының әліппе тізімі бойынша жазылған.
Жүк шаруашылығының құрылғылары мен құрылыстары. Темір жолдың жарғысына сәйкес стансадағы жүк операцияларын орындау үшін құрылғылары мен құрылыстары қуаты мен өткізу қабілеті жағынан тапсырылған көлемді тасымалдауды, жүктің толық сақталуын, жылжымалы құрамды уақытылы өңдеуді және тиеп-түсіру жұмыстарын механизациялауға сай болуы керек.
Қабылдау мен беру, тиеу, түсіру және жүкті уақытша сақтау үшін станцияларға ашық платформалар және жабық қоймалар тұрғызылады.
Ірі станцияларда жүктің жеке бір түрін өңдеу үшін мамандандырылған қоймалар тұрғызады: контейнер пунтк, кішігірім жіберулерге арналған сұрыптау платформалары, ауыр жүктерге арналған алаңдар, сусымалы және төгілмелі жүктерге арналған қоймалар, мал тиейтін платформалар, суару пунктері, изотермиялық вагондарды жабдықтау құрылғылар және т.с.с.
Ашық жылжымалы құрамдағы жүктің тиеу габаритін тексеру үшін габарит қақпаларын (сурет 2.1) тұрғызады.

2.1 сурет Габарит қақпасы
2.2 Жүк алаңдары және тауар кеңселері
Тауарлық кеңселер жүктік тасымалдауды рәсімдеуге және тағайындауға арналған және жүк жөнелтушілер мен жүкқабылдаушылардың есебі, сонымен қатар жүкті тасымалдаудағы басқа да операцияларды орындауға арналған.
Таурлық кеңселер үлкен көлемді тиеп-түсіру операциялары орындалатын кірме жолдарда орналасады.
Тауарлық кеңселердің жұмыскерлер саны жұмыс көлеміне байланысты және олар жүктік кассир, оператор, информатордан тұрады. Тауарлық кеңселерді басшы және жүктік кассир басқарады.
Келушілер мен тасымалдауды рәсімдеушілерге арналған тауарлық кеңселерде тұйықталған бөлме тағайындалады. Әр кассаның терезелеріне кассада орындалатын операциялар туралы мәлімет ілінеді. Сонымен қатар бұл бөлмеде хабарламалар, тауарлық кеңселердің жұмыс істеу тәртібі, әр құжаттарды толтыру, үлгілері, жүктерді қабылдау және аз-аздап жіберу кестесі және тағы да бұл бөлмеде арыз бен ұсыныс кітапшасы болады.
Тауарлық кеңселердегі жұмыскерлерге арналған бөлмеде мыналар болуы тиіс: ыңғайлы жұмыс істеу шарттары және тасымалдық, есептік, ақшалық құжаттардың сенімді сақталуы қамтамасыз етілуі тиіс, сонымен қатар сейфтер, ақпаратшыларға арналған телефон кабиналары, мұрағат құжаттарын сақтау үшін шкафтар, құжаттарды басып шығару үшін жазатын машиналар, қалып (штемпель) жиыны болуы тиіс.
Тауарлық кеңселер есептік, есеп беру және басқа да операцияларын автоматтандыру және механизациялауға арналған есептеу орталықтары мен ұйымдастыру техникасы бар байланыс құралдары мен жабдықталады.
Тауарлық кеңседегі тасымалдауды үйлестіру. Тиелген вагонның қалыпқа сәйкес екенін бақылап, тауарлық кеңседе қабылданған тауардың үйлестірімділігін келіп түскен жүкқұжатқа (накладной) қарап тексереді. Сосын жүру ақысы мен алымы (сборы) анықталады, қажетті ақпараттар жүкқұжатқа енгізіледі де жол тізімдемесі (дорожная ведомость) құрылады. Жүк жіберушімен есептескен соң оған жүкті қабылдау туралы қиып (квитанция) беріледі.
Тауарлық кеңседе жүкқұжатты үйлестіру келесі үлгі бойынша рәсімделеді. «Мөрқалып және ерекше белгіге арналған орын» графасында пойыз құрамындағы вагондардың тәртіппен қорғалуын, қауіпсіздігін немесе жүк габаритсіздігін, маршрутын және т.с.с. белгілерді көрсетеді. «Жүкқұжат №...» графасында жол тізімдемесінің нөмірі жазылады. Жол құралдарымен тиеу барысында вагондар жайлы берілгендер және вагонды тиеу техникалық нормалары жазылады. Баратын станция мен жіберілетін станцияның біріккен желілік белгі номері (код) мен нақты атауын мөрқалыппен басады.
Қосымша алым мен жүк өткізу төлемдер, сонымен қатар тарифті қолдануға қажетті анықтамалар «Тарифті белгіде» және «Төлем есебінде ... км» графасында көрсетіледі. «Жіберу кезінде алынды» графасында барлық есептелген төлемнің жалпы сомасын жазба түрде көрсетеді. Бұл сома тауар кассирінің қолы мен куәландырылады. «Жүкті тасымалдауға қабылдау уақыты» графасында стансаның жүкті қабылдау күні көрсетілген күнтізбелі мөрқалып қойылады.
5. Темiр жолдың кiру жолдары
5.1 Темiр жолдың кiру жолдары және өнеркәсiптiк кәсiпорындар
Әр түрлі жеке меншік ішкі және сыртқы кәсіпорындардың тасымалдауларын өнеркәсіптік көлік ұйымдастырады. Өнеркәсiптiк көлiктiк тасымалдау жұмысында темiр жол өте зор орын (70—80 % ортақ көлем) алады.
Өнеркәсiптiк темiржол көлiгi, бiр жағынан, (технологиялық тасымалдаулар) өндiрiстің ажырамас құрама бөлiгi болып табылады, ал екінші жағынан (айналыс саласындағы операция) ҚР бiртұтас көлiк жүйесінің ең маңызды буыны болып табылады.
Өнеркәсiптiк темiржол көлiгi төрт негізгі пішіндегі ортақ емес иеленудегі темiр жол қызметін қарастырады: кәсiпорын сала аралық өнеркәсiптiк темiржол көлiгiнiң, темiр жолдармен, ұйымдары, салалық бiрiккен көлiк шаруашылықтары, көлiк цехтармен.
Өндірістік темір жол көлігі - бұл технологиялық кешен, заттар, өнімдерді және еңбек құралдарын өніру барысында жүйелі түрде тасымалдауын қамтамасыз ету, сонымен қатар, магистралдiк темiржол көлiгiмен өзара iс-әрекетте болу. Көлiктiң басқа түрлерiмен және қозғалу құралдарымен бірге өнеркәсiптiк темiржол көлiгi кәсiпорынның iшiнде технологиялық байланыстарды жүзеге асырады, сонымен бiрге кәсiпорындардың арасындағы технологиялық бiрiктiрулердi қамтамасыз ету үшiн және қызметкерлердiң кәсiпорынның iшiнде ауысу үшiн пайдаланады. Ол сыртқы және iшкi болып бөлінеді.
Сыртқы өнеркәсiптiк көлiк шикiзат, отын, жабдықты кәсiпорынмен және магистралдiқ көлiктен дайындамаларды және магистралдiқ тасымалдауға дайын өнiмнiң беруiн қамтамасыз етедi.
Ішкi (немесе өндiрiс iшiндегi) өнеркәсiптiк көлiк технологиялық тасымалдаулар, цех аумағында еңбек заттарын басқа бiр жұмыс орынынан екінші бір орынға алмастыруды және кәсiпорын шегiндегі бiр цехтан басқа бір цехқа ауыстыруды орындайды.
Өнеркәсiптiк көлiктің барлық түрімен атқарылатын операцияларды кәсiпорынның өндiрiстiк процестiң құрама элементтерi сияқты қарау керек.
Жол табаны қалыпты (1520 мм) өндіріс көлігіндегі темір жолдың жалпы ұзындығы пацдаланатын магистралдік жол ұзындығынан асады. Жеке кәсіпорындардағы металлургиялық, химия және көмiр қазатын өндірістегі жол ұзындығы 300 және одан асатын шақырымдарды құрайды.
Өнеркәсiптiк темiржол көлiгiнiң ерекшелiгi, сол немесе басқа өндiрiстегі, бұл өндiрiстiң мiнездемесімен анықталады. Өндіру өнеркәсібінде мысалы, оның жұмысы пайдалы қазбаның жату тереңдігіне байланысты, аршу жұмысына, өндiрудiң кезеңдiлiгi, транштардың ұзындығы, өндіретін техниканы пайдалануға және т.б.. Қара металлургияда кесектердi тасымалдау арнаулы арбашалардағы изложницаларда, балқытылған шойын кәдiмгi шойын тасығыштарда немесе миксер түрiндегiде жүзеге асырылады. Қозғалыстың маневрлiк мiнездемесі басым болады, тасымалдау қашықтығы 2-5 км.
Релістік көліктен (кең және тар жол) гөрі өндірістік автокөлік және конвейерлік көлік кең таралған.
Өзінің тармақталған темір жол желісі бар ірі өндірістік кәсіпорындардан басқа, әр өндірістік аудандарда және көлік тораптарында ондаған кейде жүздеген ортақ емес темір жол желілері шағын кәсіпорындар мен өндірістерге тиесілі (металлургиялық, машина жасау, химия, целюлоз қағаз, көмiр кәсiпорындары). Мұндай көлiк шаруашылығын пайдалану экономикалық тиiмсiз. Сондықтан бiр өнеркәсiптiк аудан табатын кәсiпорындарды жекеленiлген көлiк шаруашылықтары iрiленiп, жекешелендiрдi және база олардың сала аралық өнеркәсiптiк темiржол көлiгiнiң ұйымы құрылған. Мұндай ұйымдар өнеркәсiп торабының бiрнеше кәсiпорындарын, көп қарсы уәкiлдердi, көлiк қызмет көрсетулердi қамтамасыз етедi, жүктердi тасымалдау, жүк тиеу-түсiрудi, темiржол көлiгiнiң техникалық қаржыларында болатын икемдi жұмыстарды орындайды. Оларға жүк тиеу шоғырландырған және бiрнеше кәсiпорындар жүк түсiру, тиеу-түсiру жұмыстарының толық механикаландыруы қамтамасыз еткен, тетiктер, жөндеу құрылғылары локомотивтер, жүк тиеу-түсiрулердi жақсы пайдаланылады және тағы сол сияқтылар.
Мұның бәрi еңбек өнiмдiлiгiнiң және өндiрiстiң тиiмдiлiгi жоғарылауына мүмкiндiк туғызады.
5.2 Кіру жолдарындағы жүк және коммерциялық операциялар
Ортақ емес иеленудi темiржол жолының қызмет көрсетуiнде вагондарды локомотив иесімен немесе бұл жолды қолданушы тасымалдаушыға жататын орнатылған келісім бойынша көрме жолдарға апарылады. Вагондардың ары қарай қозғалысын, оларды тиеу орындарына қоюды, түсіру және көрме жолдарға қайта апару қожайын локомотивімен немесе ортақ емес иеленуді теміржолды қолданушы қамтамасыз етеді.
Ортақ емес иеленудi темiржол жолының қызмет көрсетуiнде тасушыға тиесілі локомотивпен, вагондар тасымалдаушымен ортақ емес иеленудегі темір жолдарына тиеп түсіруге апарылады және жиналады.
Тасымалдаушыға жататын локомотивпен вагондарды қабылдау және беру тиеп түсіру орындарында жүргізіледі, ал локомотив иесімен қызмет көрсетуде немесе ортақ емес иеленудi темiржол жолын қолданушысы көрме жолдарында жүзеге асырылады.
Жүк тиеу, түсiру орыны деп жабық және ашық қоймаларға жанасушы жүкті тиеп және түсіруге арналған ортақ емес иелену темiржолының бөлiгiн айтады.
Ортақ емес иеленудiң темiржолына бiр мезгiлде берiлетiн вагондар санын бойына жүк түсiру, тиеу орналастырған пайдалы жол ұзындығымен анықталады. Вагондарды көрме жолдарға апаруда бiр мезгiлде берiлетiн вагондардың саны көрме жолының пайдалы ұзындығымен анықталады.
Ортақ емес иеленудiң темiржолында вагондарды беру және жинау қолданушы, тасмалдаушы иесінің немесе қарсы уәкiл хабарландыруымен жүзеге асырылады. Контейнерлерді, вагондарды беру уақыты жөніндегі хабарлама станция жұмыскерлерімен вагондарды бермес бұрын 2 сағаттан кем уақытта берілуі керек. Уақыт туралы мәлiмдеме вагондарды беру вагондарды тиеуге жіберу уақыты бар кітапта немесе ГУ-2 (АЖО жабдықталған болса ГУ-2-ВЦ) тиеу формасында тіркеледі. Ие, қолданушы немесе ортақ емес иеленудi темiржол жолының қарсы уәкiлi мәлiмдемелердi қабылдауға жауапты тұлғаны тағайындауға міндетті, тасымалдаушыға фамилиясы және телефон номері жазбаша түрде хабарлануы керек. Вагондарды берудiң уақыты туралы мәлiмдемелердi берудiң тәртiбi пайдалану келiсiмiмен немесе беру және жинау келiсiм шартымен бекiтiледi.
Егер жүк тиеу ортақ емес иелену темiржол жолы түсiру астында босататын вагондарда өндiрсе, жүк тиеуге бос вагондарды берудiң уақыты туралы мәлiмдеме талап етілмейді.
Вагондарды орнынан тиеу, түсіруден және көрме жолдарынан жинау уақыты қабысу станциясының жұмыс технологися және ортақ емес пайдалану теміржол негізінде бекітіледі.
ГУ-46 (ГУ-46-ВЦ) формасындағы вагондарды беру және жинау ақпарат тізімі вагондар жүк жіберушілерде, жүк қабылдаушыларда болғанда пайдаланғаны үшін сағаттық есеп ақы үшін немесе күткен уақыттары үшін ақы алуға арналған. Вагондарды, контейнерлерді пайдаланғандығы үшін ақы алу ережесі №3 Тарифтік басшылық кітабында жазылған.

Вагондарды беру және жинау ақпарат тізімі үш данада жасалады. Вагондарды пайдаланғандығы үшін ақыны анықтау станцияда бірінші данасы ТехПД-ға, екіншісі - жүк жіберушіге (жүк қабылдаушы), үшіншісі станцияда қалады. Вагондарды пайдалану ақысын анықтау ТехПД-да болса, онда үш дананың үшеуі ТехПД-да қалады. Бағалау туралы және төлемдердi өндiрiп алу белгiмен (екiншi және үшiншi) екi дана станцияға ТехПД арқылы қайтарылады.
Тiзiмдеменiң есептеу пайдаланылатын (еселiктiң көбеюi туралы бұйрықтарды ортақ пiшiн, көшiрменi жазбаша хабарлама, актiсi) құжаттары бәрi үшiншi даналарға жапсырылады. Беру және жинау тiзiмдемесi арқылы төлеудің қорытынды сомасы есептеледі. Контейнерлерді пайдаланғаны үшін ГУ-49к; ГУ-49к-ВЦ формасындағы тізім толтырылады.
Темiр жол бекiтуiрек ортақ емес иеленуiнiң және қабысу үлкен мәнiнiң станцияларының жұмысын жақсарту үшiн бiртұтас технология негiзінде ұйымдастырудың зор маңызы бар. Осы мақсатпен ортақ емес иелену және қабысу станцияларының Бiртұтас технологиялық процесі (БТП) жасалады.
БТП әзiрлеудi инфрақұрылымның өкiлдерi кiрген комиссиямен және ортақ емес иеленудi темiржол жолының иелерімен жүзеге асырылады.
БТП екi данада рәсімделеді. Игерiлген және БТП инфрақұрылым жоба орнатылған иесiмен алынған БТПтi жобаны бекiтетiн ортақ емес иеленудi темiржол жолының иесiне бағытталады, және бiр айлық мерзiмге инфрақұрылым иесiне қайтарады. Біртұтас технологиялық процес - бұл станция оған жанасатын ортақ емес иеленудегі теміржолдар жұмыс тәртібін реттейтін құжат.
Егер станцияға бiр қожайынның бiрнеше темiр жол ортақ емес иеленуiн тұтасса, кешендi БТПтi құрайды. Ол станцияның жұмыс технологиясын және бiр қожайындағы жанасушы ортақ емес иелену темiр жолын бiртұтас болып бiрлестiредi.
6 Ұсақ жiберулердiң жүктерiн көлiктiк пакеттерде және контейнерлерде тасымалдау
6.1 Аз тоннаж жiберулердiң ұсақ жiберулердiң жүктерiн тасымалдау
Ұсақ жіберуге жіберілген жүк көлемі және массасымен шектелген.
Ол көлем бойынша жабық вагон сыйымдылығының жартысынан, контейнер немесе төрт өстi жайдақ вагон, ашық вагон ауданының жартысынан аспауы керек.
Ұсақ жiберудегi жүктiң ортақ массасы кемiнде 20 кг және 20 тонна аспауы керек. Бiр жүктің массасы (пакеттiлмеген және пакеттiлген, орналасатын тегенде немесе астарлы) бұл ретте құрауы керек:
-
жабық вагонда тасылатын жүктер үшiн кемiнде 20 кг және 1500 кг аспайтын;
-
ашық жылжымалы құрамда тасымалданатын жүктер үшін кемiнде 1500 кг және 10 тоннадан аспайтын;
-
үлкен тоннажды әмбебап контейнерде тасымалданатын жүктер үшін, — кемiнде 20 кг және 1500 кг аспайтын, орташа тоннаж — кемiнде 20 кг және 1000 кг аспайтын.
Ұсақ жiберу тасымалдау көрсетiлетiн бiр жердiң ұзындығы құрауға тиiстi :
-
жабық вагонда тасылатын жүктер үшiн — 2 м аспайтын;
-
ашық жылжымалы құрамда тасымалданатын жүктер үшін - жүктерді вагондарда және контейнерлерде бекіту Техникалық шартына сәйкес;
-
әмбебап контейнерлерде тасылатын жүктер үшiн — контейнерлердің iшкi өлшемдерi және талап жүктердiң темiржол көлiгiнде әмбебап контейнерлерде тасымалдау ережелеріне сәйкес.
Ұсақ жiберулердiң жүк операцияларын орындау үлкен дәлдiкті талап етедi және сақталуын оларды уақытында құрама вагондарда көптеген қайта тиеулерімен жеткізілуін қамтамасыз етеді. Ұсақ жiберулердің сипаттамасы: шоғырлану жүруге көрсету және станцияларды үлкен сандағы түсiрудiң біріңғай жайғасқандығы.
Ұсақ жіберулер тасымалданатын вгон және контейнерлер, құрама деп аталады. Құрама вагондар және контейнерлер жүктiң тағайындалыуына байланысты келесi санаттарға бөледі:
-
тіке құрама вагондар, контейнерлер, бiр станцияға бiрнеше жүк жiберушiлердiң ұсақ жiберулерiмен жүктiң iрiктеуiсiз жолда жүруі. Олар толық тиелгенде тиiмдi, өйткенi шапшаң жеткiзудi, айналымның жеделдетулерiн қамтамасыз етедi, вагондардың және контейнерлердің жүк көтергiштiктiң жақсы пайдалануы және жүктiң сақталуы;
-
ұсақ жiберу жүктелетiн қайта тиеу құрама вагондар бiр немесе бiрнеше жүк жiберушiлерiнiң жүру тағайындаудың iрiктеумен әр түрлi станцияларға жолдануы. Бұл вагондар iрiктеу үшiн жүк реттеу платформаларға және тағайындаудың станциясында жүктердi келесi бағыттарға жіберіледі;
-
құрама - таратылатын секция вагондары немесе платформалар оларға бекiтiлген контейнерлер, жапсарлас жүк реттеу станциясымен шектелген айналып тұрған бөлiмше. Олар ұсақ жiберулердi аралық станциялардан тасып және тарату үшiн арналған.
№ 4-ші тарифтік басшылықтың 2-ші кітабына сәйкес жүктерді тасу және әмбебап контейнерлердегі ұсақ тасымалдауларды қабылдауға және жіберуге ашық станциялар арасында жүзеге асырылады.
Жоспарда қарастырылған әр тағайындаулардағы ұсақ тасымалдауларды қоймада қабылдау үшін белгілі бөлімше немесе секция бөледі. Тағайындалуы бойынша ұсақ тасымалдаулар қоймада топтастырылады. Ауыр салмақты және ұзын жүктерді штабельдiң сыртына жинақтайды.
Iрi түйiндердегi және сұрыптау станцияларындағы құрама вагондардағы ұсақ жiберу тасылатын жүктердi сұрыптау үшiн жүк сұрыптау платформалары жасалады. Темір жолдарының орналасуына қарай жүк сұрыптау платформалары бүйiр немесе аралды жағдайда бола алады. Жүк тиеу-түсiру жолдары тұйық немесе өтпелі бола алады. Жүк реттеу платформаларының келесі стандартты өлшемдері қабылданған: ені — 12, 18, 24 және 30 м; — ұзындығы 72, 144, 216 және 288 м.
Жолдары ғимарат ішіне енгізілген ангар түрiндегi жүк сұрыптау платформаларын (6.1 сурет) орта тәуліктік вагондарды өңдеу 12 ден 114 вагонды құрайтын типтегі жоба негізінде салынады.

6.1 сурет. Жүк сұрыптау алаңында ұсақ жiберулердi өңдеудiң сұлбасы: 1 — вагон ; 2 — стеллаждар ; 3 - уақытша жүктердi сақтау үшiн алаң
Құрама вагондарды қалыптастырудың процесiн жеделдету үшiн және ұсақ жіберулерді сұрыптау кезіндегі жұмыстардың айқындылығын қамтамасыз ету үшін платформаларды бірнеше бөліктерге бөледі оның саны қалыптастырудың жоспар санымен сәйкес келуі керек. Әр бөлiмшеге вагон қалыптасатын станцияның атауы нұсқауы бар реттiк нөмiрдi тағайындайды.
Жүк сұрыптау платформа кеңселерінде іріктеп алынған және тасымалдау құжаттарын сақтауға арналған ұяшықтары бар шкафтар (документотека) орнатылады. Әр ұяшықта желілік таралуына сәйкес стацияның тағайындалу кодын, жүу сұрыптау платформасы немесе құрама-таратылатын вагондар келетін бөлімшесі бар станция коды көрсетіледі.
Техникалық жабдықталуына және жұмыс істеу технологиясына байланысты жүк сұрыптау платформаларында ұсақ жiберулер үш негiзгi сұрыптау әдiстерi қолданылылады.
Бірінші тәсіл секционды барлық жүктер вагоннан толық түсіріліп мамандандырылған құрастыру жоспарына сәйкес бағыттары бойынша платформа секцияларына (бөлімше) жіберіледі, содан кейін бос вагондарға жақын секциядан жүк тиеледі. Бұл тәсілді пайдалану кең платформаларда қолдану мүмкін (18 - 30 м), онда жүктерді мамандандырылган секциялар бойынша қоюға болатын және электртиегiштердiң орын ауыстыруына кедергi келтiрмеуі керек. Бұл тәсілдің артықшылығы жаңа құрама вагондарды қалыптастыру барысында жүктердің саны мен сапасын тексеру мүмкіндігі бар. Бұл тәсiлдің елеулi кемшiлiгі басқа орынға ауыстырылатын жүк көлемнiң көбеюi және платформаның қайта өңдейтiн қабiлеттiлiгiнің төмендеуі болып табылады.
Вагонда екiншi iрiктеу әдiсiнде («өзек») жүктiң бөлiгiн тастап кетедi, саны немесе вагондағы тасымалдау қашықтығы басқа тағайындаулардан ең үлкен болғанда.
Жүктiң ауысулар мөлшері екiншi тәсiлде қысқарады. Дегенмен «өзек» әрқашан вагонның шет қабырғаларында орналастырылмайды және оны iрiктеу барысында оның бір бөлігін түсіру қажет. Кейде вагонда «өзек»-те таңбалануды және орын санын тексеру қиын және тағы басқалар. Бұл секция тәрiздi тәсiл ол үлкен ауданды талап етедi, сондықтан кең жүк сұрыптау платформаларында қолданылылады.
Ұсақ жiберулер үшiншi тәсiлде вагоннан вагонға сұрыптайды. Ол үшін сұрыптау платформасына төрт - алты жүктелген вагонмен қоса бір бос вагон беріледі. Бірінші кезекте жүктелген вагондардан бос вагондарды тиеуге арналғанын таңдайды. Iрiктеудің үшiншi тәсiлінде сұрыптау едәуiр жылдамдатылады және платформалардың қажет ауданы кішірейеді, өңдеу қабілеті артады.
6.2 Көлiктiк пакеттердегi жүктерді тасымалдау
Көлікті пакет - ірiлендiрiлген жүк орыны, тараға құрастырылған жүк орыны немесе онсыз, өзара әмбебап немесе арнайы бір рет немесе көп рет қолданылатын пакеттеу құралдары, белгіленген стандартқа сәйкес және өнімге, орамасына және басқа да актілеріне сәйкес техникалық шарттардың жүк тасымалдау барысында тиеп-түсіру жұмыстарын және қойма жұмыстарының қауіпсіздігін қамтамасыз ету.
Жүктердi пакет және пакеттеудiң құралдары келесi талаптарды қанағаттандыруы керек: көлiк, қойма және тиеу-түсiру жұмыстары және экологиялық нормативтердiң орындалу қауiпсiздiгін қамтамасыз ету; вагондардың және контейнерлердіжүк көтергiштiк және сыйымдылығы бойынша тиiмдi пайдалану; көлiктiк пакеттердi механикаланған (түсiру ) жүк тиеудi орындаудың мүмкiндiгi; орнықтылық, көлiктiк пакеттердi бекiту барысында вагондар мен контейнерлерде жылжымауын мүмкiндiгiнше қамтамасыз ету.
Жүктерді пакеттеу жүк жiберушiлердiң қаржысымен және күштерiмен тасымалдауға оларды тасымалдауға көрсетуге дейiн жүзеге асырылады. Жүк жiберушi стандарттардың талаптарына сәйкес көлiктiк пакет немесе тасылатын жүктерге техникалық шарттар құрастыруға мiндеттi.
Әр пакетте бiрдей орамада ғана бiркелкi жүктi жинақтауға рұқсат берiледi немесе онсыз, келесi бiр жүк алушының мекен-жайына. Көлiк пакет, пакеттеудiң құрал-жабдықтары, тексеру таңбасы, бекiтудiң құрал-жабдықтары құрылманың сенiмдiлiкке жауапкершiлiк жүк жiберушiге жүктеледі.
Жабық вагонда тасымалдау барысында көп қолданатын 800х1200 өлшемдегі тұғырықтарға жинақталған жүк көлемі 840х1240 мм аспауы керек. Жүк жiберушiлер көлiк пакетіне жүк бiрлiктер санын көрсетедi.
Пакеттелген жүк жолда қайта құрастыруысыз тасылады.
Жүк жiберушi тасымалдау алдында көлік пакеттеріне көліктік таңбалау келтiрiледi. Сонымен қатар көлiк пакетте пакет номері және орын саны көрсетіледі.
Темiр жол таңбалануы бөлшек
түрінде көрсетiледі. Алымында
жүктерді жіберуге қабылдау
кітабынан хабарланатын станцияның реттiк нөмiрі және сызықша
арқылы жіберілетін пакет
саны көрсетiледi. Бөлімінде
-
жіберілетін станция коды
жазылады. Мысалы,
,
бөліміндегі сан Солтүстік Ярославль теміржолының коды.
Жабық, изотермиялық
және ірі
тоннажды контейнерлерде тасымалданатын көліктік пакет
салмағы 1,5 т аспауы керек, ал
ортатоннажды да -
1 т.
Егер көліктік пакеттер ашық жылжымалы құрамда тасымалданып және жалпы пайдалану орындарында түсірілетін болса, онда олардың салмағы сол станциядағы тиеп-түсіру машиналарының жүк көтергіштіктерінен аспауы қажет, егерде көліктік пакетті ортақ емес пайдалану орындарында түсіретін болса, онда оның салмағын жүк қабылдаушымен келісуі қажет.
Көлiктiк пакетте барлық буып-түйетiн жүктерді тасымалдау лайықты (жәшіктерде, қаптарда, бөшкелерде, орамдарда және т.б.), орман материалдарын (шпалдар, паркеттер, бөренелер және т.б.), құрылыс материалдарын (кірпіш, керамикалық тақталар, шифер, әйнек және т.б.), қара және түсті металлдарды (шойын, аллюминий, мырыш, бронза және т.б.), әр түрлі артық бөлшектерді, жабдықтарды, картошкаларды және т.с.с. азық түліктерді.
Тез бұзылатын жүктердi пакеттеуде жүктердi пакеттеуге жалпы талаптардан басқа, қосымша талаптар пайда болады. Қатырылған өнiмдерден құрастырылған пакет iшiнде жеке орындардың арасында ешқандай қуыстар болмауы керек. Ол тығыз болуы керек, өнімдерден жинақталған суық жақсы сақталу үшiн. Қуыстар, әуе арналарының болуы пакетте температураның жоғарылауын немесе жүктi ерiтуi мүмкін.
Балғын жемiстердi, жидектерді, көкөнiстердi пакеттеуiде тарада әуе арналарының пакет iшiнде болуын ескеру керек. Балғын жемістерден бөлінетін жылу, көмірқышқыл газ және су булары осы ауа кеңістіктері арқылы шығады. Бұл каналдар жүкті қызудан және сақтауда құрғақ күйінде сақталуын қамтамасыз етеді.
Жүктердi тасымалдаудың пакеттi тәсiлiне көшу қол еңбектiң қысқартуын қамтамасыз етедi, жүк тиеу-түсiру процесі және қайта тиеу операциялары тездетіледi, жүк операциялардың астындағы көлiк құралдарының тұруы қысқартылады.
Пакеттеудiң құралдарына жүктерді ірілендірілген жүк бірліктерін бекітуге және қалыптастыруға арналған техникалық құралдар жатады (көліктік пакет). Пакеттеу құрал-жабдықтардың әрқайсылары көп жолғы немесе бiр жолғы пайдалану, жинамалы немесе жима, қатты, жартылай қатты немесе жұмсақ және т.с.с. болуы мүмкін.
Пакеттеу құралдарына пакет қалыптайтын және пакет бекітетін машиналар және тетiктер жатпайды.
Даналанатын және буып-түйетiн жүктерді пакеттеу көбіне тұғырықтарда орындалады.
Тұғырық - бұл бір не екі төсенішті және қажет жағдайда жүктерді орналастырып бекіту құрылымы бар пакеттеу құралы. Жазық тұғырықтар екі төсемді (сурет 6.2, а) және (6.2-шi б сурет) бір төсемді болады. Төсеніш торлы да, тұтаста болуы мүмкiн. Тиегiштiң жүк қармағыш шанышқылары енгiзуге болатын жақтарына қарай, жазық тұғырықтар екі немесе төрт кірмелі болады. Тұғырықтарды жасау үшiн ағаштан басқа, жеңiл қорытпалар, синтетикалық материалдар, қатты қағаз, ағашталшықты тақталарды және т.б. қолданылады (сурет 6.2, г, д, е).

Сурет 6.2. Жазық тұғырықтар: а, б — ағаш екi- және бір төсемді; в, г — металлдық ; д — пластмасса ; е - бедерленген қатты қағаз
Ең кең таралған ағаштан жасалған көп жолғы пайдаланатын тұғырықтар. Негізгісі биіктігі 150 мм болатын төрт кірмелі жазық ағаш тұғырық.
4 бөлім. ЖҮК ТАСЫМАЛЫ МЕН КОММЕРЦИЯЛЫҚ ЖҰМЫСТЫҢ ТЕХНОЛОГИЯЛЫҚ НЕГІЗДЕРІ
4.1 тақырып. Жүктердің негізгі қасиеттері және олардың тасымал шартына ықпал етуі
Жүктердің көліктік сипаттамасы. Теміржол бойынша тәулік сайын атауы 5 мыңнан асатын әртүрлі тауарлық өнім (шикiзат, отын, жартылай шикiзаттар, дайын бұйымдар, ауылшаруашылығының өнiмi) тасымалданады. Жөнелту станциясында тасымалдауға қабылдау кезінен тағайындалу станциясына беру кезіне дейін барлық тауарлық өнім «жүк» (атаулы болады) атауын тасиды.
Әрбір атаулы жүк өзіне ғана тән тасымалдаудың техникалық шарттарын анықтайтын физика-химиялық қасиеттерге, көлемдік-массалық мінездемелерге, қауіп-қатердің дәрежелеріне ие. Жүктің спецификалық құрылымы тараның параметрі мен қаптамасын кешенді түрде алғанда жүктің көліктік мінездеме ұғымын құрайды.
Жүктің көліктік мінездемесі тасымалдау, ауыстырып тиеу және сақтау тәртібін, сонымен қатар осы операцияларды орындайтын техникалық құралдарға қойылатын талаптарды анықтайды. Тасымалдау процесінің рационализациясы бойынша: жылжымалы құрамның типін, қоймалық жабдықталуын (обустройств), жүктерді пакеттеу құрылғысын таңдау, оларды тасымалдау шарттарын өңдеу және т.б. есептерді шешу барысында көліктік мінездемелерді пайдаланады.
Жүктiң көлiктік мiнездемесінiң тіпті жартылай өзгерiсi тасымал процесiнiң бір немесе одан да көп техникалық немесе технологиялық элементтерiнің өзгерiсіне алып келедi. Цемент немесе минералды тыңайтқыштар тәріздес жүктердің төкпелі түрден тара түріне тасымалдауға ауысуы басқа типті жылжымалы құрамның, қоймалардың және тиеу-түсіру жұмыстарының механикаландыруының құралдарын пайдалануын және қаптау материалдары мен пакеттеу құрылғыларын қолдануын талап етеді.
Сонымен қатар жүктерді тасымалдаудың рационалды технологиялық процесінің өңделуі көліктік мінездемелердің жеке құрауыштарының: көлемді массасының, тара мен қаптама түрінің, жеке орындардың сызықты өлшемдерiнің, дымқылдылығының және т.б. өзгерісі бойынша қажетті жағдайда шаралардың қабылдануын ескереді.
Жүктердің классификациясы. Теміржол көлігінде көліктік классификацияны және тиеу-түсіру жұмыстарын мөлшерлеу мен есепке алу үшін қолданылатын классификация түрлерін ажыратады.
Тасымалдауға ұсынылатын жүктердің жағдайы мен түріне және өнімнің сақталуын қамтамасыз ететін қаптамаларының типіне, тиеу мен тасымалдаудың әдістеріне байланысты көліктік классификация құрылады. Көліктік классификацияда барлық жүктер үш топқа біріктірілген: құрғақ жүктер, құймалы және асыранды жануарлар (1.1 - сурет).
Әрбiр топ олардың көлiк мiнездемелерi және тасымал шарттары бойынша ұқсас жүктерді бiрiктiретiн шағын топтарға жiктеледi.
Төкпелі жүктер теміржол бойынша үйінді түрінде тасымалдауға рұқсат етіледі. Оларға: қара бидай, тары, сұлы, арпа, гречиха, тары дәндегі және бүршіктегі жүгері , май және бұршақ мәдениеттерінің тұқымы, бүлінбейтін күріш, диiрмен және астық дақыл қалдықтары, шабыл, құрама жем. Басқа дән мәдениеттері, сонымен қатар ұн, калибрленген жүгерінің жарма мен тұқымы тарада тасымалданады және тайлап-қапталған жүктерінің шағын топтамасына жатады.
Ақтарма жүктерге қатты отын, кен, минералды - құрылыс материалдары, ағаш материалдары және т.б. жатады. Ақтарма жүктерді тасымалдауға қабылдаған кезде орын санын есепке алмайды. Жауын-шашыннан және шашыраудан (қатты отын, кен, кiрпiш, орман) қорғауды қажет етпейтін ақтарма жүктер және шашырауға, ластануға және жауын-шашынға ұшыраған (цемент, ізбес, тұз, минералды тыңайтқыштар) ақтарма жүктер ажыратылады. Бірінші топтағы ақтарма жүктердiң тасымалдауы ашық жылжымалы құрамда, ал екiншi топтың жүктерi - әмбебап жабылған және мамандандырылған вагондарда және контейнерлерде рұқсат етiледi.
ЖҮКТЕР

ҚҰРҒАҚЖҮКТЕР
ҚҰЙМАЛЫ
ЖАНУАРЛАР
![]()
![]()
1.1 - сурет - Жүктердің көліктік классификациясы
Тайлап-қапталған(тарно-штучные) және бірленген жүктер өнеркәсiптiк өнiмнiң және халық тұтынатын тауарлардың көптеген атауларын біріктіреді. Бұл жүктер тара түрлерінің, қаптамасының, пішінінің және жекелеген жүк орындарының көлемдік-массалық мiнездемелерiнiң түбегейлi әртүрлiлiктерiмен ажыратылады. Тайлап-қапталған және бірленген жүктер көлемдік-массалық мінездемесіне байланысты төрт топқа жіктеледі. Жекелеген орындарының салмағы 500 кг кем болмайтын жүктер бірінші топты құрайды. Оларды жабық вагондарда және универсалды контейнерлерде тасымалдайды. Тайлап-қапталған және бірленген жүктердің екінші, үшінші және төртінші тобындағы ауырсалмақты жүктерді ашық жылжымалы құрамда, ал кейбір жағдайларда контейнер-кассеталарда тасымалдайды.
Құймалы жүктерге цистерналарға және бункерлік жартылай вагондарға құйылып тасымалданатын сұйық жүктер жатады.
Жануарларға келесілер жатады: ірі және ұсақ мүйізді мал, жылқылар, түйелер, жабайы аңдар, әртүрлі құстар, тірі балық пен балық отырғызатын материал (рыбопосадочный материал), шаяндар мен аралар.
Ерекше қасиеттері мен тасымалдау шарттарына байланысты барлық жүктер 11 топқа жүйеленеді.
Бірінші топты қоршаған ортаның жоғары және төмен температурасының әсерінен қорғауды қажет ететін тез бүлінетін жүктер құрайды. Оған егiн шаруашылық, бақшашылық, бағбаншылық, мал шаруашылығы, құс шаруашылығы және балық өнеркәсiбiнiң өнiмдерi жатады. Бұл жүктерде түстерінің өзгеру, күрделі органикалық заттардың ыдырау және гидролиз процестері белсенді түрде жүзеге асады.
Жүктердiң екiншi тобына тән ерекшелiк ылғал тартқыштық болып табылады - ауаның еркiн ылғалын сіңіріп алу қабiлеттiлiгі. Кейбір жүктердің ылғалды сіңіріп алуының нәтижесінде оның массасы, көлемі, физика-химиялық қасиеттері өзгеріп, шығынға немесе жүктің бүлінуіне алып келеді. Ылғал тартқыш жүктерге тұз, қант, цемент, мақта және т.б.
Үшінші топқа бөтен иістерді оңай жинап, сіңіріп алу нәтижесінде өнімнің бүлінуіне алып келетін жүктер (қашырдың өнiмдерi, шай, қант) жатады.
Өзіне тән иістері бар, бірлескен сақтау немесе тасымалдау барысында басқа жүктердің бүлінуіне әсер ететін жүктер төртінші топқа жатады. Балық өнімдері, тері шикізаттары, шылым, мұнай өнімдері өздеріне тән иіске ие.
Бесiншi топты тасымалдау және сақтау процессінде өздеріне тән физикалық-химиялық қасиеттерiн нық сақтайтын, елеулі өзгерістерге шыдамайтын жүктер құрайды. Олар: минералды - қара және түстi металдар, тас көмiр, ағаш материалдар және т.б.
Алтыншы топқа жекелеген бөлшектердің қатуының немесе жымдасуының (спекания) нәтижесінде әрі тасымалдануының барысында сусымалдылығының (сыпучести) қасиетін жоғалтатын ақтарма жүктер жатады. Қататын немесе жымдасатын (смерзающимся или спекающимся) жүктерге колчедан, түйiршiктелген күйiндi, тас көмір, калий тұзы т.б. жатады.
Жетінші топ ұзақ сақталу немесе тасымалдану кезінде жүктің жоғарғы бөлігінің төменгі қабатына түсірген қысымының әсерінен өнім бөлшектерінің аз қозғалыста болуының нәтижесінде тығыздалып жатып қалған ақтарма жүктерден тұрады. Мұндай жүктерге цемент, саз, фосфорит ұны, торф және т.б. жатады.
Қауіпті жүктер сегізінші топқа біріктірілген. Бұл жүктер жарылыстың, өрттің, аурудың, адамдар мен малдардың улануының немесе күюінің себебі болуы мүмкін. Сонымен қатар басқа жүктердің, жылжымалы құрамның, құрылымдар мен ғимараттардың ақаулануына немесе бұзылуына әсер етуі мүмкін. Қауіпті жүктерге келесілер жатады: жарылғыш қоспалары пайда болуы мүмкін заттар, қысылған және сұйытылған газдар; өздiгiнен тұтанатын заттар; судың әсерінен тұтанғыш заттар; оңай тұтанатын; зәрлi; улы; радиоактивтiсi; қатты әсер ететiн улы; жарылғыш заттар.
Тоғызыншы топты сақтау және тасымалдау барысында массасын түбегейлі жоғалтуға қабілетті – көкөністер, бақшалы мәдениет, ет өнімдері және т.б. жүктер құрайды.
Оныншы топқа жануарлар жатады. Машинажасау өнімдері он бірінші топқа біріктірілген.
Сақтау шарттары мен тәсілдері бойынша жүктердің үш тобын ажыратады.
Бірінші топты бағалы жүктер және дым немесе температураның өзгерiсiнiң әсерiмен бүлiнiп кете алатын жүктер құрайды. Оларға тез бүлінетін жүктер, өнеркәсiптiк және кең тұтынудағы азық-түлiк тауарлары және т.б. жатады. Бірінші топ жүктерінің сақталуы жабық қоймада жүзеге асырылады.
Екiншi топты температуралық тербелiстердiң әсеріне душар болмаған жүктер құрайды, бiрақ түтіннің, ылғалдың тиюінің әсерінен олардың бұзылуына алып келеді. Олар: қағаз, металл, мақта және т.б. Бұл жүктерді жабық қоймаларда немесе жабық алаңдарда (қалқамен) сақтайды.
Үшiншi топқа сыртқы ортаның әсеріне душар болмаған немесе нашар душар болған жүктер кiредi, олар: тас көмір, орман, контейнерлер, минералды-құрылыс материалдары және т.б. Оларды ашық алаңдарда сақтайды. Осы топқа жататын жүктердің толық тізімі жүктерді тасымалдау Ережесінде келтірілген.
Тиеу-түсiру жұмыстарын мөлшерлеу, қаржыландыру және есепке алуы үшiн жүктерді келесі топтарға жүйелейді: тайлап-қапталған және бірленген; ет; нан өнімдері; ауыр салмақты және контейнерлер; металдар және металл өнiмi; астық дақылы; орман; ақтарма; отқа шыдамды (огнеупорные); көкөнiсті. Бұл классификациялар Бiрыңғай өндiрiм нормасында жүзеге асырылады. Жүктер тегiн сақтаудың мерзiмдерiне байланысты темiржол көлiгiнде оларды сақтау ұзақтығы бойынша келесідей классификациялайды - 6, 12 сағ; 1, 2, 3, 5 және 30 тәулік.
4.2 тақырып. Жүкті тасымалдауға даярлау. Өлшеміне және оралуына қойылатын талаптар
Тасымалдау үрдісінде жүктердің сақталуы едәуір дәрежеде тасымалдауға жүктерді дұрыс дайындау және ұтымды орау арқылы жүзеге асырылады. Орама – бұл өнімнің (жүктің) ақаулану мен шығындардан, қоршаған ортаны қорғау, жүкті ақауланудан қорғау және қайта тиеу, тасымалдау мен жүкті сақтауды қоса ұстау үрдісін жеңілдету үшін арналған құрал немесе техникалық құралдардың жиынтығы. Ораманың негізгі элементтері болып қаптама, орау материалдары, консервациялау құралдары саналады. Орама күші бар стандарттар мен келісімдерге сәйкес болуы керек. Стандарттар мен келісімдері жоқ жүктердің орамалары тасымалданатын өнімнің сақтанымдылығын қамтамасыз етуі және ақаусыз болуы қажет.
Қаптама ораманың маңызды компоненттерінің бірі болып табылады және өнімді орналастыруға арналған арнайы бұйымды құрайды. Функциональды белгілері бойынша қаптаманың келесі түрлерін ажыратады: пайдаланушылық, топтық, өндірістік, қаптама-жабдық және көліктік.

6.1-сурет– Пакеттеу құралдарының классификациясы
Қаптаманың стандартизациясы мен унификациясы
Барлық тараның өлшем түрлерінің саны үлкен. Тараны жасау кезінде сандар қатарын негізге ала отырып өлшем түрлерін қолдану керек. Тара өлшемдерінің сәйкестік қатынасын көрсетуге қабылданған бастапқы өлшемді бір тұтас модульдардың негізінде жүзеге асырады. Тараның керекті сыртқы өлшемдерінің қатарын базалық модульдің ұзындығы мен енін бүтін сандарға бөлу арқылы алады. Стандарттаудың бастапқы элементі ретінде өлшемдері 800х1200 мм болатын әмбебап поддон қабылданған. Тік бұрышты қималы үшін түрлік өлшемдердің унификацияланған қатары МЕСТ 21140-75 шектелген. Дөңгелек қималы тара үшін де тараның керекті унификацияланған түрлік өлшемдерінің қатары бар.
Пакет-пакеттеудің әртүрлі тәсілдері мен құрылғылардың қолдана отырып іріленген жүктік білік тарада немесе тарасыз бірлік жүктерден құрастырылған, әрекеттескенде формасын сақтайтын және тиеп-түсіру мен қоймалық жұмыстардың механикаландыруға мүмкіндік береді.
Пакеттік құрылғылары апарушы және бекітуші болып бөлінеді:
- жазық поддондар. Жазық поддондар бір және екі, екі және төрт кірмелі болып бөлінеді. Поддондарды құрыштан, ағаштан, жеңіл құймалардан, синтетикалық материалдар мен олардың қоспаларына дайындайды.
- тұрақты және жәшікті поддондар. Егер жүк қасиеттері қирау мүмкіндігінен пакеттерді жазық поддондарда штабельдеуге мүмкіндік бермеген жағдайда қолданады (көкеністерді, жеміс-жидектерді тасымалдау)
- бір түрлес поддондар. Гофрирлық поддоннан жасалады.
Бекітуші пакеттерге термо бекітілген және созылмалы пленка, металдық лента және полимерлі, сым және жабысқақ лента жатады
Пакеттегі тайлап қапталған жүктерді тасымалдау үшін ол стандартқа сәйкес келу керек.
- пакет түрлері (тікбұрышты, цилиндрлік, трапециялық);
- пакет өлшемі (ұзындығы, ені, биіктігі);
- пакет массасының максималдылығы;
- апарушы және бекітуші пакетте қолдану.
Қаптаманың бағаналық қағидалары
Тараның жаңа түрін жасаған кезде оның әртүрлі бағалық қағидалары болады. Тараның жаңа түрлерінің бағаналық қағидаларын бірнеше топқа бөлуге болады:
-
Тараның бағаналық қағидаларының массасы:
-
тараға жататын массасының коэффициенті
,
мұнда q тара – тара массасы;
q жүк-жүктің массасы және тара сыйымдылығы;
-
өзіндік салмақ коэффициенті
,
мұнда
-тараның ішкі
көлемі.
Тараның өзіндік салмағына қатынасы жүк салмағына қарағанда кем болуы керек, тараға енгізілген және өзіндік көлемі жағынан.
-
Тара көлемінің бағаналық қағидалары
-
пайдалы көлем коэффициенті
,
мұнда
- тараның
сыртқы көлемі
-
жинақтау коэффициенті
,
мұнда
- жинақталған тара көлемі
Тараның сыртқы көлемі мүмкіндігінше тараның ішкі көлеміне жақын болуы керек. Тараның жинақталған кезіндегі көлемі пайдалылығына қарағанда аз болуы керек, яғни ішкі көлеміне.
-
Тара өндірісінде материал шығынының баға қағидалары.
-
шекті материал сыйымдылығының коэффициенті.
,
мұнда
- материал шығыны, м3, см3;
- Ішкі
көлемі
2.Тара бағанасының бағалау коэффициенті :
- бірлік өніміне тар бағасы
;
-
өнім бағасының 1 руб шаққандағы тара бағасы
,
мұнда
тара бағасы;
- жұмыс барысындағы тараның
айналым саны;
- тара бірлігіндегі жүк
саны.
Бағаны бағалау көп айналымды және бір рет пайдаланатын тараға қолдану мүмкін. (Nсл › 1) және (Nсл = 1).
-
Тараны поддонды пакеттелген түрінде тасымалдау кезінде
- пакеттеу коэффициенті
,
мұнда
- тараның алған аумағы;
4.3 тақырып. Жүктердің көліктік бөлінуі
Таңбалау мен этикеткаларды түсіру мақсаты көліктік экспедиторлық агенттіктің жүкті ақырғы клиентке бағыттауға арналған жіберілімді толық көлемде сипаттау болып табылады. Егер таңбалау немесе этикетка анық болмаса немесе өшіріліп қалса, жүктің жіберілімі кідіріп калады, не басқа маршрутпен бағытталады. Сондықтан қаптамада ішіндегі жүктің құрамына байланысты керекті таңбалау немесе этикетка болуы қажет. Ескі белгілер мен таңбаларды өшіру керек. Таңбалаудың мақсаты келесі міндетті талаптарды нақты түрде көрсету болып табылады:
1) әрбір жіберілген жүктік бірлік нақты жолмен бағытталуы және тағайындалған жеріне жетуі;
2) сақтау, тасымалдау, тиеу-түсіру жұмыстары мен буып-шешу кезінде жүктік бірлікпен ұқыпты қарау;
3) жүк жинақы және сақтаулы болып жетуі қажет.
Жүктік бірліктердің түрлері келесілер:
1) қаптамадағы жүк;
2) қаптамасыз жүк немесе жартылай капталған;
3) бума түрінде байланыстырылған қаптамасыз бірнеше жүк бірлігі;
4) қаптамадағы пакетті құрайтын бірнеше жүк орны.
Жүкті дұрыс, нақты таңбалау тасымалдау үрдісіндегі сапаның сақталуымен жылдам жеткізудің кепілі болады. Көліктік тараның таңбалануы МЕСТ 14192 — 77. Жүктердің таңбалануы тәртіппен белгіленеді. Бұл стандарт сақтау, тиеу-түсіру жұмыстары мен барлық көлік түрімен тасымалдау кезінде жүгі бар көліктік қаптаманы таңбалаудың ережелерін бекітеді. Бұл МЕСТ қауіпті, тез бүлінетін және ерекше гигиеналық немесе карантиндық шарттарды қажет ететін жүктерге, сондай-ақ жарнамалық сипаттағы таңбалауға қатысты емес. Таңбалауда ерекше жазулар бар болуы, керек жағдайларда ескертпелі белгілері болуы қажет. Ерекшелік жазу негізгі және қосымшадан тұрады. Негізгі жазулар — бұл қабылдаушының аты мен тағайындалу жері.
Қосымша жазуларға: жүктік орын брутто мен нетто массасы- килограммдағы, жүктік орынның өлшемі - ұзындығы, ені және биіктігі, егер олар 1 м-ден асатын болса;
- жіберушінің аталуы;
- жіберілген жері;
- әрбір жүк орнының реттік орны мен жүк орындарының саны — бөлшек арқылы;
- жөнелтушінің белгілері — қапталған өнімнің шартты белгілері бөлшектің алымында реттік номердің алдында.
Ескертпелі белгілер жүкпен айналысудың дұрыс амалдарын көрсету керек а) — «АБАЙЛАҢЫЗ, ТЕЗ СЫНҒЫШ!»; б) — «ІЛМЕКТЕРМЕН ТІКЕЛЕЙ АЛМАУ»; в) — «ҮСТІН БАСПАУ»; г) — «ҚЫЗУДАН ҚОРҚАДЫ»; д) — «СТРОПТАУ ЖЕРІ»; е) — «ЫЛҒАЛДАН ҚОРҚАДЫ»; ж) — «АУЫРЛЫҚ ОРТАСЫ»; з) — «ГЕРМЕТИКАЛЫҚ ҚАПТАМА»; и) — «СӘУЛЕЛЕНУДЕН ҚОРҚАДЫ».
Жабық жылжымалы құрамда жүкті тасымалдау кезінде қаптаманы таңбалау үшін қағаз, картон немесе жұқа тақтайшалы жарлықтар қолданылады. Жүкті ұзақ сақтау жағдайында таңбалауды тікелей қаптамаға түсіруге болады.
Ұсақ және аз тонналық жіберілімдермен жүкті тасымалдауға жалпы қолдану жерлерінде қабылдағанда жіберушімен таңбалауды түсіруден басқа жіберу станциясы немесе жүк жіберуші әрбір жүк орнында теміржолдың таңбалауды түсіреді. Онда бөлшекпен: алымында —жүктерді жіберуге қабылдау кітабының реттік номері және сызықша арқылы — орындардың саны; бөлімінде — жіберу жолының шартты номері және сызықша арқылы – жіберу станциясының шартты номері көрсетіледі. Теміржолдық таңбалау, шарт бойынша, жіберушінің таңбалауы түсірілген жағында түсірілуі қажет және жүкқағазда белгіленуі керек.
Ашық жылжымалы құрамда немесе теңіз көлігімен тасымалдау кезінде таңбалауды анық түрде шайылмайтын бояумен тікелей қаптамаға немесе металдық жарлықтарға түсірілуі қажет. Қолмен таңбалау болмайды. Таңбалау үшін қара лак және сәйкес маркалы эмальдар ұсынылады. Соңғы кездері жүктерді таңбалауға арналған өндірушілік үрдіске тез еніп келетін техникалық құрылғылар пайда болды. Олардың арасында қаптама заттарын таңбалау мен кодтау кезінде ірі шрифтті түсіру контактсыз тәсілді LСР/1000 жүйесі және қаптаманы таңбалауда бояғыштардың қолдануынсыз жаңа тәсілді болдыратын Lasermark құрылғысы.
Лазерлік таңбалау құрылғысы ас, химиялық және басқа өнеркәсіп салаларында қолданыла алады. Экспортқа жіберілетін жүктердің қаптамасын таңбалау тапсырыс-жолдамада берілген үлгіге сәйкес түсіріледі. Экспорттық жүктерді тропикалық түрінде жеткізу кезінде қаптамада қызыл бояумен шеңбердегі «Т» әрпін және шеңбердегі қаптау уақытын: алымы – айы, бөлімі – жылы. «Т» белгісінің өлшемі — 50 мм, ай мен жыл сандары— 30 мм.
Теңіз көлігінің қатысуымен қауіпті жүктерді тасымалдау кезінде таңбалау мен жарлықтар Қауіпті жүктерді теңіз тасымалдаулар ережелеріне сәйкес болуы қажет, ал теміржолмен тасымалдау кезінде – Қауіпті жүктерді теміржолмен тасымалдау ережелеріне.
Қазіргі уақытта таңбалау тауарлық, жөнелтушілік, арнайы және көліктік болып бөлінеді. Жөнелтушілік, тауарлық және арнайы таңбалау жіберушімен, ал көліктік тасымалдаушымен немесе агентпен түсіріледі.
Сатып алу келісім шартына байланысты әдетте таңбалауда келесі мәліметтер болады:
- тауарлық – тауардың аталуы, зауыттық орама, тапсырыс пен жолдама номері, сорт, шығару уақыты;
- жөнелтушілік – жіберу мен тағайындалу пункті, жіберуші мен қабылдаушы атаулары, орындар жалпы саны, брутто мен нетто массасы;
- көліктік – бір көліктік құжатпен тасымалданатын партиядағы орындар саны, партиядағы жүк орнының реттік номері;
- арнайы – сақтау, тасымалдау, қайта тиеу, пайдалану кезінде тауармен айналысу амал-тәсілдерін көрсететін ескертпелік жазбалар мен белгілер.
Төмендегі тізімделген шаралар жүк жөнелтушілерге таңбалауды, этикетканы түсіруді сәтсіз қолдану кезінде тауардың ұрлығын болдырмайды:
-
неғұрлым құнды және оңай ұрланатын жүктердің ішіндегісін (мысалы, фото- және видеотаспа немесе қозғалмалы аудио- және видеоқұрылғылар) жарнамалық немесе басқа да сыртқы этикеткамен айқындауға болмайды. Танымал компаниялар мен өнімдерге ұрлықшылардың назарын аударатын фирмалық жарнамалар бұған шақыру болып табылады;
-
көліктік фирмаға жөнелтер алдында әрбір жүк жіберілімі анық, айқын және сенімді түрде тек қана бір жүкжөнелтушінің, бір клиенттің атымен және мекен-жайымен таңбалануын алдын ала және мұқият тексеру қажет;
-
әрбір қаптаманы жүк бірлігін классификациялық анықтамаға және транспорттық кәсіпорындардың тарифтеріне этикеткамен не жарлықпен белгілеу қажет;
-
тез сынғыш жүктерді (мысалы, шыны) бұл жүктің сипаттамасына бағыттайтын көрінетін жарлықтармен таңбалау ұсынылады;
-
егер олар қажет болмаса ескертпелік белгілері бар контейнерлерге тапсырыс беру қажетсіз;
-
жүк жіберілімдерінде тапсырыс бойынша қозғалу үшін әрбір сыртқы қаптаманы оны жөнелтушілік тапсырыста және тасымалдау келісім-шартында белгілеп айыратын нышанмен немесе номермен сәйкес таңбалау қажет;
-
экспорт пунктындағы комиссионер немесе агент, сондай-ақ экспортталатын жүкті қабылдаушының тегі мен мекен-жайын көрсету қажет;
-
жақсы желіммен этикеткаларды қаптамаға сенімді болатындай жапсыру керек;
-
мүмкіндігінше ұсталған қаптаманы қолдануды болдырмау. Оны қолданған жағдайда ескі этикеткалар мен таңбалауды өшіру қажет;
-
қаптаманы бағыттаған кезде мимеографтарды немесе трафарет типті басу құрылғыларын қолданбау ұсынылады. Бұндай құрылғылар қиын ажыратылатын мекен-жайларға міндетті түрде әкеп соқтырады;
-
ерекше қарауды немесе қоймалауды қажет ететін жүктері бар қаптаманы сәйкес келетін таңбалаумен жабдықтау қажет. Бұндай ақпарат тасымалдау шартында да көрсетілуі керек;
-
қайта тиеу пунктіндегі жұмысшылардың оқытылуын қарастыру қажет. Оқытудың негізгі курсы шығындармен күресу шараларын, атап айтқанда, таңбалауға, этикеткаларды түсіруге, тиеу-түсіру үрдісіне, ескертпелік этикеткадағы, таңбалаудағы хабарланатын талаптарды орындауға, нашар жағдайдағы қаптаманы қарауға (оны жөндеу де) қатысты шараларды білу;
-
егер ескертпелік таңбалау қажет болса, онда қаптамада келесідей нұсқаулар ұсынылады: ЖОҒАРЫ, ЖОҒАРЫҒА, МЫНА ЖАҚПЕН ЖОҒАРЫ, ШЫНЫ, ҚҰРҒАҚТЫҚТА САҚТАУ, ТЕЗ БҮЛІНЕТІН ТАУАР, МҰЗДАТЫП САҚТАУ және тағы басқа да арнайы нұсқаулар. Қажет болған жағдайда ЖОҒАРЫ немесе ЖОҒАРЫҒА сөздерін толықтыратын бағыттамаларды қолдануға болады. Бұл бағыттамалар басқа таңбалаулардың мағынасын көлеңкелемеу қажет;
-
жаңа таңбалаудың қажеттігі жайында көліктік-экспедиторлық ұйымдарды ақпараттандыру ұсынылады. Шекара сыртына жүкті жөнелту кезінде қаптаманың сыртқы жағында тиеу-түсіру оталары жайында нұсқауларды екі тілде (әсіресе тағайындалу елінің) көрсету, қарастыру керек. Халықаралық нышандарды қолдану кез келген сөздерге қарағанда неғұрлым әсерлі болып табылады.
Жұмыстың жақсаруы мен ыңғайлылығы үшін жүкті таңбалаудың Халықаралық стандарты бар. Төменде одан алынған үзінділер көрсетілген.
Жүкті таңбалаудың мемлекетаралық стандарты
Көліктік таңбалау манипуляциялық белгілерді, негізгі, қосымша және ақпараттық жазбаларды қамту қажет. Манипуляциялық белгілер — жүкке қарау амалдарын көрсететін суреттер. Негізгі жазбаларда болуы қажет:
- жүк қабылдаушының толық немесе белгіленген тәртіпте тіркелген шартты аталуы;
- тағайындалу пунктінің аталуы, қажет болған жағдайда қайта тиеу станциясы немесе портын көрсету. Егер тағайындалу пункті теміржол станциясы (порт) болса, станцияның (порттың) толық аталуы және жол бөлімінің (пароходтықтың) қысқаша атауы көрсетілуі керек;
- партиядағы жүк орындарының санын және партиядағы орынның реттік номері бөлшекпен көрсетіледі: алымында - партиядағы орынның реттік номері, бөлімінде – партиядағы орындар саны.
Жүк орындарының саны мен орынның реттік номерін келесі жүктерді тасымалдағанда көрсету қажет:
- әртекті немесе әртүрлі сортты жүктерді бір текті қаптамада (мысалы, мақтаның әртүрлі сорттары бір бумада);
- біртекті жүктерді әртүрлі қаптамада;
- партиядағы сорттардың араласуы болмайтын біртекті жүктерді;
- құрылғылар жинағы;
- ұсақ жіберіліммен бір вагондағы жүктер.
Қосымша жазбаларда болуы қажет:
- жүк қабылдаушының толық немесе белгіленген тәртіпте тіркелген шартты аталуы;
- жөнелткен теміржол станциясы мен жөнелткен жол бөлімінің қысқаша аталуы көрсетілген жөнелту пунктінің аталуы;
- көліктік ұйымдардың жазбалары (жазбалар мазмұны мен түсіру реті көлік министрлігінің ережесімен орындалады).
Ақпараттық жазбаларда болуы қажет:
- килограммен жүк орнының брутто және нетто массалары. Нетто массасының орнына бұйымның жалпы санын көрсетуге болады, сонымен қатар, қапталған өнімді сипаттайтын таңбалауда көрсетілген болса, онда брутто және нетто массаларын, бұйымдардың жалпы санын көрсетпей-ақ қоюға болады;
- жүк орнының габариттік өлшемі, сантиметрмен (ұзындығы, ені және биіктігі немесе диаметрі мен биіктігі). Габариттік өлшемдерді көрсетпейді, егер ашық жылжымалы құрамда бір де бір габариттік өлшем 1м-ден аспаса, 1,2 м – жабық және 0,7 м әуе көлігімен.
Жүкті тасымалдау көліктік пакеттермен жүзеге асырылса, олардың әрқайсысында негізгі, қосымша, ақпараттық жазбалар болуы керек. Сонымен бірге, реттік номер мен жүк орындардың жалпы санының орнына жазылады:
алымында — партиядағы пакеттердің жалпы саны;
бөлімінде — пакеттегі жүк орындарының саны, жақшада пакеттің реттік номері, мысалы: 3/50 (2).
Негізгі, қосымша және ақпараттық жазбалар (брутто және нетто массаларынан басқа) пакет құралған жеке жүк орындарына қойылмайды. Қаптамасыз тасымалданатын жүктерден құралған пакеттерде партиядағы пакеттер жалпы саны, пакеттегі жүк орындарының саны мен пакеттің реттік номерін түсіру қажеттігі өнімнің нақты түрлеріне нормативтік құжаттармен белгіленеді.
Егер жүкке қарау амалдарын манипуляциялық белгілермен жеткізуге болмаса, ескертпелік жазбаларды қолдану рұқсат етіледі.
Манипуляциялық белгілердің ұсынылатын белгіленуіне белгі номері немесе 1 - кесте бойынша белгі аталуы және белгіленген стандарт бойынша белгіленуі кіреді.
Аралас теміржол-су қатынасында немесе су көлігімен, сондай-ақ, ұсақ жөнелтіліммен ашық жылжымалы құрамда жүкті тасымалдағанда бір жылдан аса жүкті сақтағанда таңбалау тікелей берік бекітілген және қорғалған немесе таңбалаудың сақтаулығын қамтамасыз ететін материалдардан жасалған қаптамаға немесе жарлықтарға түсіріледі.
Негізгі, қосымша және ақпараттық жазбалар орналасады:
- жәшіктерде — бүйір жақтарының бірінде. Тор тесік жәшіктер мен сыртқы планкалары бар жәшіктер үшін таңбалауды орналастыру мүмкіндігі қарастырылуы керек (планкаларды жабыстыру, тақтайшалар арасындағы саңылауларды жабу және т.б.). Ашық теміржолдық жылжымалы құрамда ұсақ жөнелтіліммен тасымалдағанда «Жоғары» мағыналы белгісі бар көліктік таңбалау (жүк жөнелтуші аталуы мен жөнелту пунктінен басқа) қосымша қаптаманың үстіңгі жағында (қақпағында) түсірілуі қажет;
- бөшке мен барабандарда — түптердің бірінде. Таңбалауды корпусқа түсіру рұқсат етіледі;
- қаптарда — жоғарғы жағында тігісінің қасында;
- теңдерде (тюк) — бүйір беттерінің бірінде;
- байламдарда — бүйір бетінде. Таңбалау бүйір бетінде рұқсат етіледі;
- қаптаманың басқа түрлерінде және көліктік тараға оралмаған жүктерге – жақсы көрінетін неғұрлым ыңғайлы жерлерінде.
Табандықсыз немесе төртжақты табандықтардан құралған пакеттерде таңбалау көршілес бүйірлік және тік беттеріне түсіріледі. Екіжақты табандықтарда құралған пакеттерде таңбалау екі ұстау жақтарына түсіріледі.
Таңбалауды типографтық, литографтық, электролитикалық тәсілдермен, үлгі бойынша бояумен, мөрлеумен, күйдірумен, бастырумен, машинамен басу, таңбалау машинасымен түсіріледі. Жарлықтарда анық және айқын жүк қабылдаушы мен тағайындалу пунктін түсіру рұқсат етіледі және де жарлықтарда және тікелей қаптамада – қабылдаушыға дейін жеткенше сақталатындай қолмен жүк орындарының саны мен партиядағы орынның реттік номері.
Жарлықтарды қаптамаға (жүкке) желіммен, болттармен, шуруптармен, сыммен, шпагатпен және жүк пен таңбалаудың сақтаулығын қамтамасыз ететін басқа да материалдармен жапсырады.
Таңбалау үшін қолданылатын бояу жабысқақ және өшірілетін болмау керек, қажетті жағдайда, суға, жарыққа, тұзға және тропикалық климат пен төмен температураға төзімді болуы керек.
Манипуляциялық белгілер мен жазбалар ақшыл беттегі күңгірт түсті немесе күңгірт беттегі ақшыл түспен түсіру керек. Көліктік таңбалау (негізгі, қосымша және ақпараттық жазбалар, манипуляциялық белгілер) әрбір жүк орнына түсірілуі қажет. Тікелей теміржолдық қатынастарда вагондап жөнелтумен біртекті жүктерді тасымалдағанда негізгі, қосымша, ақпараттық жазбаларды (брутто және нетто массаларынан басқа) жүк орындарының барлығына бірдей түсірмеу рұқсат етіледі, бірақ төрттен аз емес.
Автомобильдік көлікпен және әмбебап контейнермен, ұсақ жөнелтіліммен тиелетін автомобильдер мен контейнерден басқа, тасымалдау кезінде негізгі, қосымша, ақпараттық жазбаларды (брутто және нетто массаларынан басқа) түсірмеу рұқсат етіледі. Таңбалау жарлықтары, манипуляциялық белгілердің өлшемдері. Негізгі, қосымша, ақпараттық жазбаларды түсіруге арналған таңбалау жарлықтарының ауданы 60-тан кем болмау керек. Жақтарының ұсынылатын қатынасы 2:3. Манипуляциялық белгілерді түсіруге арналған жарлықтардың ұсынылатын өлшемдері 2.1- кестеде көрсетілген.
2.1 - кесте - Жарлықтар өлшемдері
|
Жарлық номері |
Жарлық өлшемі (ауытқу. + 10 мм) |
Жүк орнының өлшемі (жүктің) |
|
|
Ұзындығы немесе ені |
Биіктігі |
||
|
1 |
52 х 74 |
1000-ға дейін (1000-ды қоса) |
190-ға дейін (190-ды қоса) |
|
2 |
74 х 105 |
1000 |
190-нан көп |
|
3 |
105 х 148 |
1000-нан көп |
- |
|
4 |
148 х 210 |
1500 |
- |
Бір жарлықта бірнеше манипуляциялық белгіні немесе көліктік таңбалау жазбалары мен манипуляциялық белгілер қосылса жарлықтың өлшемін үлкейтуге болады. Типографтық тәсілмен жасалған жарлықтарда белгі жарлық шетінен 5 мм қашықтықта болуы керек. Таңбалау жазбаларын түсіру үшін ұсынылатын қаріптің биіктігі: 3, 6, 8, 10, 15, 30, 50 және 100 мм. Қаріп биіктігі З және 6 мм жазбалар тікелей қаптамаға түсірілуге рұқсат етілмейді. Негізгі жазбалар үшін, сондай-ақ қаптамаға тікелей түсірілетін көлік ұйымдарының жазбалары үшін ұсынылатын қаріп биіктігі:
30 мм — жүк орнының ұзындығы немесе ені 0,5 м аспаса;
50 мм — жүк орнының ұзындығы немесе ені 0,5-тен 1,5 м-ге дейін;
100 мм — жүк орнының ұзындығы немесе ені 1,5 м-ден аса.
Тікелей қаптамаға түсірілетін қосымша мен ақпараттық жазбалардың ұсынылатын қаріп биіктігі:
10 мм — жүк орнының ұзындығы немесе ені 0,5 м-ге дейін;
15 мм — жүк орнының ұзындығы немесе ені 0,5-тен 1,5 м-ге дейін;
30 мм — жүк орнының ұзындығы немесе ені 1,5 м-ден аса.
Көліктік таңбалауды тікелей қаптамаға түсіру мүмкін болмаса, жазбалардың қаріп биіктігі мен белгі өлшемдерін 1-2 градацияға кішірейтуге болады.
Экспортқа жіберілетін жүктерді таңбалаудың қосымша талаптары. Экспортқа жіберілетін жүктердің көліктік таңбалануы сыртқы сауда бірлестігінің тапсырыс –жолдамасындағы бекітілген қосымшалар мен өзгертулерді ескеріп, 7.2-7.4 көрсетілгендей сәйкес болуы қажет.
Негізгі жазбалар:
- контракт номері және (немесе) шетел сатып алушының тапсырысының номері;
- тапсырыс-жолдаманың номері;
- жүк орнының номері — бөлшекпен көрсету: алымында — партиядағы орынның реттік номері, бөлімінде – партиядағы орындар саны;
- шетел жүк қабылдаушының толық аталуы немесе шартты белгіленуі;
- қайта тиеу станциясы немесе порты көрсетілген тағайындалу пунктінің аталуы;
- жүк тағайындалу елі*;
- жүк тағайындалатын станция мен жол бөлімі*;
- жүк жөнелтуші тауарлық белгілері мен маркалары *.
Қосымша жазбалар:
- пайдаланатын ұйымның аталуы — толық немесе шартты;
- жүк жөнелту пункті;
- жөнелту станциясы мен жол бөлімі.
Ақпараттық жазбалар:
- жүк орнының габариттік өлшемдері, сантиметр;
- нетто және брутто массалары, килограмм;
- жүк орнының көлемі, метр куб;
ЕСКЕРТУ: * ' х - «Экспорт», «Өндіруші ел және (немесе) жеткізіп беруші» жазбалары. Жүк орнының ұзындығы, ені немесе диаметрі 1 м-ден аспаса габариттік өлшемдер мен көлемді көрсетпейді.
Аралас теміржол-су қатынастары немесе су қатынастарында ашық жылжымалы құрамда, сондай-ақ ұсақ жөнелтіліммен жүкті тасымалдаған кезде таңбалауды тікелей қаптамаға, бұйым немесе жарлыққа түсіріледі, олар берік бекітіліп қорғалған немесе тасымалдау мен сақтау кезінде жазбалардың сақтаулығын қамтамасыз ететін материалдардан жасалуы қажет. Көліктік таңбалауды әр жүк орнына түсіреді. Тікелей теміржол қатынасында вагондап жөнелтумен жүктерді тасымалдағанда негізгі мен қосымша жазбаларды әр жүк орнына түсірмейді, бірақ он орыннан кем болмауы тиіс. Автомобиль көлігі мен әмбебап контейнермен жүкті тасымалдағанда, ұсақ жөнелтіліммен тиелетін автомобильдер мен контейнерден басқа, негізгі мен қосымша жазбаларды түсірмейді.
1000 кг-нан жоғары жүктерді су көлігімен тасымалдағанда қосымша жәшіктің жоғарғы оң бұрышында жәшіктің барлық төрт жағында да үстіңгі шетінен 10 см-ден кем емес қашықтықта жүктің брутто массасын түсіреді. Көліктік таңбалауды орыс тілі мен сыртқы сауда бірлестігінің тапсырыс-жолдамасында көрсетілген шетел тілінде түсіреді. Ұзындығы немесе ені 1 м-ден аспайтын қаптамаға таңбалауды бір жағында ғана тапсырыс-жолдамада көрсетілген тілде түсіруге болады.
Параллелепипед формалы жәшікте немесе басқа қаптамада таңбалауды қырында және бүйір жағында түсіреді. Цилиндр формалы жік орындарында таңбалауды түбінде түсіреді. Егер қаптаманың өлшемі мен конструкциясы керекті таңбалауды қыры мен бүйір жағында түсіру мүмкін болмаса, таңбалауды қыры мен бүйір жағында және қақпағына түсіреді.
Көліктік қаптаманы сипаттайтын таңбалау
Қаптаманы сипаттайтын таңбалаудың мазмұны:
- тауарлық белгі (немесе) өндіруші ұйымның аталуы;
- нормативтік құжат бойынша қаптаманың номері;
- нормативтік құжаттың белгіленуі.
Көп пайдаланатын қаптамаға «Көп пайдаланатын» деген жазу болу керек. Қаптаманы сипаттайтын таңбалауды, қаптардан басқасына, қаптамаға оның өндірушісі түсіреді. Қаптарды сипаттайтын таңбалауды бумаларда немесе қаптар қапталған бумаларға түсіреді. Қаптаманы сипаттайтын таңбалауды жарлықтарға түсіру рұқсат етіледі. Қаптаманы сипаттайтын таңбалауды түсіреді:
- жәшіктерге — жүкті сипаттайтын таңбалаудан бос бүйір қабырғасының жоғарғы сол бұрышында;
- бөшкелер мен барабандарда — жүкті сипаттайтын таңбалаудан бос түптерінің бірінде; таңбалауды корпусқа түсіруге рұқсат етіледі;
- баллондарда — түбінде.
Канистралар, құтылар және көліктік қаптаманың басқа түрлерінде таңбалауды түсіру орны нормативтік құжат бойынша түсіріледі.
Таңбалауды қаптамаға түсіру тәсілдері:
- ағаш — үлгі бойынша бояу, мөрлеумен, күйдірумен;
- картон — типографтық тәсілмен, мөрлеумен;
- металдық — үлгі бойынша бояу, бастырумен;
- пластмасс — таңбалау пресс-формамен орындалады.
Қаптаманы сипаттайтын таңбалау арнайы таңбалау машиналарымен түсіріледі. Қауіпті жүктерді қаптауға, тасымалдауға және сақтауға арналған көліктік қаптамаға таңбалау МЕСТ 26319 бойынша түсірілуі қажет.
Жүктерді таңбалау жүк тасымалдау үрдісінің ажыратылмайтын бөлігі болып саналады. Таңбалаудың мақсаты жөнелтілетін жүкті толық көлемде сипаттау болып табылады. Демек, тасымалданатын жүктің түріне байланысты қаптамаға төменде келтірілген манипуляциялық белгілерді, негізгі, қосымша және ақпараттық жазбаларды түсіреді. Қазақстан Республикасының территориясында таңбалау мен жүк қаптамасына этикеткаларды түсіру 1998 жылдың қаңтарында күшке енген Жүктерді таңбалау мемлекетаралық стандартқа сай жүргізіледі. (2.2 - кесте).
2.2 - кесте - Жүктерді таңбалау
|
№ |
Жазба |
Белгіленуі |
Сипаттамасы |
|
1 |
2 |
3 |
4 |
|
1 |
Тез сынғыш. Абайлаңыз |
Өлшемі- 74 х 105 мм Рамка: қара сызық Қағаз түсі: ақ. Сурет: қара түсті бокал. Сынғыш жүк. Абайлаңыз. |
|
|
2 |
Күн сәулесінен қорғау |
Жүкті жылудан қорғау қажет. |
|
|
3 |
Ылғалдан қорғау |
|
Өлшемі - 74 х 105 мм Рамка: қара сызық Қағаз түсі: ақ. Сурет: қара түсті ашық қолшатыр мен алты тамшы. Жазба (мәні): Жүкті ылғалдықтан сақтау. |
|
4 |
Сәулеленуден қорғау |
|
Сәулеленудің кез келген түрі жүктің қасиеттеріне әсер етеді және оларды өзгертуі мүмкін |
|
2.2-кестенің жалғасы |
|||
|
1 |
2 |
3 |
4 |
|
5 |
Температураға шек қою |
Жүктерді сақтауға немесе манипуляция жасау үшін температура диапазоны. |
|
|
6 |
Тез бүлінетін жүктер |
|
Тез бүлінетін жүктерді тасымалдау: ет, балық, балық өнімдері |
|
7 |
Ілмектермен тікелей алмау |
|
Жүкті көтеру кезінде ілмектерді қолдану рұқсат етілмейді. |
|
9 |
Герметикалық қаптама |
|
Тасымалдау, қайта тиеу, сақтау кезінде қаптаманы ашуға тиым салынады. |
|
10 |
Қаптау жері |
|
Жүкті көтергенде қанаттар мен шынжырлардың жерін көрсетеді. |
|
11 |
Мұнда арбашамен көтеру рұқсат етілмейді |
|
Жүкті көтеру кезінде арбашаны қолдануға болмайтын жерді көрсетеді |
|
12 |
Жоғары |
|
Жүктің дұрыс тік тұратын жағдайын көрсетеді. |
|
13 |
Ауырлық ортасы |
|
Жүктің ауырлық ортасы. Ескерту. Белгінің орналасу жері жүктің ауырлық ортасын көрсетеді. Егер ауырлық ортасы геометриялық ауырлық ортасымен сәйкес келмесе белгі түсіріледі. |
|
2.2- кестенің жалғасы |
|||
|
1 |
2 |
3 |
4 |
|
14 |
Тропикалық қаптама |
|
Тропикалық климаттың әсерінен тиеу-түсіру жұмыстары, тасымалдау және сақтау кезінде қаптаманың бұзылуы жүктің бүлінуіне әкеп соқтырғанда. Т – тропикалық қаптаманың белгісі; 00-00 – қаптаудың айы мен жылы. |
|
15 |
Қатарламау |
Жүкті қатарлау рұқсат етілмейді. Тасымалдау мен сақтау кезінде осындай белгі бар жүктің үстіне ештеңе қоюға болмайды. |
|
|
16 |
Тікелей жүк арқылы көтеру керек |
|
Көтеру тікелей жүк арқылы жүзеге асырылады, яғни қаптама арқылы көтеру рұқсат етілмейді. |
|
17 |
Осы жерде ашу |
|
Қаптаманы тек қана көрсетілген жерде ашу |
|
18 |
Жылудан және радиоактивтік сәулеленуден қорғау |
Жылу немесе сәулеленудің енуі жүктің құндылығын кемітуі немесе жоюы мүмкін. |
|
|
19 |
Домалатпау |
|
Жүкті домалатуға тыйым салынады. |
|
20 |
Қатарлау шек қойылған |
|
Жүктерді қатарлау мүмкіндігіне шек қойылған. |
|
21 |
Осы жерде қысу |
|
Жүкті қысқыштармен алуға болатын жерлерді көрсетеді. |
|
22 |
Қысуға болмайды |
|
Тиеу-түсіру жұмыстарын жүргізу кезінде қысуға болмайды. |
|
2.2-кестенің жалғасы |
|||
|
1 |
2 |
3 |
4 |
|
23 |
Қатарлау қабаттарына шек қою |
|
Қатарлау қабаттарының санына шек қою |
|
24 |
Айыр жүк тиеушіні қолданбау |
|
Айыр жүк тиеушіні қолдануға болмайды |
7.4 тақырып. Ағаш материалдарын сақтаудың сипаттамалары және әдістері. Ағаш материалдарын тасымалдау шарттары
шағым қалдыра аласыз

































