Қысқамерзімді жоспар
№2-сабақ
Сабақтың тақырыбы: Векторлардың скаляр көбейтіндісі
|
Бөлім: |
Кеңістіктегі тікбұрышты координаталар жүйесі және векторлар |
|
Педагогтің аты-жөні: |
|
|
Күні: |
|
|
Сыныбы: 10 |
Қатысушылар саны: Қатыспағандар саны: |
|
Сабақтың тақырыбы: |
Векторлардың скаляр көбейтіндісі |
|
Оқу бағдарламасына сәйкес оқу мақсаты: |
10.4.16 - координаталық түрдегі векторлардың скаляр көбейтіндісі формуласын білу және оны есептер шығаруда қолдану;
|
|
Сабақтың мақсаты: |
1Білім алушылар кеңістіктегі векторлардың скаляр көбейтіндісінің анықтамасы мен қасиеттерін біледі. 2Білім алушылар координаталық түрдегі векторлардың скаляр көбейтіндісі формуласын біледі және оны есептер шығаруда қолданады. 3Білім алушылар кеңістіктегі екі вектордың арасындағы бұрышты есептейді. |
Сабақтың барысы:
|
Сабақ кезеңі/Уақыты |
Педагогтің іс-әрекеті |
Оқушының іс-әрекеті |
Бағалау |
Ресурстар |
|
|
Ұйымдастыру кезеңі. 5 мин. |
(Ұ). Ұйымдастыру кезеңі: 1.Оқушылар- мен амандасу, түгендеу. 2.Ынтымақ-тастық атмосферасын қалыптастыру 1.Мұғалім оқушыларды түгендейді. 2.Амандасадыжәне тілектерін білдіреді. |
1.Оқушылар мұғалім- мен амандасады. 2. Сабаққа дайындалады. Мақсаты: Оқушылар бір-біріне тілек білдіреді, тыңдау дағдыларын дамытуға бағытталады, сондай-ақ барлық оқушылардың қатыстырылуы арқылы сабаққа белсенділігі артады. |
Оқушылардың белсенділігі үшін «Жарайсың!», «Керемет!» деген сақтау сөздерімен бағалайды. |
Оқулық, жұмыс дәптері Кітап, дәптер, қалам
|
|
|
Сабақтың басы 10 мин.
|
Векторлардың скаляр көбейтіндісі
|
|
Тақырыпқа байланысты интернет көздерін пайдаланып есептерді шығару мүшелерімен танысады. |
Слайд ДК экраны Шыныбеков оқулығы |
|
|
Сабақтың орасы 25минут Бекіту тапсырмаларын орындау |
|
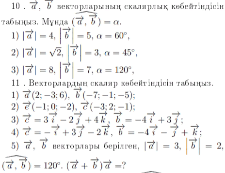
1-тапсырма Оқушылар тапсырманы топпен орындайды Есепті шығаруда 1-формуланы қолданады - вектордың скаляр көбейтіндісінің формуласын қолданып есептер шығарады |
Дескриптор: 1.Скалярлық көбейтіндісін табады. 2.Жауабын анықтайды. Жалпы - 4 балл. |
ДК экраны 10-сынып оқулығы. Жұмыс дәптерлері. Слайд. |
|
|
|
2-тапсырма тапсырманы орындатады, бақылайды, мысал, үлгі көрсетеді.
|
3-тапсырма А(5;2;1) В(-3;4;0) С(3;0;4) D(1;-4;3)нүктелері берілген Векторлардың скаляр көбейтіндісін тап |
Дескриптор: 1.Есеп мазмұнын түсінеді. 2.Скалярлық көбейтіндісін табады. 3.Жауабын анықтайды. Жалпы - 3 балл
|
ДК экраны 10-сынып оқулығы. Жұмыс дәптерлері. Слайд. |
|
|
|
4-Тапсырма №3.69 есеп
Векторларының қайсылары бір-біріне перпендикуляр? |
5-тапсырма
|
Дескриптор: 1.Есеп мазмұнын түсінеді. 2.Скалярлық көбейтіндісін табады. 3.Жауабын анықтайды. |
ДК экраны 10-сынып оқулығы. Жұмыс дәптерлері. Слайд. |
|
|
|
6-тапсырма Қыры 2-ге тең ABCDA1 B1C1 D1 кубы берілген. AB1 DC1 скаляр көбейтіндісін есептеңіз. |
Дескриптор: Білім алушы
|
Бірін-бірі + - әдісімен бағалайды |
ДК экраны 10-сынып оқулығы. Жұмыс дәптерлері. Слайд. |
|
|
Сабақтың соңы Ой толғаныс. Рефлексия 5мин. |
«Білім поштасы» әдісі. Мұғалім сабақты оқушылардың пікірін анықтайды. Жинақталған деректердің құнды болуын қадағалайды. Саралау: Бұл кезеңде саралаудың «Қорытынды» тәсілі көрінеді. Үйге тапсырма: №есеп. |
Оқушылар бүгінгі сабақтың мақсатына жеткізетін тапсырмалар орындауына қарай, өз түсінгенін, пікірін, өз ойын айту арқылы сабаққа қорытынды жасайды. Хат толтырып, білім поштасына салады
|
оқушылардың сабаққа қатысу белсенділігі бойынша және сабақ кезеңдерінде жинаған баллдарының жалпы есебі ескеріліп 1-10 баллдық шкаламен бағаланады. |
ДК экраны 10-сынып оқулығы. Жұмыс дәптерлері. Слайд. білім поштасы, хаттар |
|
жүктеу мүмкіндігіне ие боласыз
Бұл материал сайт қолданушысы жариялаған. Материалдың ішінде жазылған барлық ақпаратқа жауапкершілікті жариялаған қолданушы жауап береді. Ұстаз тілегі тек ақпаратты таратуға қолдау көрсетеді. Егер материал сіздің авторлық құқығыңызды бұзған болса немесе басқа да себептермен сайттан өшіру керек деп ойласаңыз осында жазыңыз
Векторлардың скаляр көбейтіндісі ҚМЖ №2
Векторлардың скаляр көбейтіндісі ҚМЖ №2
Қысқамерзімді жоспар
№2-сабақ
Сабақтың тақырыбы: Векторлардың скаляр көбейтіндісі
|
Бөлім: |
Кеңістіктегі тікбұрышты координаталар жүйесі және векторлар |
|
Педагогтің аты-жөні: |
|
|
Күні: |
|
|
Сыныбы: 10 |
Қатысушылар саны: Қатыспағандар саны: |
|
Сабақтың тақырыбы: |
Векторлардың скаляр көбейтіндісі |
|
Оқу бағдарламасына сәйкес оқу мақсаты: |
10.4.16 - координаталық түрдегі векторлардың скаляр көбейтіндісі формуласын білу және оны есептер шығаруда қолдану;
|
|
Сабақтың мақсаты: |
1Білім алушылар кеңістіктегі векторлардың скаляр көбейтіндісінің анықтамасы мен қасиеттерін біледі. 2Білім алушылар координаталық түрдегі векторлардың скаляр көбейтіндісі формуласын біледі және оны есептер шығаруда қолданады. 3Білім алушылар кеңістіктегі екі вектордың арасындағы бұрышты есептейді. |
Сабақтың барысы:
|
Сабақ кезеңі/Уақыты |
Педагогтің іс-әрекеті |
Оқушының іс-әрекеті |
Бағалау |
Ресурстар |
|
|
Ұйымдастыру кезеңі. 5 мин. |
(Ұ). Ұйымдастыру кезеңі: 1.Оқушылар- мен амандасу, түгендеу. 2.Ынтымақ-тастық атмосферасын қалыптастыру 1.Мұғалім оқушыларды түгендейді. 2.Амандасадыжәне тілектерін білдіреді. |
1.Оқушылар мұғалім- мен амандасады. 2. Сабаққа дайындалады. Мақсаты: Оқушылар бір-біріне тілек білдіреді, тыңдау дағдыларын дамытуға бағытталады, сондай-ақ барлық оқушылардың қатыстырылуы арқылы сабаққа белсенділігі артады. |
Оқушылардың белсенділігі үшін «Жарайсың!», «Керемет!» деген сақтау сөздерімен бағалайды. |
Оқулық, жұмыс дәптері Кітап, дәптер, қалам
|
|
|
Сабақтың басы 10 мин.
|
Векторлардың скаляр көбейтіндісі
|
|
Тақырыпқа байланысты интернет көздерін пайдаланып есептерді шығару мүшелерімен танысады. |
Слайд ДК экраны Шыныбеков оқулығы |
|
|
Сабақтың орасы 25минут Бекіту тапсырмаларын орындау |
|
1-тапсырма Оқушылар тапсырманы топпен орындайды Есепті шығаруда 1-формуланы қолданады - вектордың скаляр көбейтіндісінің формуласын қолданып есептер шығарады |
Дескриптор: 1.Скалярлық көбейтіндісін табады. 2.Жауабын анықтайды. Жалпы - 4 балл. |
ДК экраны 10-сынып оқулығы. Жұмыс дәптерлері. Слайд. |
|
|
|
2-тапсырма тапсырманы орындатады, бақылайды, мысал, үлгі көрсетеді.
|
3-тапсырма А(5;2;1) В(-3;4;0) С(3;0;4) D(1;-4;3)нүктелері берілген Векторлардың скаляр көбейтіндісін тап |
Дескриптор: 1.Есеп мазмұнын түсінеді. 2.Скалярлық көбейтіндісін табады. 3.Жауабын анықтайды. Жалпы - 3 балл
|
ДК экраны 10-сынып оқулығы. Жұмыс дәптерлері. Слайд. |
|
|
|
4-Тапсырма №3.69 есеп
Векторларының қайсылары бір-біріне перпендикуляр? |
5-тапсырма
|
Дескриптор: 1.Есеп мазмұнын түсінеді. 2.Скалярлық көбейтіндісін табады. 3.Жауабын анықтайды. |
ДК экраны 10-сынып оқулығы. Жұмыс дәптерлері. Слайд. |
|
|
|
6-тапсырма Қыры 2-ге тең ABCDA1 B1C1 D1 кубы берілген. AB1 DC1 скаляр көбейтіндісін есептеңіз. |
Дескриптор: Білім алушы
|
Бірін-бірі + - әдісімен бағалайды |
ДК экраны 10-сынып оқулығы. Жұмыс дәптерлері. Слайд. |
|
|
Сабақтың соңы Ой толғаныс. Рефлексия 5мин. |
«Білім поштасы» әдісі. Мұғалім сабақты оқушылардың пікірін анықтайды. Жинақталған деректердің құнды болуын қадағалайды. Саралау: Бұл кезеңде саралаудың «Қорытынды» тәсілі көрінеді. Үйге тапсырма: №есеп. |
Оқушылар бүгінгі сабақтың мақсатына жеткізетін тапсырмалар орындауына қарай, өз түсінгенін, пікірін, өз ойын айту арқылы сабаққа қорытынды жасайды. Хат толтырып, білім поштасына салады
|
оқушылардың сабаққа қатысу белсенділігі бойынша және сабақ кезеңдерінде жинаған баллдарының жалпы есебі ескеріліп 1-10 баллдық шкаламен бағаланады. |
ДК экраны 10-сынып оқулығы. Жұмыс дәптерлері. Слайд. білім поштасы, хаттар |
|
шағым қалдыра аласыз










; 















